精品解析:2023年湖南省郴州市中考道德与法治真题(原卷版).docx本文件免费下载 【共6页】

精品解析:2023年湖南省郴州市中考道德与法治真题(原卷版).docx
精品解析:2023年湖南省郴州市中考道德与法治真题(原卷版).docx
精品解析:2023年湖南省郴州市中考道德与法治真题(原卷版).docx
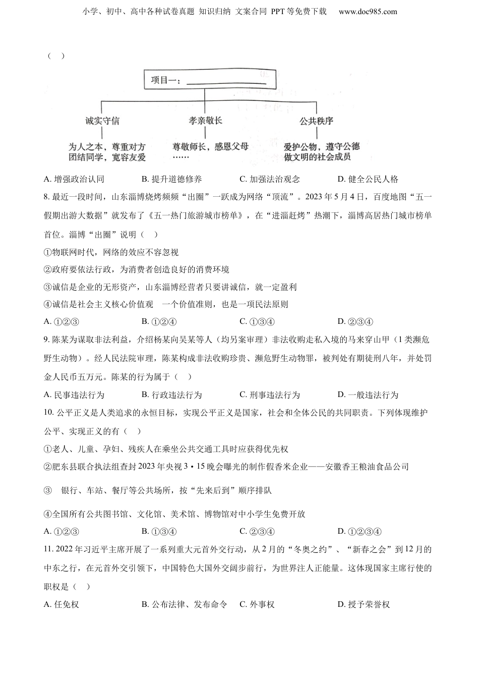
小学、初中、高中各种试卷真题知识归纳文案合同PPT等免费下载www.doc985.com2023年湖南省郴州市中考道德与法治真题一、单项选择题(本大题共20个小题,每小题2分,共40分。在每小题给出的四个选项中,只有一项符合题目要求。)1.2022年7月1日,庆祝香港回归祖国________周年大会暨香港特别行政区第六届政府就职典礼在香港会展中心隆重举行。()A.15B.20C.25D.302.2022年12月26日,国家卫生健康委发布公告,将新型冠状病毒肺炎更名为新型冠状病毒感染,自2023年1月8日起将新型冠状病毒感染从__________调整为__________。()A.甲类甲管乙类甲管B.乙类甲管乙类乙管C.乙类乙管乙类甲管D.丙类乙管丙类丙管3.2023年3月6日至10日在中方支持下,__________和__________两个国家代表在北京举行对话并达成“北京协议”,两国于4月6日起恢复外交关系。这维护了地区的和平与稳定,也彰显了中国的大国担当,提高了中国的国际地位。()A.沙特阿拉伯伊朗B.伊朗伊拉克C.伊朗科威特D.沙特阿拉伯伊拉克4.刘洋,她是中国历史上首位进入太空的女航天员,这改变了人们长期以来认为女性不适合上太空的认识,展现“巾帼不让须眉”的风采。这主要告诉我们()A.男生女生的生理性别特征是与生俱来的,我们应平静而欣然地接受B.在社会中,我们对性别的认识不要太受刻板印象的影响C.男生女生各有优势,应取长补短,让自己变得更优秀D.到了青春期,男生女生在生理方面的差异会更加明显5.“大学之道,在明明德,在亲民,在止于至善”。下列对“止于至善”认识正确的是()①“止于至善”是一种“虽不能至,然心向往之”的实践过程②“止于至善”是一种向往美好、永不言弃的精神状态③“止于至善”要求我们养成自我省察的习惯④“止于至善”要求我们向榜样学习A.①②③B.①②④C.①③④D.①②③④6.“月有阴晴圆缺,人有悲欢离合”,人生有起有落,我们要学会调控情绪,做情绪的主人。小明与同学产生矛盾后,自己到操场跑了几圈,感觉心情好多了。小明调节情绪的方法是()A.合理宣泄B.改变认知评价C.转移注意力D.放松训练7.项目化学习是一种有效的学习方式。下面是某同学的学习笔记,请帮她在项目一处选择一个合适的主题小学、初中、高中各种试卷真题知识归纳文案合同PPT等免费下载www.doc985.com()A.增强政治认同B.提升道德修养C.加强法治观念D.健全公民人格8.最近一段时间,山东淄博烧烤频频“出圈”一跃成为网络“顶流”。2023年5月4日,百度地图“五一假期出游大数据”就发布了《五一热门旅游城市榜单》,在“进淄赶烤”热潮下,淄博高居热门城市榜单首位。淄博“出圈”说明()①物联网时代,网络的效应不容忽视②政府要依法行政,为消费者创造良好的消费环境③诚信是企业的无形资产,山东淄博经营者只要讲诚信,就一定盈利④诚信是社会主义核心价值观的一个价值准则,也是一项民法原则A.①②③B.①②④C.①③④D.②③④9.陈某为谋取非法利益,介绍杨某向吴某等人(均另案审理)非法收购走私入境的马来穿山甲(1类濒危野生动物)。经人民法院审理,陈某构成非法收购珍贵、濒危野生动物罪,被判处有期徒刑八年,并处罚金人民币五万元。陈某的行为属于()A.民事违法行为B.行政违法行为C.刑事违法行为D.一般违法行为10.公平正义是人类追求的永恒目标,实现公平正义是国家,社会和全体公民的共同职责。下列体现维护公平、实现正义的有()①老人、儿童、孕妇、残疾人在乘坐公共交通工具时应获得优先权②肥东县联合执法组查封2023年央视3·15晚会曝光的制作假香米企业——安徽香王粮油食品公司③在银行、车站、餐厅等公共场所,按“先来后到”顺序排队④全国所有公共图书馆、文化馆、美术馆、博物馆对中小学生免费开放A.①②③B.①③④C.②③④D.①②③④11.2022年习近平主席开展了一系列重大元首外交行动,从2月的“冬奥之约”、“新春之会”到12月的中东之行,在元首外交引领下,中国特色大国外交阔步前行,为世界注人正能量。这体现国家主席行使的职权是()A.任免权B.公布法律、发布命令C.外事权D.授予荣誉权小学、初中、高中各种试卷真题知识归纳文案合同PPT等免费下载www.doc985.com12.党的二十大报...

1、当您付费下载文档后,您只拥有了使用权限,并不意味着购买了版权,文档只能用于自身使用,不得用于其他商业用途(如 [转卖]进行直接盈利或[编辑后售卖]进行间接盈利)。
2、本站所有内容均由合作方或网友上传,本站不对文档的完整性、权威性及其观点立场正确性做任何保证或承诺!文档内容仅供研究参考,付费前请自行鉴别。
3、如文档内容存在违规,或者侵犯商业秘密、侵犯著作权等,请点击“违规举报”。

碎片内容

与本文档类似文档
【初中九年级政治】2016年辽宁省抚顺、本溪、铁岭、葫芦岛市中考政治试题(解析).doc
【初中九年级政治】2016年辽宁省抚顺、本溪、铁岭、葫芦岛市中考政治试题(解析).doc
免费
12下载
初中九年级道法下册第二单元  世界舞台上的中国(A卷·知识通关练)(解析版)_new.docx
初中九年级道法下册第二单元 世界舞台上的中国(A卷·知识通关练)(解析版)_new.docx
免费
0下载
【初中历年中考真题】2022山东菏泽中考道德与法治试卷+答案+解析(word参卷版).docx
【初中历年中考真题】2022山东菏泽中考道德与法治试卷+答案+解析(word参卷版).docx
免费
12下载
【初中九年级政治】2013年沈阳市中考政治真题试卷含答案.doc
【初中九年级政治】2013年沈阳市中考政治真题试卷含答案.doc
免费
1下载
2020年辽宁省盘锦市中考政治试题(空白卷).doc
2020年辽宁省盘锦市中考政治试题(空白卷).doc
免费
0下载
【初中九年级】安徽省2018年中考思想品德真题试题(含解析).doc
【初中九年级】安徽省2018年中考思想品德真题试题(含解析).doc
免费
9下载
【初中九年级】2016年陕西中考试题思想品德.doc
【初中九年级】2016年陕西中考试题思想品德.doc
免费
23下载
【初中九年级】精品解析:湖北省黄冈市2020年中考道德与法治试题(解析版).doc
【初中九年级】精品解析:湖北省黄冈市2020年中考道德与法治试题(解析版).doc
免费
14下载
【初中九年级】精品解析:黑龙江龙东地区(农垦森工)2020年道德与法治试题(原卷版).doc
【初中九年级】精品解析:黑龙江龙东地区(农垦森工)2020年道德与法治试题(原卷版).doc
免费
5下载
【初中九年级】精品解析:2022年内蒙古兴安盟、呼伦贝尔市文道德与法治真题(解析版).docx
【初中九年级】精品解析:2022年内蒙古兴安盟、呼伦贝尔市文道德与法治真题(解析版).docx
免费
17下载
2018年浙江衢州历史试卷+答案+解析(word整理版)历年中考真题 电子版免费下载.doc
2018年浙江衢州历史试卷+答案+解析(word整理版)历年中考真题 电子版免费下载.doc
免费
16下载
2012年江苏省盐城市中考政治试题及答案.doc
2012年江苏省盐城市中考政治试题及答案.doc
免费
0下载
中考资料 专题08+青少年怎么做高频考题及拓展题-【口袋书】2024年中考道德与法治一轮复习知识清单(全国通用).docx优质
中考资料 专题08+青少年怎么做高频考题及拓展题-【口袋书】2024年中考道德与法治一轮复习知识清单(全国通用).docx
免费
16下载
2020年江苏镇江道德与法治试卷+答案+解析(word整理版)历年中考真题 电子版免费下载.doc
2020年江苏镇江道德与法治试卷+答案+解析(word整理版)历年中考真题 电子版免费下载.doc
免费
18下载
2017年湖南省郴州市中考道德与法治真题及答案.doc
2017年湖南省郴州市中考道德与法治真题及答案.doc
免费
0下载
【初中历年中考真题】2019河南道法试卷+答案+解析(word整理版).docx
【初中历年中考真题】2019河南道法试卷+答案+解析(word整理版).docx
免费
13下载
2008年浙江省衢州市中考社会道德与法治真题及答案.doc
2008年浙江省衢州市中考社会道德与法治真题及答案.doc
免费
15下载
2022湖南永州中考道德与法治+历史试卷+答案+解析(word参卷版)历年中考真题 电子版免费下载.docx
2022湖南永州中考道德与法治+历史试卷+答案+解析(word参卷版)历年中考真题 电子版免费下载.docx
免费
25下载
中考必刷题 道德与法治 狂K重点 .pdf
中考必刷题 道德与法治 狂K重点 .pdf
免费
24下载
【初中九年级】2022年湖南省张家界市中考道德与法治真题(原卷版).docx
【初中九年级】2022年湖南省张家界市中考道德与法治真题(原卷版).docx
免费
18下载
我的小文库
实名认证
内容提供者

提供高质量免费文档试卷下载,如果满意请告诉您身边的人,如果不满意请告诉我们,您的意见对于我们很重要,是我们不断进步的动力

相关文档

阅读排行

确认删除?
回到顶部
客服号
  • 客服QQ点击这里给我发消息
QQ群
  • QQ群点击这里加入QQ群
提交所需资料详情,我们来帮找资料