精品解析:2022年湖南省长沙市中考历史真题(解析版).docx本文件免费下载 【共12页】

精品解析:2022年湖南省长沙市中考历史真题(解析版).docx
精品解析:2022年湖南省长沙市中考历史真题(解析版).docx
精品解析:2022年湖南省长沙市中考历史真题(解析版).docx
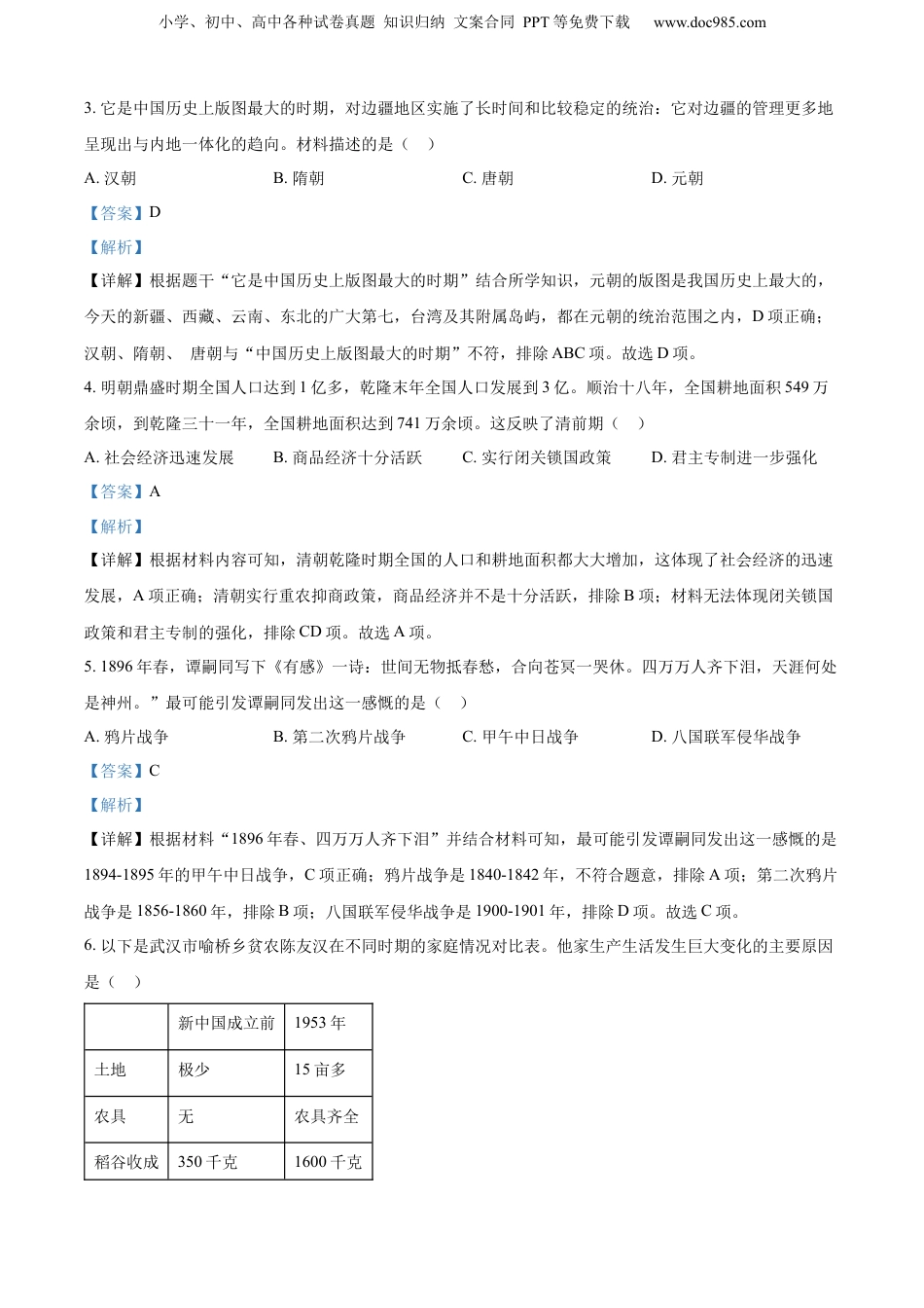
小学、初中、高中各种试卷真题知识归纳文案合同PPT等免费下载www.doc985.com2022年长沙市初中学业水平考试试卷历史注意事项:1.答题前,请考生先将自己的姓名、准考证号填写清楚,并认真核对条形码上的姓名、准考证号、考室和座位号;2.必须在答题卡上答题,在草稿纸、试题卷上答题无效;3.答题时,请考生注意各大题题号后面的答题提示;4.请勿折叠答题卡,保持字体工整、笔迹清晰、卡面清洁;5.答题卡上不准使用涂改液、涂改胶和贴纸;6.本学科为开卷考试,全卷共两道大题,考试时量60分钟,满分100分。一、选择题(在下列各题的四个选项中,只有一项是最符合题意的。本大题共12小题,每小题4分,共48分)1.依赖武力实现的政治统一并不能长久,只有文化的统一才有可能实现并维护政治统一。秦始皇巩固统一的措施中与材料主张一致的是()A.北击匈奴B.统一文字C.南征越族D.“罢黜百家,独尊儒术”【答案】B【解析】【详解】根据“只有文化的统一才有可能实现并维护政治统一”并结合所学内容可知,统一文字是秦始皇在文化层面巩固统一的措施,与材料主张一致,B项正确;北击匈奴和南征越族都是军事措施,排除AC项;“罢黜百家,独尊儒术”是汉代的措施,排除D项。故选B项。2.在绘制“盛唐气象”主题历史手抄题时,某同学选择了下列素材,该同学侧重于展示盛唐()来自波斯的马球来自西域的胡旋舞由印度佛曲改编的《霓裳羽衣曲》A.发达的交通B.繁荣的经济C.清明的政治D.兼容并包的文化【答案】D【解析】【详解】根据“来自波斯”、“来自西域”、“来自印度”等信息可知这体现了唐王朝对外来文化的兼容并包,D项正确;材料体现的是唐朝兼容并包外来文化,和交通、经济以及政治无关,排除ABC项。故选D项。小学、初中、高中各种试卷真题知识归纳文案合同PPT等免费下载www.doc985.com3.它是中国历史上版图最大的时期,对边疆地区实施了长时间和比较稳定的统治:它对边疆的管理更多地呈现出与内地一体化的趋向。材料描述的是()A.汉朝B.隋朝C.唐朝D.元朝【答案】D【解析】【详解】根据题干“它是中国历史上版图最大的时期”结合所学知识,元朝的版图是我国历史上最大的,今天的新疆、西藏、云南、东北的广大第七,台湾及其附属岛屿,都在元朝的统治范围之内,D项正确;汉朝、隋朝、唐朝与“中国历史上版图最大的时期”不符,排除ABC项。故选D项。4.明朝鼎盛时期全国人口达到1亿多,乾隆末年全国人口发展到3亿。顺治十八年,全国耕地面积549万余顷,到乾隆三十一年,全国耕地面积达到741万余顷。这反映了清前期()A.社会经济迅速发展B.商品经济十分活跃C.实行闭关锁国政策D.君主专制进一步强化【答案】A【解析】【详解】根据材料内容可知,清朝乾隆时期全国的人口和耕地面积都大大增加,这体现了社会经济的迅速发展,A项正确;清朝实行重农抑商政策,商品经济并不是十分活跃,排除B项;材料无法体现闭关锁国政策和君主专制的强化,排除CD项。故选A项。5.1896年春,谭嗣同写下《有感》一诗:世间无物抵春愁,合向苍冥一哭休。四万万人齐下泪,天涯何处是神州。”最可能引发谭嗣同发出这一感慨的是()A.鸦片战争B.第二次鸦片战争C.甲午中日战争D.八国联军侵华战争【答案】C【解析】【详解】根据材料“1896年春、四万万人齐下泪”并结合材料可知,最可能引发谭嗣同发出这一感慨的是1894-1895年的甲午中日战争,C项正确;鸦片战争是1840-1842年,不符合题意,排除A项;第二次鸦片战争是1856-1860年,排除B项;八国联军侵华战争是1900-1901年,排除D项。故选C项。6.以下是武汉市喻桥乡贫农陈友汉在不同时期的家庭情况对比表。他家生产生活发生巨大变化的主要原因是()新中国成立前1953年土地极少15亩多农具无农具齐全稻谷收成350千克1600千克小学、初中、高中各种试卷真题知识归纳文案合同PPT等免费下载www.doc985.comA.土地改革B.农业合作化C.实施第一个五年计划D.实行家庭联产承包责任制【答案】A【解析】【详解】结合所学内容可知,新中国成立之初,贫农陈友汉之所以能够获得土地和农具,获得粮食的丰收,主要是因为当时实行了土地改革,使他们获得了土地和农具,A项正确;农业合作...

1、当您付费下载文档后,您只拥有了使用权限,并不意味着购买了版权,文档只能用于自身使用,不得用于其他商业用途(如 [转卖]进行直接盈利或[编辑后售卖]进行间接盈利)。
2、本站所有内容均由合作方或网友上传,本站不对文档的完整性、权威性及其观点立场正确性做任何保证或承诺!文档内容仅供研究参考,付费前请自行鉴别。
3、如文档内容存在违规,或者侵犯商业秘密、侵犯著作权等,请点击“违规举报”。

碎片内容

与本文档类似文档
【初中历年中考真题】2016乌鲁木齐历史试卷+答案+解析(word整理版).docx
【初中历年中考真题】2016乌鲁木齐历史试卷+答案+解析(word整理版).docx
免费
19下载
【初中历年中考真题】2014陕西历史试卷+答案+解析(word整理版).docx
【初中历年中考真题】2014陕西历史试卷+答案+解析(word整理版).docx
免费
17下载
【初中九年级历史】新疆维吾尔自治区、生产建设兵团2021年中考历史试题(原卷版).doc
【初中九年级历史】新疆维吾尔自治区、生产建设兵团2021年中考历史试题(原卷版).doc
免费
21下载
【初中九年级历史】精品解析:2021年江苏省苏州市中考历史试题(原卷版).doc
【初中九年级历史】精品解析:2021年江苏省苏州市中考历史试题(原卷版).doc
免费
2下载
湖北省江汉油田、潜江市、天门市、仙桃市2018年中考历史真题试题(含答案).doc
湖北省江汉油田、潜江市、天门市、仙桃市2018年中考历史真题试题(含答案).doc
免费
0下载
浙江省宁波市2017年中考历史试题(word版,含解析) (2).doc
浙江省宁波市2017年中考历史试题(word版,含解析) (2).doc
免费
30下载
2022四川眉山中考历史试卷+答案+解析(word参卷版)历年中考真题 电子版免费下载.docx
2022四川眉山中考历史试卷+答案+解析(word参卷版)历年中考真题 电子版免费下载.docx
免费
14下载
2021年连云港市中考历史试题(教师版).doc
2021年连云港市中考历史试题(教师版).doc
免费
0下载
2015四川成都历史试卷+答案(word整理版)历年中考真题 电子版免费下载.doc
2015四川成都历史试卷+答案(word整理版)历年中考真题 电子版免费下载.doc
免费
8下载
【初中九年级历史】山东省滨州市2015年中考历史真题试题(含答案).doc
【初中九年级历史】山东省滨州市2015年中考历史真题试题(含答案).doc
免费
14下载
【初中九年级历史】浙江省金华市2019年中考历史真题试题.doc
【初中九年级历史】浙江省金华市2019年中考历史真题试题.doc
免费
8下载
【初中九年级历史】2014年山东烟台中考历史试卷及答案.doc
【初中九年级历史】2014年山东烟台中考历史试卷及答案.doc
免费
17下载
【初中九年级历史】江苏省徐州市2016年中考历史真题试题(含答案).doc
【初中九年级历史】江苏省徐州市2016年中考历史真题试题(含答案).doc
免费
4下载
【初中历年中考真题】2014山西历史试卷+答案+解析(word整理版).docx
【初中历年中考真题】2014山西历史试卷+答案+解析(word整理版).docx
免费
17下载
2015年江苏盐城历史试卷+答案(word整理版)历年中考真题 电子版免费下载.doc
2015年江苏盐城历史试卷+答案(word整理版)历年中考真题 电子版免费下载.doc
免费
24下载
【初中九年级历史】2012年山西省中考历史试题及答案.doc
【初中九年级历史】2012年山西省中考历史试题及答案.doc
免费
1下载
精品解析:2022年湖北省襄阳市中考历史真题(原卷版).docx
精品解析:2022年湖北省襄阳市中考历史真题(原卷版).docx
免费
0下载
【初中九年级历史】2009年江苏省泰州市中考历史试题及参考答案.doc
【初中九年级历史】2009年江苏省泰州市中考历史试题及参考答案.doc
免费
27下载
重庆市2016年中考历史真题试题(B卷,含答案).doc
重庆市2016年中考历史真题试题(B卷,含答案).doc
免费
0下载
九年级上册历史【补充习题】第2课 古代两河流域.doc
九年级上册历史【补充习题】第2课 古代两河流域.doc
免费
22下载
我的小文库
实名认证
内容提供者

提供高质量免费文档试卷下载,如果满意请告诉您身边的人,如果不满意请告诉我们,您的意见对于我们很重要,是我们不断进步的动力

相关文档

阅读排行

确认删除?
回到顶部
客服号
  • 客服QQ点击这里给我发消息
QQ群
  • QQ群点击这里加入QQ群
提交所需资料详情,我们来帮找资料