精品解析:2022年湖南省湘潭市中考历史真题(原卷版).docx本文件免费下载 【共9页】

精品解析:2022年湖南省湘潭市中考历史真题(原卷版).docx
精品解析:2022年湖南省湘潭市中考历史真题(原卷版).docx
精品解析:2022年湖南省湘潭市中考历史真题(原卷版).docx
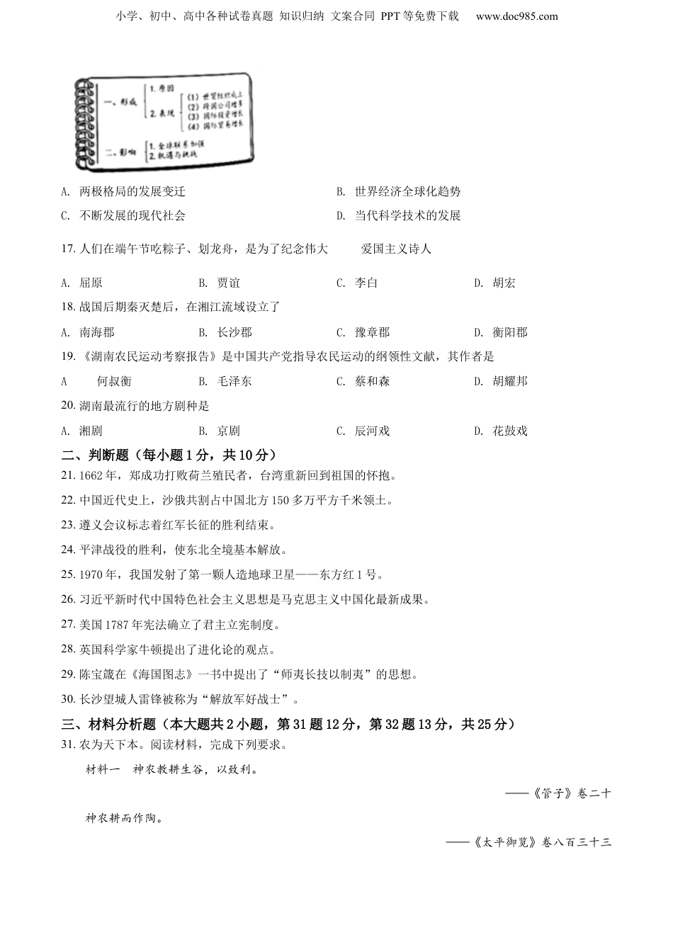
小学、初中、高中各种试卷真题知识归纳文案合同PPT等免费下载www.doc985.com2022年湘潭市初中学业水平考试历史试题卷亲爱的同学:欢迎你走进毕业考试的考场,希望你沉着、冷静、认真、细致地对待每一道试题,取得优异成绩。祝你成功!本试题共5道大题,满分100分,考试时量90分钟,请将正确答案写在答题卡上,否则答案无效。一、单项选择题(每小题2分,共40分)1.以下是汉字“中国”演变的历程,据此可知甲骨文金文小篆隶书楷书A.汉字的传承发生异变B.汉字的演变趋势由简到繁C.汉字的发展一脉相承D.象形是汉字唯一造字方式2.仔细观察《三国鼎立形势图》,其中代表“曹魏”政权区域的是3.某同学搜集了玄奘、鉴真、遣唐使、崔致远等资料,由此推断他研究的学习主题是A.唐朝多彩的文学艺术B.唐朝的民族交往与交融C.唐朝的中外文化交流D.唐朝发达的科学与技术4.“口岸在新的条约制度下只是逐渐开放的——广州开放于1843年7月27日;厦门于11月2日;上海于11月17日;宁波于1844年1月1日;福州于1844年6月。”这些口岸开放依据的是A.《南京条约》B.《北京条约》C.《马关条约》D.《辛丑条约》5.在读书人普遍把“考取功名、步入仕途”作为人生目标的时代,张謇却弃官从商,践行“实业救国”的理想,创办了小学、初中、高中各种试卷真题知识归纳文案合同PPT等免费下载www.doc985.comA.安庆内军械所B.开平煤矿C.湖北织布局D.大生纱厂6.胡适曾被美国《展望杂志》推举为世界最具影响力的百位名人之一,理由是“替中国发明了一种新语言”。这主要是基于他A.创办《青年杂志》B.主张使用白话文C.发表《狂人日记》D.宣传马克思主7.陈赓在日记中记载:“这是八路军参战的第一次胜利,也是中日开战以来的第一次胜利。”这次“胜利”是A.平型关大捷B.淞沪会战C.台儿庄战役D.百团大战8.据统计,某乡地主户数从1948年的27户降为1953年的0户,与此变化相关的历史事件是A.建国初上地改革B.第一个五年计划C.农业合作化运动D.人民公社化运动9.1972年9月29日,日本外务大臣大平正芳在北京记者会上宜布:“日台和约已丧失其存续意义,可认为已终止。”该讲话的背景是A.中国提出和平共处五项原则B.中国恢复联合国合法席位C.中日正式建立外交关系D.中美正式建立外交关系10.湘西土家族苗族自治州、通道侗族自治县的设置反映了我国实行A.人民代表大会制度B.民族区域自治制度C.中共领导的多党合作和政治协商制度D.基层村民选举制度11.英国前首相撒切尔夫人称赞邓小平,为解决香港问题提出了“最富天才的创见”,这一“天才的创见”是A.“”求同存异方针B.社会主义初级阶段理论C.“”一国两制构想D.“”三个代表重要思想12.彼特拉克在《歌集》中抨击教会,讴歌爱情,描写人的喜怒哀乐。这体现了A.人文主义B.理性主义C.自由主义D.英雄主义13.1823年,英国第一家劳动技术学校——伦敦技工所创办,对技术工人进行科学教育,此后各地纷纷成立技工所、夜校等工人教育机构。这反映了英国A.职业教育体系的完备B.工人地位的提高C.科学与技术紧密结合D.工业革命的需求14.1862年,林肯说:“在我的一生中,从来没有比此刻签署这个文件时更加坚信自己是正义的。”“这个文件”的主要内容是A.争取国家独立B.制定联邦宪法C.解放黑人奴隶D.国家干预经济15.“全世界无产者,联合起来!”出自A.《权利法案》B.《独立宣言》C.《国富论》D.《共产党宣言》16.某同学在历史课后设计了知识卡片(见下图)。据此判断本课的主要内容是小学、初中、高中各种试卷真题知识归纳文案合同PPT等免费下载www.doc985.comA.两极格局的发展变迁B.世界经济全球化趋势C.不断发展的现代社会D.当代科学技术的发展17.人们在端午节吃粽子、划龙舟,是为了纪念伟大的爱国主义诗人A.屈原B.贾谊C.李白D.胡宏18.战国后期秦灭楚后,在湘江流域设立了A.南海郡B.长沙郡C.豫章郡D.衡阳郡19.《湖南农民运动考察报告》是中国共产党指导农民运动的纲领性文献,其作者是A.何叔衡B.毛泽东C.蔡和森D.胡耀邦20.湖南最流行的地方剧种是A.湘剧B.京剧C.辰河戏D.花鼓戏二、判断题(每小题1分,共10分)21.1662年,郑成功打败荷兰殖民者,台湾重新回到祖国的怀抱。22.中国近代史上...

1、当您付费下载文档后,您只拥有了使用权限,并不意味着购买了版权,文档只能用于自身使用,不得用于其他商业用途(如 [转卖]进行直接盈利或[编辑后售卖]进行间接盈利)。
2、本站所有内容均由合作方或网友上传,本站不对文档的完整性、权威性及其观点立场正确性做任何保证或承诺!文档内容仅供研究参考,付费前请自行鉴别。
3、如文档内容存在违规,或者侵犯商业秘密、侵犯著作权等,请点击“违规举报”。

碎片内容

与本文档类似文档
初中九年级历史上册第三单元封建时代的欧洲(提分小卷)(考试版).doc
初中九年级历史上册第三单元封建时代的欧洲(提分小卷)(考试版).doc
免费
0下载
【初中九年级历史】2018台州中考历史试卷含答案解析.doc
【初中九年级历史】2018台州中考历史试卷含答案解析.doc
免费
2下载
【初中九年级历史】2017年浙江省杭州市中考历史真题(空白卷).doc
【初中九年级历史】2017年浙江省杭州市中考历史真题(空白卷).doc
免费
6下载
九年级下册历史 习题第5单元测评.docx
九年级下册历史 习题第5单元测评.docx
免费
24下载
【初中九年级历史】精品解析:广西自治区百色市2020年中考历史试题(解析版).docx
【初中九年级历史】精品解析:广西自治区百色市2020年中考历史试题(解析版).docx
免费
13下载
【初中历年中考真题】2012天津历史试卷(word整理版).doc
【初中历年中考真题】2012天津历史试卷(word整理版).doc
免费
30下载
九年级上册历史 习题第11课 古代日本.docx
九年级上册历史 习题第11课 古代日本.docx
免费
19下载
2014乌鲁木齐历史试卷+答案+解析(word整理版)历年中考真题 电子版免费下载.docx
2014乌鲁木齐历史试卷+答案+解析(word整理版)历年中考真题 电子版免费下载.docx
免费
16下载
【初中九年级历史】辽宁省沈阳市2015年中考历史真题试题(含答案).doc
【初中九年级历史】辽宁省沈阳市2015年中考历史真题试题(含答案).doc
免费
6下载
辽宁省丹东市2020年中考历史试题(解析版).doc
辽宁省丹东市2020年中考历史试题(解析版).doc
免费
0下载
【初中九年级历史】2008年中考江苏宿迁历史试卷(word版含答案).doc
【初中九年级历史】2008年中考江苏宿迁历史试卷(word版含答案).doc
免费
18下载
【初中九年级历史】2012年新疆自治区、生产建设兵团中考历史试卷及解析.doc
【初中九年级历史】2012年新疆自治区、生产建设兵团中考历史试卷及解析.doc
免费
27下载
2022江苏扬州中考历史试卷+答案+解析(word参卷版)历年中考真题 电子版免费下载.docx
2022江苏扬州中考历史试卷+答案+解析(word参卷版)历年中考真题 电子版免费下载.docx
免费
8下载
【初中九年级历史】四川省宜宾市2019年中考历史真题试题.doc
【初中九年级历史】四川省宜宾市2019年中考历史真题试题.doc
免费
9下载
【初中九年级历史】2019宁夏中考历史真题及答案.doc
【初中九年级历史】2019宁夏中考历史真题及答案.doc
免费
13下载
2020山东菏泽历史试卷+答案(word整理版)历年中考真题 电子版免费下载.docx
2020山东菏泽历史试卷+答案(word整理版)历年中考真题 电子版免费下载.docx
免费
8下载
【初中九年级历史】2017年新疆自治区、生产建设兵团中考历史试卷及解析.doc
【初中九年级历史】2017年新疆自治区、生产建设兵团中考历史试卷及解析.doc
免费
9下载
【初中九年级历史】云南省昆明市2016年中考历史真题试题(含解析).doc
【初中九年级历史】云南省昆明市2016年中考历史真题试题(含解析).doc
免费
3下载
【初中九年级历史】精品解析:2022年山东省菏泽市中考历史真题(原卷版).docx
【初中九年级历史】精品解析:2022年山东省菏泽市中考历史真题(原卷版).docx
免费
21下载
【初中九年级历史】湖南省郴州市2018年中考历史真题试题(含答案).doc
【初中九年级历史】湖南省郴州市2018年中考历史真题试题(含答案).doc
免费
9下载
我的小文库
实名认证
内容提供者

提供高质量免费文档试卷下载,如果满意请告诉您身边的人,如果不满意请告诉我们,您的意见对于我们很重要,是我们不断进步的动力

相关文档

阅读排行

确认删除?
回到顶部
客服号
  • 客服QQ点击这里给我发消息
QQ群
  • QQ群点击这里加入QQ群
提交所需资料详情,我们来帮找资料