2019年湖南省衡阳市中考化学真题及答案.doc本文件免费下载 【共12页】

2019年湖南省衡阳市中考化学真题及答案.doc
2019年湖南省衡阳市中考化学真题及答案.doc
2019年湖南省衡阳市中考化学真题及答案.doc
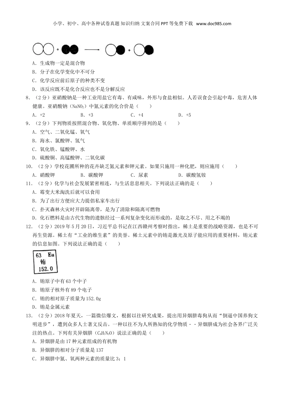
小学、初中、高中各种试卷真题知识归纳文案合同PPT等免费下载www.doc985.com2019年湖南省衡阳市中考化学真题及答案一、选择题(本题23小题每小题2分,共46分.每小题只有一个正确答案)1.(2分)诗词是民族灿烂文化的瑰宝,下列著名诗句中只含有物理变化的是()A.爆竹声中一岁除,春风送暖入屠苏B.粉身碎骨浑不怕,要留清白在人间C.忽如一夜春风来,千树万树梨花开D.春蚕到死丝方尽,蜡炬成灰泪始干2.(2分)下列实验操作正确的是()A.闻气体气味B.测溶液的pHC.稀释浓硫酸D.检查装置气密性3.(2分)溶液在我们生活中有着广泛的用途。下列物质不属于溶液的是()A.碘酒B.食醋C.生理盐水D.牛奶4.(2分)有关空气的叙述中,正确的是()A.空气中的氧气具有可燃性,可用作火箭燃料B.化工厂废气及汽车尾气,不会造成空气污染C.稀有气体有广泛的用途,可制成多种用途的电光源D.空气中的氮气与氧气体积比约为5:15.(2分)下列有关水的说法错误的是()A.日常生活中的饮用水是硬水还是软水,可用肥皂水鉴别B.生活污水、工业污水等污水经处理达标后才可排放C.沉淀、过滤、吸附、蒸馏等净化水的方式中,其中蒸馏的净化程度最高D.自来水是干净、卫生的纯净物6.(2分)下列设计方案可行,化学方程式书写及其反应类型都正确的是()A.清洗试管壁上附着的铜:Cu+H2SO4=CuSO4+H2↑置换反应B.测定空气中氧气的含量P+O2P2O5化合反应C.用熟石灰处理硫酸厂的废水:Ca(OH)2+H2SO4=CaSO4+2H2O复分解反应D.实验室制取二氧化碳:CaCO3CaO+CO2↑分解反应7.(2分)如图表示两种气体发生的化学反应,其中相同的球代表同种原子。下列说法正确的是()小学、初中、高中各种试卷真题知识归纳文案合同PPT等免费下载www.doc985.comA.生成物一定是混合物B.分子在化学变化中不可分C.化学反应前后原子的种类不变D.该反应既不是化合反应也不是分解反应8.(2分)亚硝酸钠是一种工业用盐它有毒、有咸味,外形与食盐相似。人若误食会引起中毒,危害人体健康。亚硝酸钠(NaNO2)中氮元素的化合价是()A.+2B.+3C.+4D.+59.(2分)下列物质按照混合物、氧化物、单质顺序排列的是()A.空气、二氧化锰、氧气B.海水、氯酸钾、氢气C.氧化铁、锰酸钾、水D.硫酸铜、高锰酸钾、二氧化碳10.(2分)学校花圃所种的花卉缺乏氮元素和钾元素。如果只施用一种化肥,则应施用()A.硝酸钾B.碳酸钾C.尿素D.碳酸氢铵11.(2分)化学与社会发展紧密相连,与生活息息相关。下列说法正确的是()A.霉变大米淘洗后就可以食用B.为了出行方便应大力提倡私家车出行C.扑灭森林火灾时开辟隔离带,是为了清除和隔离可燃物D.化石燃料是由古代生物的遗骸经过一系列复杂变化而形成的,是取之不尽、用之不竭的12.(2分)2019年5月20日,习近平总书记在江西赣州考察时指出,稀土是重要的战略资源,也是不可再生资源。稀土有“工业的维生素”的美誉。稀土元素中的铕是激光及原子能应用的重要材料,铕元素的信息如图。下列说法正确的是()A.铕原子中有63个中子B.铕原子核外有89个电子C.铕的相对原子质量为152.0gD.铕是金属元素13.(2分)2018年夏天,一篇微信爆文,根据以往研究成果,提出用异烟肼毒狗从而“倒逼中国养狗文明进步”,遭到众多人士著文反击。一种以往不为人所熟知的化学物质﹣﹣异烟肼成为社会各界广泛关注的热点。下列有关异烟肼(C6H7N3O)说法正确的是()A.异烟肼是由17种元素组成的有机物B.异烟肼的相对分子质量是137C.异烟肼中氮、氧两种元素的质量比3:1小学、初中、高中各种试卷真题知识归纳文案合同PPT等免费下载www.doc985.comD.异烟肼由6个碳原子、7个氢原子、3个氮原子和1个氧原子构成14.(2分)2018年12月26日,北京交通大学一实验室在进行垃圾渗滤液污水处理实验时发生爆炸。这次爆炸事件再次敲响实验室安全警钟。下列实验室安全措施不正确的是()A.酒精灯不慎碰倒燃烧起来,立即用湿抹布盖灭B.给试管中的液体加热时,液体体积不少于试管容积的C.如果不慎将浓硫酸沾到皮肤上,应立即用大量水冲洗,再涂上3%﹣5%的碳酸氢钠溶液D.易燃易爆物品不能...

1、当您付费下载文档后,您只拥有了使用权限,并不意味着购买了版权,文档只能用于自身使用,不得用于其他商业用途(如 [转卖]进行直接盈利或[编辑后售卖]进行间接盈利)。
2、本站所有内容均由合作方或网友上传,本站不对文档的完整性、权威性及其观点立场正确性做任何保证或承诺!文档内容仅供研究参考,付费前请自行鉴别。
3、如文档内容存在违规,或者侵犯商业秘密、侵犯著作权等,请点击“违规举报”。

碎片内容

与本文档类似文档
江苏省盐城市2019年中考化学真题试题(含解析).docx
江苏省盐城市2019年中考化学真题试题(含解析).docx
免费
0下载
2016年江苏宿迁化学试卷+答案+解析(word整理版)历年中考真题 电子版免费下载.doc
2016年江苏宿迁化学试卷+答案+解析(word整理版)历年中考真题 电子版免费下载.doc
免费
11下载
【初中九年级化学】2013年宁夏中考化学试卷(学生版).doc
【初中九年级化学】2013年宁夏中考化学试卷(学生版).doc
免费
21下载
第八单元 金属和金属材料单元测试卷(B卷提升篇)(解析版)-九年级化学下册同步单元AB卷(人教版).doc
第八单元 金属和金属材料单元测试卷(B卷提升篇)(解析版)-九年级化学下册同步单元AB卷(人教版).doc
免费
2下载
【初中历年中考真题】2016湖南怀化化学试卷+答案+解析(word整理版).doc
【初中历年中考真题】2016湖南怀化化学试卷+答案+解析(word整理版).doc
免费
1下载
2015广西南宁化学试卷+答案+解析(word整理版)历年中考真题 电子版免费下载.doc
2015广西南宁化学试卷+答案+解析(word整理版)历年中考真题 电子版免费下载.doc
免费
30下载
2012年湖南省株洲市中考化学试卷(教师版)  .doc
2012年湖南省株洲市中考化学试卷(教师版) .doc
免费
0下载
【初中历年中考真题】2015江西化学试卷+答案+解析(word整理版).doc
【初中历年中考真题】2015江西化学试卷+答案+解析(word整理版).doc
免费
17下载
【初中九年级化学】新疆生产建设兵团2019年中考化学真题试题(含解析).doc
【初中九年级化学】新疆生产建设兵团2019年中考化学真题试题(含解析).doc
免费
4下载
【初中九年级化学】精品解析:2023年湖南省岳阳市中考化学真题(解析版).docx
【初中九年级化学】精品解析:2023年湖南省岳阳市中考化学真题(解析版).docx
免费
5下载
【初中九年级化学】2013年四川省成都市中考化学试卷及答案.doc
【初中九年级化学】2013年四川省成都市中考化学试卷及答案.doc
免费
29下载
【初中九年级化学】2020年青海省中考化学试卷(省卷)【原卷版】.pdf
【初中九年级化学】2020年青海省中考化学试卷(省卷)【原卷版】.pdf
免费
22下载
中考化学2015浙江衢州化学试卷+答案(word整理版).doc
中考化学2015浙江衢州化学试卷+答案(word整理版).doc
免费
15下载
甘肃省兰州市2017年中考化学真题试题(含扫描答案).DOC
甘肃省兰州市2017年中考化学真题试题(含扫描答案).DOC
免费
0下载
【初中九年级化学】2017年山东省青岛市中考化学试题及答案.doc
【初中九年级化学】2017年山东省青岛市中考化学试题及答案.doc
免费
28下载
【初中九年级化学】精品解析:湖北省襄阳市2020年中考化学试题(原卷版).doc
【初中九年级化学】精品解析:湖北省襄阳市2020年中考化学试题(原卷版).doc
免费
13下载
人教版 九年级上册化学 同步练习九年级化学第一单元 走进化学世界测试卷含答案解.doc
人教版 九年级上册化学 同步练习九年级化学第一单元 走进化学世界测试卷含答案解.doc
免费
25下载
【初中历年中考真题】2018河南化学试卷+答案+解析(word整理版).docx
【初中历年中考真题】2018河南化学试卷+答案+解析(word整理版).docx
免费
17下载
2021贵阳化学试卷+答案+解析(word整理版)历年中考真题 电子版免费下载.docx
2021贵阳化学试卷+答案+解析(word整理版)历年中考真题 电子版免费下载.docx
免费
3下载
中考化学2019浙江宁波科学试卷+答案+解析(word整理版).docx
中考化学2019浙江宁波科学试卷+答案+解析(word整理版).docx
免费
4下载
我的小文库
实名认证
内容提供者

提供高质量免费文档试卷下载,如果满意请告诉您身边的人,如果不满意请告诉我们,您的意见对于我们很重要,是我们不断进步的动力

相关文档

阅读排行

确认删除?
回到顶部
客服号
  • 客服QQ点击这里给我发消息
QQ群
  • QQ群点击这里加入QQ群
提交所需资料详情,我们来帮找资料