2007年湖南省株洲市中考化学试卷(学生版) _20200611_181643.doc本文件免费下载 【共9页】

2007年湖南省株洲市中考化学试卷(学生版)  _20200611_181643.doc
2007年湖南省株洲市中考化学试卷(学生版)  _20200611_181643.doc
2007年湖南省株洲市中考化学试卷(学生版)  _20200611_181643.doc
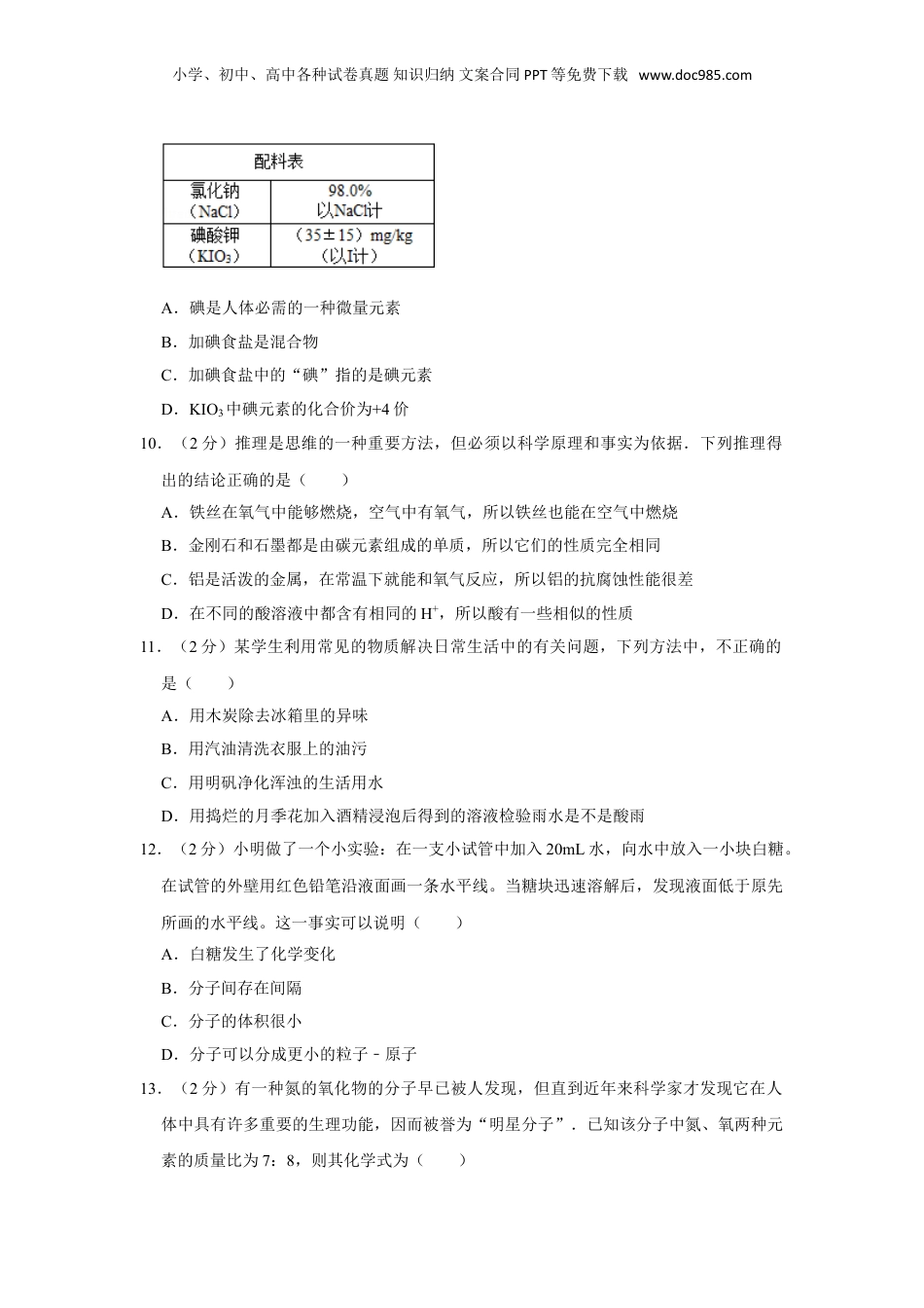
小学、初中、高中各种试卷真题知识归纳文案合同PPT等免费下载www.doc985.com2007年湖南省株洲市中考化学试卷一、选择题(本题共40分,每小题2分。每小题只有一个正确选项,将正确答案的序号填在本题卷首的答案栏内。)1.(2分)化学使世界变得更加绚丽多彩.下列美好的愿望,利用化学可以实现的是()①开发新的能源②研制新的材料③开发功能强大的电脑④合成高效的医用药品⑤保护和治理生态环境.A.①②③④B.①③④⑤C.①②④⑤D.②③④⑤2.(2分)科学家设想利用燃烧化石燃烧生产的二氧化碳废气制取塑料,实现垃圾资源化.回收利用二氧化碳,可以缓解生态环境中日益严重的()A.酸雨B.温室效应C.臭氧层的破坏D.土壤的沙化3.(2分)为了保障人体健康,公共游泳池的水要勤更换,还要注意杀菌消毒.某游泳池的水因加入了适量的一种杀菌消毒剂而呈蓝色,该杀菌消毒剂可能是()A.消石灰B.高锰酸钾C.胆矾D.氯化钠4.(2分)元素周期表是学习和研究化学的工具.在元素周期表中每一种元素都是确定的位置(一个方格),如图是元素周期表中的一格,下列有关说法不正确的是()A.汞的元素符号是HgB.汞原子的核电荷数为80C.汞的相对原子质量为200.6D.汞是一种非金属元素5.(2分)照明用的白炽灯灯泡内不能有氧气存在,否则,通电时灯丝容易被氧化而烧坏.因此,要在灯泡中充入氮气或氩气并且密封.为了除去灯泡中还可能混入的微量氧气,有些白炽灯还在灯丝的支架上附着少量的某种红色物质.你猜想,该红色物质可能是(小学、初中、高中各种试卷真题知识归纳文案合同PPT等免费下载www.doc985.com)A.红色油漆B.红磷C.三氧化二铁(俗称铁红)D.高锰酸钾6.(2分)冬天用煤火取暖,如果紧闭门窗,室内通风不畅,容易导致煤气中毒.引起煤气中毒的气体是()A.COB.CO2C.SO2D.CH47.(2分)实验室制取二氧化碳,应选用的发生装置是()A.B.C.D.8.(2分)下列实验操作中,正确的是()A.用酒精灯加热B.集气瓶中氧气的验满C.稀释浓硫酸D.倾倒液体9.(2分)我国大力推广食用加碘食盐.如图是某加碘食盐包装袋上说明书中的配料表.下列有关说法中,不正确的是()小学、初中、高中各种试卷真题知识归纳文案合同PPT等免费下载www.doc985.comA.碘是人体必需的一种微量元素B.加碘食盐是混合物C.加碘食盐中的“碘”指的是碘元素D.KIO3中碘元素的化合价为+4价10.(2分)推理是思维的一种重要方法,但必须以科学原理和事实为依据.下列推理得出的结论正确的是()A.铁丝在氧气中能够燃烧,空气中有氧气,所以铁丝也能在空气中燃烧B.金刚石和石墨都是由碳元素组成的单质,所以它们的性质完全相同C.铝是活泼的金属,在常温下就能和氧气反应,所以铝的抗腐蚀性能很差D.在不同的酸溶液中都含有相同的H+,所以酸有一些相似的性质11.(2分)某学生利用常见的物质解决日常生活中的有关问题,下列方法中,不正确的是()A.用木炭除去冰箱里的异味B.用汽油清洗衣服上的油污C.用明矾净化浑浊的生活用水D.用捣烂的月季花加入酒精浸泡后得到的溶液检验雨水是不是酸雨12.(2分)小明做了一个小实验:在一支小试管中加入20mL水,向水中放入一小块白糖。在试管的外壁用红色铅笔沿液面画一条水平线。当糖块迅速溶解后,发现液面低于原先所画的水平线。这一事实可以说明()A.白糖发生了化学变化B.分子间存在间隔C.分子的体积很小D.分子可以分成更小的粒子﹣原子13.(2分)有一种氮的氧化物的分子早已被人发现,但直到近年来科学家才发现它在人体中具有许多重要的生理功能,因而被誉为“明星分子”.已知该分子中氮、氧两种元素的质量比为7:8,则其化学式为()小学、初中、高中各种试卷真题知识归纳文案合同PPT等免费下载www.doc985.comA.N2OB.NOC.N2O3D.NO214.(2分)下列有关生产、生活中的做法,合理、合法的是()A.为了生产色泽鲜艳的“红心鸭蛋”,在鸭饲料中添加苏丹红(一种工业染色剂)B.为了减少汽车尾气的污染,在汽油中添加适量的乙醇作为汽车燃料C.为了增强对皮肤的美白效果,在化妆品中添加大量含铅物质D.为了降低成本,用工业用盐腌渍...

1、当您付费下载文档后,您只拥有了使用权限,并不意味着购买了版权,文档只能用于自身使用,不得用于其他商业用途(如 [转卖]进行直接盈利或[编辑后售卖]进行间接盈利)。
2、本站所有内容均由合作方或网友上传,本站不对文档的完整性、权威性及其观点立场正确性做任何保证或承诺!文档内容仅供研究参考,付费前请自行鉴别。
3、如文档内容存在违规,或者侵犯商业秘密、侵犯著作权等,请点击“违规举报”。

碎片内容

与本文档类似文档
江苏省盐城市2019年中考化学真题试题(含解析).docx
江苏省盐城市2019年中考化学真题试题(含解析).docx
免费
0下载
2016年江苏宿迁化学试卷+答案+解析(word整理版)历年中考真题 电子版免费下载.doc
2016年江苏宿迁化学试卷+答案+解析(word整理版)历年中考真题 电子版免费下载.doc
免费
11下载
【初中九年级化学】2013年宁夏中考化学试卷(学生版).doc
【初中九年级化学】2013年宁夏中考化学试卷(学生版).doc
免费
21下载
第八单元 金属和金属材料单元测试卷(B卷提升篇)(解析版)-九年级化学下册同步单元AB卷(人教版).doc
第八单元 金属和金属材料单元测试卷(B卷提升篇)(解析版)-九年级化学下册同步单元AB卷(人教版).doc
免费
2下载
【初中历年中考真题】2016湖南怀化化学试卷+答案+解析(word整理版).doc
【初中历年中考真题】2016湖南怀化化学试卷+答案+解析(word整理版).doc
免费
1下载
2015广西南宁化学试卷+答案+解析(word整理版)历年中考真题 电子版免费下载.doc
2015广西南宁化学试卷+答案+解析(word整理版)历年中考真题 电子版免费下载.doc
免费
30下载
2012年湖南省株洲市中考化学试卷(教师版)  .doc
2012年湖南省株洲市中考化学试卷(教师版) .doc
免费
0下载
【初中历年中考真题】2015江西化学试卷+答案+解析(word整理版).doc
【初中历年中考真题】2015江西化学试卷+答案+解析(word整理版).doc
免费
17下载
【初中九年级化学】新疆生产建设兵团2019年中考化学真题试题(含解析).doc
【初中九年级化学】新疆生产建设兵团2019年中考化学真题试题(含解析).doc
免费
4下载
【初中九年级化学】精品解析:2023年湖南省岳阳市中考化学真题(解析版).docx
【初中九年级化学】精品解析:2023年湖南省岳阳市中考化学真题(解析版).docx
免费
5下载
【初中九年级化学】2013年四川省成都市中考化学试卷及答案.doc
【初中九年级化学】2013年四川省成都市中考化学试卷及答案.doc
免费
29下载
【初中九年级化学】2020年青海省中考化学试卷(省卷)【原卷版】.pdf
【初中九年级化学】2020年青海省中考化学试卷(省卷)【原卷版】.pdf
免费
22下载
中考化学2015浙江衢州化学试卷+答案(word整理版).doc
中考化学2015浙江衢州化学试卷+答案(word整理版).doc
免费
15下载
甘肃省兰州市2017年中考化学真题试题(含扫描答案).DOC
甘肃省兰州市2017年中考化学真题试题(含扫描答案).DOC
免费
0下载
【初中九年级化学】2017年山东省青岛市中考化学试题及答案.doc
【初中九年级化学】2017年山东省青岛市中考化学试题及答案.doc
免费
28下载
【初中九年级化学】精品解析:湖北省襄阳市2020年中考化学试题(原卷版).doc
【初中九年级化学】精品解析:湖北省襄阳市2020年中考化学试题(原卷版).doc
免费
13下载
人教版 九年级上册化学 同步练习九年级化学第一单元 走进化学世界测试卷含答案解.doc
人教版 九年级上册化学 同步练习九年级化学第一单元 走进化学世界测试卷含答案解.doc
免费
25下载
【初中历年中考真题】2018河南化学试卷+答案+解析(word整理版).docx
【初中历年中考真题】2018河南化学试卷+答案+解析(word整理版).docx
免费
17下载
2021贵阳化学试卷+答案+解析(word整理版)历年中考真题 电子版免费下载.docx
2021贵阳化学试卷+答案+解析(word整理版)历年中考真题 电子版免费下载.docx
免费
3下载
中考化学2019浙江宁波科学试卷+答案+解析(word整理版).docx
中考化学2019浙江宁波科学试卷+答案+解析(word整理版).docx
免费
4下载
我的小文库
实名认证
内容提供者

提供高质量免费文档试卷下载,如果满意请告诉您身边的人,如果不满意请告诉我们,您的意见对于我们很重要,是我们不断进步的动力

相关文档

阅读排行

确认删除?
回到顶部
客服号
  • 客服QQ点击这里给我发消息
QQ群
  • QQ群点击这里加入QQ群
提交所需资料详情,我们来帮找资料