2012年湖南省株洲市中考化学试卷(学生版) _20200611_181644.doc本文件免费下载 【共7页】

2012年湖南省株洲市中考化学试卷(学生版)  _20200611_181644.doc
2012年湖南省株洲市中考化学试卷(学生版)  _20200611_181644.doc
2012年湖南省株洲市中考化学试卷(学生版)  _20200611_181644.doc
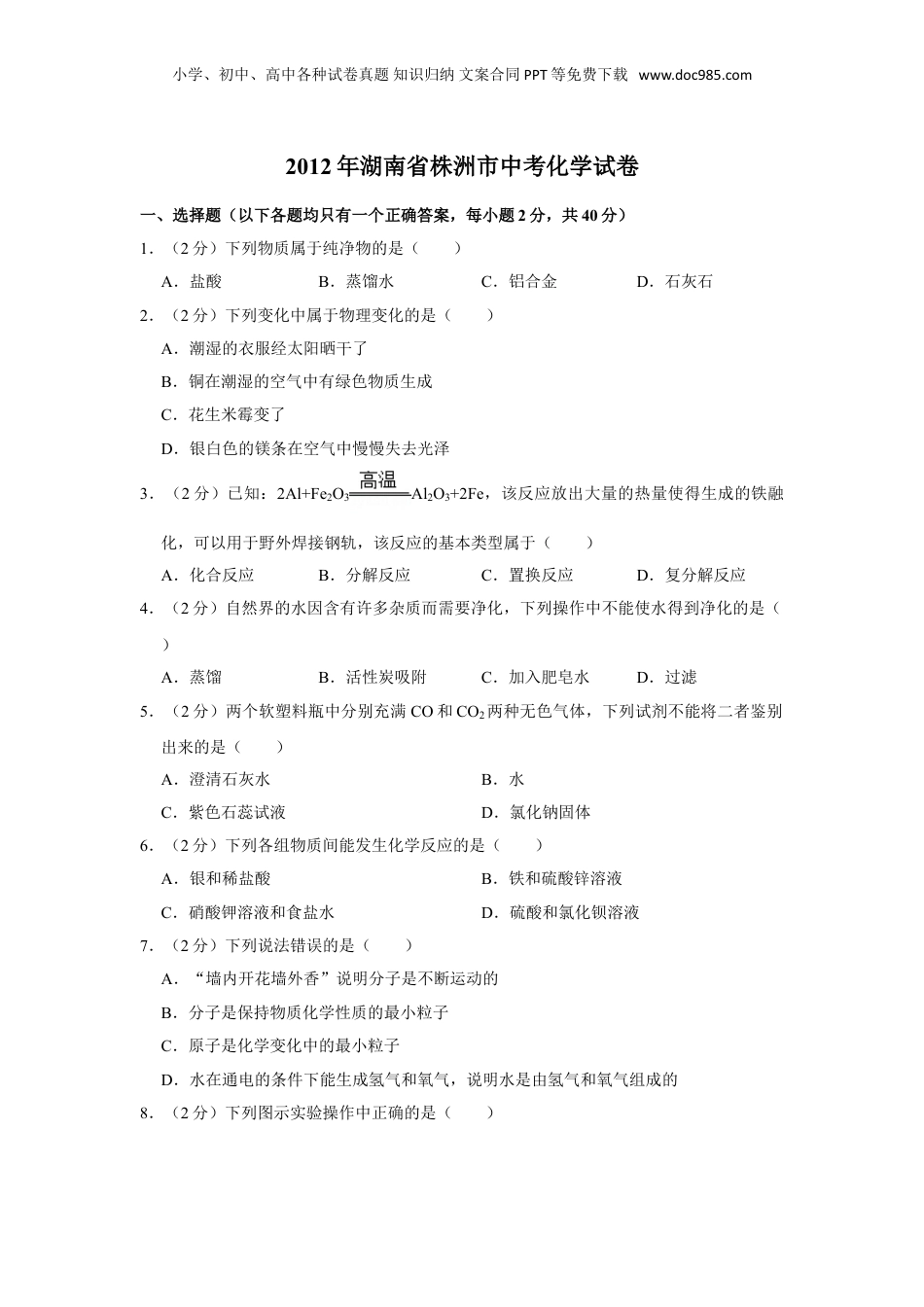
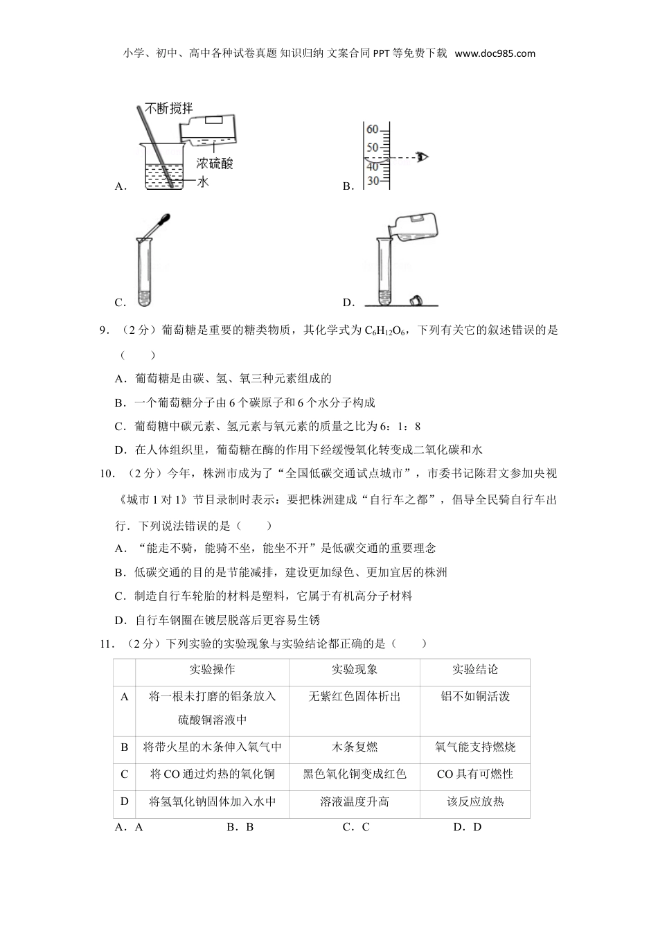
小学、初中、高中各种试卷真题知识归纳文案合同PPT等免费下载www.doc985.com2012年湖南省株洲市中考化学试卷一、选择题(以下各题均只有一个正确答案,每小题2分,共40分)1.(2分)下列物质属于纯净物的是()A.盐酸B.蒸馏水C.铝合金D.石灰石2.(2分)下列变化中属于物理变化的是()A.潮湿的衣服经太阳晒干了B.铜在潮湿的空气中有绿色物质生成C.花生米霉变了D.银白色的镁条在空气中慢慢失去光泽3.(2分)已知:2Al+Fe2O3Al2O3+2Fe,该反应放出大量的热量使得生成的铁融化,可以用于野外焊接钢轨,该反应的基本类型属于()A.化合反应B.分解反应C.置换反应D.复分解反应4.(2分)自然界的水因含有许多杂质而需要净化,下列操作中不能使水得到净化的是()A.蒸馏B.活性炭吸附C.加入肥皂水D.过滤5.(2分)两个软塑料瓶中分别充满CO和CO2两种无色气体,下列试剂不能将二者鉴别出来的是()A.澄清石灰水B.水C.紫色石蕊试液D.氯化钠固体6.(2分)下列各组物质间能发生化学反应的是()A.银和稀盐酸B.铁和硫酸锌溶液C.硝酸钾溶液和食盐水D.硫酸和氯化钡溶液7.(2分)下列说法错误的是()A.“墙内开花墙外香”说明分子是不断运动的B.分子是保持物质化学性质的最小粒子C.原子是化学变化中的最小粒子D.水在通电的条件下能生成氢气和氧气,说明水是由氢气和氧气组成的8.(2分)下列图示实验操作中正确的是()小学、初中、高中各种试卷真题知识归纳文案合同PPT等免费下载www.doc985.comA.B.C.D.9.(2分)葡萄糖是重要的糖类物质,其化学式为C6H12O6,下列有关它的叙述错误的是()A.葡萄糖是由碳、氢、氧三种元素组成的B.一个葡萄糖分子由6个碳原子和6个水分子构成C.葡萄糖中碳元素、氢元素与氧元素的质量之比为6:1:8D.在人体组织里,葡萄糖在酶的作用下经缓慢氧化转变成二氧化碳和水10.(2分)今年,株洲市成为了“全国低碳交通试点城市”,市委书记陈君文参加央视《城市1对1》节目录制时表示:要把株洲建成“自行车之都”,倡导全民骑自行车出行.下列说法错误的是()A.“能走不骑,能骑不坐,能坐不开”是低碳交通的重要理念B.低碳交通的目的是节能减排,建设更加绿色、更加宜居的株洲C.制造自行车轮胎的材料是塑料,它属于有机高分子材料D.自行车钢圈在镀层脱落后更容易生锈11.(2分)下列实验的实验现象与实验结论都正确的是()实验操作实验现象实验结论A将一根未打磨的铝条放入硫酸铜溶液中无紫红色固体析出铝不如铜活泼B将带火星的木条伸入氧气中木条复燃氧气能支持燃烧C将CO通过灼热的氧化铜黑色氧化铜变成红色CO具有可燃性D将氢氧化钠固体加入水中溶液温度升高该反应放热A.AB.BC.CD.D小学、初中、高中各种试卷真题知识归纳文案合同PPT等免费下载www.doc985.com12.(2分)下列选项中括号内物质为杂质,右边为除杂试剂,其中不合理的是()A.氯化钠固体(碳酸钙)水B.氧气(水蒸气)浓硫酸C.硫酸亚铁溶液(硫酸铜)铁粉D.一氧化碳(二氧化碳)灼热的氧化铜13.(2分)株洲晚报2月28日报道:“因厨房窗户紧闭,4名年轻人深夜煤气中毒,幸好被及时抢救,均脱离危险”.下列有关叙述正确的是()A.引起煤气中毒的主要成分是CO2B.为了便于及时发现煤气泄漏,煤气厂常在家用煤气中掺入微量具有难闻气味的气体C.冬天用煤炉取暖时,为了防止冷空气进入,应关闭门窗D.在煤炉旁放一盆冷水,可以防止煤气中毒14.(2分)燃烧是人类最早利用的化学反应之一,下列叙述中正确的是()A.在化学反应中只有燃烧才能放出热量B.物质与氧气发生的反应都是燃烧C.煤、石油、天然气燃烧都放出大量的热,都是重要的燃料D.只要达到燃烧所需的最低温度,可燃物就能燃烧15.(2分)要配制100g质量分数为5%的氢氧化钠溶液,下列说法正确的是()A.实验中要用到的玻璃仪器只有烧杯和玻璃棒B.称量氢氧化钠固体时应该将砝码放在左盘,药品放在右盘C.配制好的氢氧化钠溶液中溶质和溶剂的质量之比为1:20D.称量时,必须将氢氧化钠固体放在玻璃器皿中称量16.(2分)小亮同学实验中测得的下列数据中,不合理的是()A.用pH试纸测得某溶...

1、当您付费下载文档后,您只拥有了使用权限,并不意味着购买了版权,文档只能用于自身使用,不得用于其他商业用途(如 [转卖]进行直接盈利或[编辑后售卖]进行间接盈利)。
2、本站所有内容均由合作方或网友上传,本站不对文档的完整性、权威性及其观点立场正确性做任何保证或承诺!文档内容仅供研究参考,付费前请自行鉴别。
3、如文档内容存在违规,或者侵犯商业秘密、侵犯著作权等,请点击“违规举报”。

碎片内容

与本文档类似文档
江苏省盐城市2019年中考化学真题试题(含解析).docx
江苏省盐城市2019年中考化学真题试题(含解析).docx
免费
0下载
2016年江苏宿迁化学试卷+答案+解析(word整理版)历年中考真题 电子版免费下载.doc
2016年江苏宿迁化学试卷+答案+解析(word整理版)历年中考真题 电子版免费下载.doc
免费
11下载
【初中九年级化学】2013年宁夏中考化学试卷(学生版).doc
【初中九年级化学】2013年宁夏中考化学试卷(学生版).doc
免费
21下载
第八单元 金属和金属材料单元测试卷(B卷提升篇)(解析版)-九年级化学下册同步单元AB卷(人教版).doc
第八单元 金属和金属材料单元测试卷(B卷提升篇)(解析版)-九年级化学下册同步单元AB卷(人教版).doc
免费
2下载
【初中历年中考真题】2016湖南怀化化学试卷+答案+解析(word整理版).doc
【初中历年中考真题】2016湖南怀化化学试卷+答案+解析(word整理版).doc
免费
1下载
2015广西南宁化学试卷+答案+解析(word整理版)历年中考真题 电子版免费下载.doc
2015广西南宁化学试卷+答案+解析(word整理版)历年中考真题 电子版免费下载.doc
免费
30下载
2012年湖南省株洲市中考化学试卷(教师版)  .doc
2012年湖南省株洲市中考化学试卷(教师版) .doc
免费
0下载
【初中历年中考真题】2015江西化学试卷+答案+解析(word整理版).doc
【初中历年中考真题】2015江西化学试卷+答案+解析(word整理版).doc
免费
17下载
【初中九年级化学】新疆生产建设兵团2019年中考化学真题试题(含解析).doc
【初中九年级化学】新疆生产建设兵团2019年中考化学真题试题(含解析).doc
免费
4下载
【初中九年级化学】精品解析:2023年湖南省岳阳市中考化学真题(解析版).docx
【初中九年级化学】精品解析:2023年湖南省岳阳市中考化学真题(解析版).docx
免费
5下载
【初中九年级化学】2013年四川省成都市中考化学试卷及答案.doc
【初中九年级化学】2013年四川省成都市中考化学试卷及答案.doc
免费
29下载
【初中九年级化学】2020年青海省中考化学试卷(省卷)【原卷版】.pdf
【初中九年级化学】2020年青海省中考化学试卷(省卷)【原卷版】.pdf
免费
22下载
中考化学2015浙江衢州化学试卷+答案(word整理版).doc
中考化学2015浙江衢州化学试卷+答案(word整理版).doc
免费
15下载
甘肃省兰州市2017年中考化学真题试题(含扫描答案).DOC
甘肃省兰州市2017年中考化学真题试题(含扫描答案).DOC
免费
0下载
【初中九年级化学】2017年山东省青岛市中考化学试题及答案.doc
【初中九年级化学】2017年山东省青岛市中考化学试题及答案.doc
免费
28下载
【初中九年级化学】精品解析:湖北省襄阳市2020年中考化学试题(原卷版).doc
【初中九年级化学】精品解析:湖北省襄阳市2020年中考化学试题(原卷版).doc
免费
13下载
人教版 九年级上册化学 同步练习九年级化学第一单元 走进化学世界测试卷含答案解.doc
人教版 九年级上册化学 同步练习九年级化学第一单元 走进化学世界测试卷含答案解.doc
免费
25下载
【初中历年中考真题】2018河南化学试卷+答案+解析(word整理版).docx
【初中历年中考真题】2018河南化学试卷+答案+解析(word整理版).docx
免费
17下载
2021贵阳化学试卷+答案+解析(word整理版)历年中考真题 电子版免费下载.docx
2021贵阳化学试卷+答案+解析(word整理版)历年中考真题 电子版免费下载.docx
免费
3下载
中考化学2019浙江宁波科学试卷+答案+解析(word整理版).docx
中考化学2019浙江宁波科学试卷+答案+解析(word整理版).docx
免费
4下载
我的小文库
实名认证
内容提供者

提供高质量免费文档试卷下载,如果满意请告诉您身边的人,如果不满意请告诉我们,您的意见对于我们很重要,是我们不断进步的动力

相关文档

阅读排行

确认删除?
回到顶部
客服号
  • 客服QQ点击这里给我发消息
QQ群
  • QQ群点击这里加入QQ群
提交所需资料详情,我们来帮找资料