2014年湖南省株洲市中考化学试卷(学生版) _20200611_181645_20200611_181645.doc本文件免费下载 【共9页】

2014年湖南省株洲市中考化学试卷(学生版)  _20200611_181645_20200611_181645.doc
2014年湖南省株洲市中考化学试卷(学生版)  _20200611_181645_20200611_181645.doc
2014年湖南省株洲市中考化学试卷(学生版)  _20200611_181645_20200611_181645.doc
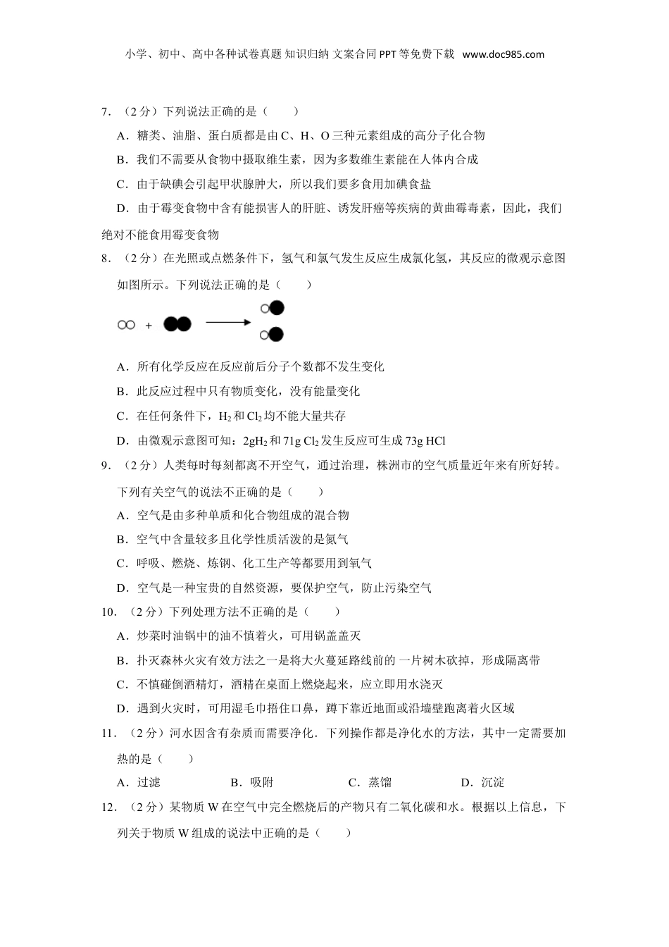
小学、初中、高中各种试卷真题知识归纳文案合同PPT等免费下载www.doc985.com2014年湖南省株洲市中考化学试卷一、选择题(本题共20小题,每小题2分,共40分.每小题只有一个选项符合题意)1.(2分)下列物质不属于有机高分子材料的是()A.普通玻璃B.合成纤维C.天然橡胶D.塑料薄膜2.(2分)下列过程发生了化学变化的是()A.水的沸腾B.胆矾研碎C.过滤液体D.酸碱中和3.(2分)今年中国环境日(6月5日)的主题是“向污染宣战”.下列措施会引起环境污染的是()A.合理推广使用新能源B.大量燃烧含硫燃料C.控制家用汽车的使用D.分类回收处理垃圾4.(2分)下列有关的图示和图标中正确的是()A.浓硫酸的稀释B.实验室制取CO2C.当心火灾D.禁止吸烟5.(2分)下列说法正确的是()A.化石燃料主要包括煤、石油、天然气,属于可再生能源B.可燃冰就是干冰,主要成分为CO2C.乙醇是一种很好的燃料,属于不可再生能源D.点燃氢气前一定要检验其纯度6.(2分)溶液是自然界中常见的物质。下列有关溶液的说法正确的是()A.溶液的上层浓度小,下层浓度大B.溶液蒸干后,均能得到固体溶质C.溶液中只有一种溶质时,溶液为纯净物D.物质在溶解得到溶液的过程中,通常有放热或吸热的现象出现小学、初中、高中各种试卷真题知识归纳文案合同PPT等免费下载www.doc985.com7.(2分)下列说法正确的是()A.糖类、油脂、蛋白质都是由C、H、O三种元素组成的高分子化合物B.我们不需要从食物中摄取维生素,因为多数维生素能在人体内合成C.由于缺碘会引起甲状腺肿大,所以我们要多食用加碘食盐D.由于霉变食物中含有能损害人的肝脏、诱发肝癌等疾病的黄曲霉毒素,因此,我们绝对不能食用霉变食物8.(2分)在光照或点燃条件下,氢气和氯气发生反应生成氯化氢,其反应的微观示意图如图所示。下列说法正确的是()A.所有化学反应在反应前后分子个数都不发生变化B.此反应过程中只有物质变化,没有能量变化C.在任何条件下,H2和Cl2均不能大量共存D.由微观示意图可知:2gH2和71gCl2发生反应可生成73gHCl9.(2分)人类每时每刻都离不开空气,通过治理,株洲市的空气质量近年来有所好转。下列有关空气的说法不正确的是()A.空气是由多种单质和化合物组成的混合物B.空气中含量较多且化学性质活泼的是氮气C.呼吸、燃烧、炼钢、化工生产等都要用到氧气D.空气是一种宝贵的自然资源,要保护空气,防止污染空气10.(2分)下列处理方法不正确的是()A.炒菜时油锅中的油不慎着火,可用锅盖盖灭B.扑灭森林火灾有效方法之一是将大火蔓延路线前的一片树木砍掉,形成隔离带C.不慎碰倒酒精灯,酒精在桌面上燃烧起来,应立即用水浇灭D.遇到火灾时,可用湿毛巾捂住口鼻,蹲下靠近地面或沿墙壁跑离着火区域11.(2分)河水因含有杂质而需要净化.下列操作都是净化水的方法,其中一定需要加热的是()A.过滤B.吸附C.蒸馏D.沉淀12.(2分)某物质W在空气中完全燃烧后的产物只有二氧化碳和水。根据以上信息,下列关于物质W组成的说法中正确的是()小学、初中、高中各种试卷真题知识归纳文案合同PPT等免费下载www.doc985.comA.含有C、H、O三种元素B.只含C、H元素C.含有C、H元素,可能含有O元素D.含有C元素,可能含有H、O元素13.(2分)中国南车株洲时代集团生产的油电双动力公交车因省油、环保而在全国推广,双动力公交车制造需要大量使用金属材料.下列有关金属材料的说法正确的是()A.金属材料中一定不含有非金属元素B.多数合金的抗腐蚀性能比组成它们的纯金属更好C.双动力公交车所有部件都是由金属材料制造的D.地球上的金属资源是取之不尽、用之不竭的14.(2分)地球上可利用的淡水不到总水量的1%,我们应爱护水资源.下列有关水的说法正确的是()A.海水都是混合物,淡水都是纯净物B.通过水的电解实验可以得到“水是由氢气和氧气组成”的结论C.爱护水资源主要应从节约用水和防治水体污染两方面采取措施D.硬水是含有可溶性钙、镁化合物的水,软水是不含可溶性钙、镁化合物的水15.(2分)如图是X、Y、Z、W四种金属与稀盐酸反应状况的示意图,据此判断四种金属中活动性最...

1、当您付费下载文档后,您只拥有了使用权限,并不意味着购买了版权,文档只能用于自身使用,不得用于其他商业用途(如 [转卖]进行直接盈利或[编辑后售卖]进行间接盈利)。
2、本站所有内容均由合作方或网友上传,本站不对文档的完整性、权威性及其观点立场正确性做任何保证或承诺!文档内容仅供研究参考,付费前请自行鉴别。
3、如文档内容存在违规,或者侵犯商业秘密、侵犯著作权等,请点击“违规举报”。

碎片内容

与本文档类似文档
江苏省盐城市2019年中考化学真题试题(含解析).docx
江苏省盐城市2019年中考化学真题试题(含解析).docx
免费
0下载
2016年江苏宿迁化学试卷+答案+解析(word整理版)历年中考真题 电子版免费下载.doc
2016年江苏宿迁化学试卷+答案+解析(word整理版)历年中考真题 电子版免费下载.doc
免费
11下载
【初中九年级化学】2013年宁夏中考化学试卷(学生版).doc
【初中九年级化学】2013年宁夏中考化学试卷(学生版).doc
免费
21下载
第八单元 金属和金属材料单元测试卷(B卷提升篇)(解析版)-九年级化学下册同步单元AB卷(人教版).doc
第八单元 金属和金属材料单元测试卷(B卷提升篇)(解析版)-九年级化学下册同步单元AB卷(人教版).doc
免费
2下载
【初中历年中考真题】2016湖南怀化化学试卷+答案+解析(word整理版).doc
【初中历年中考真题】2016湖南怀化化学试卷+答案+解析(word整理版).doc
免费
1下载
2015广西南宁化学试卷+答案+解析(word整理版)历年中考真题 电子版免费下载.doc
2015广西南宁化学试卷+答案+解析(word整理版)历年中考真题 电子版免费下载.doc
免费
30下载
2012年湖南省株洲市中考化学试卷(教师版)  .doc
2012年湖南省株洲市中考化学试卷(教师版) .doc
免费
0下载
【初中历年中考真题】2015江西化学试卷+答案+解析(word整理版).doc
【初中历年中考真题】2015江西化学试卷+答案+解析(word整理版).doc
免费
17下载
【初中九年级化学】新疆生产建设兵团2019年中考化学真题试题(含解析).doc
【初中九年级化学】新疆生产建设兵团2019年中考化学真题试题(含解析).doc
免费
4下载
【初中九年级化学】精品解析:2023年湖南省岳阳市中考化学真题(解析版).docx
【初中九年级化学】精品解析:2023年湖南省岳阳市中考化学真题(解析版).docx
免费
5下载
【初中九年级化学】2013年四川省成都市中考化学试卷及答案.doc
【初中九年级化学】2013年四川省成都市中考化学试卷及答案.doc
免费
29下载
【初中九年级化学】2020年青海省中考化学试卷(省卷)【原卷版】.pdf
【初中九年级化学】2020年青海省中考化学试卷(省卷)【原卷版】.pdf
免费
22下载
中考化学2015浙江衢州化学试卷+答案(word整理版).doc
中考化学2015浙江衢州化学试卷+答案(word整理版).doc
免费
15下载
甘肃省兰州市2017年中考化学真题试题(含扫描答案).DOC
甘肃省兰州市2017年中考化学真题试题(含扫描答案).DOC
免费
0下载
【初中九年级化学】2017年山东省青岛市中考化学试题及答案.doc
【初中九年级化学】2017年山东省青岛市中考化学试题及答案.doc
免费
28下载
【初中九年级化学】精品解析:湖北省襄阳市2020年中考化学试题(原卷版).doc
【初中九年级化学】精品解析:湖北省襄阳市2020年中考化学试题(原卷版).doc
免费
13下载
人教版 九年级上册化学 同步练习九年级化学第一单元 走进化学世界测试卷含答案解.doc
人教版 九年级上册化学 同步练习九年级化学第一单元 走进化学世界测试卷含答案解.doc
免费
25下载
【初中历年中考真题】2018河南化学试卷+答案+解析(word整理版).docx
【初中历年中考真题】2018河南化学试卷+答案+解析(word整理版).docx
免费
17下载
2021贵阳化学试卷+答案+解析(word整理版)历年中考真题 电子版免费下载.docx
2021贵阳化学试卷+答案+解析(word整理版)历年中考真题 电子版免费下载.docx
免费
3下载
中考化学2019浙江宁波科学试卷+答案+解析(word整理版).docx
中考化学2019浙江宁波科学试卷+答案+解析(word整理版).docx
免费
4下载
我的小文库
实名认证
内容提供者

提供高质量免费文档试卷下载,如果满意请告诉您身边的人,如果不满意请告诉我们,您的意见对于我们很重要,是我们不断进步的动力

相关文档

阅读排行

确认删除?
回到顶部
客服号
  • 客服QQ点击这里给我发消息
QQ群
  • QQ群点击这里加入QQ群
提交所需资料详情,我们来帮找资料