五年级上册数学期末测试卷1.docx本文件免费下载 【共10页】

五年级上册数学期末测试卷1.docx
五年级上册数学期末测试卷1.docx
五年级上册数学期末测试卷1.docx
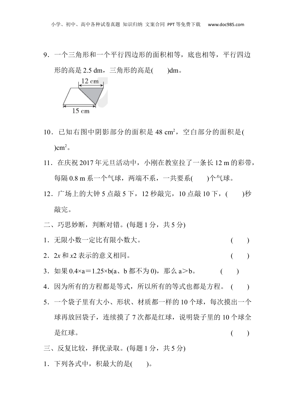
小学、初中、高中各种试卷真题知识归纳文案合同PPT等免费下载www.doc985.com期末检测卷一、认真读题,专心填写。(每空1分,共20分)1.1.39×4.6的积是()位小数,积是(),保留一位小数约是()。2.12.58÷1.6的结果保留整数约是(),0.32•6•保留两位小数约是()。3.明明在教室的位置是(2,4),坐在明明正前方的聪聪的位置是(,)。4.一箱橘子,每天吃xkg,吃了4天后,还剩2.8kg,这箱橘子有()kg。5.小丽买了2支钢笔,每支a元;又买了5本练习本,每本b元,用式子表示应付()元。当a=6.5,b=1.8时,应付()元。6.在里填上“>”“<”或“=”。1.5×0.81.5÷0.80.876÷0.7813.6×4.98207.一个盒子里有3个黄球、4个白球、5个红球,它们除颜色外大小形状都相同,从盒子中摸出一个球,可能有()种结果,摸出()球的可能性最大。8.每个瓶子最多可装油2.5kg,32kg油至少需要()个这样的瓶子才能装完。做一件衬衣用布1.2m,15m布最多可以做()件这样的衬衣。小学、初中、高中各种试卷真题知识归纳文案合同PPT等免费下载www.doc985.com9.一个三角形和一个平行四边形的面积相等,底也相等,平行四边形的高是2.5dm,三角形的高是()dm。10.已知右图中阴影部分的面积是48cm2,空白部分的面积是()cm2。11.在庆祝2017年元旦活动中,小刚在教室拉了一条长12m的彩带,每隔0.8m系一个气球,两端不系,一共要系()个气球。12.广场上的大钟5点敲5下,12秒敲完,10点敲10下,()秒敲完。二、巧思妙断,判断对错。(每题1分,共5分)1.无限小数一定比有限小数大。()2.2x和x2表示的意义相同。()3.如果0.4×a=1.25×b(a、b都不为0),那么a>b。()4.因为所有的方程都是等式,所以所有的等式也都是方程。()5.一个袋子里有大小、形状、材质都一样的10个球,每次摸出一个球再放回袋子,连续摸了7次都是红球,说明袋子里的10个球全是红球。()三、反复比较,择优录取。(每题1分,共5分)1.下列各式中,积最大的是()。小学、初中、高中各种试卷真题知识归纳文案合同PPT等免费下载www.doc985.comA.0.28×0.21B.2.8×0.21C.28×0.21D.0.28×2.12.下列各式中,商最小的是()。A.18.2÷0.13B.182÷0.13C.1.82÷0.13D.1.82÷1.33.用四根小棒钉成一个平行四边形后,拉成一个长方形,它的面积()。A.不变B.变大C.变小D.无法确定4.一个两位小数,精确到十分位是10.8,这个两位小数最大是()。A.10.75B.10.79C.10.84D.10.895.边长为5m的正方形花坛,在它四边每隔1m摆一盆花(四个角都摆),一共要摆()盆。A.16B.20C.24D.28四、注意审题,细心计算。(34分)1.直接写出得数。(每题0.5分,共4分)0.6×0.9=6÷0.6=7.8÷0.3=50×0.02=8.1÷10=6.4÷0.08=3.8x-x=2.4a+6a=2.列竖式计算。(带☆的保留两位小数)(每题2分,共6分)3.15×9.6=8.64÷3.2=小学、初中、高中各种试卷真题知识归纳文案合同PPT等免费下载www.doc985.com☆3.69÷1.73.计算下列各题,能简算的要简算。(每题2分,共12分)5.1×7.3+0.27×5132.5÷2.5÷0.410.1×9.51.3+2.9+8.7+13.317.8×1.2+9.8×7.8-7.81.9-1.9×0.94.解方程。(每题2分,共6分)1.8×15-1.7x=13.42(x+6)=13.64.2x-x=1.28小学、初中、高中各种试卷真题知识归纳文案合同PPT等免费下载www.doc985.com5.计算下面图形的面积。(单位:cm)(每题3分,共6分)(1)(2)五、动手实践,操作应用。(1题4分,2题6分,共10分)1.下图中有()对三角形的面积相等。(两条虚线互相平行)请你再画出一个和三角形ABC面积相等的三角形。小学、初中、高中各种试卷真题知识归纳文案合同PPT等免费下载www.doc985.com2.(1)用数对表示长方形各个顶点的位置是A(,),B(,),C(,),D(,)。(2)画出长方形向上平移3个单位,再向右平移5个单位后的图形。六、走进生活,解决问题。(1题6分,其余每题4分,共26分)1.某城区出租车的起步价是6元(3km以内),每超出1km单价是1.5元(不足1km按1km计算收费)。(1)小王乘坐出租车24.3km,他应付多少元车费?(2)小李有24元,他最多可以乘坐出租车多少千米?小学、初中、高中各种试卷真题知识归纳文案合同PPT等免费下载www.doc985.com2.做一...

1、当您付费下载文档后,您只拥有了使用权限,并不意味着购买了版权,文档只能用于自身使用,不得用于其他商业用途(如 [转卖]进行直接盈利或[编辑后售卖]进行间接盈利)。
2、本站所有内容均由合作方或网友上传,本站不对文档的完整性、权威性及其观点立场正确性做任何保证或承诺!文档内容仅供研究参考,付费前请自行鉴别。
3、如文档内容存在违规,或者侵犯商业秘密、侵犯著作权等,请点击“违规举报”。

碎片内容

与本文档类似文档
五年级下册数学第五单元检测卷(一).doc
五年级下册数学第五单元检测卷(一).doc
免费
0下载
【课后天天练】4.1小数的不进位加、不退位减法苏教版五年级上册数学一课一练(夯实基础+培优冲关).docx
【课后天天练】4.1小数的不进位加、不退位减法苏教版五年级上册数学一课一练(夯实基础+培优冲关).docx
免费
0下载
小学数学五年级上册3.6 解决问题.docx
小学数学五年级上册3.6 解决问题.docx
免费
0下载
【精品】第三章《因数和倍数》3.4 公因数和最大公因数—五年级数学下册全能滚动测评卷B(解析版)苏教版.doc
【精品】第三章《因数和倍数》3.4 公因数和最大公因数—五年级数学下册全能滚动测评卷B(解析版)苏教版.doc
免费
0下载
精品解析:2021-2022学年江苏省徐州市沛县苏教版五年级下册期末测试数学试卷(原卷版).docx
精品解析:2021-2022学年江苏省徐州市沛县苏教版五年级下册期末测试数学试卷(原卷版).docx
免费
24下载
【期末满分模拟卷】人教版数学五年级下册期末满分模拟卷(含答案) (10).docx
【期末满分模拟卷】人教版数学五年级下册期末满分模拟卷(含答案) (10).docx
免费
0下载
【分层作业】5.7 除数是小数的小数除法(同步练习) 五年级上册数学同步课时练 (苏教版,含答案).docx
【分层作业】5.7 除数是小数的小数除法(同步练习) 五年级上册数学同步课时练 (苏教版,含答案).docx
免费
0下载
五年级数学上册 (基础版)第6章《多边形的面积》单元培优拔高测评试题(学生版).docx
五年级数学上册 (基础版)第6章《多边形的面积》单元培优拔高测评试题(学生版).docx
免费
0下载
小学西南五年级数学下册五年级数学(下)复习题(一).doc
小学西南五年级数学下册五年级数学(下)复习题(一).doc
免费
6下载
小学五年级数学下册4.5.2 通分.doc
小学五年级数学下册4.5.2 通分.doc
免费
0下载
五年级下册数学2.1.1 因数和倍数.doc
五年级下册数学2.1.1 因数和倍数.doc
免费
0下载
小学数学苏教版 5年级下册(单元试卷+期中期末试卷+课时练)第六单元测试卷(一).doc
小学数学苏教版 5年级下册(单元试卷+期中期末试卷+课时练)第六单元测试卷(一).doc
免费
30下载
小学数学五年级下册6.3.1分数加减混合运算.doc
小学数学五年级下册6.3.1分数加减混合运算.doc
免费
0下载
第七单元+折线统计图(B卷+能力提升练)-2022-2023年五年级下册数学单元AB卷(人教版)_new.docx
第七单元+折线统计图(B卷+能力提升练)-2022-2023年五年级下册数学单元AB卷(人教版)_new.docx
免费
0下载
小学数学五年级下册【课本】5年级下册第05讲_计数综合.docx
小学数学五年级下册【课本】5年级下册第05讲_计数综合.docx
免费
0下载
【沪教版】五年级数学上册期末试题-全优发展-沪教版.doc
【沪教版】五年级数学上册期末试题-全优发展-沪教版.doc
免费
23下载
2021-2022学年五年级数学下册典型例题系列之第三单元长方体和正方体的体积部分(解析版).docx
2021-2022学年五年级数学下册典型例题系列之第三单元长方体和正方体的体积部分(解析版).docx
免费
0下载
小学数学五年级上册【分层作业】2.2 平面图上标出物体的位置.docx
小学数学五年级上册【分层作业】2.2 平面图上标出物体的位置.docx
免费
0下载
【单元复习指南】第一单元 小数乘法-五年级上册数学单元复习精编讲义·人教版(含答案).doc
【单元复习指南】第一单元 小数乘法-五年级上册数学单元复习精编讲义·人教版(含答案).doc
免费
0下载
精品解析:2021-2022学年江苏省淮安市洪泽区苏教版五年级下册期末调查测试数学试卷(解析版).docx
精品解析:2021-2022学年江苏省淮安市洪泽区苏教版五年级下册期末调查测试数学试卷(解析版).docx
免费
8下载
我的小文库
实名认证
内容提供者

提供高质量免费文档试卷下载,如果满意请告诉您身边的人,如果不满意请告诉我们,您的意见对于我们很重要,是我们不断进步的动力

相关文档

阅读排行

确认删除?
回到顶部
客服号
  • 客服QQ点击这里给我发消息
QQ群
  • QQ群点击这里加入QQ群
提交所需资料详情,我们来帮找资料