重难点09 人口-2024年高考地理【热点·重点·难点】专练(新高考专用)(解析版).docx本文件免费下载 【共22页】

重难点09 人口-2024年高考地理【热点·重点·难点】专练(新高考专用)(解析版).docx
重难点09 人口-2024年高考地理【热点·重点·难点】专练(新高考专用)(解析版).docx
重难点09 人口-2024年高考地理【热点·重点·难点】专练(新高考专用)(解析版).docx
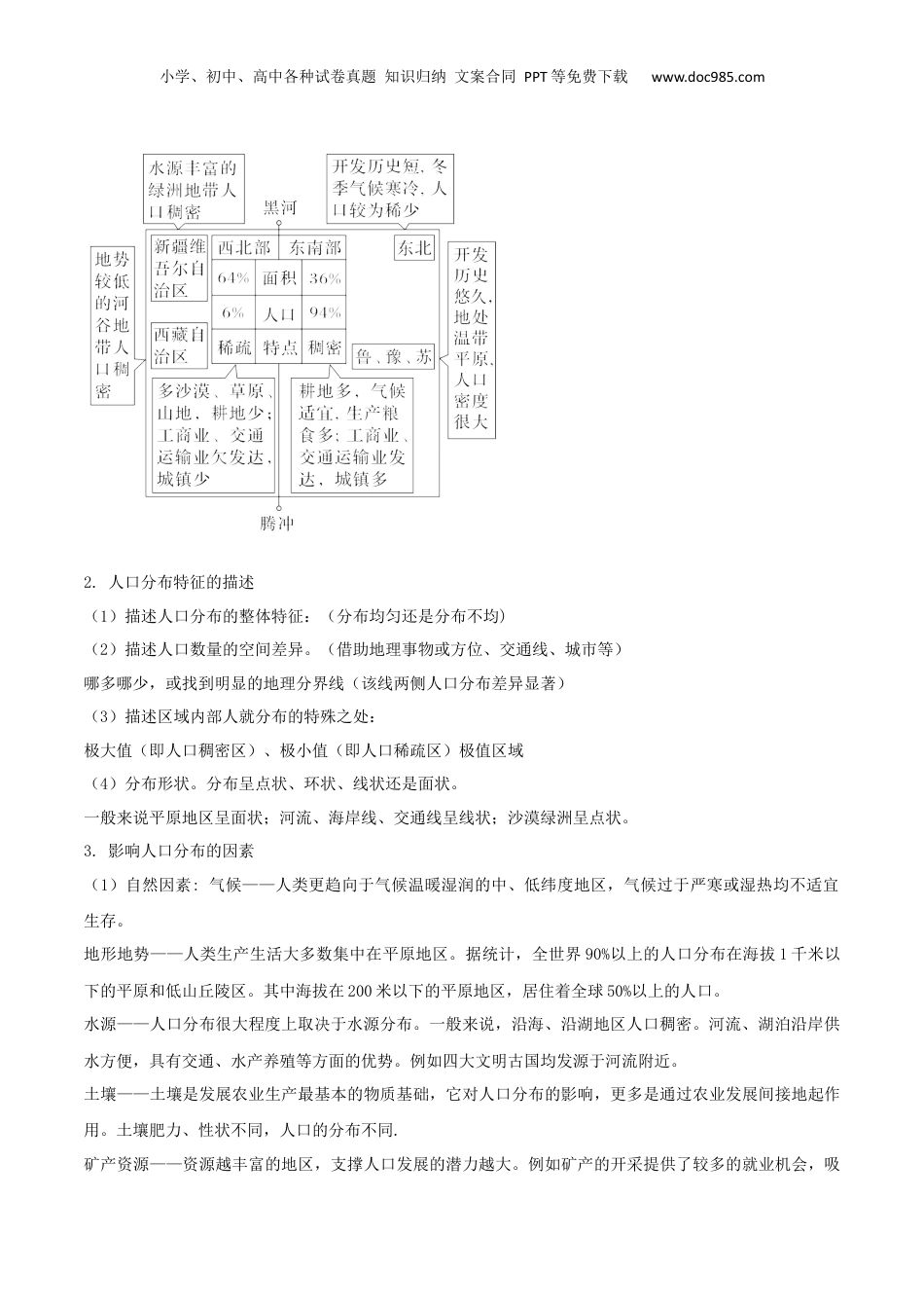
小学、初中、高中各种试卷真题知识归纳文案合同PPT等免费下载www.doc985.com重难点09人口目录重点01人口分布与人口红利重点02人口迁移与人口问题重点03人口政策与人才强国【命题规律】高考考查本考点时常以各类人口统计图、城乡景观图等为载体,考查人口变化以及城乡发展中的问题及措施,侧重区域认知、综合思维及人地协调观考查。【命题预测】人口统计图及城乡发展问题是高考试题经常考查的主题,试题情景的背景往往隐藏在统计图、文字材料、景观图等中,将人口、城乡发展与文字和图像资料结合,考察学生的综合思维和处理问题的能力,将人地协调观融入试题。重点01人口分布与人口红利一、人口分布1.人口分布特点(1)世界人口分布特点世界人口分布的基本特点是分布极不平衡,人口稠密区绝大部分位于北半球中低纬度的沿海平原地区。其分布分析如下:(2)我国人口分布的特点小学、初中、高中各种试卷真题知识归纳文案合同PPT等免费下载www.doc985.com2.人口分布特征的描述(1)描述人口分布的整体特征:(分布均匀还是分布不均)(2)描述人口数量的空间差异。(借助地理事物或方位、交通线、城市等)哪多哪少,或找到明显的地理分界线(该线两侧人口分布差异显著)(3)描述区域内部人就分布的特殊之处:极大值(即人口稠密区)、极小值(即人口稀疏区)极值区域(4)分布形状。分布呈点状、环状、线状还是面状。一般来说平原地区呈面状;河流、海岸线、交通线呈线状;沙漠绿洲呈点状。3.影响人口分布的因素(1)自然因素:气候——人类更趋向于气候温暖湿润的中、低纬度地区,气候过于严寒或湿热均不适宜生存。地形地势——人类生产生活大多数集中在平原地区。据统计,全世界90%以上的人口分布在海拔1千米以下的平原和低山丘陵区。其中海拔在200米以下的平原地区,居住着全球50%以上的人口。水源——人口分布很大程度上取决于水源分布。一般来说,沿海、沿湖地区人口稠密。河流、湖泊沿岸供水方便,具有交通、水产养殖等方面的优势。例如四大文明古国均发源于河流附近。土壤——土壤是发展农业生产最基本的物质基础,它对人口分布的影响,更多是通过农业发展间接地起作用。土壤肥力、性状不同,人口的分布不同.矿产资源——资源越丰富的地区,支撑人口发展的潜力越大。例如矿产的开采提供了较多的就业机会,吸小学、初中、高中各种试卷真题知识归纳文案合同PPT等免费下载www.doc985.com引人口集聚。自然灾害——自然灾害往往也会对人口产生一定的影响。(2)人文因素:社会经济发展水平——社会发展的不同阶段,生产力水平不同,社会生产方式不同,人口分布特点不同一般经济发展水平较高的地区人口稠密,经济发展水平低的地区人口稀疏历史因素——开发历史悠久的地区,人口经历长时期的持续增长,数量多,密度大。历史悠久的地区人口较稠密。政治文化——政治稳定,无战乱的地区往往人口比较密集。二、人口红利1.含义所谓“人口红利”是指一个国家的劳动年龄人口(15-59岁)占总人口比重较大,抚养率比较低,为经济发展创造了有利的人口条件。人口红利由劳动年龄人口占比所决定。2.中国人口红利的变化趋势自2016年我国实施“全面二孩”政策以来,总和生育率没能大幅反弹,新生人口仍呈现逐年递减趋势,在经济上加速了人口红利的消失,甚至逐渐产生了“人口负债”,进而对中国未来经济增长潜力带来了压力。人口红利消失和人口老龄化导致潜在增长率不断放缓,这是经济发展到一定程度的国家都需要面对的问题。我国人口红利的现状:国家统计局公布中国的人口红利仍然存在.中国近四十年来历年出生人口(单位:万人)根据国内的人口调查机构统计,国内目前15岁到49岁之间的女性数量呈持续下跌的趋势,而在2019年这一数据已经从715万锐减到了500多万。同时预计在2025年的时候,国内20岁到29岁之间的女性将会比2015年减少40%。小学、初中、高中各种试卷真题知识归纳文案合同PPT等免费下载www.doc985.com3.中国人口红利变化的对策建议减少行业进出壁垒,使企业能够更自由地进入和退出,增加配置效率;通过适当的改革,增加农村土地流转,充分利用要素资源,不仅可以从供给侧方面提高农业全要素生...

1、当您付费下载文档后,您只拥有了使用权限,并不意味着购买了版权,文档只能用于自身使用,不得用于其他商业用途(如 [转卖]进行直接盈利或[编辑后售卖]进行间接盈利)。
2、本站所有内容均由合作方或网友上传,本站不对文档的完整性、权威性及其观点立场正确性做任何保证或承诺!文档内容仅供研究参考,付费前请自行鉴别。
3、如文档内容存在违规,或者侵犯商业秘密、侵犯著作权等,请点击“违规举报”。

碎片内容

与本文档类似文档
2017年高考地理试题及答案(海南卷).doc
2017年高考地理试题及答案(海南卷).doc
免费
1下载
2018年上海市高中毕业统一学业考试地理试卷(word解析版).doc
2018年上海市高中毕业统一学业考试地理试卷(word解析版).doc
免费
12下载
2016年高考地理真题(新课标Ⅱ)(解析版).doc
2016年高考地理真题(新课标Ⅱ)(解析版).doc
免费
7下载
高中地理  人教版课时作业(word)  课时分层作业 11.docx
高中地理 人教版课时作业(word) 课时分层作业 11.docx
免费
30下载
高中2023《微专题·小练习》·地理·新教材·XL-9专练17.docx
高中2023《微专题·小练习》·地理·新教材·XL-9专练17.docx
免费
0下载
高考地理复习  第一章 课时41 人口分布与人口容量.docx
高考地理复习 第一章 课时41 人口分布与人口容量.docx
免费
0下载
2023年北京卷高考地理真题历年高考真题 (6).docx
2023年北京卷高考地理真题历年高考真题 (6).docx
免费
0下载
高中地理  课时作业(word)课时作业(word)  课时作业11 (1).docx
高中地理 课时作业(word)课时作业(word) 课时作业11 (1).docx
免费
23下载
2012年高考地理试卷(大纲卷)(空白卷).doc
2012年高考地理试卷(大纲卷)(空白卷).doc
免费
0下载
高考地理复习  第五部分 第一章 第1讲 课时80 欧洲西部 两极地区 (1).docx
高考地理复习 第五部分 第一章 第1讲 课时80 欧洲西部 两极地区 (1).docx
免费
0下载
高考地理复习  2025届高中地理一轮复习讲义:第二部分人文地理第十单元人口第47课时 人口迁移(教师版).doc
高考地理复习 2025届高中地理一轮复习讲义:第二部分人文地理第十单元人口第47课时 人口迁移(教师版).doc
免费
0下载
高考地理复习  第四部分 第一章 课时67 自然资源与人类活动 (1).docx
高考地理复习 第四部分 第一章 课时67 自然资源与人类活动 (1).docx
免费
0下载
高中地理  中图版课时作业  课时作业1.docx
高中地理 中图版课时作业 课时作业1.docx
免费
26下载
2024年高考地理试卷(辽宁)(空白卷).docx
2024年高考地理试卷(辽宁)(空白卷).docx
免费
0下载
高考地理专题18 资源、环境与国家安全-学易金卷:2023年高考真题和模拟题地理分项汇编(原卷卷).docx
高考地理专题18 资源、环境与国家安全-学易金卷:2023年高考真题和模拟题地理分项汇编(原卷卷).docx
免费
0下载
高考地理复习  考点巩固卷02 世界地理-2025年高考地理一轮复习考点通关卷(新高考通用)(原卷版).docx
高考地理复习 考点巩固卷02 世界地理-2025年高考地理一轮复习考点通关卷(新高考通用)(原卷版).docx
免费
0下载
热点02 乡村振兴-2024年高考地理【热点·重点·难点】专练(新高考专用)(解析版).docx
热点02 乡村振兴-2024年高考地理【热点·重点·难点】专练(新高考专用)(解析版).docx
免费
0下载
2024版《微专题》·地理·统考版专练73.docx
2024版《微专题》·地理·统考版专练73.docx
免费
13下载
2012年高考地理试卷(新课标)(空白卷).doc
2012年高考地理试卷(新课标)(空白卷).doc
免费
0下载
2010年全国统一高考地理试卷(全国卷ⅱ)(含解析版).pdf
2010年全国统一高考地理试卷(全国卷ⅱ)(含解析版).pdf
免费
21下载
我的小文库
实名认证
内容提供者

提供高质量免费文档试卷下载,如果满意请告诉您身边的人,如果不满意请告诉我们,您的意见对于我们很重要,是我们不断进步的动力

阅读排行

确认删除?
回到顶部
客服号
  • 客服QQ点击这里给我发消息
QQ群
  • QQ群点击这里加入QQ群
提交所需资料详情,我们来帮找资料