2025年新高考历史资料 板块一 专题三 中国古代的经济与社会生活.pptx本文件免费下载 【共89页】

2025年新高考历史资料  板块一 专题三 中国古代的经济与社会生活.pptx
2025年新高考历史资料  板块一 专题三 中国古代的经济与社会生活.pptx
2025年新高考历史资料  板块一 专题三 中国古代的经济与社会生活.pptx
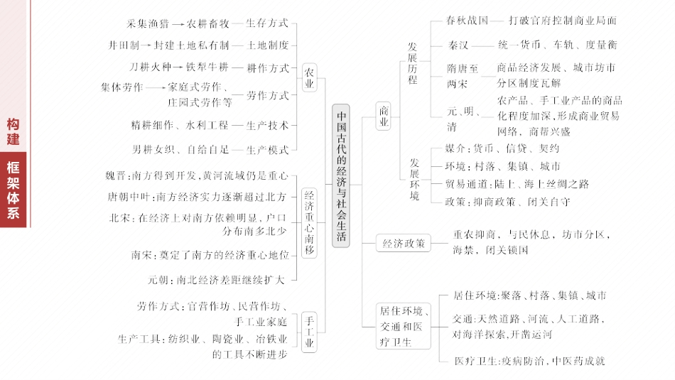
中国古代的经济与社会生活中国古代史专题三构建框架体系梳理主干线索线索一古代农业的发展春秋战国时期,随着铁犁牛耕的使用与推广,小农经济逐渐形成和发展。中国古代农业生产技术不断发展,包括土地制度的变迁、生产工具的不断革新、耕作方式的演进、水利设施的修建、人口迁移、经济重心的转移等,农耕经济的区域范围不断扩大线索二古代的手工业和商业贸易手工业主要有官营、民营、家庭手工业三种经营形态,其中纺织、冶金、制瓷是三大主要行业;中国古代商业中,官商和私商长期并存,商业发展包括市场形成、市场管理、货币演进、国内外贸易、城市商业功能发展、信贷及契约等要素线索三古代经济政策与社会生活变迁受中央集权制度的影响,国家权力高度集中并渗透到社会与经济生活中,形成了土地私有、重农抑商、闭关自守等政策。从唐朝中期到宋元时期,百姓对封建政府的人身依附关系逐渐减弱。村落、集镇形成,城市则是封建统治的中心。在医疗卫生方面,积累了大量疫病防治经验目标导航课程高考要求考情速递中外历史纲要上1.了解石器时代中国境内有代表性的文化遗存3年13考2.了解春秋战国时期的经济发展3年10考3.了解秦汉时期的经济政策,认识统一多民族封建国家的建立及巩固在中国历史上的意义3年1考4.了解隋唐时期封建社会的高度繁荣3年7考5.认识三国两晋南北朝至隋唐时期区域开发的新成就3年2考6.认识两宋时期在经济与社会等方面的新变化3年30考7.了解明清时期社会经济的重要变化3年23考8.了解明清时期世界的变化对中国的影响,认识中国封建社会面临的危机3年2考选择性必修1.知道人类由食物采集者向食物生产者演进的过程及意义3年1考2.知道中国古代不同地区食物生产的特点及其对社会生活的影响3年9考3.了解劳动在社会生产中的作用,以及中国古代劳动工具和主要劳作方式的变化3年10考4.了解商业贸易的起源和中国古代的商贸活动与贸易通道3年20考5.了解中国古代不同时期、不同类型商路的开辟3年1考6.知道中国古代货币、信贷、商业契约等在日常生活中的角色3年3考7.了解人类居住条件的变迁及中国各地民居的差异及特征3年1考8.了解中国古代村落、集镇和城市形成的原因及影响3年6考9.了解中国古代的水陆交通建设及主要交通工具3年5考10.知道中国古代疫病的流行及其影响3年1考11.了解中国古代货币发行和使用情况3年6考12.了解中国古代跨地区不同规模的人口迁徙3年1考命题分析1.命题规律:(1)多以历史图片、文字、图表材料呈现,选择题和非选择题都有所涉及,重点考查学生获取材料信息和论证问题的思维能力,凸显对学生唯物史观、时空观念等核心素养的考查;(2)命题主要侧重于汉、唐、宋和清这一时段的农耕经济在生产工具、土地制度、劳作方式以及经济重心的南移及其影响,手工业的发展、商业贸易状况以及商业贸易体系下的交通与城市在高考中多次出现;海禁政策是轮考点。2.备考策略:注意抓住两条线索,一是重点关注不同阶段农耕经济和商品经济发展的成因、特点及影响,认识经济发展与政治制度、社会环境、经济政策之间的内在联系等。二是关注古代社会生活的变迁,如社会习俗、生活方式、疫病卫生、城市化进程等热点内容内容索引系统整合强化必备知识考向定位练透选择题情境创设突破主观题系整合统强化必备知识知点一识1.先秦期的展时农业发中古代耕生重心南移国农产与经济原始社会(1)生:原始耕和畜牧出,人始食物采集者产农现类开从转变为食物生者;产(2)作物:最早培植水稻和粟,南稻北粟格局;农(3)耕作方式:刀耕火;种(4)生工具:石、木、骨器,制造陶器、汲水灌;产溉(5)土地制度:土地氏族公社所有归早期家国(1)土地制度:奴隶主土地有制;国(2)耕作方式:石器耕;锄(3)生工具:出少量具;产现青铜农(4)方式:经营“千耦其耘”,即大模作规简单协春秋战国(1)耕作方式:犁牛耕,制具在生中逐步推广;铁铁农农业产(2)土地制度:井田制遭破坏,土地私有制逐步形成;(3)方式:男耕女、自自足,精耕作的小逐经营织给细农经济渐形成;(4)水利工程建:都江堰、渠等设郑国2.秦至隋唐期的展汉时农业发期时概况秦汉(1)政策:秦以后治者推行重抑商政策;统农(2)灌水利:西修首渠,末出翻...

1、当您付费下载文档后,您只拥有了使用权限,并不意味着购买了版权,文档只能用于自身使用,不得用于其他商业用途(如 [转卖]进行直接盈利或[编辑后售卖]进行间接盈利)。
2、本站所有内容均由合作方或网友上传,本站不对文档的完整性、权威性及其观点立场正确性做任何保证或承诺!文档内容仅供研究参考,付费前请自行鉴别。
3、如文档内容存在违规,或者侵犯商业秘密、侵犯著作权等,请点击“违规举报”。

碎片内容

与本文档类似文档
【免费下载】湖南2021年高考历史真题(湖南自主命题)(解析版).doc
【免费下载】湖南2021年高考历史真题(湖南自主命题)(解析版).doc
免费
0下载
2011年高考历史试卷(浙江)(解析卷).docx
2011年高考历史试卷(浙江)(解析卷).docx
免费
0下载
2024年新高考历史资料  第11讲 中国古代的法治教化、商业贸易及货币与赋税制度(原卷版) (1).docx
2024年新高考历史资料 第11讲 中国古代的法治教化、商业贸易及货币与赋税制度(原卷版) (1).docx
免费
0下载
1990年浙江高考历史真题及答案.doc
1990年浙江高考历史真题及答案.doc
免费
2下载
2025年新高考历史资料  板块三 第十单元 第27讲 改革开放和社会主义现代化建设新时期 (1).docx
2025年新高考历史资料 板块三 第十单元 第27讲 改革开放和社会主义现代化建设新时期 (1).docx
免费
0下载
2024年新高考历史资料  第46讲 现代世界的食物生产、经济生活与科技进步(解析版) (1).docx
2024年新高考历史资料 第46讲 现代世界的食物生产、经济生活与科技进步(解析版) (1).docx
免费
0下载
2024届江苏省南通市高三上学期第一次调研测试(一模)历史试题(解析版).docx
2024届江苏省南通市高三上学期第一次调研测试(一模)历史试题(解析版).docx
免费
0下载
24版微专题小练习·历史(新教材)(XL-8)第19练.docx
24版微专题小练习·历史(新教材)(XL-8)第19练.docx
免费
10下载
2024年高考历史一轮复习(部编版) 板块7 第15单元 第46讲 世界古代的食物生产、商业贸易与居住环境.docx
2024年高考历史一轮复习(部编版) 板块7 第15单元 第46讲 世界古代的食物生产、商业贸易与居住环境.docx
免费
0下载
专题01 先秦的文明和社会转型(原卷版).docx
专题01 先秦的文明和社会转型(原卷版).docx
免费
0下载
第42讲 资本主义国家的新变化和社会主义国家的发展与变化(课件)-2024年高考历史一轮复习讲练测(新教材新高考).pptx
第42讲 资本主义国家的新变化和社会主义国家的发展与变化(课件)-2024年高考历史一轮复习讲练测(新教材新高考).pptx
免费
0下载
2023《微专题·小练习》·历史·新教材第45练.docx
2023《微专题·小练习》·历史·新教材第45练.docx
免费
29下载
高中2024版考评特训卷·历史【新教材】单元检测一.docx
高中2024版考评特训卷·历史【新教材】单元检测一.docx
免费
0下载
高考历史专题01  先秦的文明和社会转型(学生卷) - 2024年高考真题和模拟题历史分类汇编(全国通用).docx
高考历史专题01 先秦的文明和社会转型(学生卷) - 2024年高考真题和模拟题历史分类汇编(全国通用).docx
免费
0下载
2025年新高考历史资料  第14讲国家出路的探索与挽救民族危亡的斗争课件.pptx
2025年新高考历史资料 第14讲国家出路的探索与挽救民族危亡的斗争课件.pptx
免费
0下载
2.2023-2024学年广东省高三上学期10月份大联考历史试题(有解析).pdf
2.2023-2024学年广东省高三上学期10月份大联考历史试题(有解析).pdf
免费
3下载
上海市虹口区2020年高三第一学期期末(一模)学科质量检测历史试卷(word原卷版).docx
上海市虹口区2020年高三第一学期期末(一模)学科质量检测历史试卷(word原卷版).docx
免费
0下载
2010年高考历史试卷(新课标)(空白卷).doc
2010年高考历史试卷(新课标)(空白卷).doc
免费
0下载
2024年新高考历史资料  热点2 疫病与公共卫生.docx
2024年新高考历史资料 热点2 疫病与公共卫生.docx
免费
0下载
2024年新高考历史资料  第36讲 近代西方的法律教化、人口迁徙和文化交融(解析版).docx
2024年新高考历史资料 第36讲 近代西方的法律教化、人口迁徙和文化交融(解析版).docx
免费
0下载
我的小文库
实名认证
内容提供者

提供高质量免费文档试卷下载,如果满意请告诉您身边的人,如果不满意请告诉我们,您的意见对于我们很重要,是我们不断进步的动力

阅读排行

确认删除?
回到顶部
客服号
  • 客服QQ点击这里给我发消息
QQ群
  • QQ群点击这里加入QQ群
提交所需资料详情,我们来帮找资料