2024年新高考历史资料 押广东卷第16题 世界现代史:二战后的世界(原卷版).docx本文件免费下载 【共10页】

2024年新高考历史资料  押广东卷第16题 世界现代史:二战后的世界(原卷版).docx
2024年新高考历史资料  押广东卷第16题 世界现代史:二战后的世界(原卷版).docx
2024年新高考历史资料  押广东卷第16题 世界现代史:二战后的世界(原卷版).docx
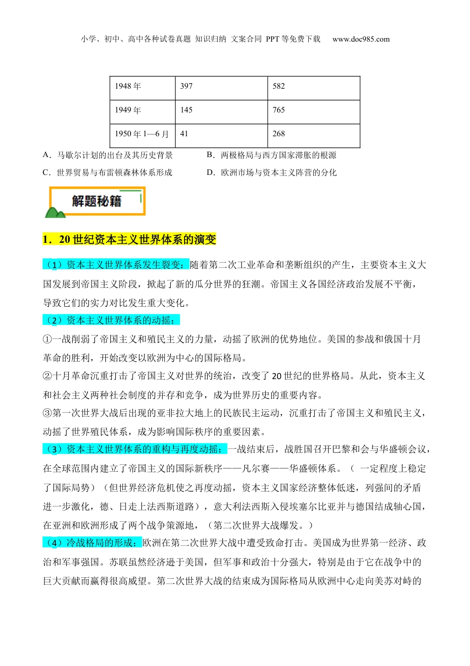
小学、初中、高中各种试卷真题知识归纳文案合同PPT等免费下载www.doc985.com押广东卷第16题二战后的世界核心考点考情统计考向预测备考策略冷战与国际格局的演变2021·广东卷16预测2024年高考考察对西方现代化的反思与新冷战,热点有滞涨危机、福利制度、中间阶层、妇女运动、世界多极化发展趋势与经济全球化、新冷战思维、逆全球化、单边主义等等。1.西方现代文明在很长的一段历史时期内主导了世界的发展,以至于形成了现代化就是西方化的错觉,很少有人去反思西方现代化价值的嬗变所导致的现代文明的危机。考生需要通过反思对建立在奴役、掠夺与战争基础上的西方现代化进程中的个人中心主义、物质中心主义、人类中心主义、西方中心主义的教训,明白摒弃冷战思维、顺应经济全球化潮流、构建人类命运共同体和追求实现更加科学、更重人文、更可持续、更高境界的现代化的重要意义。2.掌握当前新冷战思维、逆全球化思潮、单边主义、地区冲突、能源危机等外在危机多重交相耦合的百年未有之大变局的时代特征。二战后资本主义国家的新变化2021·广东卷142022·广东卷162023·广东卷16当代世界发展的特点与主要趋势/1.(2023·广东·高考真题)针对下图所示问题,西方主要国家采取的措施是()小学、初中、高中各种试卷真题知识归纳文案合同PPT等免费下载www.doc985.comA.适当减少对经济的干预B.巩固布雷顿森林体系C.缓和与苏联的关系D.恢复自由放任政策2.(2022·广东·高考真题)1970年,美国总统尼克松在对外政策报告中说:“欧洲今天已比较能依靠自己的力量维持下去了,建立更平衡的联合和更名副其实的伙伴关系是符合美国利益的。”美国意在A.重建布雷顿森林体系B.联合欧洲消除滞胀危机C.调整与西欧国家关系D.加大与苏联对抗的强度3.(2021·广东·高考真题)如图漫画可用来说明当时美国A.货币贬值已缓解了经济危机B.经济模式改弦易辙势在必行C.社会保障制度已经建立D.国家干预政策初见成效4.(2021·广东·高考真题)如表美国与西欧对苏联、东欧国家贸易出口额比较单位:百万美元,如表作为直接论据,可用来探究的论题是年份美国对苏联、东欧国家西欧对苏联、东欧国家小学、初中、高中各种试卷真题知识归纳文案合同PPT等免费下载www.doc985.com1948年3975821949年1457651950年1—6月41268A.马歇尔计划的出台及其历史背景B.两极格局与西方国家滞胀的根源C.世界贸易与布雷顿森林体系形成D.欧洲市场与资本主义阵营的分化1.20世纪资本主义世界体系的演变(1)资本主义世界体系发生裂变:随着第二次工业革命和垄断组织的产生,主要资本主义大国发展到帝国主义阶段,掀起了新的瓜分世界的狂潮。帝国主义各国经济政治发展不平衡,导致它们的实力对比发生重大变化。(2)资本主义世界体系的动摇:①一战削弱了帝国主义和殖民主义的力量,动摇了欧洲的优势地位。美国的参战和俄国十月革命的胜利,开始改变以欧洲为中心的国际格局。②十月革命沉重打击了帝国主义对世界的统治,改变了20世纪的世界格局。从此,资本主义和社会主义两种社会制度的并存和竞争,成为世界历史的重要内容。③第一次世界大战后出现的亚非拉大地上的民族民主运动,沉重打击了帝国主义和殖民主义,动摇了世界殖民体系,成为影响国际秩序的重要因素。(3)资本主义世界体系的重构与再度动摇:一战结束后,战胜国召开巴黎和会与华盛顿会议,在全球范围内建立了帝国主义的国际新秩序——凡尔赛——华盛顿体系。(一定程度上稳定了国际局势)(但世界经济危机使之再度动摇,资本主义国家经济整体低迷,列强间的矛盾进一步激化,德、日走上法西斯道路),意大利法西斯入侵埃塞尔比亚并与德国结成轴心国,在亚洲和欧洲形成了两个战争策源地,(第二次世界大战爆发。)(4)冷战格局的形成:欧洲在第二次世界大战中遭受致命打击。美国成为世界第一经济、政治和军事强国。苏联虽然经济逊于美国,但军事和政治十分强大,特别是由于它在战争中的巨大贡献而赢得很高威望。第二次世界大战的结束成为国际格局从欧洲中心走向美苏对峙的小学、初中、高中各种试卷真题知识归纳文案合同PPT等免费下载www.doc985.com两...

1、当您付费下载文档后,您只拥有了使用权限,并不意味着购买了版权,文档只能用于自身使用,不得用于其他商业用途(如 [转卖]进行直接盈利或[编辑后售卖]进行间接盈利)。
2、本站所有内容均由合作方或网友上传,本站不对文档的完整性、权威性及其观点立场正确性做任何保证或承诺!文档内容仅供研究参考,付费前请自行鉴别。
3、如文档内容存在违规,或者侵犯商业秘密、侵犯著作权等,请点击“违规举报”。

碎片内容

与本文档类似文档
2025年新高考历史资料  板块二 训练8 中国近现代思想演变与文化传承 .docx
2025年新高考历史资料 板块二 训练8 中国近现代思想演变与文化传承 .docx
免费
0下载
2000年天津高考历史真题及答案.doc
2000年天津高考历史真题及答案.doc
免费
13下载
2015年浙江省高考历史【10月】(原卷版) word版.doc
2015年浙江省高考历史【10月】(原卷版) word版.doc
免费
8下载
2021年浙江省高考历史【6月】(原卷版).doc
2021年浙江省高考历史【6月】(原卷版).doc
免费
30下载
2024年新高考历史资料  第13讲 中国古代的优秀传统文化.doc
2024年新高考历史资料 第13讲 中国古代的优秀传统文化.doc
免费
0下载
适用于新高考新教材备战2025届高考历史一轮总复习第16单元货币赋税制度与基层治理社会保障第50讲中国赋税户籍制度与社会治理课件.pptx
适用于新高考新教材备战2025届高考历史一轮总复习第16单元货币赋税制度与基层治理社会保障第50讲中国赋税户籍制度与社会治理课件.pptx
免费
0下载
2025新教材历史高考第一轮基础练习--第十三单元政治制度官员的选拔与管理(含答案).docx
2025新教材历史高考第一轮基础练习--第十三单元政治制度官员的选拔与管理(含答案).docx
免费
0下载
2025年新高考历史资料  第34讲第一次世界大战与战后国际秩序课件.pptx
2025年新高考历史资料 第34讲第一次世界大战与战后国际秩序课件.pptx
免费
0下载
2024年高考历史一轮复习(部编版) 板块7 第16单元 第50讲 近代西方的法律教化与文官制度.pptx
2024年高考历史一轮复习(部编版) 板块7 第16单元 第50讲 近代西方的法律教化与文官制度.pptx
免费
0下载
2023年高考湖南历史真题(解析版).docx
2023年高考湖南历史真题(解析版).docx
免费
26下载
2025年新高考历史资料  素养导读03+史料实证-备战2025年高考历史五大核心素养导读课件.pptx
2025年新高考历史资料 素养导读03+史料实证-备战2025年高考历史五大核心素养导读课件.pptx
免费
0下载
2025年新高考历史资料  板块一 第四单元 训练8  两宋的政治和军事及辽夏金元的统治.docx
2025年新高考历史资料 板块一 第四单元 训练8 两宋的政治和军事及辽夏金元的统治.docx
免费
0下载
2020年上海市松江区高考历史二模试卷.doc
2020年上海市松江区高考历史二模试卷.doc
免费
0下载
高考历史复习  板块二 第七单元 训练20 国家出路的探索.docx
高考历史复习 板块二 第七单元 训练20 国家出路的探索.docx
免费
0下载
第39讲+十月革命的胜利与苏联的社会主义实践(课件)-2024年高考历史一轮复习讲练测(新教材新高考).pptx
第39讲+十月革命的胜利与苏联的社会主义实践(课件)-2024年高考历史一轮复习讲练测(新教材新高考).pptx
免费
0下载
2025年新高考历史资料  第15讲辛亥革命与北洋军阀统治时期课件.pptx
2025年新高考历史资料 第15讲辛亥革命与北洋军阀统治时期课件.pptx
免费
0下载
高中2023《微专题·小练习》·历史·新教材第31练.docx
高中2023《微专题·小练习》·历史·新教材第31练.docx
免费
0下载
2023《微专题·小练习》·历史专题小练二十二 中国近代的思想解放潮流和马克思主义在中国的发展.docx
2023《微专题·小练习》·历史专题小练二十二 中国近代的思想解放潮流和马克思主义在中国的发展.docx
免费
30下载
2014年全国统一高考历史试卷(全国卷).doc
2014年全国统一高考历史试卷(全国卷).doc
免费
0下载
高考历史复习  板块二 第七单元 阶段贯通7 旧民主主义革命时期(2).docx
高考历史复习 板块二 第七单元 阶段贯通7 旧民主主义革命时期(2).docx
免费
0下载

发表评论取消回复

参与评论可获取积分奖励  
我的小文库
实名认证
内容提供者

提供高质量免费文档试卷下载,如果满意请告诉您身边的人,如果不满意请告诉我们,您的意见对于我们很重要,是我们不断进步的动力

阅读排行

确认删除?
回到顶部
客服号
  • 客服QQ点击这里给我发消息
QQ群
  • QQ群点击这里加入QQ群
提交所需资料详情,我们来帮找资料