2024年新高考历史资料 押江苏卷第17题 中国近代经济及思想演变(原卷版).docx本文件免费下载 【共7页】

2024年新高考历史资料  押江苏卷第17题 中国近代经济及思想演变(原卷版).docx
2024年新高考历史资料  押江苏卷第17题 中国近代经济及思想演变(原卷版).docx
2024年新高考历史资料  押江苏卷第17题 中国近代经济及思想演变(原卷版).docx
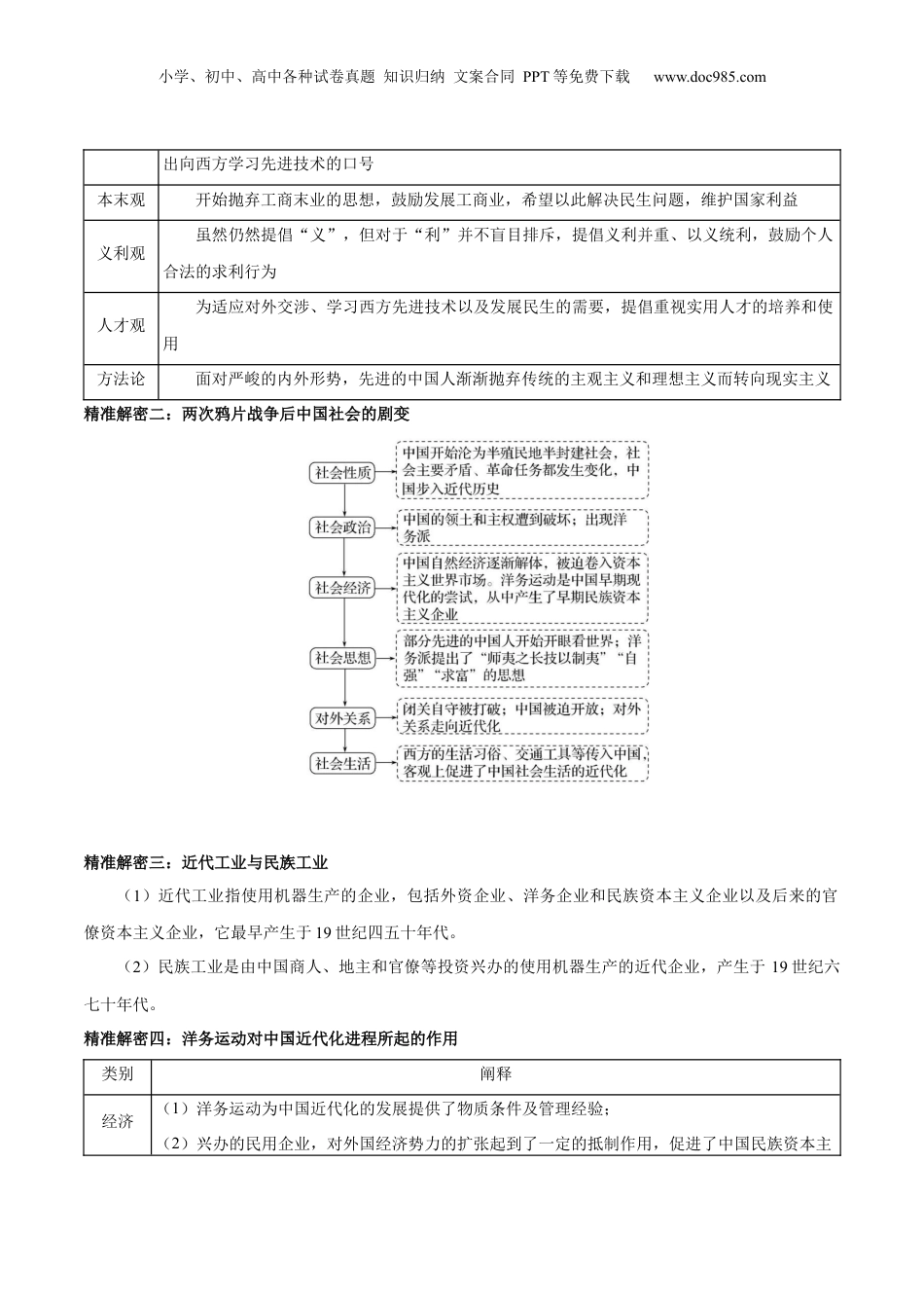
小学、初中、高中各种试卷真题知识归纳文案合同PPT等免费下载www.doc985.com押江苏卷第17题中国近代经济及思想演变核心考点考情统计考向预测备考策略近代中国服饰发展与传播2023·江苏卷T17(1)考查近代经济发展的概况,选择较小的切入点。(2)考查近代社会发展的时代特征,救亡图存是主旋律。(1)关注近代经济结构的变动,(2)关注近代民族工业发展的情况(3)关注中国向西方学习的三个阶段,器物层次、制度层次、思想文学层次。近代青年的成长与时代发展2021·江苏卷T171.(2023·江苏·高考真题·T17)阅读材料,完成下列要求。材料一17-18世纪,随着海上贸易的发展,西方商船来到中国,以丝绸为载体的中国服饰文化逐渐被欧洲人了解。一些英国女性穿上了面料柔软舒适的刺绣服装。几乎可以毫不夸张地说,凡是略有规模的英国贵族豪宅中,至少有一个房间是用精美的中国丝绸墙布来装饰的。而当来自东方的纺织品不能满足市场需求时,欧洲工匠开始设计、生产带有中国元素的纺织品,在模仿中国服装款式时通常会融入西方的裁剪和缝制方法。当时有些欧洲艺术家在接触到中国纺织品后,从中汲取了灵感,开始自由表达自己的奇思异想。——摘编自刘海翔《欧洲大地的中国风》材料二晚清时期,大量的舶来品进入中国,西方服饰在沿海商埠随之出现,有些中国人开始穿西服。民国政府在1912年颁布《服制条例》,规定标准礼服以西服为主,后来各地出现了不少西服店。当时的北京,虽然作为外套的西服并未得到普及,但西式衬衣、针织衫、西裤等已逐渐得到推广。社会上也有反对易服的声音,认为穿西服是“崇洋媚外”“冒充上等人”。有人在《申报》上发文反驳:“欧化逐渐东开,小学、初中、高中各种试卷真题知识归纳文案合同PPT等免费下载www.doc985.com国人多喜穿西装,取其穿之能有活泼的气象与振作的态度,而且便捷无拖沓。”与孙中山有关的中山装,其设计受到西服的影响,但衣领等部位仍保持民族特色。——摘编自王建朗《两岸新编中国近代史·民国卷》(1)据材料一概括中国服饰在近代欧洲传播的基本情况,并结合所学知识,说明其历史背景。(2)据材料二概括指出西服在近代中国传播的特点。(3)据材料一、二并结合所学知识,简析中外服饰交流的意义。2.(2021·江苏·高考真题T17)阅读材料,完成下列要求。材料一1900年苏州叶圣陶6岁,入私塾,习《四书》《五经》,熟知《大学》修身、齐家、治国、平天下诸条目。私塾先生根据《诗经·小雅》上的“秉国之均(钧)”给他起了个号,叫“秉承”,即掌握治理国家枢纽的意思。据叶圣陶回忆:“我上小学的时候,列强瓜分中国的局势已经摆开。章伯寅先生教育我们说,要爱国就得先爱乡土,晓得乡土的山川大地、名人伟业。每逢礼拜天,我总与同学在一起,或聚于园林,或聚于茶馆,谈苏州的人物地理,谈‘天下兴亡,匹夫有责’,把顾亭林奉为楷模。”——摘编自商金林编《叶圣陶年谱》材料二小学里每天有时事报告,国内外发生的新事情随时汇集到小心灵里。他们除了劝课和游戏之外,还关心中国前途的命运,辛亥以前的中学生大多数没有看报的习惯,现在可不同了。他们要忙里抽暇,看一看新近的报纸杂志,世界转变成什么样了,每一转变与他们有什么关系。现在的儿童、少年与二十多年前的比较,大不相同了,识见的范围变得非赏宽广﹔自己意识到是个中国人;知道中国人与世界各地的人有关联;相信中国人有与世界各地的人并存于世界的权力,这个权力绝对不容侵犯。总之,这种解语汇合成中国拾起失来的基本力。——摘编自叶圣陶《时势教育着我们》(1936年)(1)据材料一指出影响少年叶圣陶成长的教育教材,并说明其所起的浸润作用。(2)据材料,概括20世纪30年代青少年所具有的现代思想意识、并结合所学知识,说明其形成的时代背景。精准解密一:鸦片战争推动中国传统观念转变维度内涵夷夏观开始向近代民族主义转变,能够正视西方在军事、工业等方面的先进和中国的落后,并提小学、初中、高中各种试卷真题知识归纳文案合同PPT等免费下载www.doc985.com出向西方学习先进技术的口号本末观开始抛弃工商末业的思想,鼓励发展工商业,希望以此解决民生问题,...

1、当您付费下载文档后,您只拥有了使用权限,并不意味着购买了版权,文档只能用于自身使用,不得用于其他商业用途(如 [转卖]进行直接盈利或[编辑后售卖]进行间接盈利)。
2、本站所有内容均由合作方或网友上传,本站不对文档的完整性、权威性及其观点立场正确性做任何保证或承诺!文档内容仅供研究参考,付费前请自行鉴别。
3、如文档内容存在违规,或者侵犯商业秘密、侵犯著作权等,请点击“违规举报”。

碎片内容

与本文档类似文档
2025年新高考历史资料  板块二 训练8 中国近现代思想演变与文化传承 .docx
2025年新高考历史资料 板块二 训练8 中国近现代思想演变与文化传承 .docx
免费
0下载
2000年天津高考历史真题及答案.doc
2000年天津高考历史真题及答案.doc
免费
13下载
2015年浙江省高考历史【10月】(原卷版) word版.doc
2015年浙江省高考历史【10月】(原卷版) word版.doc
免费
8下载
2021年浙江省高考历史【6月】(原卷版).doc
2021年浙江省高考历史【6月】(原卷版).doc
免费
30下载
2024年新高考历史资料  第13讲 中国古代的优秀传统文化.doc
2024年新高考历史资料 第13讲 中国古代的优秀传统文化.doc
免费
0下载
适用于新高考新教材备战2025届高考历史一轮总复习第16单元货币赋税制度与基层治理社会保障第50讲中国赋税户籍制度与社会治理课件.pptx
适用于新高考新教材备战2025届高考历史一轮总复习第16单元货币赋税制度与基层治理社会保障第50讲中国赋税户籍制度与社会治理课件.pptx
免费
0下载
2025新教材历史高考第一轮基础练习--第十三单元政治制度官员的选拔与管理(含答案).docx
2025新教材历史高考第一轮基础练习--第十三单元政治制度官员的选拔与管理(含答案).docx
免费
0下载
2025年新高考历史资料  第34讲第一次世界大战与战后国际秩序课件.pptx
2025年新高考历史资料 第34讲第一次世界大战与战后国际秩序课件.pptx
免费
0下载
2024年高考历史一轮复习(部编版) 板块7 第16单元 第50讲 近代西方的法律教化与文官制度.pptx
2024年高考历史一轮复习(部编版) 板块7 第16单元 第50讲 近代西方的法律教化与文官制度.pptx
免费
0下载
2023年高考湖南历史真题(解析版).docx
2023年高考湖南历史真题(解析版).docx
免费
26下载
2025年新高考历史资料  素养导读03+史料实证-备战2025年高考历史五大核心素养导读课件.pptx
2025年新高考历史资料 素养导读03+史料实证-备战2025年高考历史五大核心素养导读课件.pptx
免费
0下载
2025年新高考历史资料  板块一 第四单元 训练8  两宋的政治和军事及辽夏金元的统治.docx
2025年新高考历史资料 板块一 第四单元 训练8 两宋的政治和军事及辽夏金元的统治.docx
免费
0下载
2020年上海市松江区高考历史二模试卷.doc
2020年上海市松江区高考历史二模试卷.doc
免费
0下载
高考历史复习  板块二 第七单元 训练20 国家出路的探索.docx
高考历史复习 板块二 第七单元 训练20 国家出路的探索.docx
免费
0下载
第39讲+十月革命的胜利与苏联的社会主义实践(课件)-2024年高考历史一轮复习讲练测(新教材新高考).pptx
第39讲+十月革命的胜利与苏联的社会主义实践(课件)-2024年高考历史一轮复习讲练测(新教材新高考).pptx
免费
0下载
2025年新高考历史资料  第15讲辛亥革命与北洋军阀统治时期课件.pptx
2025年新高考历史资料 第15讲辛亥革命与北洋军阀统治时期课件.pptx
免费
0下载
高中2023《微专题·小练习》·历史·新教材第31练.docx
高中2023《微专题·小练习》·历史·新教材第31练.docx
免费
0下载
2023《微专题·小练习》·历史专题小练二十二 中国近代的思想解放潮流和马克思主义在中国的发展.docx
2023《微专题·小练习》·历史专题小练二十二 中国近代的思想解放潮流和马克思主义在中国的发展.docx
免费
30下载
2014年全国统一高考历史试卷(全国卷).doc
2014年全国统一高考历史试卷(全国卷).doc
免费
0下载
高考历史复习  板块二 第七单元 阶段贯通7 旧民主主义革命时期(2).docx
高考历史复习 板块二 第七单元 阶段贯通7 旧民主主义革命时期(2).docx
免费
0下载

发表评论取消回复

参与评论可获取积分奖励  
我的小文库
实名认证
内容提供者

提供高质量免费文档试卷下载,如果满意请告诉您身边的人,如果不满意请告诉我们,您的意见对于我们很重要,是我们不断进步的动力

阅读排行

确认删除?
回到顶部
客服号
  • 客服QQ点击这里给我发消息
QQ群
  • QQ群点击这里加入QQ群
提交所需资料详情,我们来帮找资料