2024年新高考历史资料 押第8题 新民主主义时期:中华民族独立与人民解放(原卷版).docx本文件免费下载 【共9页】

2024年新高考历史资料  押第8题 新民主主义时期:中华民族独立与人民解放(原卷版).docx
2024年新高考历史资料  押第8题 新民主主义时期:中华民族独立与人民解放(原卷版).docx
2024年新高考历史资料  押第8题 新民主主义时期:中华民族独立与人民解放(原卷版).docx
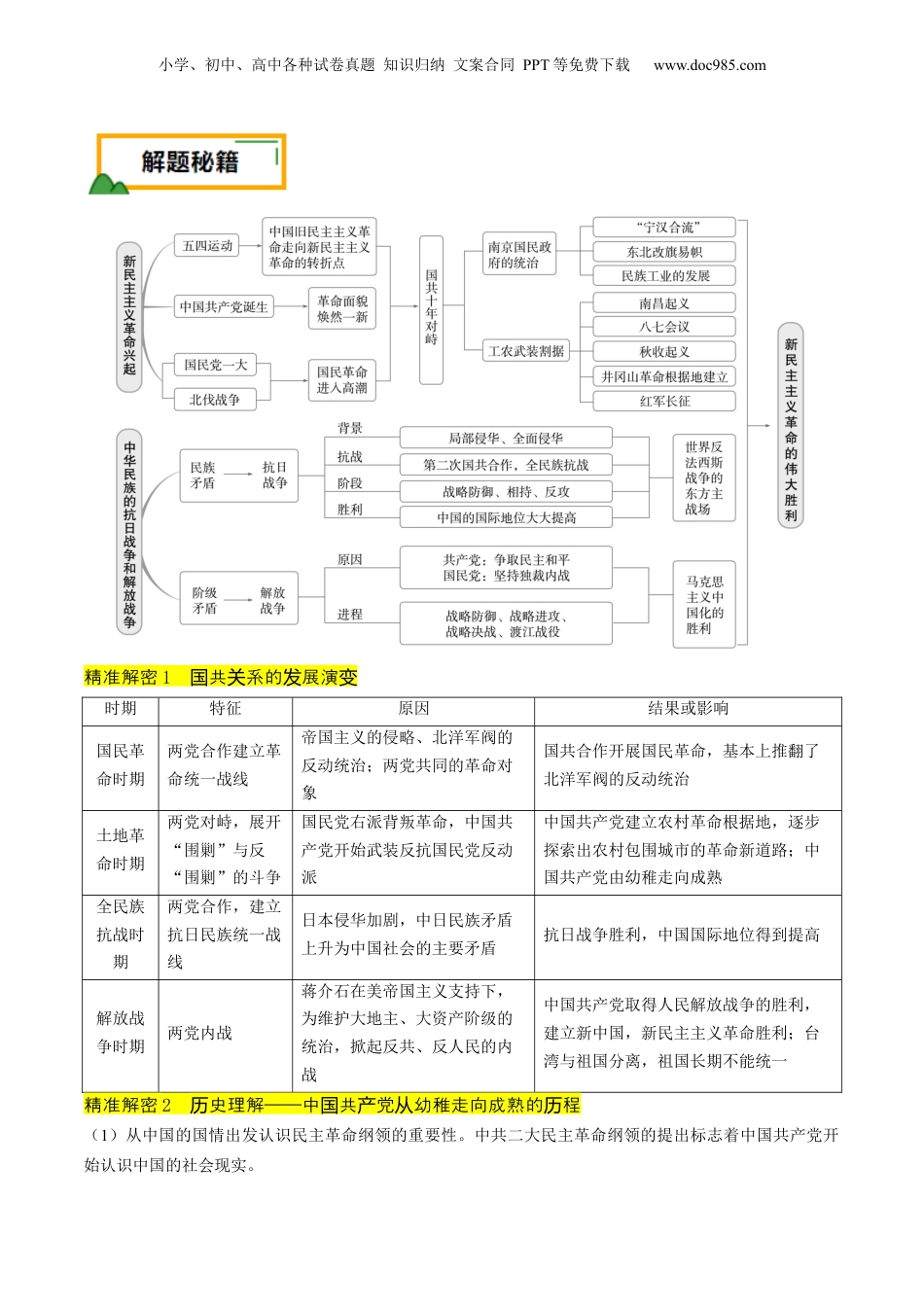
小学、初中、高中各种试卷真题知识归纳文案合同PPT等免费下载www.doc985.com押第8题(辽宁、黑龙江、吉林适用)新民主主义时期:中华民族独立与人民解放考点分布考情统计命题规律2024考题预测抗日战争2023·辽宁卷81.核心素养:史料实证、历史解释、时空观念,唯物史观2.情境设计:多利用文献资料、表格、地图、漫画等素材创设学习情境。3.命题特点:国共十年对峙时经常考察工农武装割据思想,抗日战争1.预测考向:抗日战争胜利提高民族自信2.特别留意:解放战争中人民民主统一战线的作用3.重点关注:毛泽东思想的指导工农武装割据2022·辽宁卷81.(2023·辽宁·高考真题)1939年6月,中共中央要求各地“除积极加紧生产以谋自给外”,各机关部队和所有公营企业的收支“不得于未报解中财经部以前,自行开支”,并“想各种办法节省”。此举旨在()A.促进军民团结B.完善财经制度C.巩固苏区政权D.坚持长期抗战2.(2022·辽宁·高考真题)毛泽东在1931年3月指出:“农村里头,小市镇里头,小城市里头,都是没有报纸看的。斗争的群众,革命以前和革命以后,在消息不灵通、见闻狭隘这一点上讲,是差不得很远的。”该论述强调了()A.农村工作的重要性B.群众斗争热情的重要性C.宣传工作的重要性D.群众文化水平的重要性小学、初中、高中各种试卷真题知识归纳文案合同PPT等免费下载www.doc985.com精准解密1共系的展演国关发变时期特征原因结果或影响国民革命时期两党合作建立革命统一战线帝国主义的侵略、北洋军阀的反动统治;两党共同的革命对象国共合作开展国民革命,基本上推翻了北洋军阀的反动统治土地革命时期两党对峙,展开“围剿”与反“围剿”的斗争国民党右派背叛革命,中国共产党开始武装反抗国民党反动派中国共产党建立农村革命根据地,逐步探索出农村包围城市的革命新道路;中国共产党由幼稚走向成熟全民族抗战时期两党合作,建立抗日民族统一战线日本侵华加剧,中日民族矛盾上升为中国社会的主要矛盾抗日战争胜利,中国国际地位得到提高解放战争时期两党内战蒋介石在美帝国主义支持下,为维护大地主、大资产阶级的统治,掀起反共、反人民的内战中国共产党取得人民解放战争的胜利,建立新中国,新民主主义革命胜利;台湾与祖国分离,祖国长期不能统一精准解密2史理解——中共党幼稚走向成熟的程历国产从历(1)从中国的国情出发认识民主革命纲领的重要性。中共二大民主革命纲领的提出标志着中国共产党开始认识中国的社会现实。小学、初中、高中各种试卷真题知识归纳文案合同PPT等免费下载www.doc985.com(2)从第一次工人运动高潮受挫认识革命统一战线的重要性。中国共产党在斗争中认识到必须联合农民阶级和其他阶级,只有组成最广泛的革命统一战线才能取得革命的胜利,于是与国民党进行合作,建立革命统一战线。(3)从国民革命运动失败中认识革命领导权和武装斗争的重要性。中国共产党确定了开展土地革命和武装反抗国民党反动派的总方针。(4)从理论和实践中探索出了一条夺取全国胜利的正确道路。在建立井冈山革命根据地的斗争实践中,毛泽东创立了“工农武装割据”理论,探索出了中国式的革命道路。(5)独立自主地运用马克思主义解决党的路线、方针和政策问题。遵义会议是在没有共产国际参与的情况下召开的,中国共产党独立自主地解决了自己的组织、路线问题,遵义会议是中国共产党从幼稚走向成熟的标志。精准解密3史理解——抗日的特点历战争民族性抗日战争是中国近代以来第一次全民族有组织的自卫战争,是以国共合作为基础,包括了全国各阶级、各民族的一场民族战争双重性从斗争性质上看,既是反法西斯战争,又是民族解放战争两个战场并存国民政府组织的正面战场和共产党开辟的敌后战场相互配合、相互依存、贯穿始终中国共产党在抗战中起了中流砥柱的作用中国共产党促成了抗日民族统一战线的建立,制定了全面抗战路线和持久抗战方针,坚持敌后抗战,维护了抗日民族统一战线以弱胜强抗日战争的胜利是中国人民近百年来第一次取得反帝斗争的完全胜利持久性中国战场是所有反法西斯战场中开始最早、结束最晚的战场1.(2024·辽宁·模拟预测)1926年,瞿秋白...

1、当您付费下载文档后,您只拥有了使用权限,并不意味着购买了版权,文档只能用于自身使用,不得用于其他商业用途(如 [转卖]进行直接盈利或[编辑后售卖]进行间接盈利)。
2、本站所有内容均由合作方或网友上传,本站不对文档的完整性、权威性及其观点立场正确性做任何保证或承诺!文档内容仅供研究参考,付费前请自行鉴别。
3、如文档内容存在违规,或者侵犯商业秘密、侵犯著作权等,请点击“违规举报”。

碎片内容

与本文档类似文档
2025年新高考历史资料  板块二 训练8 中国近现代思想演变与文化传承 .docx
2025年新高考历史资料 板块二 训练8 中国近现代思想演变与文化传承 .docx
免费
0下载
2000年天津高考历史真题及答案.doc
2000年天津高考历史真题及答案.doc
免费
13下载
2015年浙江省高考历史【10月】(原卷版) word版.doc
2015年浙江省高考历史【10月】(原卷版) word版.doc
免费
8下载
2021年浙江省高考历史【6月】(原卷版).doc
2021年浙江省高考历史【6月】(原卷版).doc
免费
30下载
2024年新高考历史资料  第13讲 中国古代的优秀传统文化.doc
2024年新高考历史资料 第13讲 中国古代的优秀传统文化.doc
免费
0下载
适用于新高考新教材备战2025届高考历史一轮总复习第16单元货币赋税制度与基层治理社会保障第50讲中国赋税户籍制度与社会治理课件.pptx
适用于新高考新教材备战2025届高考历史一轮总复习第16单元货币赋税制度与基层治理社会保障第50讲中国赋税户籍制度与社会治理课件.pptx
免费
0下载
2025新教材历史高考第一轮基础练习--第十三单元政治制度官员的选拔与管理(含答案).docx
2025新教材历史高考第一轮基础练习--第十三单元政治制度官员的选拔与管理(含答案).docx
免费
0下载
2025年新高考历史资料  第34讲第一次世界大战与战后国际秩序课件.pptx
2025年新高考历史资料 第34讲第一次世界大战与战后国际秩序课件.pptx
免费
0下载
2024年高考历史一轮复习(部编版) 板块7 第16单元 第50讲 近代西方的法律教化与文官制度.pptx
2024年高考历史一轮复习(部编版) 板块7 第16单元 第50讲 近代西方的法律教化与文官制度.pptx
免费
0下载
2023年高考湖南历史真题(解析版).docx
2023年高考湖南历史真题(解析版).docx
免费
26下载
2025年新高考历史资料  素养导读03+史料实证-备战2025年高考历史五大核心素养导读课件.pptx
2025年新高考历史资料 素养导读03+史料实证-备战2025年高考历史五大核心素养导读课件.pptx
免费
0下载
2025年新高考历史资料  板块一 第四单元 训练8  两宋的政治和军事及辽夏金元的统治.docx
2025年新高考历史资料 板块一 第四单元 训练8 两宋的政治和军事及辽夏金元的统治.docx
免费
0下载
2020年上海市松江区高考历史二模试卷.doc
2020年上海市松江区高考历史二模试卷.doc
免费
0下载
高考历史复习  板块二 第七单元 训练20 国家出路的探索.docx
高考历史复习 板块二 第七单元 训练20 国家出路的探索.docx
免费
0下载
第39讲+十月革命的胜利与苏联的社会主义实践(课件)-2024年高考历史一轮复习讲练测(新教材新高考).pptx
第39讲+十月革命的胜利与苏联的社会主义实践(课件)-2024年高考历史一轮复习讲练测(新教材新高考).pptx
免费
0下载
2025年新高考历史资料  第15讲辛亥革命与北洋军阀统治时期课件.pptx
2025年新高考历史资料 第15讲辛亥革命与北洋军阀统治时期课件.pptx
免费
0下载
高中2023《微专题·小练习》·历史·新教材第31练.docx
高中2023《微专题·小练习》·历史·新教材第31练.docx
免费
0下载
2023《微专题·小练习》·历史专题小练二十二 中国近代的思想解放潮流和马克思主义在中国的发展.docx
2023《微专题·小练习》·历史专题小练二十二 中国近代的思想解放潮流和马克思主义在中国的发展.docx
免费
30下载
2014年全国统一高考历史试卷(全国卷).doc
2014年全国统一高考历史试卷(全国卷).doc
免费
0下载
高考历史复习  板块二 第七单元 阶段贯通7 旧民主主义革命时期(2).docx
高考历史复习 板块二 第七单元 阶段贯通7 旧民主主义革命时期(2).docx
免费
0下载

发表评论取消回复

参与评论可获取积分奖励  
我的小文库
实名认证
内容提供者

提供高质量免费文档试卷下载,如果满意请告诉您身边的人,如果不满意请告诉我们,您的意见对于我们很重要,是我们不断进步的动力

阅读排行

确认删除?
回到顶部
客服号
  • 客服QQ点击这里给我发消息
QQ群
  • QQ群点击这里加入QQ群
提交所需资料详情,我们来帮找资料