2024年新高考历史资料 押第13题 工业革命(解析版).docx本文件免费下载 【共15页】

2024年新高考历史资料  押第13题 工业革命(解析版).docx
2024年新高考历史资料  押第13题 工业革命(解析版).docx
2024年新高考历史资料  押第13题 工业革命(解析版).docx
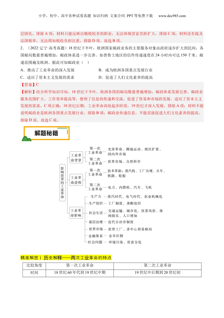
小学、初中、高中各种试卷真题知识归纳文案合同PPT等免费下载www.doc985.com押第13题(辽宁、黑龙江、吉林适用)工业革命考点分布考情统计命题规律2024考题预测工业革命与社会阶级结构2023·辽宁卷131.核心素养:史料实证、历史解释、时空观念,唯物史观,家国情怀2.情境设计:以文字资料、表格、曲线图、漫画、地图等多种载体创设学习情境、生活情境、社会情境3.命题特点:考查历史事件的特征、措施、影响及认识等1.预测考向:工业革命引发生产方式变革2.特别留意:世界市场的形成3.重点关注:欧洲工业化的不平衡工业革命与城市化2022·辽宁卷131.(2023·辽宁·高考真题)据如表可知,当时法国()1840年法国最高纳税人职业表(纳税货币单位:法郎)职业人数0.5—0.6万0.6—0.7万0.7—0.8万0.8—1.0万1.0—1.5万1.5万以上土地所有者1479441503213高级官员1813344/自由职业者17221//商人、银行家10164951工业家1063421A.社会阶层固化B.工业化程度有限C.贫富差距扩大D.税收负担较沉重【答案】B【解析】本题是单类型单项选择题。据本题主题干的设问词,可知这是推断题。据本题时间信息可知准确时空是:1840年(法国)。根据材料“1840年法国最高纳税人职业表”结合所学知识可知,1840年,法国纳税的还主要是土地所有者,而不是工厂主,反映其工业化程度有限,B项正确;材料无法体现社会阶小学、初中、高中各种试卷真题知识归纳文案合同PPT等免费下载www.doc985.com层固化,排除A项;材料只能反映出缴税较多的职业,无法体现贫富差距扩大,排除C项;材料没有提及法国税率,无法得知税收负担沉重,排除D项。故选B项。2.(2022·辽宁·高考真题)18世纪下半叶,欧洲国家邮政业务的主要服务对象由政府逐步扩大到民间,各国邮局数量普遍增加,邮政体系进一步完善。如普鲁士地区的信件传递速度在24小时内可达150千米,邮递范围遍及欧洲。据此可知邮政业()A.推动了工业革命的深入发展B.成为欧洲各国重点发展行业C.适应了资本主义发展的需求D.促进了人们文化素养的提高【答案】C【解析】结合所学知识可知,18世纪下半叶,欧洲各国的邮局数量普遍增加,邮政体系发展完善,邮政业服务范围扩大、工作效率提高等,便利了信息的传递和交流,促进了贸易和市场的发展,适应了资本主义发展的需求,C项正确;18世纪后期,工业革命尚处起步阶段,19世纪才深入发展,排除A项;材料不能说明邮政业是欧洲各国重点发展行业,排除B项;邮政业传递信息,不能直接促进人们文化素养的提高,排除D项。故选C项。精准解密1史解——次工革命的特点历释两业比较角度第一次工业革命第二次工业革命时间18世纪60年代到19世纪中期19世纪中后期到20世纪初小学、初中、高中各种试卷真题知识归纳文案合同PPT等免费下载www.doc985.com科技与生产的关系科学技术与生产尚未真正结合(技术发明者主要是工匠和技师)科学技术与生产紧密结合(最突出特点,技术发明者主要是掌握专门知识的科学家、工程师)开展范围和规模局限于个别国家(以英国为主);规模小几乎同时在各资本主义国家展开(英国、美国、法国、德国等都有重要发明创造),美国和德国最为突出;规模大主要领域局限于轻工业领域以重工业部门为主体主要标志以蒸汽机的发明和应用为标志,人类进入“蒸汽时代”以电力技术的广泛应用为标志,人类进入“电气时代”生产组织工厂垄断组织发展阶段自由资本主义垄断资本主义侵略方式商品输出为主资本输出为主世界市场初步形成最终形成精准解密2史解——多角度理解工革命的影历释业响从整体角度看两次工业革命中新型交通和通信工具的发明为世界联系的加强提供了物质条件,推动了整体世界的形成和发展从文明角度看工业革命是人类由农业文明向工业文明转变的转折点从近代化角度工业革命推动了全球近代化进程,带来了政治上的法制化、民主化,经济上的工业化和城市化,思想文化上的科学化、理性化,社会生活上的文明化从社会角度看工业革命带来无产阶级相对贫困化问题、城市化问题、严重集群性的社会问题以及特殊人群的生活保障、医疗健康、教育、住房、社会服务等问题从生态角度看工业革命虽然推动了社会...

1、当您付费下载文档后,您只拥有了使用权限,并不意味着购买了版权,文档只能用于自身使用,不得用于其他商业用途(如 [转卖]进行直接盈利或[编辑后售卖]进行间接盈利)。
2、本站所有内容均由合作方或网友上传,本站不对文档的完整性、权威性及其观点立场正确性做任何保证或承诺!文档内容仅供研究参考,付费前请自行鉴别。
3、如文档内容存在违规,或者侵犯商业秘密、侵犯著作权等,请点击“违规举报”。

碎片内容

与本文档类似文档
2025年新高考历史资料  板块二 训练8 中国近现代思想演变与文化传承 .docx
2025年新高考历史资料 板块二 训练8 中国近现代思想演变与文化传承 .docx
免费
0下载
2000年天津高考历史真题及答案.doc
2000年天津高考历史真题及答案.doc
免费
13下载
2015年浙江省高考历史【10月】(原卷版) word版.doc
2015年浙江省高考历史【10月】(原卷版) word版.doc
免费
8下载
2021年浙江省高考历史【6月】(原卷版).doc
2021年浙江省高考历史【6月】(原卷版).doc
免费
30下载
2024年新高考历史资料  第13讲 中国古代的优秀传统文化.doc
2024年新高考历史资料 第13讲 中国古代的优秀传统文化.doc
免费
0下载
适用于新高考新教材备战2025届高考历史一轮总复习第16单元货币赋税制度与基层治理社会保障第50讲中国赋税户籍制度与社会治理课件.pptx
适用于新高考新教材备战2025届高考历史一轮总复习第16单元货币赋税制度与基层治理社会保障第50讲中国赋税户籍制度与社会治理课件.pptx
免费
0下载
2025新教材历史高考第一轮基础练习--第十三单元政治制度官员的选拔与管理(含答案).docx
2025新教材历史高考第一轮基础练习--第十三单元政治制度官员的选拔与管理(含答案).docx
免费
0下载
2025年新高考历史资料  第34讲第一次世界大战与战后国际秩序课件.pptx
2025年新高考历史资料 第34讲第一次世界大战与战后国际秩序课件.pptx
免费
0下载
2024年高考历史一轮复习(部编版) 板块7 第16单元 第50讲 近代西方的法律教化与文官制度.pptx
2024年高考历史一轮复习(部编版) 板块7 第16单元 第50讲 近代西方的法律教化与文官制度.pptx
免费
0下载
2023年高考湖南历史真题(解析版).docx
2023年高考湖南历史真题(解析版).docx
免费
26下载
2025年新高考历史资料  素养导读03+史料实证-备战2025年高考历史五大核心素养导读课件.pptx
2025年新高考历史资料 素养导读03+史料实证-备战2025年高考历史五大核心素养导读课件.pptx
免费
0下载
2025年新高考历史资料  板块一 第四单元 训练8  两宋的政治和军事及辽夏金元的统治.docx
2025年新高考历史资料 板块一 第四单元 训练8 两宋的政治和军事及辽夏金元的统治.docx
免费
0下载
2020年上海市松江区高考历史二模试卷.doc
2020年上海市松江区高考历史二模试卷.doc
免费
0下载
高考历史复习  板块二 第七单元 训练20 国家出路的探索.docx
高考历史复习 板块二 第七单元 训练20 国家出路的探索.docx
免费
0下载
第39讲+十月革命的胜利与苏联的社会主义实践(课件)-2024年高考历史一轮复习讲练测(新教材新高考).pptx
第39讲+十月革命的胜利与苏联的社会主义实践(课件)-2024年高考历史一轮复习讲练测(新教材新高考).pptx
免费
0下载
2025年新高考历史资料  第15讲辛亥革命与北洋军阀统治时期课件.pptx
2025年新高考历史资料 第15讲辛亥革命与北洋军阀统治时期课件.pptx
免费
0下载
高中2023《微专题·小练习》·历史·新教材第31练.docx
高中2023《微专题·小练习》·历史·新教材第31练.docx
免费
0下载
2023《微专题·小练习》·历史专题小练二十二 中国近代的思想解放潮流和马克思主义在中国的发展.docx
2023《微专题·小练习》·历史专题小练二十二 中国近代的思想解放潮流和马克思主义在中国的发展.docx
免费
30下载
2014年全国统一高考历史试卷(全国卷).doc
2014年全国统一高考历史试卷(全国卷).doc
免费
0下载
高考历史复习  板块二 第七单元 阶段贯通7 旧民主主义革命时期(2).docx
高考历史复习 板块二 第七单元 阶段贯通7 旧民主主义革命时期(2).docx
免费
0下载

发表评论取消回复

参与评论可获取积分奖励  
我的小文库
实名认证
内容提供者

提供高质量免费文档试卷下载,如果满意请告诉您身边的人,如果不满意请告诉我们,您的意见对于我们很重要,是我们不断进步的动力

阅读排行

确认删除?
回到顶部
客服号
  • 客服QQ点击这里给我发消息
QQ群
  • QQ群点击这里加入QQ群
提交所需资料详情,我们来帮找资料