2024年新高考历史资料 押第18题 中国近代化(原卷版).docx本文件免费下载 【共12页】

2024年新高考历史资料  押第18题 中国近代化(原卷版).docx
2024年新高考历史资料  押第18题 中国近代化(原卷版).docx
2024年新高考历史资料  押第18题 中国近代化(原卷版).docx
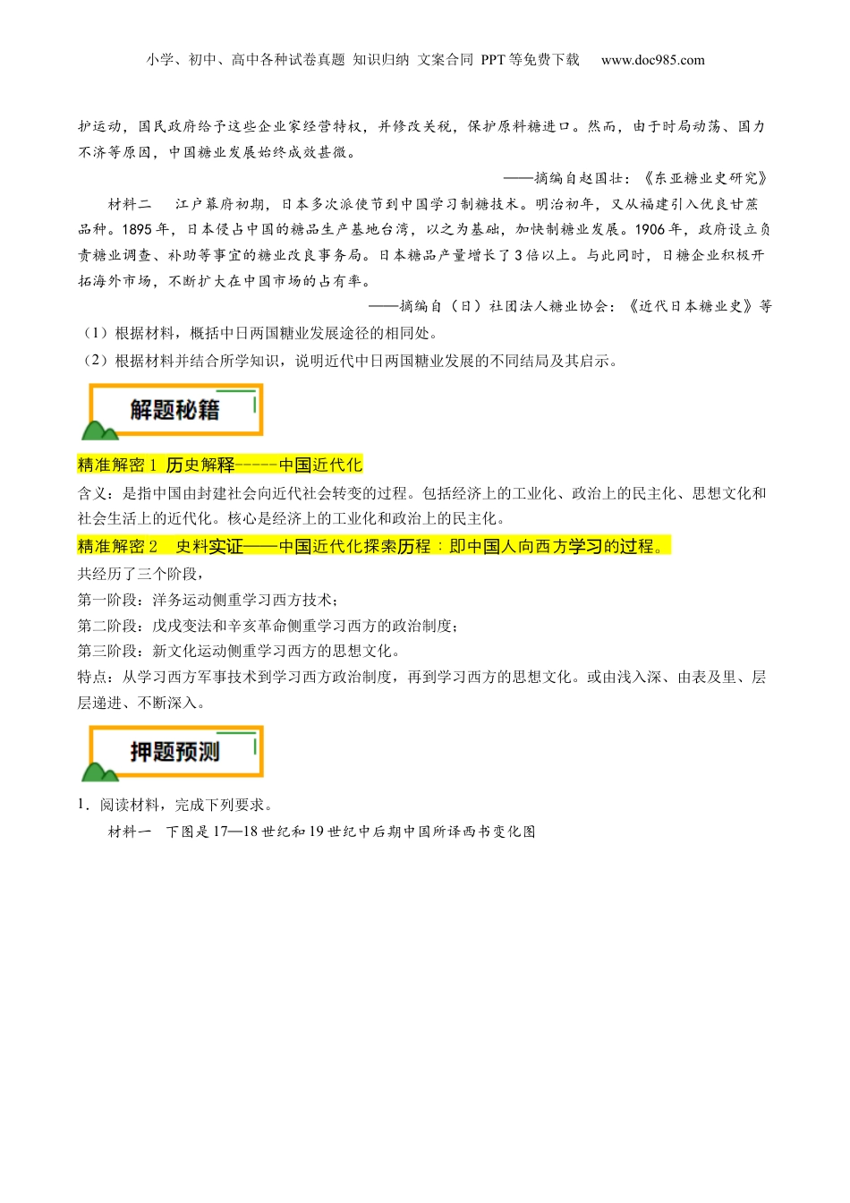
小学、初中、高中各种试卷真题知识归纳文案合同PPT等免费下载www.doc985.com押第18题(辽宁、黑龙江、吉林适用)中国近代化(热点)考点分布考情统计命题规律2024考题预测近代会计2023·辽宁卷181.核心素养:史料实证、历史解释、时空观念,唯物史观,家国情怀2.情境设计:多利用文献,数据,图表等史料创设学习情境。3.命题特点:考察学生对中华近代化的理解,培养学生树立为中华民族伟大振兴远大志向1.预测考向:近代风俗,服饰,日常生活近代化2.特别留意:民族工业发展3.重点关注:清末立宪近代糖业2022·辽宁卷181.(2023·辽宁·高考真题)阅读材料,完成下列要求。材料19世纪末20世纪初,西方会计机构出现在上海等城市的租界内,主要服务于外商。1918年,北京政府颁布《会计师暂行章程》,中国近代职业会计师的制度开始建立。早期会计师人数增长缓慢,业务量有限。1936年,会计师业务逐渐兴盛。立信会计事务所创办了《立信月报》等专业刊物,并刊发大量文章。会计师们出版了税法解释及纳税指南一类的书籍。立信会计学校还添设所得税科,学员“大多为工商界正副经理、会计主任及其他高级职员”。会计师在工商企业的邀请下,赴各地讲解税法及会计相关问题,听者“均系中外闻人,工商巨子”。政府税务部门也聘请会计师解释税法。1937年,立信会计事务所创办者潘序伦向财政部提出对国家税法进行修改的建议。国民政府在后来修订税法之时也部分吸收会计师的意见。——摘编自魏文享《战争、税收与财政国家建构:近代中国所得税研究》等(1)根据材料并结合所学知识,说明近代中国会计师行业兴起及发展的原因。(2)根据材料并结合所学知识,简析近代中国会计师行业所起的作用。2.(2022·辽宁·高考真题)阅读材料,完成下列要求。材料一甲午战争后,中国糖业由盛转衰,清政府着意扶植糖业发展,同洋糖进行抗争。1898年,户部建议江西等“种蔗之地,广植丰收,购机制造,则岁增之利无算”。1909年,四川总督赵尔巽派人赴日本考察新法制糖,预备回国后正式成立公司,后因辛亥革命爆发而罢。1929年,中国企业家发起国糖保小学、初中、高中各种试卷真题知识归纳文案合同PPT等免费下载www.doc985.com护运动,国民政府给予这些企业家经营特权,并修改关税,保护原料糖进口。然而,由于时局动荡、国力不济等原因,中国糖业发展始终成效甚微。——摘编自赵国壮:《东亚糖业史研究》材料二江户幕府初期,日本多次派使节到中国学习制糖技术。明治初年,又从福建引入优良甘蔗品种。1895年,日本侵占中国的糖品生产基地台湾,以之为基础,加快制糖业发展。1906年,政府设立负责糖业调查、补助等事宜的糖业改良事务局。日本糖品产量增长了3倍以上。与此同时,日糖企业积极开拓海外市场,不断扩大在中国市场的占有率。——摘编自(日)社团法人糖业协会:《近代日本糖业史》等(1)根据材料,概括中日两国糖业发展途径的相同处。(2)根据材料并结合所学知识,说明近代中日两国糖业发展的不同结局及其启示。精准解密1史解历释-----中近代化国含义:是指中国由封建社会向近代社会转变的过程。包括经济上的工业化、政治上的民主化、思想文化和社会生活上的近代化。核心是经济上的工业化和政治上的民主化。精准解密2史料——中近代化探索程:即中人向西方的程。实证国历国学习过共经历了三个阶段,第一阶段:洋务运动侧重学习西方技术;第二阶段:戊戌变法和辛亥革命侧重学习西方的政治制度;第三阶段:新文化运动侧重学习西方的思想文化。特点:从学习西方军事技术到学习西方政治制度,再到学习西方的思想文化。或由浅入深、由表及里、层层递进、不断深入。1.阅读材料,完成下列要求。材料一下图是17—18世纪和19世纪中后期中国所译西书变化图小学、初中、高中各种试卷真题知识归纳文案合同PPT等免费下载www.doc985.com材料二下表是近代中国人所译西书简表译书人译书名称李善兰(1811—1882)《几何原本》《谈天》《重学》等徐寿(1818—1884)《化学鉴原》《化学考质》《化学求数》等华蘅芳(1833—1902)《代数术》《三角数理》《微积溯源》等杨廷栋(1778—1950)《万法精理》(孟德斯...

1、当您付费下载文档后,您只拥有了使用权限,并不意味着购买了版权,文档只能用于自身使用,不得用于其他商业用途(如 [转卖]进行直接盈利或[编辑后售卖]进行间接盈利)。
2、本站所有内容均由合作方或网友上传,本站不对文档的完整性、权威性及其观点立场正确性做任何保证或承诺!文档内容仅供研究参考,付费前请自行鉴别。
3、如文档内容存在违规,或者侵犯商业秘密、侵犯著作权等,请点击“违规举报”。

碎片内容

与本文档类似文档
2025年新高考历史资料  板块二 训练8 中国近现代思想演变与文化传承 .docx
2025年新高考历史资料 板块二 训练8 中国近现代思想演变与文化传承 .docx
免费
0下载
2000年天津高考历史真题及答案.doc
2000年天津高考历史真题及答案.doc
免费
13下载
2015年浙江省高考历史【10月】(原卷版) word版.doc
2015年浙江省高考历史【10月】(原卷版) word版.doc
免费
8下载
2021年浙江省高考历史【6月】(原卷版).doc
2021年浙江省高考历史【6月】(原卷版).doc
免费
30下载
2024年新高考历史资料  第13讲 中国古代的优秀传统文化.doc
2024年新高考历史资料 第13讲 中国古代的优秀传统文化.doc
免费
0下载
适用于新高考新教材备战2025届高考历史一轮总复习第16单元货币赋税制度与基层治理社会保障第50讲中国赋税户籍制度与社会治理课件.pptx
适用于新高考新教材备战2025届高考历史一轮总复习第16单元货币赋税制度与基层治理社会保障第50讲中国赋税户籍制度与社会治理课件.pptx
免费
0下载
2025新教材历史高考第一轮基础练习--第十三单元政治制度官员的选拔与管理(含答案).docx
2025新教材历史高考第一轮基础练习--第十三单元政治制度官员的选拔与管理(含答案).docx
免费
0下载
2025年新高考历史资料  第34讲第一次世界大战与战后国际秩序课件.pptx
2025年新高考历史资料 第34讲第一次世界大战与战后国际秩序课件.pptx
免费
0下载
2024年高考历史一轮复习(部编版) 板块7 第16单元 第50讲 近代西方的法律教化与文官制度.pptx
2024年高考历史一轮复习(部编版) 板块7 第16单元 第50讲 近代西方的法律教化与文官制度.pptx
免费
0下载
2023年高考湖南历史真题(解析版).docx
2023年高考湖南历史真题(解析版).docx
免费
26下载
2025年新高考历史资料  素养导读03+史料实证-备战2025年高考历史五大核心素养导读课件.pptx
2025年新高考历史资料 素养导读03+史料实证-备战2025年高考历史五大核心素养导读课件.pptx
免费
0下载
2025年新高考历史资料  板块一 第四单元 训练8  两宋的政治和军事及辽夏金元的统治.docx
2025年新高考历史资料 板块一 第四单元 训练8 两宋的政治和军事及辽夏金元的统治.docx
免费
0下载
2020年上海市松江区高考历史二模试卷.doc
2020年上海市松江区高考历史二模试卷.doc
免费
0下载
高考历史复习  板块二 第七单元 训练20 国家出路的探索.docx
高考历史复习 板块二 第七单元 训练20 国家出路的探索.docx
免费
0下载
第39讲+十月革命的胜利与苏联的社会主义实践(课件)-2024年高考历史一轮复习讲练测(新教材新高考).pptx
第39讲+十月革命的胜利与苏联的社会主义实践(课件)-2024年高考历史一轮复习讲练测(新教材新高考).pptx
免费
0下载
2025年新高考历史资料  第15讲辛亥革命与北洋军阀统治时期课件.pptx
2025年新高考历史资料 第15讲辛亥革命与北洋军阀统治时期课件.pptx
免费
0下载
高中2023《微专题·小练习》·历史·新教材第31练.docx
高中2023《微专题·小练习》·历史·新教材第31练.docx
免费
0下载
2023《微专题·小练习》·历史专题小练二十二 中国近代的思想解放潮流和马克思主义在中国的发展.docx
2023《微专题·小练习》·历史专题小练二十二 中国近代的思想解放潮流和马克思主义在中国的发展.docx
免费
30下载
2014年全国统一高考历史试卷(全国卷).doc
2014年全国统一高考历史试卷(全国卷).doc
免费
0下载
高考历史复习  板块二 第七单元 阶段贯通7 旧民主主义革命时期(2).docx
高考历史复习 板块二 第七单元 阶段贯通7 旧民主主义革命时期(2).docx
免费
0下载

发表评论取消回复

参与评论可获取积分奖励  
我的小文库
实名认证
内容提供者

提供高质量免费文档试卷下载,如果满意请告诉您身边的人,如果不满意请告诉我们,您的意见对于我们很重要,是我们不断进步的动力

阅读排行

确认删除?
回到顶部
客服号
  • 客服QQ点击这里给我发消息
QQ群
  • QQ群点击这里加入QQ群
提交所需资料详情,我们来帮找资料