2024年新高考历史资料 专题10 资本主义制度的确立(讲义)(原卷版).docx本文件免费下载 【共15页】

2024年新高考历史资料  专题10 资本主义制度的确立(讲义)(原卷版).docx
2024年新高考历史资料  专题10 资本主义制度的确立(讲义)(原卷版).docx
2024年新高考历史资料  专题10 资本主义制度的确立(讲义)(原卷版).docx
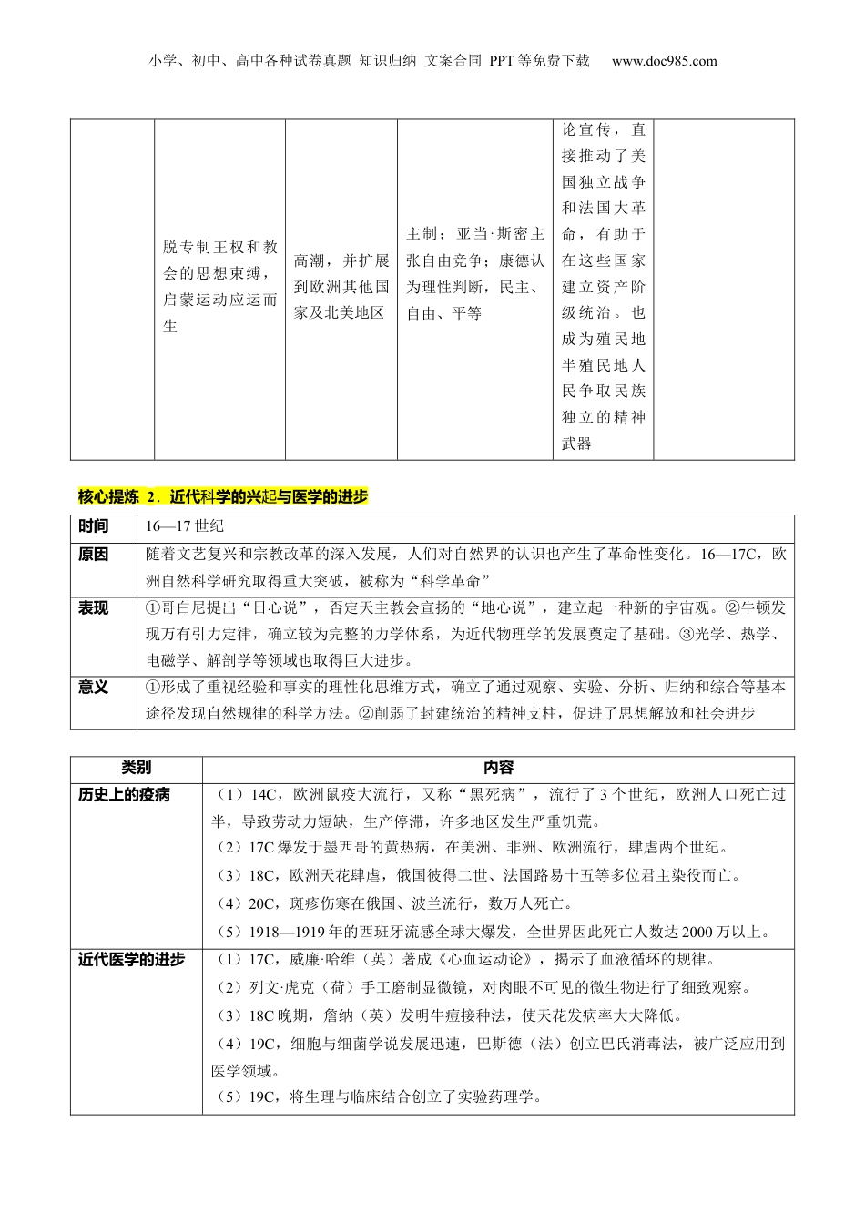
小学、初中、高中各种试卷真题知识归纳文案合同PPT等免费下载www.doc985.com题专10资本主义制度的确立目录考情分析1网络构建2考点一近代西方思想解放潮流与马克思主义的诞生3核心提炼·真题研析3知识点1近代西方思想解放潮流3知识点2马克思主义的诞生与传播5题型特训·命题预测8考点二近代西方资本主义制度的确立与社会治理9核心提炼·真题研析9知识点1近代西方资本主义制度的确立9知识点2近代西方选官制度和法治12知识点3近代西方民族国家的形成、国际法的发展与基层治理13题型特训·命题预测15考点要求考题统(计2021—2023)考建备议近代西方思想解放潮流与马克思主义的诞生近代西方思想解放潮流3年12考(选择题12次)三年考查较多,关注文艺复兴、宗教改革、近代科学革命和启蒙运动置于具体的时空框架下,在比较和综合中建构它们之间的关联,复习重点放在近代思想解放潮流影响上。马克思主义的诞生3年7考(选择题6次,非选择题1次)复习时关注马克思主义诞生的历史条件;重点放在《共产党宣言》的主要内容和马、恩的理论探索与革命实践。近代西方资本主义制度的确立与社会治理近代西方资本主义制度的确立3年16考(选择题13次,非选择题3次)复习时关注生产力和生产关系、经济基础和上层建筑的辩证关系。尤其西方人文主义的发展和资本主义制度确立之间的因果关系是重点内容。近代西方民族国家的形成、国际法的发展与基层治理3年9考(选择题9次)三年考查西方近代法律的特征,理解“英美法系”和“大陆法系”的不同特点;重点了解基督教的宗教伦理对人们的影响及其社会教化功能。小学、初中、高中各种试卷真题知识归纳文案合同PPT等免费下载www.doc985.com考点一近代西方思想解放潮流与马克思主义的诞生知识点1近代西方思想解放潮流核心提炼1近代的思想解放运动.欧洲历史事件背景进程代表及主张影响精神内核文艺复兴西欧中世纪晚期资本主义生产关系的萌芽;西欧文化自身的传承与发展;意大利拥有丰厚的古希腊罗马文化积淀,又从东方汲取了大量文化养料;意大利聚集了一批具有新思想的学者文人14C首先从意大利开始;15C后期,扩展到欧洲各地但丁、彼特拉克、薄伽丘讽刺教会腐朽,宣扬人性自由;达·芬奇、米开朗琪罗、拉斐尔描绘现世生活,展现人物内心世界;莎士比亚的作品体现人文主义的政治理想和道德观念一定程度上冲击了封建秩序,解放了长期被宗教戒律压抑和禁锢的人性,使人们开始更多地关注人本身与现世世界人文主义:以人为中心而不是以神为中心,提升人的地位,肯定人的价值和尊严;反对禁欲主义,崇尚理性;重视发挥人的才智和创造力,追求现世社会的幸福生活;提倡探索人与自然的奥秘宗教改革文艺复兴使天主教会的权威受到越来越多的质疑,人们对罗马教廷的长期盘剥日益不满1517年,首先从德意志开始,其他一些国家也进行宗教改革马丁·路德:因信称义;上帝面前人人平等;建立独立的民族教会和廉俭教会,用民族语言进行宗教活动进一步解放了人们的思想,传播和发展了人文主义,推动了资本主义的发展和民族国家的形成启蒙运动随着文艺复兴、宗教改革和近代科学的发展,人们的思想得到进一步解放,新兴资产阶级要求摆17C,先从英国开始,18C,法国成为运动的中心。18C后期,运动达到洛克、休谟;孟德斯鸠:三权分立;伏尔泰建立君主立宪制,认为自然赋予人类自由平等的权利;卢梭的主权在民和直接民进一步解放了人们的思想,为资本主义制度的建立作了理论准备和舆“理性”是启蒙运动的精神内核,强调独立思考与自主精神小学、初中、高中各种试卷真题知识归纳文案合同PPT等免费下载www.doc985.com脱专制王权和教会的思想束缚,启蒙运动应运而生高潮,并扩展到欧洲其他国家及北美地区主制;亚当·斯密主张自由竞争;康德认为理性判断,民主、自由、平等论宣传,直接推动了美国独立战争和法国大革命,有助于在这些国家建立资产阶级统治。也成为殖民地半殖民地人民争取民族独立的精神武器核心提炼2近代学的兴与医学的进步.科起时间16—17世纪原因随着文艺复兴和宗教改革的深入发展,人们对自然界的认识也产生了革命性变化。16—17C,欧洲自然科学研究取得重大突破,被称...

1、当您付费下载文档后,您只拥有了使用权限,并不意味着购买了版权,文档只能用于自身使用,不得用于其他商业用途(如 [转卖]进行直接盈利或[编辑后售卖]进行间接盈利)。
2、本站所有内容均由合作方或网友上传,本站不对文档的完整性、权威性及其观点立场正确性做任何保证或承诺!文档内容仅供研究参考,付费前请自行鉴别。
3、如文档内容存在违规,或者侵犯商业秘密、侵犯著作权等,请点击“违规举报”。

碎片内容

与本文档类似文档
适用于新高考新教材备战2025届高考历史一轮总复习第16单元货币赋税制度与基层治理社会保障课时练第50讲中国赋税户籍制度与社会治理课件.pptx
适用于新高考新教材备战2025届高考历史一轮总复习第16单元货币赋税制度与基层治理社会保障课时练第50讲中国赋税户籍制度与社会治理课件.pptx
免费
0下载
2021届江苏省新高考教改联盟高三下学期省级示范高中联考(一模)历史试题(解析版).docx
2021届江苏省新高考教改联盟高三下学期省级示范高中联考(一模)历史试题(解析版).docx
免费
0下载
专题03+交融与创新——三国两晋南北朝的民族交融和隋唐大一统【知识大盘点+专题特训】2024年高考历史三轮冲刺docx.docx
专题03+交融与创新——三国两晋南北朝的民族交融和隋唐大一统【知识大盘点+专题特训】2024年高考历史三轮冲刺docx.docx
免费
0下载
2019年高考历史试卷(北京)(空白卷).doc
2019年高考历史试卷(北京)(空白卷).doc
免费
0下载
2019年高考历史真题(天津自主命题)(解析版).doc
2019年高考历史真题(天津自主命题)(解析版).doc
免费
21下载
2022年高考历史试卷(山东)(解析卷).docx
2022年高考历史试卷(山东)(解析卷).docx
免费
0下载
2016年浙江高考历史【4月】(解析版).doc
2016年浙江高考历史【4月】(解析版).doc
免费
26下载
2025年新高考历史资料  板块三 第十二单元 训练38 中国特色社会主义新时代.docx
2025年新高考历史资料 板块三 第十二单元 训练38 中国特色社会主义新时代.docx
免费
0下载
2024年新高考历史资料  第45讲 现代西方的基层治理、社会保障与货币体系.doc
2024年新高考历史资料 第45讲 现代西方的基层治理、社会保障与货币体系.doc
免费
0下载
2024年高考历史一轮复习(部编版) 板块7 第16单元 第50讲 近代西方的法律教化与文官制度.docx
2024年高考历史一轮复习(部编版) 板块7 第16单元 第50讲 近代西方的法律教化与文官制度.docx
免费
0下载
2012年高考真题 历史(山东卷)(原卷版) word版.doc
2012年高考真题 历史(山东卷)(原卷版) word版.doc
免费
26下载
2024年高考押题预测卷历史(全国卷统编版02)(参考答案).docx
2024年高考押题预测卷历史(全国卷统编版02)(参考答案).docx
免费
3下载
高考历史复习  第26讲 工业革命与马克思主义的诞生(练习)(原卷版).docx
高考历史复习 第26讲 工业革命与马克思主义的诞生(练习)(原卷版).docx
免费
0下载
2025年新高考历史资料  板块二 第七单元 第20讲 国家出路的探索.pptx
2025年新高考历史资料 板块二 第七单元 第20讲 国家出路的探索.pptx
免费
0下载
高中2023《微专题·小练习》·历史·新教材第35练.docx
高中2023《微专题·小练习》·历史·新教材第35练.docx
免费
0下载
2025年新高考历史资料  主题3 民族认同 国家统一 (1).doc
2025年新高考历史资料 主题3 民族认同 国家统一 (1).doc
免费
0下载
高考历史复习  考点巩固卷05  晚清时期的内忧外患与救亡图存(原卷版) .docx
高考历史复习 考点巩固卷05 晚清时期的内忧外患与救亡图存(原卷版) .docx
免费
0下载
2023《微专题·小练习》·历史专练三十四 中国民族资本主义的曲折发展.docx
2023《微专题·小练习》·历史专练三十四 中国民族资本主义的曲折发展.docx
免费
7下载
2024年新高考历史资料  第39讲 十月革命的胜利与苏联的社会主义实践(解析版).docx
2024年新高考历史资料 第39讲 十月革命的胜利与苏联的社会主义实践(解析版).docx
免费
0下载
2024年新高考历史资料  押第12题 中古时期的世界(原卷版).docx
2024年新高考历史资料 押第12题 中古时期的世界(原卷版).docx
免费
0下载

发表评论取消回复

参与评论可获取积分奖励  
我的小文库
实名认证
内容提供者

提供高质量免费文档试卷下载,如果满意请告诉您身边的人,如果不满意请告诉我们,您的意见对于我们很重要,是我们不断进步的动力

确认删除?
回到顶部
客服号
  • 客服QQ点击这里给我发消息
QQ群
  • QQ群点击这里加入QQ群
提交所需资料详情,我们来帮找资料