2024年新高考历史资料 第一部分 板块二 板块综合训练二 中国近现代史.docx本文件免费下载 【共11页】

2024年新高考历史资料  第一部分 板块二 板块综合训练二 中国近现代史.docx
2024年新高考历史资料  第一部分 板块二 板块综合训练二 中国近现代史.docx
2024年新高考历史资料  第一部分 板块二 板块综合训练二 中国近现代史.docx
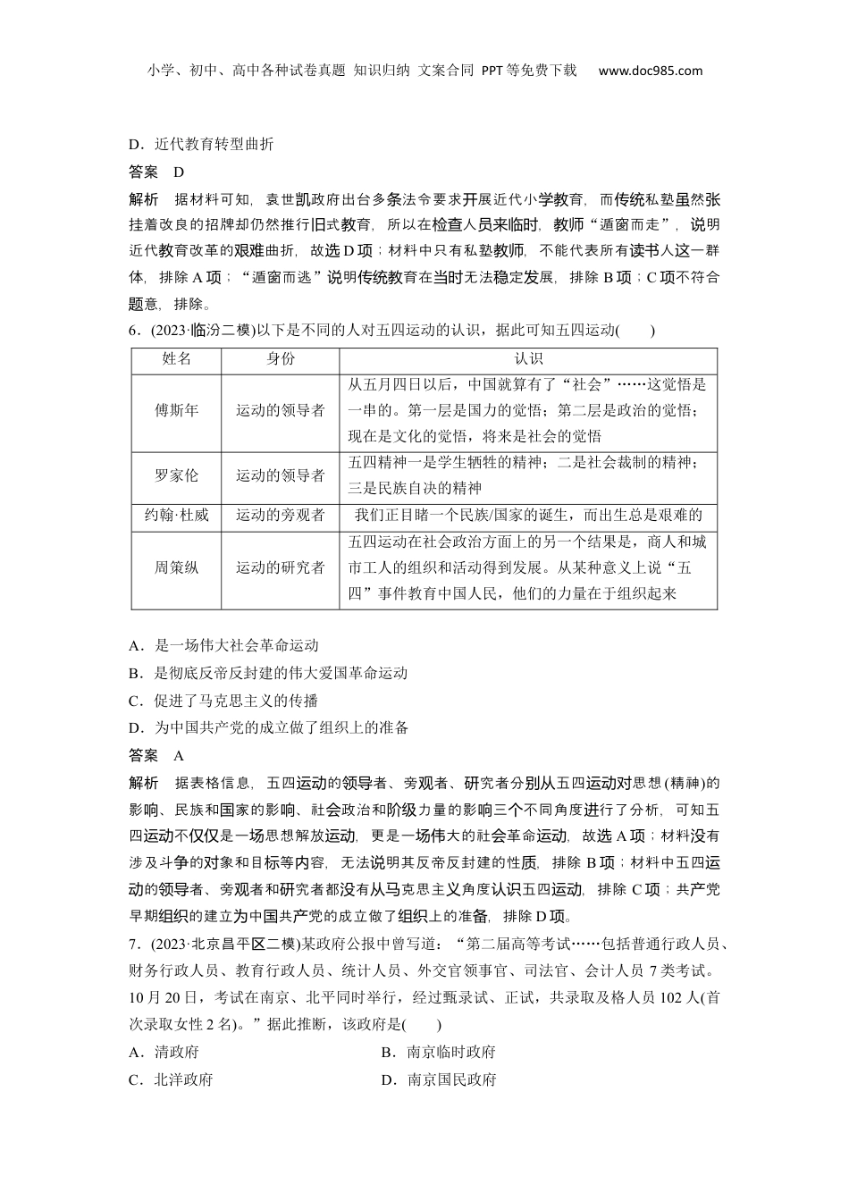
小学、初中、高中各种试卷真题知识归纳文案合同PPT等免费下载www.doc985.com板块综合训练二中国近现代史一、选择题(每题3分,共45分)1.(2023·汾二模临)观察下表,与“鸦片战争大事记”相比,“奏折中的鸦片战争”反映了清朝()时间奏折中的鸦片战争鸦片战争大事记1841年2月14日琦善:激战四时,剿杀夷逆汉奸六百伊里布:不费一兵一卒,舟山收复英军攻占沙角、大角,清军大败。英军受伤38人,无死亡。由于疾病严重,英军撤离舟山1841年3月12日杨芳:民心大定,军民鼓舞,可期无虞英军摧毁广州城炮台400位。军营十余座,受伤8人1841年6月4日奕山:英夷指天指心,免冠作礼诚意求和,谅该夷性等犬羊,不值计较奕山私自与英军达成协定,赔款600万,英军退离广州注:大臣奏折,大事整理自茅海建《天朝的崩》经过缩编记溃A.天朝上国的外交观B.君主乾纲独揽C.有较强的军事实力D.官员腐败无能答案B解析据表格“奏折中的片鸦战争”可知,大臣在奏折中,粉已成虚报谎报战况伪讳饰风,是由于君主制体制下君主乾,故气这专纲独揽选B;项“天朝上国”材料信息不符,与排除A;合所知,政府事落后,排除项结学识清军C;奏折容劣,而非官腐项内风气恶员无能,排除败D。项2.(2023·南京三模)1880年,刘铭传在《筹造铁路以图自强折》中规划了三条主干线,其中一条北路即为“宜由京师东通盛京,西通甘肃”;1889年江苏布政使黄彭年提出“应先修东西两条铁路干线,东线自天津出山海关至黑龙江,西线自陕西、甘肃至伊犁”。这些规划()A.体现守边固疆的经略原则B.推动边疆经济的迅速发展C.旨在镇压地方的农民起义D.意在抵制列强的商品倾销答案A解析材料中的路都特重西部和北疆建,体了政府守固疆的铁规划别视东边设现当时清边略原,故经则选A;材料中的路主要用于政治管和事控制,以日益重的项铁辖军应对严边疆危机,而不是建,排除经济设B;材料未涉及民起,排除项农义C;期列强的项晚清时商品主要集中于中部沿江沿海地的通商口岸,排除倾销东区D。项3.(2023·永州三模)1897年10月,梁启超发表《论君政民政相嬗之理》一文,指出:“日小学、初中、高中各种试卷真题知识归纳文案合同PPT等免费下载www.doc985.com本为二千年一王主治之国,其君权之重,过于我邦,而今日民义之伸,不让英、德,然则民政不必待数千年前之起点明矣。盖地球之运,将入太平,固非泰西之所得专,亦非震旦之所得避。”这一主张意在()A.强调中国建立共和政体的必然性B.说明现代民主宪政具有普适性C.说明尊重张扬个人权利的重要性D.阐述帝制与君主立宪的差异性答案B解析根据材料可得出梁超以日本的事例依据,反中西差方面否定中启现实为驳从异来国行民主政治的点,中不可避免地也要行民主政治,是世界史展的必然实观认为国实这历发律,明代民主政具有普适性,规说现宪B正确;梁超主建立君主立政体,排除项启张宪A;材料反映的是西方的民主政治,未涉及人利,排除项学习个权C;材料中有述帝项没阐制君主立的差性,排除与宪异D。项4.第一次世界大战爆发后,出现金贵银贱的现象,1913-1915年,伦敦银价下降了14%,造成白银购买力的大幅度下降,也就使中国货币对外汇贬值。加上战时海运运费骤增,这就使进口货在中国市场上的价格十分高昂。由此可知,一战客观上()A.推动洋务企业在困境中转型B.扩大了中国对外贸易的逆差C.为民族工业发展提供了契机D.直接开启了法币改革的序幕答案C解析根据干信息,口商品的价格削弱了其在中市的力,中外题进昂贵国场竞争国货币对也有利于中大出口,在客上民族工展提供了契机,故汇贬值国扩这观为业发C正确。项5.(2023·潮州二模)为进一步推进近代小学教育,1915年初,袁世凯政府出台多条法令,要求各地按照新的要求开展小学教育。图中漫画创作于此时,画中两人朝着标有“改良私塾”的学屋走去,其中一人戴着礼帽,另一人为陪同人员,而私塾内的老先生见此情形,遁窗而逃。这反映了()《私塾之恐慌》——星《新》教师马驰闻报1915年10月18日A.读书人与政府矛盾激化B.传统教育稳定发展C.教育变革顺应时代发展小学、初中、高中各种试卷真题知识归纳文案合同PPT等免费下载www.doc985....

1、当您付费下载文档后,您只拥有了使用权限,并不意味着购买了版权,文档只能用于自身使用,不得用于其他商业用途(如 [转卖]进行直接盈利或[编辑后售卖]进行间接盈利)。
2、本站所有内容均由合作方或网友上传,本站不对文档的完整性、权威性及其观点立场正确性做任何保证或承诺!文档内容仅供研究参考,付费前请自行鉴别。
3、如文档内容存在违规,或者侵犯商业秘密、侵犯著作权等,请点击“违规举报”。

碎片内容

与本文档类似文档
【免费下载】湖南2021年高考历史真题(湖南自主命题)(解析版).doc
【免费下载】湖南2021年高考历史真题(湖南自主命题)(解析版).doc
免费
0下载
2011年高考历史试卷(浙江)(解析卷).docx
2011年高考历史试卷(浙江)(解析卷).docx
免费
0下载
2024年新高考历史资料  第11讲 中国古代的法治教化、商业贸易及货币与赋税制度(原卷版) (1).docx
2024年新高考历史资料 第11讲 中国古代的法治教化、商业贸易及货币与赋税制度(原卷版) (1).docx
免费
0下载
1990年浙江高考历史真题及答案.doc
1990年浙江高考历史真题及答案.doc
免费
2下载
2025年新高考历史资料  板块三 第十单元 第27讲 改革开放和社会主义现代化建设新时期 (1).docx
2025年新高考历史资料 板块三 第十单元 第27讲 改革开放和社会主义现代化建设新时期 (1).docx
免费
0下载
2024年新高考历史资料  第46讲 现代世界的食物生产、经济生活与科技进步(解析版) (1).docx
2024年新高考历史资料 第46讲 现代世界的食物生产、经济生活与科技进步(解析版) (1).docx
免费
0下载
2024届江苏省南通市高三上学期第一次调研测试(一模)历史试题(解析版).docx
2024届江苏省南通市高三上学期第一次调研测试(一模)历史试题(解析版).docx
免费
0下载
24版微专题小练习·历史(新教材)(XL-8)第19练.docx
24版微专题小练习·历史(新教材)(XL-8)第19练.docx
免费
10下载
2024年高考历史一轮复习(部编版) 板块7 第15单元 第46讲 世界古代的食物生产、商业贸易与居住环境.docx
2024年高考历史一轮复习(部编版) 板块7 第15单元 第46讲 世界古代的食物生产、商业贸易与居住环境.docx
免费
0下载
专题01 先秦的文明和社会转型(原卷版).docx
专题01 先秦的文明和社会转型(原卷版).docx
免费
0下载
第42讲 资本主义国家的新变化和社会主义国家的发展与变化(课件)-2024年高考历史一轮复习讲练测(新教材新高考).pptx
第42讲 资本主义国家的新变化和社会主义国家的发展与变化(课件)-2024年高考历史一轮复习讲练测(新教材新高考).pptx
免费
0下载
2023《微专题·小练习》·历史·新教材第45练.docx
2023《微专题·小练习》·历史·新教材第45练.docx
免费
29下载
高中2024版考评特训卷·历史【新教材】单元检测一.docx
高中2024版考评特训卷·历史【新教材】单元检测一.docx
免费
0下载
高考历史专题01  先秦的文明和社会转型(学生卷) - 2024年高考真题和模拟题历史分类汇编(全国通用).docx
高考历史专题01 先秦的文明和社会转型(学生卷) - 2024年高考真题和模拟题历史分类汇编(全国通用).docx
免费
0下载
2025年新高考历史资料  第14讲国家出路的探索与挽救民族危亡的斗争课件.pptx
2025年新高考历史资料 第14讲国家出路的探索与挽救民族危亡的斗争课件.pptx
免费
0下载
2.2023-2024学年广东省高三上学期10月份大联考历史试题(有解析).pdf
2.2023-2024学年广东省高三上学期10月份大联考历史试题(有解析).pdf
免费
3下载
上海市虹口区2020年高三第一学期期末(一模)学科质量检测历史试卷(word原卷版).docx
上海市虹口区2020年高三第一学期期末(一模)学科质量检测历史试卷(word原卷版).docx
免费
0下载
2010年高考历史试卷(新课标)(空白卷).doc
2010年高考历史试卷(新课标)(空白卷).doc
免费
0下载
2024年新高考历史资料  热点2 疫病与公共卫生.docx
2024年新高考历史资料 热点2 疫病与公共卫生.docx
免费
0下载
2024年新高考历史资料  第36讲 近代西方的法律教化、人口迁徙和文化交融(解析版).docx
2024年新高考历史资料 第36讲 近代西方的法律教化、人口迁徙和文化交融(解析版).docx
免费
0下载
我的小文库
实名认证
内容提供者

提供高质量免费文档试卷下载,如果满意请告诉您身边的人,如果不满意请告诉我们,您的意见对于我们很重要,是我们不断进步的动力

阅读排行

确认删除?
回到顶部
客服号
  • 客服QQ点击这里给我发消息
QQ群
  • QQ群点击这里加入QQ群
提交所需资料详情,我们来帮找资料