2024年新高考历史资料 02+三国两晋南北朝的民族交融与隋唐统一多民族封建国家的发展+-【背记手册】高中历史全册最新核心知识必背清单(中外历史纲要上、下册).docx本文件免费下载 【共11页】

2024年新高考历史资料  02+三国两晋南北朝的民族交融与隋唐统一多民族封建国家的发展+-【背记手册】高中历史全册最新核心知识必背清单(中外历史纲要上、下册).docx
2024年新高考历史资料  02+三国两晋南北朝的民族交融与隋唐统一多民族封建国家的发展+-【背记手册】高中历史全册最新核心知识必背清单(中外历史纲要上、下册).docx
2024年新高考历史资料  02+三国两晋南北朝的民族交融与隋唐统一多民族封建国家的发展+-【背记手册】高中历史全册最新核心知识必背清单(中外历史纲要上、下册).docx
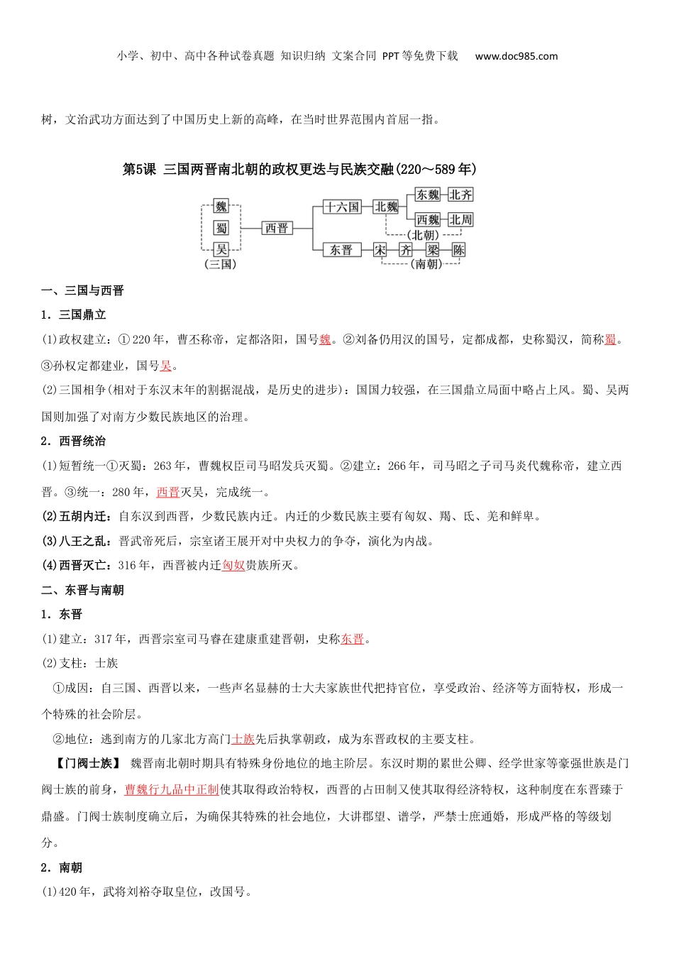
小学、初中、高中各种试卷真题知识归纳文案合同PPT等免费下载www.doc985.com【背记手册】高中历史全册最新核心知识必背清单(中外历史纲要上、下册)02三国两晋南北朝的民族交融与隋唐统一多民族封建国家的发展【课程标准】1.了解三国两晋南北朝时期政权更迭的历史脉络、民族交融、制度创新和区域开发。2.了解隋唐时期封建社会的高度繁荣,认识隋唐时期的民族交融与区域开发的新成就。3.认识三国两晋南北朝至隋唐时期的制度变化与创新。4.认识三国两晋南北朝至隋唐时期思想文化领域的新成就。【时空坐标】【总体特征】1.分裂统一:除西晋外,三国两晋南北朝时期,中国几乎都处于分裂状态;隋唐王朝结束了分裂割据,开创了封建大一统的盛世局面;五代十国时期,中国再度陷于分裂割据时期。2.民族交融:三国两晋南北朝时期,中国掀起了民族交融的高潮,期间,北魏孝文帝改革顺应了北方民族交融的历史趋势;隋唐王朝的民族政策比较开明,进一步推动了统一多民族封建国家的发展。3.创新发展:从三国至唐朝,封建专制主义中央集权的制度、逐渐演进,不断创新,颇有建树,如三省六部制、科举制等。4.重心南移:北方战乱不断,促使人口南迁,江南地区得到进一步开发,为经济重心的南移提供了条件,南北经济趋向平衡。5.三教合流:魏晋时期,佛教、道教盛行,冲击了儒学的正统地位,同时,儒、释、道三教相互融合吸收,促进了中国古代思想文化的进一步发展。6.历史高峰:隋唐时期,国力强盛,疆域开拓,经济繁荣,民族往来和对外交往活跃,制度上也有重要建小学、初中、高中各种试卷真题知识归纳文案合同PPT等免费下载www.doc985.com树,文治武功方面达到了中国历史上新的高峰,在当时世界范围内首屈一指。第5课三国两晋南北朝的政权更迭与民族交融(220~589年)一、三国与西晋1.三国鼎立(1)政权建立:①220年,曹丕称帝,定都洛阳,国号魏。②刘备仍用汉的国号,定都成都,史称蜀汉,简称蜀。③孙权定都建业,国号吴。(2)三国相争(相对于东汉末年的割据混战,是历史的进步):国国力较强,在三国鼎立局面中略占上风。蜀、吴两国则加强了对南方少数民族地区的治理。2.西晋统治(1)短暂统一①灭蜀:263年,曹魏权臣司马昭发兵灭蜀。②建立:266年,司马昭之子司马炎代魏称帝,建立西晋。③统一:280年,西晋灭吴,完成统一。(2)五胡内迁:自东汉到西晋,少数民族内迁。内迁的少数民族主要有匈奴、羯、氐、羌和鲜卑。(3)八王之乱:晋武帝死后,宗室诸王展开对中央权力的争夺,演化为内战。(4)西晋灭亡:316年,西晋被内迁匈奴贵族所灭。二、东晋与南朝1.东晋(1)建立:317年,西晋宗室司马睿在建康重建晋朝,史称东晋。(2)支柱:士族①成因:自三国、西晋以来,一些声名显赫的士大夫家族世代把持官位,享受政治、经济等方面特权,形成一个特殊的社会阶层。②地位:逃到南方的几家北方高门士族先后执掌朝政,成为东晋政权的主要支柱。【门阀士族】魏晋南北朝时期具有特殊身份地位的地主阶层。东汉时期的累世公卿、经学世家等豪强世族是门阀士族的前身,曹魏行九品中正制使其取得政治特权,西晋的占田制又使其取得经济特权,这种制度在东晋臻于鼎盛。门阀士族制度确立后,为确保其特殊的社会地位,大讲郡望、谱学,严禁士庶通婚,形成严格的等级划分。2.南朝(1)420年,武将刘裕夺取皇位,改国号。小学、初中、高中各种试卷真题知识归纳文案合同PPT等免费下载www.doc985.com(2)此后170年间,南方先后经历了宋、齐、梁、陈四个王朝,合称“南朝”。(3)四个王朝均定都建康,加上先前在此定都的吴和东晋,又统称为六朝。3.江南开发(1)原因:①劳动力与技术因素:北方人口南迁,带去了充足的劳动力和先进的生产技术②自然环境:江南地区雨量充沛,气候温润,土地肥沃,具有发展农业的优越条件③社会环境:江南地区战争相对较少,社会秩序比较安定(2)影响:促进了江南地区的开发,为经济重心南移奠定了基础;促进了民族交融;加强了南北经济联系。4.疆域变迁(1)东晋南朝之交:一度将势力范围扩展到黄河南岸附近,但随后在军事上渐处下风,又退回到淮水一线。(2)陈朝:只能保有长江以南,上...

1、当您付费下载文档后,您只拥有了使用权限,并不意味着购买了版权,文档只能用于自身使用,不得用于其他商业用途(如 [转卖]进行直接盈利或[编辑后售卖]进行间接盈利)。
2、本站所有内容均由合作方或网友上传,本站不对文档的完整性、权威性及其观点立场正确性做任何保证或承诺!文档内容仅供研究参考,付费前请自行鉴别。
3、如文档内容存在违规,或者侵犯商业秘密、侵犯著作权等,请点击“违规举报”。

碎片内容

与本文档类似文档
【免费下载】湖南2021年高考历史真题(湖南自主命题)(解析版).doc
【免费下载】湖南2021年高考历史真题(湖南自主命题)(解析版).doc
免费
0下载
2011年高考历史试卷(浙江)(解析卷).docx
2011年高考历史试卷(浙江)(解析卷).docx
免费
0下载
2024年新高考历史资料  第11讲 中国古代的法治教化、商业贸易及货币与赋税制度(原卷版) (1).docx
2024年新高考历史资料 第11讲 中国古代的法治教化、商业贸易及货币与赋税制度(原卷版) (1).docx
免费
0下载
1990年浙江高考历史真题及答案.doc
1990年浙江高考历史真题及答案.doc
免费
2下载
2025年新高考历史资料  板块三 第十单元 第27讲 改革开放和社会主义现代化建设新时期 (1).docx
2025年新高考历史资料 板块三 第十单元 第27讲 改革开放和社会主义现代化建设新时期 (1).docx
免费
0下载
2024年新高考历史资料  第46讲 现代世界的食物生产、经济生活与科技进步(解析版) (1).docx
2024年新高考历史资料 第46讲 现代世界的食物生产、经济生活与科技进步(解析版) (1).docx
免费
0下载
2024届江苏省南通市高三上学期第一次调研测试(一模)历史试题(解析版).docx
2024届江苏省南通市高三上学期第一次调研测试(一模)历史试题(解析版).docx
免费
0下载
24版微专题小练习·历史(新教材)(XL-8)第19练.docx
24版微专题小练习·历史(新教材)(XL-8)第19练.docx
免费
10下载
2024年高考历史一轮复习(部编版) 板块7 第15单元 第46讲 世界古代的食物生产、商业贸易与居住环境.docx
2024年高考历史一轮复习(部编版) 板块7 第15单元 第46讲 世界古代的食物生产、商业贸易与居住环境.docx
免费
0下载
专题01 先秦的文明和社会转型(原卷版).docx
专题01 先秦的文明和社会转型(原卷版).docx
免费
0下载
第42讲 资本主义国家的新变化和社会主义国家的发展与变化(课件)-2024年高考历史一轮复习讲练测(新教材新高考).pptx
第42讲 资本主义国家的新变化和社会主义国家的发展与变化(课件)-2024年高考历史一轮复习讲练测(新教材新高考).pptx
免费
0下载
2023《微专题·小练习》·历史·新教材第45练.docx
2023《微专题·小练习》·历史·新教材第45练.docx
免费
29下载
高中2024版考评特训卷·历史【新教材】单元检测一.docx
高中2024版考评特训卷·历史【新教材】单元检测一.docx
免费
0下载
高考历史专题01  先秦的文明和社会转型(学生卷) - 2024年高考真题和模拟题历史分类汇编(全国通用).docx
高考历史专题01 先秦的文明和社会转型(学生卷) - 2024年高考真题和模拟题历史分类汇编(全国通用).docx
免费
0下载
2025年新高考历史资料  第14讲国家出路的探索与挽救民族危亡的斗争课件.pptx
2025年新高考历史资料 第14讲国家出路的探索与挽救民族危亡的斗争课件.pptx
免费
0下载
2.2023-2024学年广东省高三上学期10月份大联考历史试题(有解析).pdf
2.2023-2024学年广东省高三上学期10月份大联考历史试题(有解析).pdf
免费
3下载
上海市虹口区2020年高三第一学期期末(一模)学科质量检测历史试卷(word原卷版).docx
上海市虹口区2020年高三第一学期期末(一模)学科质量检测历史试卷(word原卷版).docx
免费
0下载
2010年高考历史试卷(新课标)(空白卷).doc
2010年高考历史试卷(新课标)(空白卷).doc
免费
0下载
2024年新高考历史资料  热点2 疫病与公共卫生.docx
2024年新高考历史资料 热点2 疫病与公共卫生.docx
免费
0下载
2024年新高考历史资料  第36讲 近代西方的法律教化、人口迁徙和文化交融(解析版).docx
2024年新高考历史资料 第36讲 近代西方的法律教化、人口迁徙和文化交融(解析版).docx
免费
0下载
我的小文库
实名认证
内容提供者

提供高质量免费文档试卷下载,如果满意请告诉您身边的人,如果不满意请告诉我们,您的意见对于我们很重要,是我们不断进步的动力

阅读排行

确认删除?
回到顶部
客服号
  • 客服QQ点击这里给我发消息
QQ群
  • QQ群点击这里加入QQ群
提交所需资料详情,我们来帮找资料