2024年高考历史一轮复习(部编版) 板块7 第15单元 第43讲 中国古代的法律与教化.docx本文件免费下载 【共13页】

2024年高考历史一轮复习(部编版) 板块7 第15单元 第43讲 中国古代的法律与教化.docx
2024年高考历史一轮复习(部编版) 板块7 第15单元 第43讲 中国古代的法律与教化.docx
2024年高考历史一轮复习(部编版) 板块7 第15单元 第43讲 中国古代的法律与教化.docx
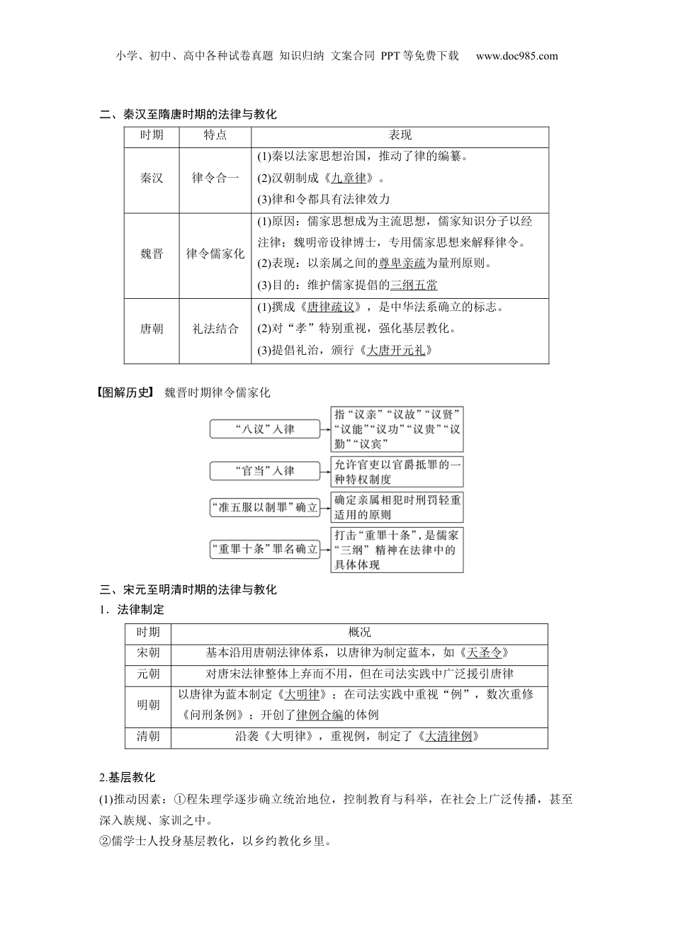
小学、初中、高中各种试卷真题知识归纳文案合同PPT等免费下载www.doc985.com一、中国古代史1.中国古代成文法出现于春秋时期,确立于秦朝,成熟于隋唐,形成了以礼法结合为特征的中华法系。中国古代侧重于以德治为主的教化。2.中国古代的基层治理以户籍管理与基层组织构建为基础,既保证赋役征发,也维护社会稳定。中国古代的社会保障主要由政府主导,社会参与。在封建社会后期,宗族及社会公益性组织的作用越来越大。3.中华文化源远流长、兼收并蓄、影响深远。中华文化的内涵极为丰富,中华文化有其自身独特的特点,中华文化既在人类文明的发展进程中起重要作用,也为当今世界的发展提供中国智慧。二、世界古代史1.食物生产:农业出现以后,人类逐渐从食物采集者转变为食物生产者,人类的生活方式发生了巨大变化。古代不同地区的居民都培育或引进了适合本地区种植的农作物和饲养的家畜。农业的产生使人类社会的生产关系发生了巨大变化,私有制、阶级和国家出现。2.商业贸易:由于交换的需要,部落之间、地区之间、国家之间的商业贸易逐渐发展起来。货币、信贷和商业契约便利了交换,扩展了商业的领域,改变了人们的生活方式和观念。3.居住环境:村落是具有相当数量和规模的聚居点,为人类提供了比较稳定、安全的生活环境。当地自然环境、经济发展水平、文化习俗等多方面因素决定了世界各地民居的特点。4.政治制度:雅典和斯巴达分别是古代希腊民主政治和寡头政治的代表,罗马经历了从共和国到帝国的演变。中古西欧的政治制度以法国、英国为代表,分别形成了等级君主制和议会君主制。基层自治是西方国家基层治理的主要特点。5.文化样式:两河流域文明和埃及文明深刻影响了地中海周边区域。阿拉伯人继承了西亚、北非、希腊、罗马文明的传统,创造出自己独特的文化,阿拉伯帝国成为东西方文化的桥梁。东亚的朝鲜和日本的文化及东南亚文化既有本土文化的底蕴,又受到中华文化等外来文化的影响。因大洋阻隔而与欧亚大陆缺乏交流的美洲独立发展起印第安文化。古代希腊和罗马的文化对欧洲文化产生了深远影响,西欧基督教文明在此基础上形成。拜占庭帝国和俄罗斯的文化深受东正教的影响。南亚的古代印度文化颇具特色。小学、初中、高中各种试卷真题知识归纳文案合同PPT等免费下载www.doc985.com第43讲中国古代的法律与教化课标要求1.知道中国先秦时期成文法的产生过程,以及这一时期思想家对于德治、法治关系的讨论。2.知道自西汉起历代王朝法律、礼教并用的统治手段。考点定位1.古代中国法律体系的特点。2.中国古代传统教化的特点。一、先秦时期的德治与法治1.德治(1)背景:夏商时期,君王及奴隶主贵族可以随意残害奴隶。(2)起源:西周建立了以宗法为核心的礼制,提出“敬天保民”的思想,有一定的进步性。(3)发展:东周时期,王室衰微,礼崩乐坏,诸侯国君纷纷寻找治国新思想。概念阐释“敬天保民”“敬天保民”是西周初期治的基本政治和治方,其涵统国针内认为“上天”把治人的统间“天命”交那些有给“德”者,作君天下的治者为临统应该“以德配天”。“敬天保民”实是人文主思想,儒家民本思想生重要影。质义对产响2.法治(1)早期国家可能已有法律。《左传》记载,夏朝有《禹刑》,商朝有《汤刑》,周朝有《九刑》。(2)郑国的子产制定了中国历史上最早的成文法——“铸刑书”。(3)德治与法治之争学派主张代表思想儒家人性善,主张德治孔子统治者要“为政以德”,不要过度消耗民力孟子建议统治者“施仁政于民,省刑罚,薄税敛”法家人性恶,主张法治商鞅在秦国颁行了一系列法令,保护新兴地主阶级的权益韩非提倡君主要以法、术、势驾驭臣下;要赏罚分明;“以法为教”“以吏为师”评价①儒家主张通过道德礼义教化民众,重视民生与民意,但儒家思想并不适用于战国时期。②法家思想既能带来富国强兵的现实利益,又满足了各国君主专制的愿望思维点拨儒家法家之的主要焦点是以什思想治的。儒家君主以与争么国问题认为应该礼治理社,法家君主用法和刑管理家。来会认为应该来国小学、初中、高中各种试卷真题知识归纳文案合同PPT等免费下载www.doc985.com二、秦汉至隋唐时期的法律与...

1、当您付费下载文档后,您只拥有了使用权限,并不意味着购买了版权,文档只能用于自身使用,不得用于其他商业用途(如 [转卖]进行直接盈利或[编辑后售卖]进行间接盈利)。
2、本站所有内容均由合作方或网友上传,本站不对文档的完整性、权威性及其观点立场正确性做任何保证或承诺!文档内容仅供研究参考,付费前请自行鉴别。
3、如文档内容存在违规,或者侵犯商业秘密、侵犯著作权等,请点击“违规举报”。

碎片内容

与本文档类似文档
【免费下载】湖南2021年高考历史真题(湖南自主命题)(解析版).doc
【免费下载】湖南2021年高考历史真题(湖南自主命题)(解析版).doc
免费
0下载
2011年高考历史试卷(浙江)(解析卷).docx
2011年高考历史试卷(浙江)(解析卷).docx
免费
0下载
2024年新高考历史资料  第11讲 中国古代的法治教化、商业贸易及货币与赋税制度(原卷版) (1).docx
2024年新高考历史资料 第11讲 中国古代的法治教化、商业贸易及货币与赋税制度(原卷版) (1).docx
免费
0下载
1990年浙江高考历史真题及答案.doc
1990年浙江高考历史真题及答案.doc
免费
2下载
2025年新高考历史资料  板块三 第十单元 第27讲 改革开放和社会主义现代化建设新时期 (1).docx
2025年新高考历史资料 板块三 第十单元 第27讲 改革开放和社会主义现代化建设新时期 (1).docx
免费
0下载
2024年新高考历史资料  第46讲 现代世界的食物生产、经济生活与科技进步(解析版) (1).docx
2024年新高考历史资料 第46讲 现代世界的食物生产、经济生活与科技进步(解析版) (1).docx
免费
0下载
2024届江苏省南通市高三上学期第一次调研测试(一模)历史试题(解析版).docx
2024届江苏省南通市高三上学期第一次调研测试(一模)历史试题(解析版).docx
免费
0下载
24版微专题小练习·历史(新教材)(XL-8)第19练.docx
24版微专题小练习·历史(新教材)(XL-8)第19练.docx
免费
10下载
2024年高考历史一轮复习(部编版) 板块7 第15单元 第46讲 世界古代的食物生产、商业贸易与居住环境.docx
2024年高考历史一轮复习(部编版) 板块7 第15单元 第46讲 世界古代的食物生产、商业贸易与居住环境.docx
免费
0下载
专题01 先秦的文明和社会转型(原卷版).docx
专题01 先秦的文明和社会转型(原卷版).docx
免费
0下载
第42讲 资本主义国家的新变化和社会主义国家的发展与变化(课件)-2024年高考历史一轮复习讲练测(新教材新高考).pptx
第42讲 资本主义国家的新变化和社会主义国家的发展与变化(课件)-2024年高考历史一轮复习讲练测(新教材新高考).pptx
免费
0下载
2023《微专题·小练习》·历史·新教材第45练.docx
2023《微专题·小练习》·历史·新教材第45练.docx
免费
29下载
高中2024版考评特训卷·历史【新教材】单元检测一.docx
高中2024版考评特训卷·历史【新教材】单元检测一.docx
免费
0下载
高考历史专题01  先秦的文明和社会转型(学生卷) - 2024年高考真题和模拟题历史分类汇编(全国通用).docx
高考历史专题01 先秦的文明和社会转型(学生卷) - 2024年高考真题和模拟题历史分类汇编(全国通用).docx
免费
0下载
2025年新高考历史资料  第14讲国家出路的探索与挽救民族危亡的斗争课件.pptx
2025年新高考历史资料 第14讲国家出路的探索与挽救民族危亡的斗争课件.pptx
免费
0下载
2.2023-2024学年广东省高三上学期10月份大联考历史试题(有解析).pdf
2.2023-2024学年广东省高三上学期10月份大联考历史试题(有解析).pdf
免费
3下载
上海市虹口区2020年高三第一学期期末(一模)学科质量检测历史试卷(word原卷版).docx
上海市虹口区2020年高三第一学期期末(一模)学科质量检测历史试卷(word原卷版).docx
免费
0下载
2010年高考历史试卷(新课标)(空白卷).doc
2010年高考历史试卷(新课标)(空白卷).doc
免费
0下载
2024年新高考历史资料  热点2 疫病与公共卫生.docx
2024年新高考历史资料 热点2 疫病与公共卫生.docx
免费
0下载
2024年新高考历史资料  第36讲 近代西方的法律教化、人口迁徙和文化交融(解析版).docx
2024年新高考历史资料 第36讲 近代西方的法律教化、人口迁徙和文化交融(解析版).docx
免费
0下载
我的小文库
实名认证
内容提供者

提供高质量免费文档试卷下载,如果满意请告诉您身边的人,如果不满意请告诉我们,您的意见对于我们很重要,是我们不断进步的动力

阅读排行

确认删除?
回到顶部
客服号
  • 客服QQ点击这里给我发消息
QQ群
  • QQ群点击这里加入QQ群
提交所需资料详情,我们来帮找资料