第一课 历史和人民的选择 学案(解析版)【抢分秘籍】2025年高考政治一轮复习精讲精练.doc本文件免费下载 【共13页】

第一课 历史和人民的选择 学案(解析版)【抢分秘籍】2025年高考政治一轮复习精讲精练.doc
第一课 历史和人民的选择 学案(解析版)【抢分秘籍】2025年高考政治一轮复习精讲精练.doc
第一课 历史和人民的选择 学案(解析版)【抢分秘籍】2025年高考政治一轮复习精讲精练.doc
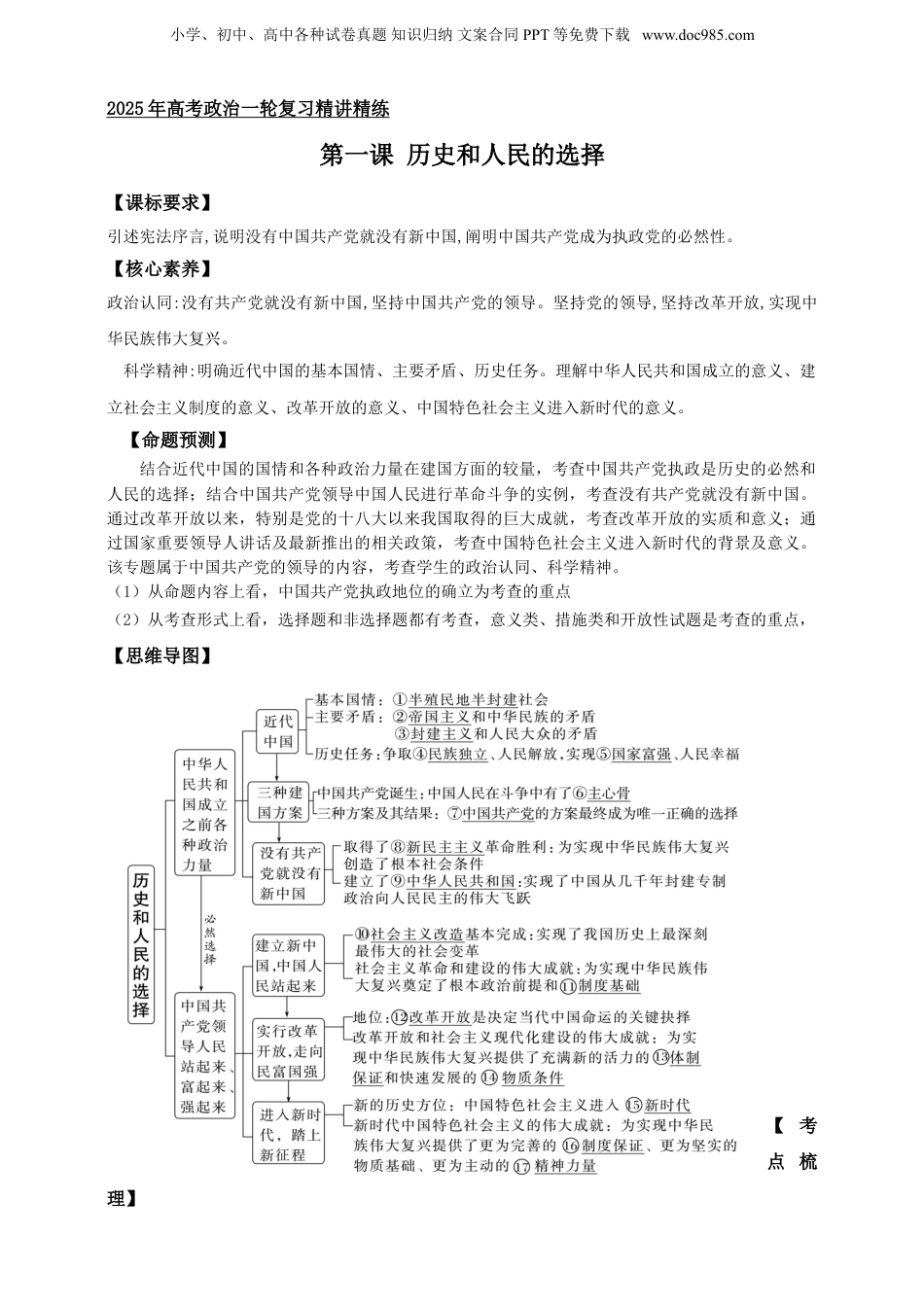
小学、初中、高中各种试卷真题知识归纳文案合同PPT等免费下载www.doc985.com2025年高考政治一轮复习精讲精练第一课历史和人民的选择【课标要求】引述宪法序言,说明没有中国共产党就没有新中国,阐明中国共产党成为执政党的必然性。【核心素养】政治认同:没有共产党就没有新中国,坚持中国共产党的领导。坚持党的领导,坚持改革开放,实现中华民族伟大复兴。科学精神:明确近代中国的基本国情、主要矛盾、历史任务。理解中华人民共和国成立的意义、建立社会主义制度的意义、改革开放的意义、中国特色社会主义进入新时代的意义。【命题预测】结合近代中国的国情和各种政治力量在建国方面的较量,考查中国共产党执政是历史的必然和人民的选择;结合中国共产党领导中国人民进行革命斗争的实例,考查没有共产党就没有新中国。通过改革开放以来,特别是党的十八大以来我国取得的巨大成就,考查改革开放的实质和意义;通过国家重要领导人讲话及最新推出的相关政策,考查中国特色社会主义进入新时代的背景及意义。该专题属于中国共产党的领导的内容,考查学生的政治认同、科学精神。(1)从命题内容上看,中国共产党执政地位的确立为考查的重点(2)从考查形式上看,选择题和非选择题都有考查,意义类、措施类和开放性试题是考查的重点,【思维导图】【考点梳理】小学、初中、高中各种试卷真题知识归纳文案合同PPT等免费下载www.doc985.com必备知识一中华人民共和国成立前的各种政治力量1.近代中国的基本国情、主要矛盾和历史任务基本国情内容半殖民地半封建社会是近代中国的基本国情原因①内因:清王朝对内实行封建专制统治,对外采取闭关锁国政策,政治腐败、军备废弛②外因:西方一些国家爆发资产阶级革命,建立资本主义制度,相继完成工业革命,实现机器大生产;列强发动一系列侵华战争,签订了一系列不平等条约,一步步控制了中国的政治、经济、外交和军事地位是认识和解决近代中国一切社会问题的基本依据主要矛盾①帝国主义和中华民族的矛盾——民族矛盾②封建主义和人民大众的矛盾——阶级矛盾历史任务①争取民族独立、人民解放——前提和基础②实现国家富强、人民幸福——目的和动力2.各种政治力量解决中国问题的方案(1)中国共产党的诞生原因现实背景为了拯救民族危亡,中国人民奋起反抗,各种救国方案轮番出台,但都以失败而告终。中国迫切需要新的思想引领救亡运动,迫切需要新的组织凝聚革命力量思想基础1917年俄国十月革命一声炮响,给中国送来了马克思列宁主义阶级基础1919年五四运动后,工人阶级成为反帝反封建的新民主主义革命的领导力量意义初心使命中国共产党一经诞生,就把为中国人民谋幸福、为中华民族谋复兴确立为自己的初心使命主心骨中国人民在斗争中有了主心骨,看到了解决中国问题的出路和希望(2)20世纪上半叶中国出现的三种建国方案第一种方案第二种方案第三种方案方案内容先后以北洋军阀和国民党统治集团为代表,极力维护地主阶级和买办资产阶级统治,让中国继续走半殖民地半封建的道路以某些中间派或中间人士为代表,幻想建立资产阶级共和国,走独立发展资本主义的道路以中国共产党为代表,主张建立工人阶级领导的、以工农联盟为基础的人民共和国,经过新民主主义走向社会主义实践结果被抛弃了无法实现赢得拥护历史结论中国共产党的方案在历史和人民的检验中脱颖而出,最终成为唯一正确的选择。中国共产党执政,既是历史的必然,也是人民的选择3.没有共产党就没有新中国伟大成就取得了新民主主义革命的胜利推翻了帝国主义、封建主义、官僚资本主义三座大山,彻底结束了旧中国半殖民地半封建社会的历史,彻底结束了极少数剥削者统治广大劳动人民的历史,彻底结束了旧中国一盘散沙的局面,彻底废除了列强强加给中国的不平等条约和帝国主义在中国的一切特权,为实现中华民族伟大复兴创造了根本社会条件建立了中华实现了中国从几千年封建专制政治向人民民主的伟大飞小学、初中、高中各种试卷真题知识归纳文案合同PPT等免费下载www.doc985.com人民共和国跃。从此,中国人民掌握了国家的权力,成为国家和自己命运的主人历史结论没有共产党就没有新中国,是近代以来中国人...

1、当您付费下载文档后,您只拥有了使用权限,并不意味着购买了版权,文档只能用于自身使用,不得用于其他商业用途(如 [转卖]进行直接盈利或[编辑后售卖]进行间接盈利)。
2、本站所有内容均由合作方或网友上传,本站不对文档的完整性、权威性及其观点立场正确性做任何保证或承诺!文档内容仅供研究参考,付费前请自行鉴别。
3、如文档内容存在违规,或者侵犯商业秘密、侵犯著作权等,请点击“违规举报”。

碎片内容

与本文档类似文档
2024年新高考政治资料  热点04  第十一届世界和平论坛.pptx
2024年新高考政治资料 热点04 第十一届世界和平论坛.pptx
免费
0下载
2009年浙江省高考政治(含解析版).doc
2009年浙江省高考政治(含解析版).doc
免费
20下载
2025年新高考政治资料  模块六 《法律与生活》【最新模拟题50练AB卷】(原卷版).docx
2025年新高考政治资料 模块六 《法律与生活》【最新模拟题50练AB卷】(原卷版).docx
免费
0下载
2024年新高考政治资料  专题02  思想篇——习近平新时代中国特色社会主义思想(分层练)(原卷版).docx
2024年新高考政治资料 专题02 思想篇——习近平新时代中国特色社会主义思想(分层练)(原卷版).docx
免费
0下载
2011年高考政治试卷(新课标)(空白卷).doc
2011年高考政治试卷(新课标)(空白卷).doc
免费
0下载
上海市静安区2014年高三第一学期期末(一模)学科质量检测政治试题及答案(word版).doc
上海市静安区2014年高三第一学期期末(一模)学科质量检测政治试题及答案(word版).doc
免费
0下载
2025年新高考政治资料  专题十一 课时1 民族文化与外来文化 (1).docx
2025年新高考政治资料 专题十一 课时1 民族文化与外来文化 (1).docx
免费
0下载
2020 政治各区答案 word 转换.docx
2020 政治各区答案 word 转换.docx
免费
0下载
2024年高考政治一轮复习讲义(部编版)必修2 第5课 训练2 多种所有制经济共同发展.docx
2024年高考政治一轮复习讲义(部编版)必修2 第5课 训练2 多种所有制经济共同发展.docx
免费
23下载
2019年全国统一高考政治试卷(新课标ⅱ)(含解析版).doc
2019年全国统一高考政治试卷(新课标ⅱ)(含解析版).doc
免费
26下载
2017年北京市高考政治试卷(含解析版).pdf
2017年北京市高考政治试卷(含解析版).pdf
免费
19下载
2023年高考政治试卷(全国甲卷)(解析卷) (2).docx
2023年高考政治试卷(全国甲卷)(解析卷) (2).docx
免费
0下载
高中2023《微专题·小练习》·政治专练54.docx
高中2023《微专题·小练习》·政治专练54.docx
免费
0下载
2024年高考政治一轮复习讲义(部编版)选择性必修1 大题攻略 主观题对“经济全球化与中国”的考查.docx
2024年高考政治一轮复习讲义(部编版)选择性必修1 大题攻略 主观题对“经济全球化与中国”的考查.docx
免费
20下载
2023《微专题·小练习》·政治专练5.docx
2023《微专题·小练习》·政治专练5.docx
免费
9下载
精品解析:上海市杨浦区2023届高三二模政治试题(解析版).docx
精品解析:上海市杨浦区2023届高三二模政治试题(解析版).docx
免费
0下载
2024年新高考政治资料  第04课+我国的个人收入分配与社会保障(课件)-2024年高考政治一轮复习讲练测(新教材新高考).pptx
2024年新高考政治资料 第04课+我国的个人收入分配与社会保障(课件)-2024年高考政治一轮复习讲练测(新教材新高考).pptx
免费
0下载
2025年新高考政治资料  第04讲  只有坚持和发展中国特色社会主义才能实现中华民族伟大复兴(练习)(答案版).docx
2025年新高考政治资料 第04讲 只有坚持和发展中国特色社会主义才能实现中华民族伟大复兴(练习)(答案版).docx
免费
0下载
高考政治专题16 哲学与唯物论、认识论-学易金卷:十年(2014-2023)高考政治真题分项汇编(原卷卷).docx
高考政治专题16 哲学与唯物论、认识论-学易金卷:十年(2014-2023)高考政治真题分项汇编(原卷卷).docx
免费
0下载
2024年新高考政治资料  第二单元  人民当家作主(测试)(解析版).docx
2024年新高考政治资料 第二单元 人民当家作主(测试)(解析版).docx
免费
0下载
我的小文库
实名认证
内容提供者

提供高质量免费文档试卷下载,如果满意请告诉您身边的人,如果不满意请告诉我们,您的意见对于我们很重要,是我们不断进步的动力

确认删除?
回到顶部
客服号
  • 客服QQ点击这里给我发消息
QQ群
  • QQ群点击这里加入QQ群
提交所需资料详情,我们来帮找资料