第一课 在生活中学民法用民法 学案(解析版)【抢分秘籍】2025年高考政治一轮复习精讲精练.doc本文件免费下载 【共16页】

第一课 在生活中学民法用民法 学案(解析版)【抢分秘籍】2025年高考政治一轮复习精讲精练.doc
第一课 在生活中学民法用民法 学案(解析版)【抢分秘籍】2025年高考政治一轮复习精讲精练.doc
第一课 在生活中学民法用民法 学案(解析版)【抢分秘籍】2025年高考政治一轮复习精讲精练.doc
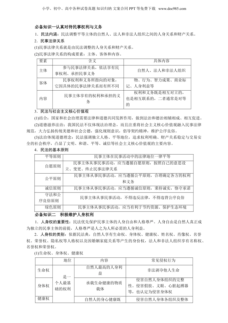
小学、初中、高中各种试卷真题知识归纳文案合同PPT等免费下载www.doc985.com2025年高考政治一轮复习精讲精练第一课在生活中学民法用民法【课标要求】1.了解我国民法的基本原则;2.识别我国公民的民事权利和民事责任【核心素养】政治认同:全面依法治国,需要每个公民认真学习民法知识,提高法治素养。我国尊重和保护人权,积极维护人身权利是民法的重要内容。科学精神:法律与道德相辅相成。侵犯生命权、身体权、健康权的应当依法承担法律责任。法治意识:尊崇法律、敬畏法律,把法治作为工作、生活的准则和指南,推动形成办事依法、遇事找法、解决问题用法、化解矛盾靠法的良好法治环境。公共参与:合理合法地行使权利、履行义务,积极参与社会生活。在互联网活动中善于依法保护自己的个人信息。【命题预测】高考试题往往着眼经济生活、社会生活的具体案例,考查民事行为能力、民法基本原则、人身权和财产权、合同的订立与履行、侵权责任与权利界限、正确处理相邻关系等,提升学生运用必备知识分析、解决实际问题的研究探索、语言表达能力,及信息获取、理解掌握、知识整合等能力。命题形式上选择题、主观题均有,主观题往往综合考查民事权利、民事责任以及社会争议解决方式。【思维导图】【考点梳理】小学、初中、高中各种试卷真题知识归纳文案合同PPT等免费下载www.doc985.com必备知识一认真对待民事权利与义务1.民法内涵:民法调整平等主体的自然人、法人和非法人组织之间的人身关系和财产关系。2.民事法律关系(1)民事法律关系就是由民法调整的人身关系和财产关系。(2)民事法律关系的构成要素:主体、客体和内容。要素含义具体内容主体参与民事法律关系,依法享有民事权利、承担民事义务自然人、法人和非法人组织客体民事权利和义务所指向的对象,它因具体的民事法律关系而有所不同物、行为、智力成果、商业标记、人身利益等内容民事主体享有的权利和承担的义务权利和义务既是相互对立的,也是相互联系的,二者通常是对等的3.民法与社会主义核心价值观(1)结合:国家和社会治理需要法律和道德共同发挥作用,做到法治和德治相辅相成、相互促进。(2)道德滋养法治:我国民法不仅体现法治理念,而且注重将社会主义核心价值观融入民事法律规范,大力弘扬传统美德和社会公德,强化规则意识,倡导契约精神,维护公序良俗。(3)法治体现道德理念:民法强调独立人格、平等地位,追求权利明确、财产关系稳定与交易安全的社会秩序,凸显了文明、和谐、平等、诚信等社会主义核心价值观的主要内容。4.民法的基本原则平等原则民事主体在民事活动中的法律地位一律平等自愿原则民事主体从事民事活动,应当遵循自愿原则,按照自己的意思设立、变更、终止民事法律关系公平原则民事主体从事民事活动,应当遵循公平原则,合理确定各方的权利和义务诚信原则民事主体从事民事活动,应当遵循诚信原则,秉持诚实,恪守承诺守法和公序良俗原则民事主体从事民事活动,不得违反法律,不得违背公序良俗绿色原则民事主体从事民事活动,应当有利于节约资源、保护生态环境必备知识二积极维护人身权利1.人身权的重要性:民法优先保护民事主体的人身自由和人格尊严。人身自由是自然人真正成为独立的民事主体的前提,人格尊严是人之为人所必需的人身利益。2.人身权的类别:依据民法典,自然人享有生命权、身体权、健康权、姓名权、肖像权、名誉权、荣誉权、隐私权等人格权以及因婚姻家庭关系等产生的身份权,法人和非法人组织享有名称权、名誉权和荣誉权。(1)生命权、身体权、健康权地位内容常见侵权行为生命权是一个人最基础的权利自然人最高的人身利益非法剥夺他人生命身体权承载生命健康的物质载体侵害自然人身体组织的完整性。侵害假肢、义眼、心脏起搏器等,也认定为侵害身体权健康权自然人的身心健康既侵害自然人身体各组织及整体小学、初中、高中各种试卷真题知识归纳文案合同PPT等免费下载www.doc985.com关系到个人的生活质量,也关系到社会的发展功能的正常使用(2)姓名权、肖像权姓名权内涵:姓名权是自然人对其姓名享有的人身权利。自然人有权依法决定、使用、变更或者许可他人使用自己的姓名,但是...

1、当您付费下载文档后,您只拥有了使用权限,并不意味着购买了版权,文档只能用于自身使用,不得用于其他商业用途(如 [转卖]进行直接盈利或[编辑后售卖]进行间接盈利)。
2、本站所有内容均由合作方或网友上传,本站不对文档的完整性、权威性及其观点立场正确性做任何保证或承诺!文档内容仅供研究参考,付费前请自行鉴别。
3、如文档内容存在违规,或者侵犯商业秘密、侵犯著作权等,请点击“违规举报”。

碎片内容

与本文档类似文档
2018年全国统一高考政治试卷(新课标ⅱ)往年高考真题.doc
2018年全国统一高考政治试卷(新课标ⅱ)往年高考真题.doc
免费
0下载
必修一《中国特色社会主义》【思维导图】-【上好课】2025年高考政治一轮复习知识清单(新高考专用).docx
必修一《中国特色社会主义》【思维导图】-【上好课】2025年高考政治一轮复习知识清单(新高考专用).docx
免费
0下载
上海市徐汇区2019年高三第二学期期中(二模)学科质量检测政治试题及答案(word版).docx
上海市徐汇区2019年高三第二学期期中(二模)学科质量检测政治试题及答案(word版).docx
免费
0下载
第07课 治国理政的基本方式(课件).pptx
第07课 治国理政的基本方式(课件).pptx
免费
0下载
2025年新高考政治资料  选择性必修2 第三十三课 社会争议解决 (2).docx
2025年新高考政治资料 选择性必修2 第三十三课 社会争议解决 (2).docx
免费
0下载
高中2024版考评特训卷·政治【统考版】好题精准练 30.docx
高中2024版考评特训卷·政治【统考版】好题精准练 30.docx
免费
0下载
2024年新高考政治资料  题型四 引文类选择题.docx
2024年新高考政治资料 题型四 引文类选择题.docx
免费
0下载
精品解析:江苏省淮安市五校联盟2023-2024学年高三上学期10月学情调查测试政治试题(原卷版).docx
精品解析:江苏省淮安市五校联盟2023-2024学年高三上学期10月学情调查测试政治试题(原卷版).docx
免费
0下载
2024年新高考政治资料  政治-2024年高考考前最后一课.docx
2024年新高考政治资料 政治-2024年高考考前最后一课.docx
免费
0下载
高考政治五年真题--专题04 发展社会主义市场经济-五年(2019-2023)高考政治真题分项汇编(原卷版).docx
高考政治五年真题--专题04 发展社会主义市场经济-五年(2019-2023)高考政治真题分项汇编(原卷版).docx
免费
0下载
2025年新高考政治资料  专题十四 长效热点探究 热点14 运用科学思维,提升治理效能 (1).docx
2025年新高考政治资料 专题十四 长效热点探究 热点14 运用科学思维,提升治理效能 (1).docx
免费
0下载
2018年高考政治试卷(江苏)(解析卷).doc
2018年高考政治试卷(江苏)(解析卷).doc
免费
0下载
实现人生的价值 2025年高考二轮复习课件ppt.pptx
实现人生的价值 2025年高考二轮复习课件ppt.pptx
免费
0下载
【高考政治】备战2024年(新高考专用)易错点12 世界多极化与经济全球化 (原卷版)-备战2024年高考政治易错题(新教材新高考).docx
【高考政治】备战2024年(新高考专用)易错点12 世界多极化与经济全球化 (原卷版)-备战2024年高考政治易错题(新教材新高考).docx
免费
0下载
2013年高考真题 政治(山东卷)(原卷版).doc
2013年高考真题 政治(山东卷)(原卷版).doc
免费
16下载
高中 思想政治·必修第三册课时作业(word)  课时作业20.docx
高中 思想政治·必修第三册课时作业(word) 课时作业20.docx
免费
7下载
专题十一 长效热点探究 热点11 坚定文化自信,建设文化强国.pptx
专题十一 长效热点探究 热点11 坚定文化自信,建设文化强国.pptx
免费
0下载
2024年新高考政治资料  专题10 文化传承与文化创新(讲义)(解析版).docx
2024年新高考政治资料 专题10 文化传承与文化创新(讲义)(解析版).docx
免费
0下载
2025年新高考政治资料  题型八 认识评析类主观题.docx
2025年新高考政治资料 题型八 认识评析类主观题.docx
免费
0下载
高考政治专题16 认识社会与价值选择-2023年高考真题和模拟题政治分项汇编(原卷卷).docx
高考政治专题16 认识社会与价值选择-2023年高考真题和模拟题政治分项汇编(原卷卷).docx
免费
0下载
我的小文库
实名认证
内容提供者

提供高质量免费文档试卷下载,如果满意请告诉您身边的人,如果不满意请告诉我们,您的意见对于我们很重要,是我们不断进步的动力

确认删除?
回到顶部
客服号
  • 客服QQ点击这里给我发消息
QQ群
  • QQ群点击这里加入QQ群
提交所需资料详情,我们来帮找资料