2025年新高考政治资料 必修3 第九课 中国共产党领导地位的确立及其先进性 (2).docx本文件免费下载 【共17页】

2025年新高考政治资料  必修3 第九课 中国共产党领导地位的确立及其先进性 (2).docx
2025年新高考政治资料  必修3 第九课 中国共产党领导地位的确立及其先进性 (2).docx
2025年新高考政治资料  必修3 第九课 中国共产党领导地位的确立及其先进性 (2).docx
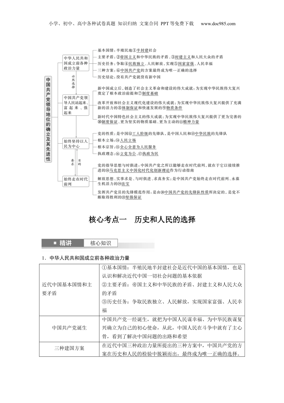
小学、初中、高中各种试卷真题知识归纳文案合同PPT等免费下载www.doc985.com第九课中国共产党领导地位的确立及其先进性课标要求1.引述宪法序言,说明没有共产党就没有新中国,阐明中国共产党成为执政党的必然性。2.引述党章规定,明确党的性质、宗旨和指导思想。考情回顾考点考题考情分析中国共产党领导地位的确立2022·天津高考,1高考试题主要结合中国共产党百年奋斗的伟大成就,考查中国共产党执政是历史的选择,是人民的选择。结合中国共产党关心和解决人民群众的切身利益问题,考查中国共产党的性质宗旨、执政理念和共产党员的先锋模范作用。命题形式以选择题为主。中国共产党的先进性2023·广东高考,8;2023·海南高考,3、25(2)2022·全国乙卷,18;2022·江苏高考,1关键词:以人民为中心、立党为公、执政为民、解放思想、实事求是、与时俱进、求真务实、先锋模范作用小学、初中、高中各种试卷真题知识归纳文案合同PPT等免费下载www.doc985.com核心考点一历史和人民的选择1.中华人民共和国成立前各种政治力量近代中国基本国情和主要矛盾①基本国情:半殖民地半封建社会是近代中国的基本国情,也是认识和解决近代中国一切社会问题的基本依据②主要矛盾:帝国主义和中华民族的矛盾、封建主义和人民大众的矛盾③历史任务:争取民族独立、人民解放,实现国家富强、人民幸福中国共产党诞生中国共产党一经诞生,就把为中国人民谋幸福、为中华民族谋复兴确立为自己的初心使命,从此,中国人民在斗争中就有了主心骨,看到了解决中国问题的出路和希望三种建国方案在近代中国三种政治力量所提出的三种方案中,中国共产党的方案在历史和人民的检验中脱颖而出,最终成为唯一正确的选择。小学、初中、高中各种试卷真题知识归纳文案合同PPT等免费下载www.doc985.com中国共产党执政,既是历史的必然,也是人民的选择伟大成就中国共产党团结带领中国人民,浴血奋战、百折不挠,取得了新民主主义革命的胜利,建立了中华人民共和国,实现了中国从几千年封建专制政治向人民民主的伟大飞跃,为实现中华民族伟大复兴创造了根本社会条件模块融合系《中特色社主》的相知,理解中人民共和成立的史意、联国会义关识华国历义社意、世界意。会义义2.中国共产党领导人民站起来、富起来、强起来(1)建立新中国,中国人民站起来社会主义革命1956年底,我国社会主义改造基本完成,生产资料公有制已成为我国社会经济制度的基础,标志着社会主义制度在我国确立,实现了中华民族有史以来最为广泛而深刻的社会变革社会主义建设我国基本上建立了独立的、比较完整的工业体系和国民经济体系,教育、科学、文化、国防等事业有了很大的发展,国际地位逐步提高,为后来的改革开放奠定了坚实的基础伟大成就社会主义革命和建设的伟大成就,为实现中华民族伟大复兴奠定了根本政治前提和制度基础(2)实行改革开放,走向民富国强地位改革开放是决定当代中国命运的关键抉择目的进一步解放和发展社会生产力,实现社会主义现代化,使中国人民富起来、中国强起来,实现中华民族伟大复兴;推动我国社会主义制度的自我完善,赋予社会主义新的生机活力,建设和发展中国特色社会主义;在引领当代中国发展进步中加强和改进党的建设,保持和发展党的先进性,确保党始终走在时代前列意义极大地解放和发展了社会生产力,增强了社会发展活力,激发了广大人民群众的创造性,使人民生活显著改善,综合国力显著增强,国际地位显著提高伟大成就改革开放和社会主义现代化建设的伟大成就,为实现中华民族伟大复兴提供了充满新的活力的体制保证和快速发展的物质条件(3)进入新时代,踏上新征程进入新时代的意义①历史意义:意味着近代以来久经磨难的中华民族迎来了从站起来、富起来到强起来的伟大飞跃,迎来了实现中华民族伟大复兴的光明前景②政治意义:意味着科学社会主义在21世纪的中国焕发出强大生机活力,在世界上高高举起了中国特色社会主义伟大旗帜小学、初中、高中各种试卷真题知识归纳文案合同PPT等免费下载www.doc985.com③世界意义:意味着中国特色社会主义道路、理论、制度、文化不断发展,拓展了发展中国家走向现代化的途径,给世...

1、当您付费下载文档后,您只拥有了使用权限,并不意味着购买了版权,文档只能用于自身使用,不得用于其他商业用途(如 [转卖]进行直接盈利或[编辑后售卖]进行间接盈利)。
2、本站所有内容均由合作方或网友上传,本站不对文档的完整性、权威性及其观点立场正确性做任何保证或承诺!文档内容仅供研究参考,付费前请自行鉴别。
3、如文档内容存在违规,或者侵犯商业秘密、侵犯著作权等,请点击“违规举报”。

碎片内容

与本文档类似文档
2021版】高中政治新教材 必修三 第1单元 周练过关(二).docx
2021版】高中政治新教材 必修三 第1单元 周练过关(二).docx
免费
27下载
2024年新高考政治资料  题型五 原因意义类主观题.doc
2024年新高考政治资料 题型五 原因意义类主观题.doc
免费
0下载
选择性必修1《当代国际政治与经济》(思维导图 高频考点 易错扫描)-备战2024年高考政治抢分秘籍(新高考专用)[h][44196982].docx
选择性必修1《当代国际政治与经济》(思维导图 高频考点 易错扫描)-备战2024年高考政治抢分秘籍(新高考专用)[h][44196982].docx
免费
0下载
2024年新高考政治资料  第03课 领会科学思维(讲义)(解析版).docx
2024年新高考政治资料 第03课 领会科学思维(讲义)(解析版).docx
免费
0下载
2024年新高考政治资料  专题十 训练1 辩证唯物主义认识论.docx
2024年新高考政治资料 专题十 训练1 辩证唯物主义认识论.docx
免费
0下载
第四课 和平与发展 练习(原卷版)【抢分秘籍】2025年高考政治一轮复习精讲精练.doc
第四课 和平与发展 练习(原卷版)【抢分秘籍】2025年高考政治一轮复习精讲精练.doc
免费
0下载
时政热点7 中欧全面战略伙伴关系20周年(热点背景+链接教材+创新演练)-【每月时政】2024届高考政治时政热点专题(新高考通用).docx
时政热点7 中欧全面战略伙伴关系20周年(热点背景+链接教材+创新演练)-【每月时政】2024届高考政治时政热点专题(新高考通用).docx
免费
0下载
必修4 第二十五课 发展中国特色社会主义文化.pptx
必修4 第二十五课 发展中国特色社会主义文化.pptx
免费
0下载
2024版《大考卷》全程考评特训卷·政治【统考版】好题精准练 17.docx
2024版《大考卷》全程考评特训卷·政治【统考版】好题精准练 17.docx
免费
2下载
2025年新高考政治资料  专题十二 训练1 世界多极化与中国外交.docx
2025年新高考政治资料 专题十二 训练1 世界多极化与中国外交.docx
免费
0下载
2025届高考政治一轮总复习素养提升训练题必修4第三单元文化传承与文化创新第七课继承发展中华优秀传统文化.doc
2025届高考政治一轮总复习素养提升训练题必修4第三单元文化传承与文化创新第七课继承发展中华优秀传统文化.doc
免费
0下载
5个「热点人物素材」.docx
5个「热点人物素材」.docx
免费
0下载
2024年新高考政治资料  选择性必修2 大题攻略 主观题对“知识产权的保护”的考查.docx
2024年新高考政治资料 选择性必修2 大题攻略 主观题对“知识产权的保护”的考查.docx
免费
0下载
2024年高考政治一轮复习讲义(部编版)选择性必修2 大题攻略 主观题对“合同的订立、履行及其违约”的考查.docx
2024年高考政治一轮复习讲义(部编版)选择性必修2 大题攻略 主观题对“合同的订立、履行及其违约”的考查.docx
免费
7下载
2018年全国统一高考政治试卷(新课标ⅱ)往年高考真题.doc
2018年全国统一高考政治试卷(新课标ⅱ)往年高考真题.doc
免费
0下载
上海市奉贤区2016年高三第一学期期末(一模)学科质量检测政治试题及答案(word版).doc
上海市奉贤区2016年高三第一学期期末(一模)学科质量检测政治试题及答案(word版).doc
免费
0下载
高中2024版考评特训卷·思想政治【新教材】核心考点增分练 35.docx
高中2024版考评特训卷·思想政治【新教材】核心考点增分练 35.docx
免费
0下载
高考政治复习  第三课 订约履约 诚信为本 练习(解析版)【抢分秘籍】2025年高考政治一轮复习精讲精练.doc
高考政治复习 第三课 订约履约 诚信为本 练习(解析版)【抢分秘籍】2025年高考政治一轮复习精讲精练.doc
免费
0下载
2023年高考政治试卷(江苏)(空白卷) (1).docx
2023年高考政治试卷(江苏)(空白卷) (1).docx
免费
0下载
高考政治专题10 《政治生活》综合主观题-学易金卷:十年(2014-2023)高考政治真题分项汇编(全国通用)(解析卷).docx
高考政治专题10 《政治生活》综合主观题-学易金卷:十年(2014-2023)高考政治真题分项汇编(全国通用)(解析卷).docx
免费
0下载
我的小文库
实名认证
内容提供者

提供高质量免费文档试卷下载,如果满意请告诉您身边的人,如果不满意请告诉我们,您的意见对于我们很重要,是我们不断进步的动力

阅读排行

确认删除?
回到顶部
客服号
  • 客服QQ点击这里给我发消息
QQ群
  • QQ群点击这里加入QQ群
提交所需资料详情,我们来帮找资料