2025年新高考政治资料 必修3 第十五课 法治中国建设 (2).docx本文件免费下载 【共17页】

2025年新高考政治资料  必修3 第十五课 法治中国建设 (2).docx
2025年新高考政治资料  必修3 第十五课 法治中国建设 (2).docx
2025年新高考政治资料  必修3 第十五课 法治中国建设 (2).docx
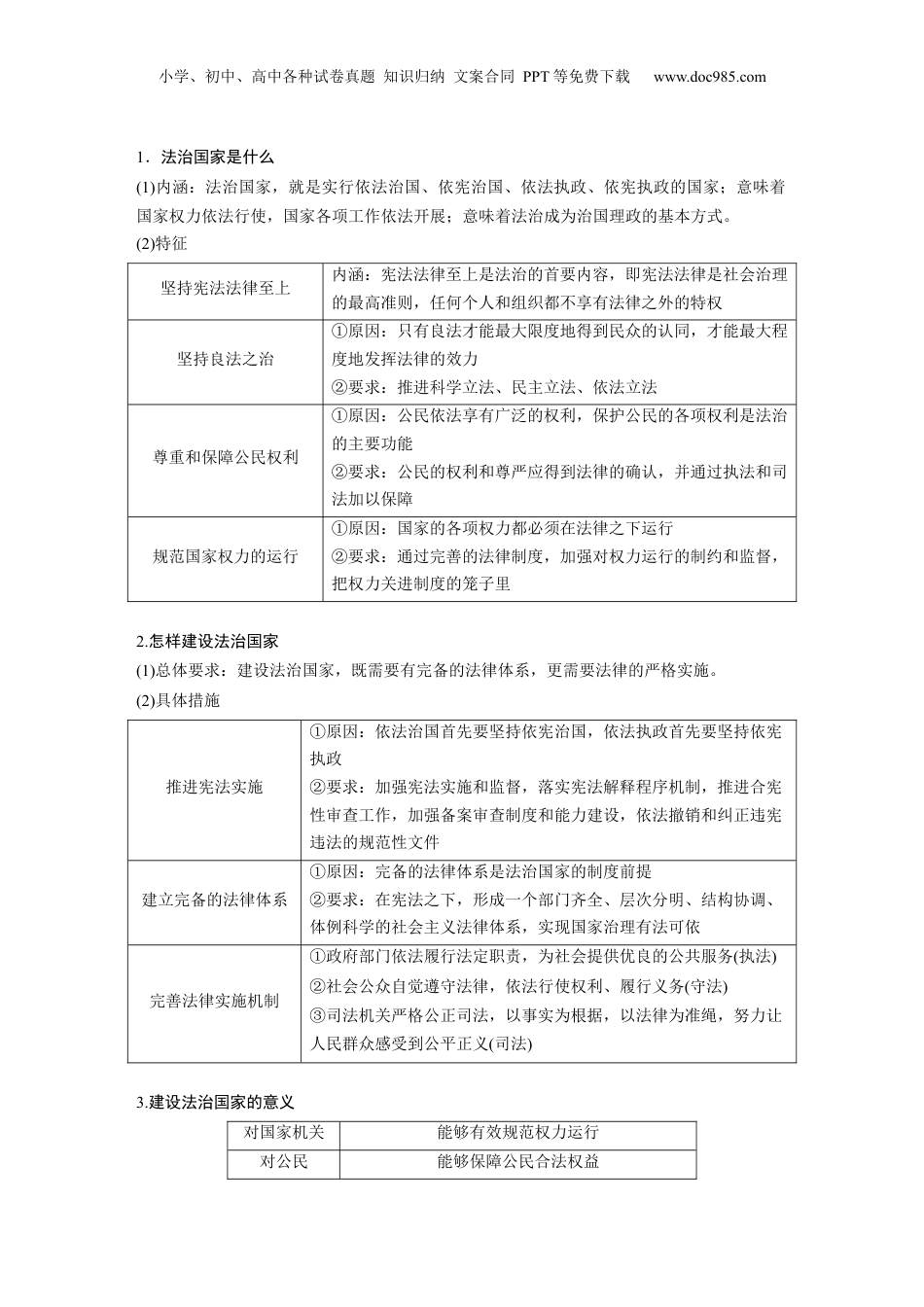
小学、初中、高中各种试卷真题知识归纳文案合同PPT等免费下载www.doc985.com第十五课法治中国建设课标要求列举事例,阐明建设法治国家、法治政府、法治社会的意义。考情回顾考点考题考情分析法治政府2023·湖南高考,7;2023·湖北高考,82023·北京高考,9;2023·山东高考,162023·海南高考,7;2023·河北高考,182022·广东高考,9高考试题主要结合政府机构改革、政府权力行使的具体做法等,考查法治政府的内涵、建设法治政府的措施等;结合宪法宣誓、宪法宣传等活动,考查建设法治国家、法治社会的措施与意义。命题形式以选择题为主,主观题综合性强。法治国家、法治社会2023·福建高考,6;2023·全国新课标卷,38关键词:法治国家、法治政府、法治社会核心考点一法治国家小学、初中、高中各种试卷真题知识归纳文案合同PPT等免费下载www.doc985.com1.法治国家是什么(1)内涵:法治国家,就是实行依法治国、依宪治国、依法执政、依宪执政的国家;意味着国家权力依法行使,国家各项工作依法开展;意味着法治成为治国理政的基本方式。(2)特征坚持宪法法律至上内涵:宪法法律至上是法治的首要内容,即宪法法律是社会治理的最高准则,任何个人和组织都不享有法律之外的特权坚持良法之治①原因:只有良法才能最大限度地得到民众的认同,才能最大程度地发挥法律的效力②要求:推进科学立法、民主立法、依法立法尊重和保障公民权利①原因:公民依法享有广泛的权利,保护公民的各项权利是法治的主要功能②要求:公民的权利和尊严应得到法律的确认,并通过执法和司法加以保障规范国家权力的运行①原因:国家的各项权力都必须在法律之下运行②要求:通过完善的法律制度,加强对权力运行的制约和监督,把权力关进制度的笼子里2.怎样建设法治国家(1)总体要求:建设法治国家,既需要有完备的法律体系,更需要法律的严格实施。(2)具体措施推进宪法实施①原因:依法治国首先要坚持依宪治国,依法执政首先要坚持依宪执政②要求:加强宪法实施和监督,落实宪法解释程序机制,推进合宪性审查工作,加强备案审查制度和能力建设,依法撤销和纠正违宪违法的规范性文件建立完备的法律体系①原因:完备的法律体系是法治国家的制度前提②要求:在宪法之下,形成一个部门齐全、层次分明、结构协调、体例科学的社会主义法律体系,实现国家治理有法可依完善法律实施机制①政府部门依法履行法定职责,为社会提供优良的公共服务(执法)②社会公众自觉遵守法律,依法行使权利、履行义务(守法)③司法机关严格公正司法,以事实为根据,以法律为准绳,努力让人民群众感受到公平正义(司法)3.建设法治国家的意义对国家机关能够有效规范权力运行对公民能够保障公民合法权益小学、初中、高中各种试卷真题知识归纳文案合同PPT等免费下载www.doc985.com对国家能够推动实现国家治理现代化,实现长治久安1.保护公民的各项权利是法治的首要内容。纠正:法法律至上是法治的首要容。保公民的各利是法治的主要功能。宪内护项权2.建设法治国家,就是要建立完备的法律体系。纠正:建法治家,需要有完的法律体系,更需要法律的格施。设国既备严实3.我国的法律体系以宪法和法律为核心,行政法规如果与地方性法规相抵触,必须修改行政法规。纠正:我的法律体系以法核心,法具有最高的法律效力,行政法的效力高于地方国宪为宪规性法。规4.完善法律实施机制,政府部门要严格公正司法。纠正:完善法律施机制,司法机要格公正司法。实关严考向一法治国家的内涵和特征典例1建设法治中国是一个系统工程。法治国家是我国法治建设的重要一环。在我国,法治国家意味着()①坚持宪法和普通法律至上,二者具有同样地位②坚持良法之治,推进科学立法、民主立法、全民立法③要把权力关进制度的笼子里,规范国家权力的运行④通过发挥法治的主要功能,尊重和保障公民权利A.①②B.①③C.②④D.③④答案D解析①,法在我法律体系中居于首要地位,具有最高法律效力,是普通法律的立错误宪国法基和立法依据;础②,家制定良法,切做到科立法、民主立法、依法立法,错误国应实学“全民立法”的法。说错误考向二建设法治国家的措施和意义典例2立...

1、当您付费下载文档后,您只拥有了使用权限,并不意味着购买了版权,文档只能用于自身使用,不得用于其他商业用途(如 [转卖]进行直接盈利或[编辑后售卖]进行间接盈利)。
2、本站所有内容均由合作方或网友上传,本站不对文档的完整性、权威性及其观点立场正确性做任何保证或承诺!文档内容仅供研究参考,付费前请自行鉴别。
3、如文档内容存在违规,或者侵犯商业秘密、侵犯著作权等,请点击“违规举报”。

碎片内容

与本文档类似文档
2021版】高中政治新教材 必修三 第1单元 周练过关(二).docx
2021版】高中政治新教材 必修三 第1单元 周练过关(二).docx
免费
27下载
2024年新高考政治资料  题型五 原因意义类主观题.doc
2024年新高考政治资料 题型五 原因意义类主观题.doc
免费
0下载
选择性必修1《当代国际政治与经济》(思维导图 高频考点 易错扫描)-备战2024年高考政治抢分秘籍(新高考专用)[h][44196982].docx
选择性必修1《当代国际政治与经济》(思维导图 高频考点 易错扫描)-备战2024年高考政治抢分秘籍(新高考专用)[h][44196982].docx
免费
0下载
2024年新高考政治资料  第03课 领会科学思维(讲义)(解析版).docx
2024年新高考政治资料 第03课 领会科学思维(讲义)(解析版).docx
免费
0下载
2024年新高考政治资料  专题十 训练1 辩证唯物主义认识论.docx
2024年新高考政治资料 专题十 训练1 辩证唯物主义认识论.docx
免费
0下载
第四课 和平与发展 练习(原卷版)【抢分秘籍】2025年高考政治一轮复习精讲精练.doc
第四课 和平与发展 练习(原卷版)【抢分秘籍】2025年高考政治一轮复习精讲精练.doc
免费
0下载
时政热点7 中欧全面战略伙伴关系20周年(热点背景+链接教材+创新演练)-【每月时政】2024届高考政治时政热点专题(新高考通用).docx
时政热点7 中欧全面战略伙伴关系20周年(热点背景+链接教材+创新演练)-【每月时政】2024届高考政治时政热点专题(新高考通用).docx
免费
0下载
必修4 第二十五课 发展中国特色社会主义文化.pptx
必修4 第二十五课 发展中国特色社会主义文化.pptx
免费
0下载
2024版《大考卷》全程考评特训卷·政治【统考版】好题精准练 17.docx
2024版《大考卷》全程考评特训卷·政治【统考版】好题精准练 17.docx
免费
2下载
2025年新高考政治资料  专题十二 训练1 世界多极化与中国外交.docx
2025年新高考政治资料 专题十二 训练1 世界多极化与中国外交.docx
免费
0下载
2025届高考政治一轮总复习素养提升训练题必修4第三单元文化传承与文化创新第七课继承发展中华优秀传统文化.doc
2025届高考政治一轮总复习素养提升训练题必修4第三单元文化传承与文化创新第七课继承发展中华优秀传统文化.doc
免费
0下载
5个「热点人物素材」.docx
5个「热点人物素材」.docx
免费
0下载
2024年新高考政治资料  选择性必修2 大题攻略 主观题对“知识产权的保护”的考查.docx
2024年新高考政治资料 选择性必修2 大题攻略 主观题对“知识产权的保护”的考查.docx
免费
0下载
2024年高考政治一轮复习讲义(部编版)选择性必修2 大题攻略 主观题对“合同的订立、履行及其违约”的考查.docx
2024年高考政治一轮复习讲义(部编版)选择性必修2 大题攻略 主观题对“合同的订立、履行及其违约”的考查.docx
免费
7下载
2018年全国统一高考政治试卷(新课标ⅱ)往年高考真题.doc
2018年全国统一高考政治试卷(新课标ⅱ)往年高考真题.doc
免费
0下载
上海市奉贤区2016年高三第一学期期末(一模)学科质量检测政治试题及答案(word版).doc
上海市奉贤区2016年高三第一学期期末(一模)学科质量检测政治试题及答案(word版).doc
免费
0下载
高中2024版考评特训卷·思想政治【新教材】核心考点增分练 35.docx
高中2024版考评特训卷·思想政治【新教材】核心考点增分练 35.docx
免费
0下载
高考政治复习  第三课 订约履约 诚信为本 练习(解析版)【抢分秘籍】2025年高考政治一轮复习精讲精练.doc
高考政治复习 第三课 订约履约 诚信为本 练习(解析版)【抢分秘籍】2025年高考政治一轮复习精讲精练.doc
免费
0下载
2023年高考政治试卷(江苏)(空白卷) (1).docx
2023年高考政治试卷(江苏)(空白卷) (1).docx
免费
0下载
高考政治专题10 《政治生活》综合主观题-学易金卷:十年(2014-2023)高考政治真题分项汇编(全国通用)(解析卷).docx
高考政治专题10 《政治生活》综合主观题-学易金卷:十年(2014-2023)高考政治真题分项汇编(全国通用)(解析卷).docx
免费
0下载
我的小文库
实名认证
内容提供者

提供高质量免费文档试卷下载,如果满意请告诉您身边的人,如果不满意请告诉我们,您的意见对于我们很重要,是我们不断进步的动力

阅读排行

确认删除?
回到顶部
客服号
  • 客服QQ点击这里给我发消息
QQ群
  • QQ群点击这里加入QQ群
提交所需资料详情,我们来帮找资料