2025年新高考政治资料 必修4 第二十三课 继承发展中华优秀传统文化 (2).docx本文件免费下载 【共19页】

2025年新高考政治资料  必修4 第二十三课 继承发展中华优秀传统文化 (2).docx
2025年新高考政治资料  必修4 第二十三课 继承发展中华优秀传统文化 (2).docx
2025年新高考政治资料  必修4 第二十三课 继承发展中华优秀传统文化 (2).docx
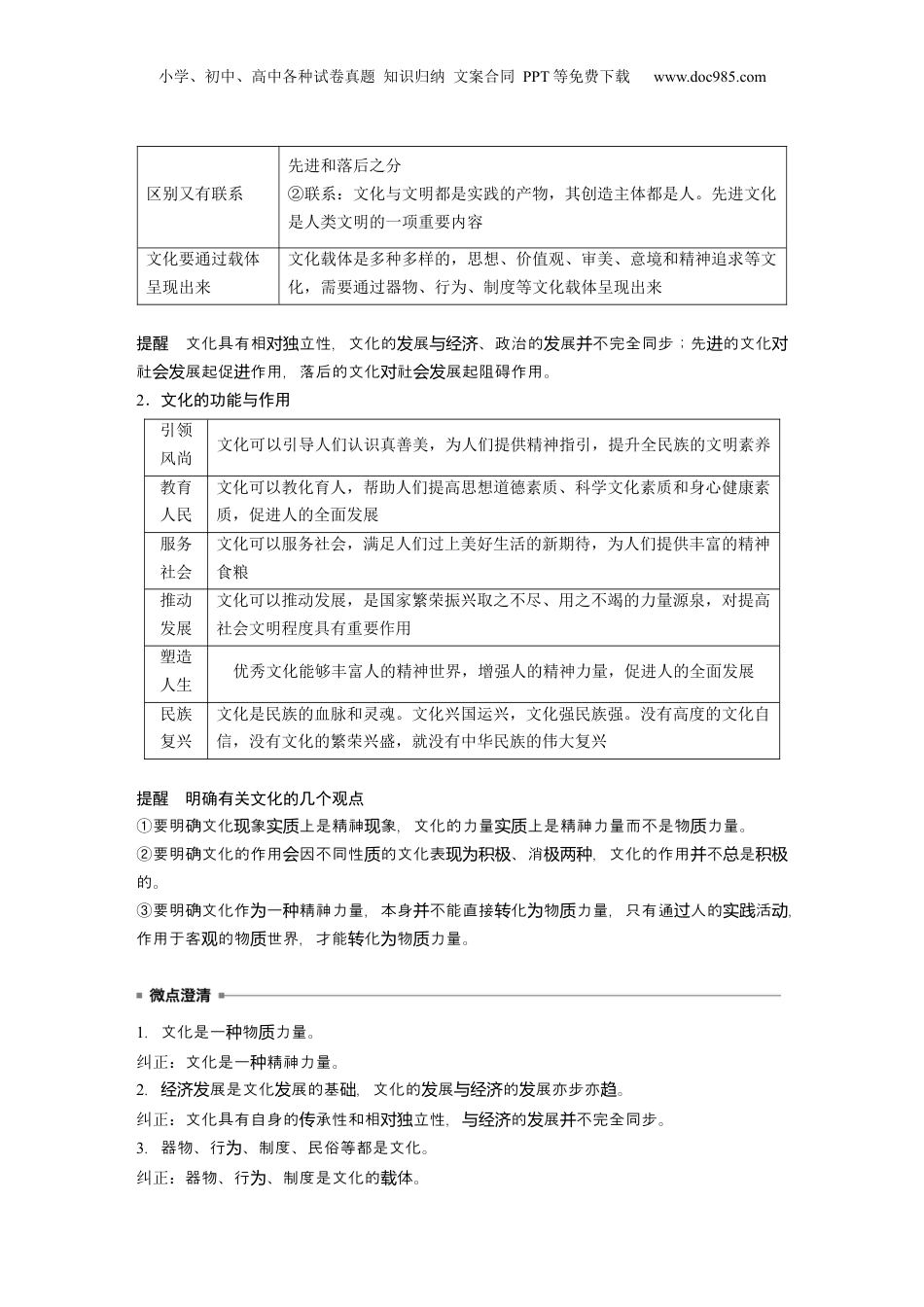
小学、初中、高中各种试卷真题知识归纳文案合同PPT等免费下载www.doc985.com第二十三课继承发展中华优秀传统文化课标要求辩证地看待传统文化,领会对中华优秀传统文化进行创造性转化、创新性发展的重要意义,弘扬民族精神。考情回顾考点考题考情分析文化的内涵与功能2023·湖南高考,10;2023·全国乙卷,192022·全国乙卷,19;2022·北京高考,7高考试题主要结合体育、阅读等文化活动、传统文化载体等考查文化的内涵、特点与功能作用。结合具体的传统文化形式,考查优秀传统文化的核心内容、时代价值、创造性转化与创新性发展。结合某一种民族精神的具体体现,考查中华民族精神的内涵、发展与伟大作用。命题形式以选择题为主,主观题常集中在对中华优秀传统文化的考查。中华优秀传统文化2023·广东高考,10、20(2);2023·湖北高考,162022·天津高考,11;2023·全国甲卷,212023·全国新课标卷,18;2023·全国乙卷,40(1)2023·海南高考,10;2023·重庆高考,142023·河北高考,11;2023·福建高考,82022·广东高考,19;2022·湖南高考,20(1)2022·湖北高考,10中华民族精神2023·全国乙卷,20;2023·海南高考,122022·全国甲卷,20;2022·湖南高考,10关键词:源远流长、博大精深、创造性转化、创新性发展、弘扬和培育民族精神小学、初中、高中各种试卷真题知识归纳文案合同PPT等免费下载www.doc985.com核心考点一文化的内涵与功能1.文化的内涵与特点(1)文化的内涵广义人类认识和改造世界的一切活动及其创造的物质成果和精神成果狭义相对于经济、政治而言的人类全部精神现象,既包括世界观、人生观、价值观等具有意识形态性质的内容,又包括自然科学和技术等非意识形态的内容提醒分意形的文化非意形的文化,主要是看是否有性。意形区识态与识态它带阶级质识态性的文化有性,非意形的文化有性。质带阶级识态没阶级(2)特点文化是人类社会实践的产物①不同时代的经济和政治,决定了不同时代的文化②经济是基础,政治是经济的集中表现,文化是经济和政治的反映。一定的文化由一定的经济、政治所决定,又反作用于一定的经济、政治,给予经济、政治重大影响文化与文明既有①区别:文明与野蛮相对立,是人类进步和开化状态的标志。文化有小学、初中、高中各种试卷真题知识归纳文案合同PPT等免费下载www.doc985.com区别又有联系先进和落后之分②联系:文化与文明都是实践的产物,其创造主体都是人。先进文化是人类文明的一项重要内容文化要通过载体呈现出来文化载体是多种多样的,思想、价值观、审美、意境和精神追求等文化,需要通过器物、行为、制度等文化载体呈现出来提醒文化具有相立性,文化的展、政治的展不完全同步;先的文化对独发与经济发并进对社展起促作用,落后的文化社展起阻碍作用。会发进对会发2.文化的功能与作用引领风尚文化可以引导人们认识真善美,为人们提供精神指引,提升全民族的文明素养教育人民文化可以教化育人,帮助人们提高思想道德素质、科学文化素质和身心健康素质,促进人的全面发展服务社会文化可以服务社会,满足人们过上美好生活的新期待,为人们提供丰富的精神食粮推动发展文化可以推动发展,是国家繁荣振兴取之不尽、用之不竭的力量源泉,对提高社会文明程度具有重要作用塑造人生优秀文化能够丰富人的精神世界,增强人的精神力量,促进人的全面发展民族复兴文化是民族的血脉和灵魂。文化兴国运兴,文化强民族强。没有高度的文化自信,没有文化的繁荣兴盛,就没有中华民族的伟大复兴提醒明确有关文化的几个观点①要明确文化象上是精神象,文化的力量上是精神力量而不是物力量。现实质现实质质②要明确文化的作用因不同性的文化表、消,文化的作用不是会质现为积极极两种并总积极的。③要明确文化作一精神力量,本身不能直接化物力量,只有通人的活为种并转为质过实践动,作用于客的物世界,才能化物力量。观质转为质1.文化是一物力量。种质纠正:文化是一精神力量。种2.展是文化展的基,文化的展的展亦步亦。经济发发础发与经济发趋纠正:文化具有自身的承性和相立性,的展不完全同步。传对独与经济发并3.器物、行、制度、民俗等都是...

1、当您付费下载文档后,您只拥有了使用权限,并不意味着购买了版权,文档只能用于自身使用,不得用于其他商业用途(如 [转卖]进行直接盈利或[编辑后售卖]进行间接盈利)。
2、本站所有内容均由合作方或网友上传,本站不对文档的完整性、权威性及其观点立场正确性做任何保证或承诺!文档内容仅供研究参考,付费前请自行鉴别。
3、如文档内容存在违规,或者侵犯商业秘密、侵犯著作权等,请点击“违规举报”。

碎片内容

与本文档类似文档
2021版】高中政治新教材 必修三 第1单元 周练过关(二).docx
2021版】高中政治新教材 必修三 第1单元 周练过关(二).docx
免费
27下载
2024年新高考政治资料  题型五 原因意义类主观题.doc
2024年新高考政治资料 题型五 原因意义类主观题.doc
免费
0下载
选择性必修1《当代国际政治与经济》(思维导图 高频考点 易错扫描)-备战2024年高考政治抢分秘籍(新高考专用)[h][44196982].docx
选择性必修1《当代国际政治与经济》(思维导图 高频考点 易错扫描)-备战2024年高考政治抢分秘籍(新高考专用)[h][44196982].docx
免费
0下载
2024年新高考政治资料  第03课 领会科学思维(讲义)(解析版).docx
2024年新高考政治资料 第03课 领会科学思维(讲义)(解析版).docx
免费
0下载
2024年新高考政治资料  专题十 训练1 辩证唯物主义认识论.docx
2024年新高考政治资料 专题十 训练1 辩证唯物主义认识论.docx
免费
0下载
第四课 和平与发展 练习(原卷版)【抢分秘籍】2025年高考政治一轮复习精讲精练.doc
第四课 和平与发展 练习(原卷版)【抢分秘籍】2025年高考政治一轮复习精讲精练.doc
免费
0下载
时政热点7 中欧全面战略伙伴关系20周年(热点背景+链接教材+创新演练)-【每月时政】2024届高考政治时政热点专题(新高考通用).docx
时政热点7 中欧全面战略伙伴关系20周年(热点背景+链接教材+创新演练)-【每月时政】2024届高考政治时政热点专题(新高考通用).docx
免费
0下载
必修4 第二十五课 发展中国特色社会主义文化.pptx
必修4 第二十五课 发展中国特色社会主义文化.pptx
免费
0下载
2024版《大考卷》全程考评特训卷·政治【统考版】好题精准练 17.docx
2024版《大考卷》全程考评特训卷·政治【统考版】好题精准练 17.docx
免费
2下载
2025年新高考政治资料  专题十二 训练1 世界多极化与中国外交.docx
2025年新高考政治资料 专题十二 训练1 世界多极化与中国外交.docx
免费
0下载
2025届高考政治一轮总复习素养提升训练题必修4第三单元文化传承与文化创新第七课继承发展中华优秀传统文化.doc
2025届高考政治一轮总复习素养提升训练题必修4第三单元文化传承与文化创新第七课继承发展中华优秀传统文化.doc
免费
0下载
5个「热点人物素材」.docx
5个「热点人物素材」.docx
免费
0下载
2024年新高考政治资料  选择性必修2 大题攻略 主观题对“知识产权的保护”的考查.docx
2024年新高考政治资料 选择性必修2 大题攻略 主观题对“知识产权的保护”的考查.docx
免费
0下载
2024年高考政治一轮复习讲义(部编版)选择性必修2 大题攻略 主观题对“合同的订立、履行及其违约”的考查.docx
2024年高考政治一轮复习讲义(部编版)选择性必修2 大题攻略 主观题对“合同的订立、履行及其违约”的考查.docx
免费
7下载
2018年全国统一高考政治试卷(新课标ⅱ)往年高考真题.doc
2018年全国统一高考政治试卷(新课标ⅱ)往年高考真题.doc
免费
0下载
上海市奉贤区2016年高三第一学期期末(一模)学科质量检测政治试题及答案(word版).doc
上海市奉贤区2016年高三第一学期期末(一模)学科质量检测政治试题及答案(word版).doc
免费
0下载
高中2024版考评特训卷·思想政治【新教材】核心考点增分练 35.docx
高中2024版考评特训卷·思想政治【新教材】核心考点增分练 35.docx
免费
0下载
高考政治复习  第三课 订约履约 诚信为本 练习(解析版)【抢分秘籍】2025年高考政治一轮复习精讲精练.doc
高考政治复习 第三课 订约履约 诚信为本 练习(解析版)【抢分秘籍】2025年高考政治一轮复习精讲精练.doc
免费
0下载
2023年高考政治试卷(江苏)(空白卷) (1).docx
2023年高考政治试卷(江苏)(空白卷) (1).docx
免费
0下载
高考政治专题10 《政治生活》综合主观题-学易金卷:十年(2014-2023)高考政治真题分项汇编(全国通用)(解析卷).docx
高考政治专题10 《政治生活》综合主观题-学易金卷:十年(2014-2023)高考政治真题分项汇编(全国通用)(解析卷).docx
免费
0下载
我的小文库
实名认证
内容提供者

提供高质量免费文档试卷下载,如果满意请告诉您身边的人,如果不满意请告诉我们,您的意见对于我们很重要,是我们不断进步的动力

阅读排行

确认删除?
回到顶部
客服号
  • 客服QQ点击这里给我发消息
QQ群
  • QQ群点击这里加入QQ群
提交所需资料详情,我们来帮找资料