2025年新高考政治资料 专题十三 课时2 家庭与婚姻 (1).docx本文件免费下载 【共6页】

2025年新高考政治资料  专题十三 课时2 家庭与婚姻 (1).docx
2025年新高考政治资料  专题十三 课时2 家庭与婚姻 (1).docx
2025年新高考政治资料  专题十三 课时2 家庭与婚姻 (1).docx
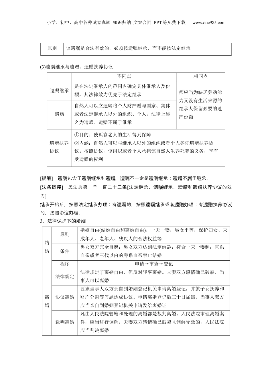
小学、初中、高中各种试卷真题知识归纳文案合同PPT等免费下载www.doc985.com课时2家庭与婚姻考向一父母与子女的权利、义务关系1.(2023·全新卷国课标)阅读材料,完成下列要求。小系成年人,做生意向父老借款张为亲张10万元,在借中承条诺3年后。借款到归还期后,老小生意火,便要求小款。小以父母有助扶持自己由拒张见张红张还张义务帮为绝还款,表示如果一定要款以后不照料老的生活。老无奈之下向人民解委申并还则张张调员会请解。调假如你是人民调解员,请运用法律与生活的相关知识,分析小张的做法和说法的不当之处,并给当事人提出两条解决纠纷的建议。________________________________________________________________________________________________________________________________________________________________________________________________________________________________________________________________________________________________________________________________________________________________________________________________________________________________________________考向二继承2.(2023·浙江6月考选)张某和李某系夫妻,育有二子(张甲和张乙)一女(张丙),张某、李某与张甲(残疾且失业)共同生活,2023年1月5日,张某过世,家人准备继承其遗产。下列说法中正确的是()①因张某未立遗嘱,李某可对法定继承的顺序和份额做出安排②无论张某订立遗嘱还是遗赠,应当为张甲保留必要的遗产份额③若对遗产分割有异议,张乙可以申请人民调解委员会进行调解④若不满自己遗产份额,张丙可通过诉讼或仲裁方式解决争议A.①②B.①④C.②③D.③④考向三夫妻地位平等3.(2022·浙江6月考选)2019年1月,张某在H市购买一处房产。2021年5月,张某与王某结婚,双方书面约定:婚姻关系存续期间,购买的不动产归共同所有,取得的其他财产归各自所有。2021年9月,王某在N市购买一处房产。2022年3月,张某发表小说作品获稿酬5万元,王某获得其父母赠与小车一辆。关于财产的归属,下列说法正确的是()A.H市和N市房产归张某、王某共同所有B.H市房产归张某所有,N市房产归王某所有C.稿酬5万元和小车归张某、王某共同所有小学、初中、高中各种试卷真题知识归纳文案合同PPT等免费下载www.doc985.comD.稿酬5万元归张某所有,小车归王某所有命题感悟:高考多依托家庭婚姻中人身系和情境,合考父母子女的关财产纠纷为综查与关系、法定承承、婚离婚、夫妻地位平等基本知,考用所法律知分继与遗嘱继结与识查运学识析和解生活中的典型案例的能力。读1.父母与子女间的权利、义务关系父母对未成年子女的权利和义务①父母对未成年子女有抚养和教育的义务②父母必须履行对未成年子女的监护职责③教育和保护未成年子女既是父母的义务,也是父母的权利成年子女对父母有赡养的义务①赡养父母,要求子女经济上供养父母、生活上照料父母、精神上慰藉父母,照顾父母的特殊需要;尊重、体贴父母,不干涉父母的婚姻自由,使父母幸福安度晚年②为防止老年人的合法权益受损,民法典专门规定了成年意定监护制度法律责任实施家庭暴力、虐待或者遗弃老年人的,应当承担相应的法律责任。相关行为构成犯罪的,依法追究刑事责任[提醒]成年意定监护制度要以书面形式确定自己的监护人。2.继承(1)关于继承含义继承是指将自然人死亡后遗留的个人合法财产依法转移给他人所有析产继承遗产需要先将个人合法财产从家庭共有财产或者夫妻共同财产中析出,析产以后确定的被继承人的个人合法财产才是遗产债务继承人需要承担被继承人未偿还的债务,应由继承人在继承的遗产范围内承担清偿责任,超过部分不负清偿责任,但继承人自愿偿还的除外(2)比较法定继承与遗嘱继承法定继承遗嘱继承依据法律规定的范围、顺序财产所有人生前的意思份额根据所有法定继承人的情况和赡养抚养情况来确定遗嘱关于继承份额的意思表示继承人必须是法定继承人范围的人,法定继承人不一定都是遗嘱继承人遗嘱继承人必须是法定继承人范围内的人,可以是一人或多人优先遗嘱继承的法律效力优先于法定继承,如果财产所有权...

1、当您付费下载文档后,您只拥有了使用权限,并不意味着购买了版权,文档只能用于自身使用,不得用于其他商业用途(如 [转卖]进行直接盈利或[编辑后售卖]进行间接盈利)。
2、本站所有内容均由合作方或网友上传,本站不对文档的完整性、权威性及其观点立场正确性做任何保证或承诺!文档内容仅供研究参考,付费前请自行鉴别。
3、如文档内容存在违规,或者侵犯商业秘密、侵犯著作权等,请点击“违规举报”。

碎片内容

与本文档类似文档
2021版】高中政治新教材 必修三 第1单元 周练过关(二).docx
2021版】高中政治新教材 必修三 第1单元 周练过关(二).docx
免费
27下载
2024年新高考政治资料  题型五 原因意义类主观题.doc
2024年新高考政治资料 题型五 原因意义类主观题.doc
免费
0下载
选择性必修1《当代国际政治与经济》(思维导图 高频考点 易错扫描)-备战2024年高考政治抢分秘籍(新高考专用)[h][44196982].docx
选择性必修1《当代国际政治与经济》(思维导图 高频考点 易错扫描)-备战2024年高考政治抢分秘籍(新高考专用)[h][44196982].docx
免费
0下载
2024年新高考政治资料  第03课 领会科学思维(讲义)(解析版).docx
2024年新高考政治资料 第03课 领会科学思维(讲义)(解析版).docx
免费
0下载
2024年新高考政治资料  专题十 训练1 辩证唯物主义认识论.docx
2024年新高考政治资料 专题十 训练1 辩证唯物主义认识论.docx
免费
0下载
第四课 和平与发展 练习(原卷版)【抢分秘籍】2025年高考政治一轮复习精讲精练.doc
第四课 和平与发展 练习(原卷版)【抢分秘籍】2025年高考政治一轮复习精讲精练.doc
免费
0下载
时政热点7 中欧全面战略伙伴关系20周年(热点背景+链接教材+创新演练)-【每月时政】2024届高考政治时政热点专题(新高考通用).docx
时政热点7 中欧全面战略伙伴关系20周年(热点背景+链接教材+创新演练)-【每月时政】2024届高考政治时政热点专题(新高考通用).docx
免费
0下载
必修4 第二十五课 发展中国特色社会主义文化.pptx
必修4 第二十五课 发展中国特色社会主义文化.pptx
免费
0下载
2024版《大考卷》全程考评特训卷·政治【统考版】好题精准练 17.docx
2024版《大考卷》全程考评特训卷·政治【统考版】好题精准练 17.docx
免费
2下载
2025年新高考政治资料  专题十二 训练1 世界多极化与中国外交.docx
2025年新高考政治资料 专题十二 训练1 世界多极化与中国外交.docx
免费
0下载
2025届高考政治一轮总复习素养提升训练题必修4第三单元文化传承与文化创新第七课继承发展中华优秀传统文化.doc
2025届高考政治一轮总复习素养提升训练题必修4第三单元文化传承与文化创新第七课继承发展中华优秀传统文化.doc
免费
0下载
5个「热点人物素材」.docx
5个「热点人物素材」.docx
免费
0下载
2024年新高考政治资料  选择性必修2 大题攻略 主观题对“知识产权的保护”的考查.docx
2024年新高考政治资料 选择性必修2 大题攻略 主观题对“知识产权的保护”的考查.docx
免费
0下载
2024年高考政治一轮复习讲义(部编版)选择性必修2 大题攻略 主观题对“合同的订立、履行及其违约”的考查.docx
2024年高考政治一轮复习讲义(部编版)选择性必修2 大题攻略 主观题对“合同的订立、履行及其违约”的考查.docx
免费
7下载
2018年全国统一高考政治试卷(新课标ⅱ)往年高考真题.doc
2018年全国统一高考政治试卷(新课标ⅱ)往年高考真题.doc
免费
0下载
上海市奉贤区2016年高三第一学期期末(一模)学科质量检测政治试题及答案(word版).doc
上海市奉贤区2016年高三第一学期期末(一模)学科质量检测政治试题及答案(word版).doc
免费
0下载
高中2024版考评特训卷·思想政治【新教材】核心考点增分练 35.docx
高中2024版考评特训卷·思想政治【新教材】核心考点增分练 35.docx
免费
0下载
高考政治复习  第三课 订约履约 诚信为本 练习(解析版)【抢分秘籍】2025年高考政治一轮复习精讲精练.doc
高考政治复习 第三课 订约履约 诚信为本 练习(解析版)【抢分秘籍】2025年高考政治一轮复习精讲精练.doc
免费
0下载
2023年高考政治试卷(江苏)(空白卷) (1).docx
2023年高考政治试卷(江苏)(空白卷) (1).docx
免费
0下载
高考政治专题10 《政治生活》综合主观题-学易金卷:十年(2014-2023)高考政治真题分项汇编(全国通用)(解析卷).docx
高考政治专题10 《政治生活》综合主观题-学易金卷:十年(2014-2023)高考政治真题分项汇编(全国通用)(解析卷).docx
免费
0下载
我的小文库
实名认证
内容提供者

提供高质量免费文档试卷下载,如果满意请告诉您身边的人,如果不满意请告诉我们,您的意见对于我们很重要,是我们不断进步的动力

阅读排行

确认删除?
回到顶部
客服号
  • 客服QQ点击这里给我发消息
QQ群
  • QQ群点击这里加入QQ群
提交所需资料详情,我们来帮找资料