2025年新高考政治资料 必修2 第八课 课时1 我国的个人收入分配.docx本文件免费下载 【共9页】

2025年新高考政治资料  必修2 第八课 课时1 我国的个人收入分配.docx
2025年新高考政治资料  必修2 第八课 课时1 我国的个人收入分配.docx
2025年新高考政治资料  必修2 第八课 课时1 我国的个人收入分配.docx
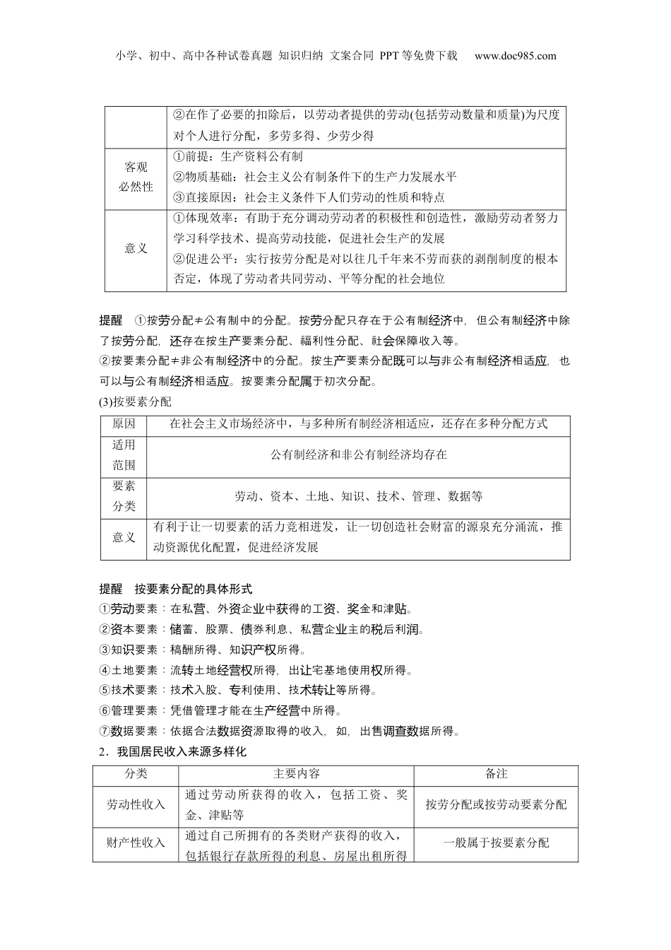
小学、初中、高中各种试卷真题知识归纳文案合同PPT等免费下载www.doc985.com第八课我国的个人收入分配与社会保障课标要求1.了解我国个人收入的方式与合法途径,解释个人收入分配政策的完善;评析实现共同富裕、促进社会公平正义的收入分配与社会保障政策,列举完善社会保障体系的措施。2.阐明劳动对社会发展和进步的意义,弘扬劳动精神,树立崇尚劳动、热爱劳动的观念。考情回顾考点考题考情分析个人收入的来源2023·海南高考,5;2022·山东高考,3高考试题主要结合我国居民具体的收入情况,考查个人收入的方式、来源。结合扩大中等收入群体等,考查完善个人收入分配的措施。结合我国养老保险、医疗保险改革等,考查我国的社会保障。结合开展劳模表彰活动等,考查弘扬劳动精神。命题形式以选择题为主。完善个人收入分配2023·重庆高考,6;2022·江苏高考,4我国的社会保障2023·广东高考,3;2023·山东高考,42023·全国甲卷,17;2023·福建高考,32023·河北高考,5弘扬劳动精神2022·北京高考,2关键词:按劳分配、按生产要素分配、初次分配、再分配、第三次分配、社会保险、社会救助、社会福利、社会优抚小学、初中、高中各种试卷真题知识归纳文案合同PPT等免费下载www.doc985.com课时1我国的个人收入分配核心考点一按劳分配为主体多种分配方式并存1.我国的分配制度(1)客观必然性(2)按劳分配性质按劳分配是社会主义的分配原则地位按劳分配在所有分配方式中占主体地位适用范围公有制范围内容要求①有劳动能力的社会成员必须参加劳动小学、初中、高中各种试卷真题知识归纳文案合同PPT等免费下载www.doc985.com②在作了必要的扣除后,以劳动者提供的劳动(包括劳动数量和质量)为尺度对个人进行分配,多劳多得、少劳少得客观必然性①前提:生产资料公有制②物质基础:社会主义公有制条件下的生产力发展水平③直接原因:社会主义条件下人们劳动的性质和特点意义①体现效率:有助于充分调动劳动者的积极性和创造性,激励劳动者努力学习科学技术、提高劳动技能,促进社会生产的发展②促进公平:实行按劳分配是对以往几千年来不劳而获的剥削制度的根本否定,体现了劳动者共同劳动、平等分配的社会地位提醒①按分配劳≠公有制中的分配。按分配只存在于公有制中,但公有制中除劳经济经济了按分配,存在按生要素分配、福利性分配、社保障收入等。劳还产会②按要素分配≠非公有制中的分配。按生要素分配可以非公有制相适,也经济产既与经济应可以公有制相适。按要素分配于初次分配。与经济应属(3)按要素分配原因在社会主义市场经济中,与多种所有制经济相适应,还存在多种分配方式适用范围公有制经济和非公有制经济均存在要素分类劳动、资本、土地、知识、技术、管理、数据等意义有利于让一切要素的活力竞相迸发,让一切创造社会财富的源泉充分涌流,推动资源优化配置,促进经济发展提醒按要素分配的具体形式①要素:在私、外企中得的工、金和津。劳动营资业获资奖贴②本要素:蓄、股票、券利息、私企主的后利。资储债营业税润③知要素:稿酬所得、知所得。识识产权④土地要素:流土地所得,出宅基地使用所得。转经营权让权⑤技要素:技入股、利使用、技等所得。术术专术转让⑥管理要素:凭借管理才能在生中所得。产经营⑦据要素:依据合法据源取得的收入,如,出售据所得。数数资调查数2.我国居民收入来源多样化分类主要内容备注劳动性收入通过劳动所获得的收入,包括工资、奖金、津贴等按劳分配或按劳动要素分配财产性收入通过自己所拥有的各类财产获得的收入,包括银行存款所得的利息、房屋出租所得一般属于按要素分配小学、初中、高中各种试卷真题知识归纳文案合同PPT等免费下载www.doc985.com的租金等通过生产经营活动所获得的收入属于初次分配的范畴经营性收入转移性收入国家、单位、社会团体对住户的各种经常性转移支付和住户之间的经常性收入转移,包括养老金、社会救济和补助、政策性生产补贴、政策性生活补贴、救灾款等属于再分配的范畴提醒按分配按要素分配者都于性收入,但按分配存在于公有制中劳与劳动两属劳动劳经济,是社主性的分配;按要素分配存在于非公有制中,是非...

1、当您付费下载文档后,您只拥有了使用权限,并不意味着购买了版权,文档只能用于自身使用,不得用于其他商业用途(如 [转卖]进行直接盈利或[编辑后售卖]进行间接盈利)。
2、本站所有内容均由合作方或网友上传,本站不对文档的完整性、权威性及其观点立场正确性做任何保证或承诺!文档内容仅供研究参考,付费前请自行鉴别。
3、如文档内容存在违规,或者侵犯商业秘密、侵犯著作权等,请点击“违规举报”。

碎片内容

与本文档类似文档
2021版】高中政治新教材 必修三 第1单元 周练过关(二).docx
2021版】高中政治新教材 必修三 第1单元 周练过关(二).docx
免费
27下载
2024年新高考政治资料  题型五 原因意义类主观题.doc
2024年新高考政治资料 题型五 原因意义类主观题.doc
免费
0下载
选择性必修1《当代国际政治与经济》(思维导图 高频考点 易错扫描)-备战2024年高考政治抢分秘籍(新高考专用)[h][44196982].docx
选择性必修1《当代国际政治与经济》(思维导图 高频考点 易错扫描)-备战2024年高考政治抢分秘籍(新高考专用)[h][44196982].docx
免费
0下载
2024年新高考政治资料  第03课 领会科学思维(讲义)(解析版).docx
2024年新高考政治资料 第03课 领会科学思维(讲义)(解析版).docx
免费
0下载
2024年新高考政治资料  专题十 训练1 辩证唯物主义认识论.docx
2024年新高考政治资料 专题十 训练1 辩证唯物主义认识论.docx
免费
0下载
第四课 和平与发展 练习(原卷版)【抢分秘籍】2025年高考政治一轮复习精讲精练.doc
第四课 和平与发展 练习(原卷版)【抢分秘籍】2025年高考政治一轮复习精讲精练.doc
免费
0下载
时政热点7 中欧全面战略伙伴关系20周年(热点背景+链接教材+创新演练)-【每月时政】2024届高考政治时政热点专题(新高考通用).docx
时政热点7 中欧全面战略伙伴关系20周年(热点背景+链接教材+创新演练)-【每月时政】2024届高考政治时政热点专题(新高考通用).docx
免费
0下载
必修4 第二十五课 发展中国特色社会主义文化.pptx
必修4 第二十五课 发展中国特色社会主义文化.pptx
免费
0下载
2024版《大考卷》全程考评特训卷·政治【统考版】好题精准练 17.docx
2024版《大考卷》全程考评特训卷·政治【统考版】好题精准练 17.docx
免费
2下载
2025年新高考政治资料  专题十二 训练1 世界多极化与中国外交.docx
2025年新高考政治资料 专题十二 训练1 世界多极化与中国外交.docx
免费
0下载
2025届高考政治一轮总复习素养提升训练题必修4第三单元文化传承与文化创新第七课继承发展中华优秀传统文化.doc
2025届高考政治一轮总复习素养提升训练题必修4第三单元文化传承与文化创新第七课继承发展中华优秀传统文化.doc
免费
0下载
5个「热点人物素材」.docx
5个「热点人物素材」.docx
免费
0下载
2024年新高考政治资料  选择性必修2 大题攻略 主观题对“知识产权的保护”的考查.docx
2024年新高考政治资料 选择性必修2 大题攻略 主观题对“知识产权的保护”的考查.docx
免费
0下载
2024年高考政治一轮复习讲义(部编版)选择性必修2 大题攻略 主观题对“合同的订立、履行及其违约”的考查.docx
2024年高考政治一轮复习讲义(部编版)选择性必修2 大题攻略 主观题对“合同的订立、履行及其违约”的考查.docx
免费
7下载
2018年全国统一高考政治试卷(新课标ⅱ)往年高考真题.doc
2018年全国统一高考政治试卷(新课标ⅱ)往年高考真题.doc
免费
0下载
上海市奉贤区2016年高三第一学期期末(一模)学科质量检测政治试题及答案(word版).doc
上海市奉贤区2016年高三第一学期期末(一模)学科质量检测政治试题及答案(word版).doc
免费
0下载
高中2024版考评特训卷·思想政治【新教材】核心考点增分练 35.docx
高中2024版考评特训卷·思想政治【新教材】核心考点增分练 35.docx
免费
0下载
高考政治复习  第三课 订约履约 诚信为本 练习(解析版)【抢分秘籍】2025年高考政治一轮复习精讲精练.doc
高考政治复习 第三课 订约履约 诚信为本 练习(解析版)【抢分秘籍】2025年高考政治一轮复习精讲精练.doc
免费
0下载
2023年高考政治试卷(江苏)(空白卷) (1).docx
2023年高考政治试卷(江苏)(空白卷) (1).docx
免费
0下载
高考政治专题10 《政治生活》综合主观题-学易金卷:十年(2014-2023)高考政治真题分项汇编(全国通用)(解析卷).docx
高考政治专题10 《政治生活》综合主观题-学易金卷:十年(2014-2023)高考政治真题分项汇编(全国通用)(解析卷).docx
免费
0下载
我的小文库
实名认证
内容提供者

提供高质量免费文档试卷下载,如果满意请告诉您身边的人,如果不满意请告诉我们,您的意见对于我们很重要,是我们不断进步的动力

阅读排行

确认删除?
回到顶部
客服号
  • 客服QQ点击这里给我发消息
QQ群
  • QQ群点击这里加入QQ群
提交所需资料详情,我们来帮找资料