2025年新高考政治资料 专题十四 主观题题型突破 逻辑与思维中推理类试题.docx本文件免费下载 【共2页】

2025年新高考政治资料  专题十四 主观题题型突破 逻辑与思维中推理类试题.docx
2025年新高考政治资料  专题十四 主观题题型突破 逻辑与思维中推理类试题.docx
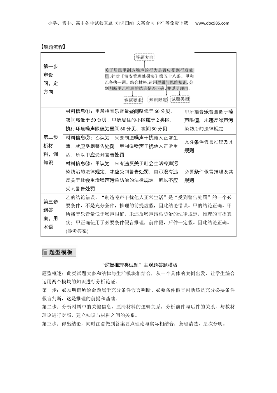
小学、初中、高中各种试卷真题知识归纳文案合同PPT等免费下载www.doc985.com逻辑与思维中推理类试题考题印证:2022·山高考,东181关于居民甲制造噪声的行为是否应受到行政处罚,针对《治安管理处罚法》第五十八条,甲和乙各执一词。结合材料,运用逻辑与思维知识,分别判断甲乙推理的结论是否正确,并说明理由。2023·山南模东济拟有人认为:要么历史底蕴深厚,要么取得社会广泛认同,要么设计制造精良,符合这些条件就是中华老字号,所以该中药堂是“中华老字号”。结合材料,运用逻辑与思维的知识,对该观点进行评析。(2022·山高考,东节选)缘起在生活中,因噪而引起的矛盾有生,现实声纠纷时发A市居民甲无其居住小的管理视区规,常在小的空地上活播放音,致周多住无法正常作息。约经区楼间组织动乐导围许户过程居乙向地公安机投。邻当关诉①量,甲所播音音量略低于经专业测乐昼间60分、夜略贝间低于50分贝。相关资料《治安管理法》第五十八反于社生活噪染防治的法律定,制造噪处罚条违关会声污规声干他人正常生活的,警告;扰处……《境噪染防治法》环声污(2018年修正)第五十八条……有下列行之一的,由公安机为关予警告,可以款;给并处罚……(二)反地公安机的定,在城市市街道、广、违当关规区场公等公共所、集等活,使用音器材,生干周生活境的大音园场组织娱乐会动响产扰围环过量的;……①根据《A市境功能》声环区区划(A市公安机行政的依据关处罚),甲所居住的小于区属2,行境噪限类区执环声值为昼间60分、夜贝间50分。贝关于居民甲制造噪声的行为是否应受到行政处罚,针对《治安管理处罚法》第五十八条,甲和乙各执一词。结合材料,运用逻辑与思维知识,分别判断甲乙推理的结论是否正确,并说明理由。②乙认为:只要制造噪声干扰他人正常生活,就应受到警告处罚,甲制造噪声干扰他人正常生活,所以甲应受到警告处罚。③甲认为:只有违反关于社会生活噪声污染防治的法律规定,才应受到警告处罚,自己没有违反关于社会生活噪声污染防治的法律规定,所以不应受到警告处罚。小学、初中、高中各种试卷真题知识归纳文案合同PPT等免费下载www.doc985.com解题流程第一步审设问,定方向第二步析材料,调知识材料信息①:甲所播音音量略低于乐昼间60分、贝夜略低于间50分。甲所居住的小于贝区属2,类区行境噪限执环声值为昼间60分、夜贝间50分贝甲所播音音量低于噪乐限,未反噪声值违声污染防治的法律定规材料信息②:乙:只要制造噪干他人正常生认为声扰活,就受到警告,甲制造噪干他人正常生应处罚声扰活,所以甲受到警告应处罚充分件假言推理及其条规则材料信息③:甲:只有反于社生活噪认为违关会声污染防治的法律定,才受到警告,自己有规应处罚没违反于社生活噪染防治的法律定,所以不关会声污规应受到警告处罚必要件假言推理及其条规则第三步组答案,用术语乙的结论错误。“制造噪声干扰他人正常生活”是“受到警告处罚”的一个必要条件,不是充分条件,推理的前提虚假,因此结论错误。甲的结论正确。甲所播音乐音量低于噪声限值,未违反噪声污染防治的法律规定,推理的前提真实;甲正确使用了必要条件假言推理,前件假,后件一定假。因此结论正确。(参考答案)“逻辑推理类试题”主观题答题模板题型概述:此类试题大多和法律与生活模块相结合,从一个具体的案例出发,让学生综合运用两个模块的知识进行分析论证。第一步:必须明确所给命题属于充分条件假言判断、必要条件假言判断还是充分必要条件假言判断,这是推理的前提和基础。第二步:分析材料中的关键信息,厘清材料的逻辑关系,分析前件与后件的关系,与教材理论进行对照,建立知识与材料之间的关系。第三步:得出结论,同时注意做到答案要点理论与实际相结合,条理清楚,层次分明。

1、当您付费下载文档后,您只拥有了使用权限,并不意味着购买了版权,文档只能用于自身使用,不得用于其他商业用途(如 [转卖]进行直接盈利或[编辑后售卖]进行间接盈利)。
2、本站所有内容均由合作方或网友上传,本站不对文档的完整性、权威性及其观点立场正确性做任何保证或承诺!文档内容仅供研究参考,付费前请自行鉴别。
3、如文档内容存在违规,或者侵犯商业秘密、侵犯著作权等,请点击“违规举报”。

碎片内容

与本文档类似文档
2021版】高中政治新教材 必修三 第1单元 周练过关(二).docx
2021版】高中政治新教材 必修三 第1单元 周练过关(二).docx
免费
27下载
2024年新高考政治资料  题型五 原因意义类主观题.doc
2024年新高考政治资料 题型五 原因意义类主观题.doc
免费
0下载
选择性必修1《当代国际政治与经济》(思维导图 高频考点 易错扫描)-备战2024年高考政治抢分秘籍(新高考专用)[h][44196982].docx
选择性必修1《当代国际政治与经济》(思维导图 高频考点 易错扫描)-备战2024年高考政治抢分秘籍(新高考专用)[h][44196982].docx
免费
0下载
2024年新高考政治资料  第03课 领会科学思维(讲义)(解析版).docx
2024年新高考政治资料 第03课 领会科学思维(讲义)(解析版).docx
免费
0下载
2024年新高考政治资料  专题十 训练1 辩证唯物主义认识论.docx
2024年新高考政治资料 专题十 训练1 辩证唯物主义认识论.docx
免费
0下载
第四课 和平与发展 练习(原卷版)【抢分秘籍】2025年高考政治一轮复习精讲精练.doc
第四课 和平与发展 练习(原卷版)【抢分秘籍】2025年高考政治一轮复习精讲精练.doc
免费
0下载
时政热点7 中欧全面战略伙伴关系20周年(热点背景+链接教材+创新演练)-【每月时政】2024届高考政治时政热点专题(新高考通用).docx
时政热点7 中欧全面战略伙伴关系20周年(热点背景+链接教材+创新演练)-【每月时政】2024届高考政治时政热点专题(新高考通用).docx
免费
0下载
必修4 第二十五课 发展中国特色社会主义文化.pptx
必修4 第二十五课 发展中国特色社会主义文化.pptx
免费
0下载
2024版《大考卷》全程考评特训卷·政治【统考版】好题精准练 17.docx
2024版《大考卷》全程考评特训卷·政治【统考版】好题精准练 17.docx
免费
2下载
2025年新高考政治资料  专题十二 训练1 世界多极化与中国外交.docx
2025年新高考政治资料 专题十二 训练1 世界多极化与中国外交.docx
免费
0下载
2025届高考政治一轮总复习素养提升训练题必修4第三单元文化传承与文化创新第七课继承发展中华优秀传统文化.doc
2025届高考政治一轮总复习素养提升训练题必修4第三单元文化传承与文化创新第七课继承发展中华优秀传统文化.doc
免费
0下载
5个「热点人物素材」.docx
5个「热点人物素材」.docx
免费
0下载
2024年新高考政治资料  选择性必修2 大题攻略 主观题对“知识产权的保护”的考查.docx
2024年新高考政治资料 选择性必修2 大题攻略 主观题对“知识产权的保护”的考查.docx
免费
0下载
2024年高考政治一轮复习讲义(部编版)选择性必修2 大题攻略 主观题对“合同的订立、履行及其违约”的考查.docx
2024年高考政治一轮复习讲义(部编版)选择性必修2 大题攻略 主观题对“合同的订立、履行及其违约”的考查.docx
免费
7下载
2018年全国统一高考政治试卷(新课标ⅱ)往年高考真题.doc
2018年全国统一高考政治试卷(新课标ⅱ)往年高考真题.doc
免费
0下载
上海市奉贤区2016年高三第一学期期末(一模)学科质量检测政治试题及答案(word版).doc
上海市奉贤区2016年高三第一学期期末(一模)学科质量检测政治试题及答案(word版).doc
免费
0下载
高中2024版考评特训卷·思想政治【新教材】核心考点增分练 35.docx
高中2024版考评特训卷·思想政治【新教材】核心考点增分练 35.docx
免费
0下载
高考政治复习  第三课 订约履约 诚信为本 练习(解析版)【抢分秘籍】2025年高考政治一轮复习精讲精练.doc
高考政治复习 第三课 订约履约 诚信为本 练习(解析版)【抢分秘籍】2025年高考政治一轮复习精讲精练.doc
免费
0下载
2023年高考政治试卷(江苏)(空白卷) (1).docx
2023年高考政治试卷(江苏)(空白卷) (1).docx
免费
0下载
高考政治专题10 《政治生活》综合主观题-学易金卷:十年(2014-2023)高考政治真题分项汇编(全国通用)(解析卷).docx
高考政治专题10 《政治生活》综合主观题-学易金卷:十年(2014-2023)高考政治真题分项汇编(全国通用)(解析卷).docx
免费
0下载
我的小文库
实名认证
内容提供者

提供高质量免费文档试卷下载,如果满意请告诉您身边的人,如果不满意请告诉我们,您的意见对于我们很重要,是我们不断进步的动力

阅读排行

确认删除?
回到顶部
客服号
  • 客服QQ点击这里给我发消息
QQ群
  • QQ群点击这里加入QQ群
提交所需资料详情,我们来帮找资料