2025年新高考政治资料 专题六 主观题题型突破 政治原因依据类.docx本文件免费下载 【共2页】

2025年新高考政治资料  专题六 主观题题型突破 政治原因依据类.docx
2025年新高考政治资料  专题六 主观题题型突破 政治原因依据类.docx
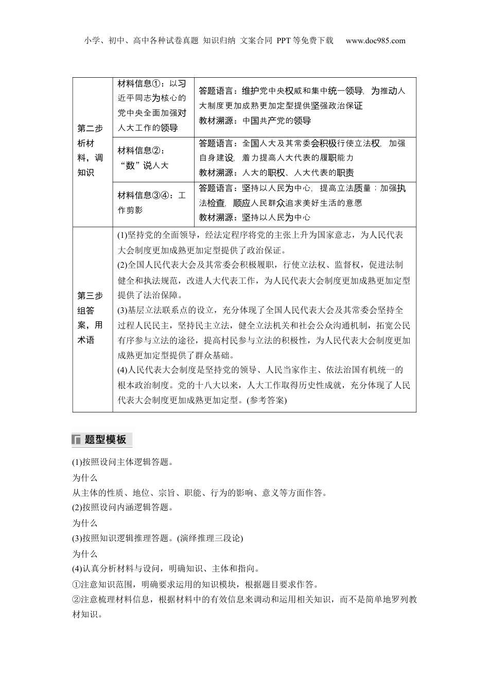
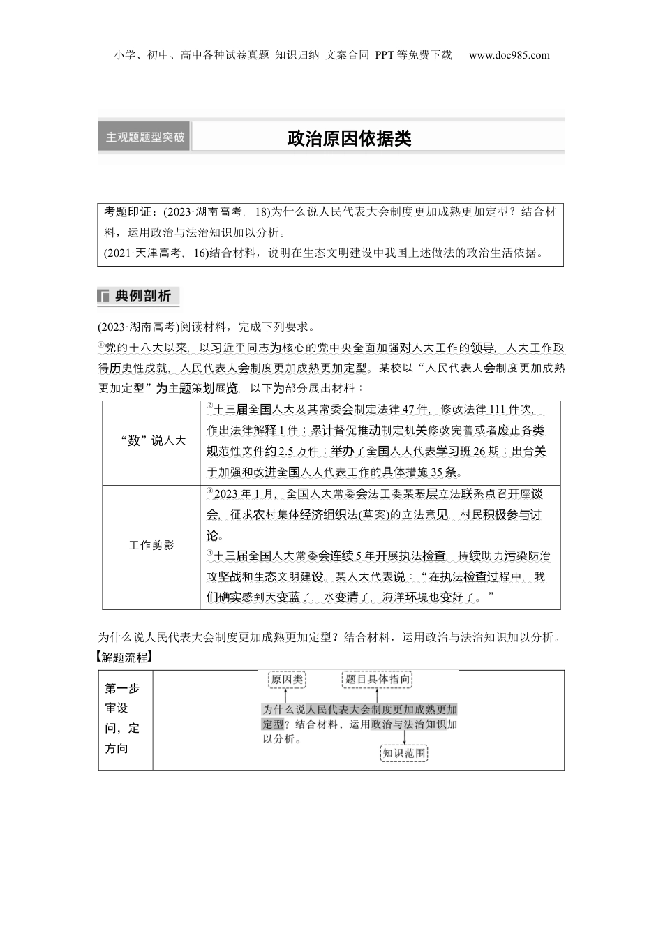
小学、初中、高中各种试卷真题知识归纳文案合同PPT等免费下载www.doc985.com政治原因依据类考题印证:2023·湖南高考,18为什么说人民代表大会制度更加成熟更加定型?结合材料,运用政治与法治知识加以分析。2021·天津高考,16结合材料,说明在生态文明建设中我国上述做法的政治生活依据。(2023·湖南高考)阅读材料,完成下列要求。①党的十八大以,以近平同志核心的党中央全面加强人大工作的,人大工作取来习为对领导得史性成就,人民代表大制度更加成熟更加定型历会。某校以“人民代表大制度更加成熟会更加定型”主策展,以下部分展出材料:为题划览为“数”人大说②十三全人大及其常委制定法律届国会47件,修改法律111件次,作出法律解释1件;累督促推制定机修改完善或者止各计动关废类范性文件规约2.5万件;了全人大代表班举办国学习26期;出台关于加强和改全人大代表工作的具体措施进国35条。工作剪影③2023年1月,全人大常委法工委某基立法系点召座国会层联开谈,征求村集体法会农经济组织(草案)的立法意,村民见积极参与讨论。④十三全人大常委届国会连续5年展法,持助力染防治开执检查续污攻和生文明建。某人大代表:坚战态设说“在法程中,我执检查过确感到天了,水了,海洋境也好了们实变蓝变清环变。”为什么说人民代表大会制度更加成熟更加定型?结合材料,运用政治与法治知识加以分析。解题流程第一步审设问,定方向小学、初中、高中各种试卷真题知识归纳文案合同PPT等免费下载www.doc985.com第二步析材料,调知识材料信息①:以习近平同志核心的为党中央全面加强对人大工作的领导答题语言:党中央威和集中一,推人维护权统领导为动大制度更加成熟更加定型提供强政治保坚证教材溯源:中共党的国产领导材料信息②:“数”人大说答题语言:全人大及其常委行使立法,加强国会积极权自身建,着力提高人大代表的履能力设职教材溯源:人大的、人大代表的职权职责材料信息③④:工作剪影答题语言:持以人民中心,提高立法量;加强坚为质执法,人民群追求美好生活的意愿检查顺应众教材溯源:持以人民中心坚为第三步组答案,用术语(1)坚持党的全面领导,经法定程序将党的主张上升为国家意志,为人民代表大会制度更加成熟更加定型提供了政治保证。(2)全国人民代表大会及其常委会积极履职,行使立法权、监督权,促进法制健全和执法规范,改进人大代表工作,为人民代表大会制度更加成熟更加定型提供了法治保障。(3)基层立法联系点的设立,充分体现了全国人民代表大会及其常委会坚持全过程人民民主,坚持民主立法,健全立法机关和社会公众沟通机制,拓宽公民有序参与立法的途径,提高村民参与立法的积极性,为人民代表大会制度更加成熟更加定型提供了群众基础。(4)人民代表大会制度是坚持党的领导、人民当家作主、依法治国有机统一的根本政治制度。党的十八大以来,人大工作取得历史性成就,充分体现了人民代表大会制度更加成熟更加定型。(参考答案)(1)按照设问主体逻辑答题。为什么从主体的性质、地位、宗旨、职能、行为的影响、意义等方面作答。(2)按照设问内涵逻辑答题。为什么(3)按照知识逻辑推理答题。(演绎推理三段论)为什么(4)认真分析材料与设问,明确知识、主体和指向。①注意知识范围,明确要求运用的知识模块,根据题目要求作答。②注意梳理材料信息,根据材料中的有效信息来调动和运用相关知识,而不是简单地罗列教材知识。

1、当您付费下载文档后,您只拥有了使用权限,并不意味着购买了版权,文档只能用于自身使用,不得用于其他商业用途(如 [转卖]进行直接盈利或[编辑后售卖]进行间接盈利)。
2、本站所有内容均由合作方或网友上传,本站不对文档的完整性、权威性及其观点立场正确性做任何保证或承诺!文档内容仅供研究参考,付费前请自行鉴别。
3、如文档内容存在违规,或者侵犯商业秘密、侵犯著作权等,请点击“违规举报”。

碎片内容

与本文档类似文档
2021版】高中政治新教材 必修三 第1单元 周练过关(二).docx
2021版】高中政治新教材 必修三 第1单元 周练过关(二).docx
免费
27下载
2024年新高考政治资料  题型五 原因意义类主观题.doc
2024年新高考政治资料 题型五 原因意义类主观题.doc
免费
0下载
选择性必修1《当代国际政治与经济》(思维导图 高频考点 易错扫描)-备战2024年高考政治抢分秘籍(新高考专用)[h][44196982].docx
选择性必修1《当代国际政治与经济》(思维导图 高频考点 易错扫描)-备战2024年高考政治抢分秘籍(新高考专用)[h][44196982].docx
免费
0下载
2024年新高考政治资料  第03课 领会科学思维(讲义)(解析版).docx
2024年新高考政治资料 第03课 领会科学思维(讲义)(解析版).docx
免费
0下载
2024年新高考政治资料  专题十 训练1 辩证唯物主义认识论.docx
2024年新高考政治资料 专题十 训练1 辩证唯物主义认识论.docx
免费
0下载
第四课 和平与发展 练习(原卷版)【抢分秘籍】2025年高考政治一轮复习精讲精练.doc
第四课 和平与发展 练习(原卷版)【抢分秘籍】2025年高考政治一轮复习精讲精练.doc
免费
0下载
时政热点7 中欧全面战略伙伴关系20周年(热点背景+链接教材+创新演练)-【每月时政】2024届高考政治时政热点专题(新高考通用).docx
时政热点7 中欧全面战略伙伴关系20周年(热点背景+链接教材+创新演练)-【每月时政】2024届高考政治时政热点专题(新高考通用).docx
免费
0下载
必修4 第二十五课 发展中国特色社会主义文化.pptx
必修4 第二十五课 发展中国特色社会主义文化.pptx
免费
0下载
2024版《大考卷》全程考评特训卷·政治【统考版】好题精准练 17.docx
2024版《大考卷》全程考评特训卷·政治【统考版】好题精准练 17.docx
免费
2下载
2025年新高考政治资料  专题十二 训练1 世界多极化与中国外交.docx
2025年新高考政治资料 专题十二 训练1 世界多极化与中国外交.docx
免费
0下载
2025届高考政治一轮总复习素养提升训练题必修4第三单元文化传承与文化创新第七课继承发展中华优秀传统文化.doc
2025届高考政治一轮总复习素养提升训练题必修4第三单元文化传承与文化创新第七课继承发展中华优秀传统文化.doc
免费
0下载
5个「热点人物素材」.docx
5个「热点人物素材」.docx
免费
0下载
2024年新高考政治资料  选择性必修2 大题攻略 主观题对“知识产权的保护”的考查.docx
2024年新高考政治资料 选择性必修2 大题攻略 主观题对“知识产权的保护”的考查.docx
免费
0下载
2024年高考政治一轮复习讲义(部编版)选择性必修2 大题攻略 主观题对“合同的订立、履行及其违约”的考查.docx
2024年高考政治一轮复习讲义(部编版)选择性必修2 大题攻略 主观题对“合同的订立、履行及其违约”的考查.docx
免费
7下载
2018年全国统一高考政治试卷(新课标ⅱ)往年高考真题.doc
2018年全国统一高考政治试卷(新课标ⅱ)往年高考真题.doc
免费
0下载
上海市奉贤区2016年高三第一学期期末(一模)学科质量检测政治试题及答案(word版).doc
上海市奉贤区2016年高三第一学期期末(一模)学科质量检测政治试题及答案(word版).doc
免费
0下载
高中2024版考评特训卷·思想政治【新教材】核心考点增分练 35.docx
高中2024版考评特训卷·思想政治【新教材】核心考点增分练 35.docx
免费
0下载
高考政治复习  第三课 订约履约 诚信为本 练习(解析版)【抢分秘籍】2025年高考政治一轮复习精讲精练.doc
高考政治复习 第三课 订约履约 诚信为本 练习(解析版)【抢分秘籍】2025年高考政治一轮复习精讲精练.doc
免费
0下载
2023年高考政治试卷(江苏)(空白卷) (1).docx
2023年高考政治试卷(江苏)(空白卷) (1).docx
免费
0下载
高考政治专题10 《政治生活》综合主观题-学易金卷:十年(2014-2023)高考政治真题分项汇编(全国通用)(解析卷).docx
高考政治专题10 《政治生活》综合主观题-学易金卷:十年(2014-2023)高考政治真题分项汇编(全国通用)(解析卷).docx
免费
0下载
我的小文库
实名认证
内容提供者

提供高质量免费文档试卷下载,如果满意请告诉您身边的人,如果不满意请告诉我们,您的意见对于我们很重要,是我们不断进步的动力

阅读排行

确认删除?
回到顶部
客服号
  • 客服QQ点击这里给我发消息
QQ群
  • QQ群点击这里加入QQ群
提交所需资料详情,我们来帮找资料