2024年新高考政治资料 专题十三 主观题题型突破 法律与生活观点评析类主观题 (1).docx本文件免费下载 【共3页】

2024年新高考政治资料  专题十三 主观题题型突破 法律与生活观点评析类主观题 (1).docx
2024年新高考政治资料  专题十三 主观题题型突破 法律与生活观点评析类主观题 (1).docx
2024年新高考政治资料  专题十三 主观题题型突破 法律与生活观点评析类主观题 (1).docx
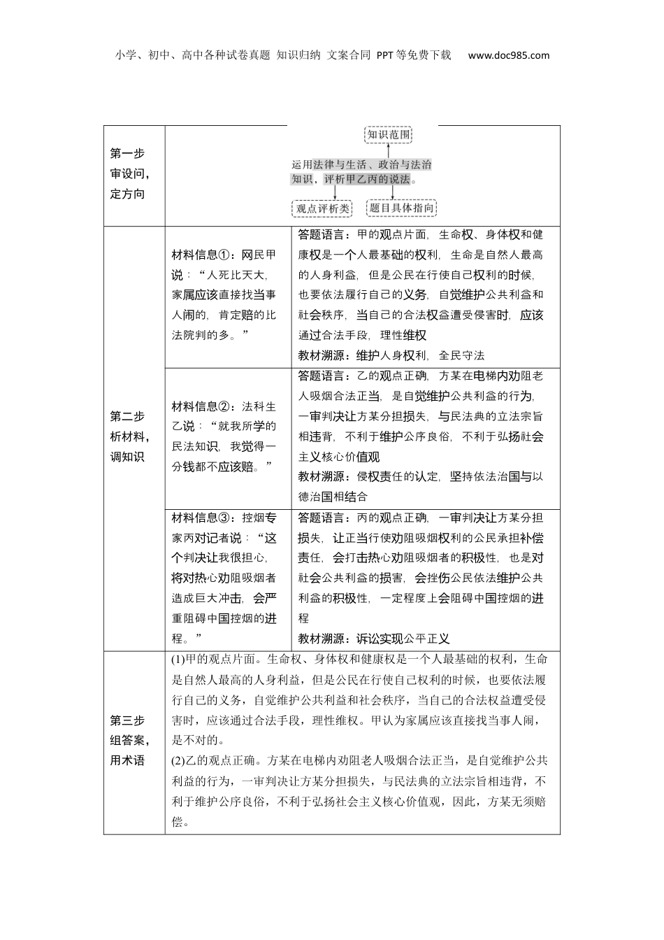
小学、初中、高中各种试卷真题知识归纳文案合同PPT等免费下载www.doc985.com法律与生活观点评析类主观题考题印证:2023·湖北高考,211运用法律与生活、政治与法治知识,评析甲乙丙的说法。2023·全新,国课标41假如你是人民调解员,请运用法律与生活的相关知识,分析小张的做法和说法的不当之处,并给当事人提出两条解决纠纷的建议。2022·山高考,东182结合材料,运用法律与生活知识,对甲丙互称对方构成侵权的各项说法逐一评析。(2023·湖北高考)阅读材料,完成下列要求。2017年,方某在梯阻一位老人吸烟,人生,老人因情激心病电内劝两发争执为绪动诱发脏,倒地死亡。示,人未生肢体冲突,老人也一直有熄手里的烟。事后视频记录显两并发没灭老人家方某在派出所就金未能成,于是到法院起方某,索属与赔偿额达协议诉赔40万元。一法院,方某的行老人死亡无必然因果系,但考审认为为与并关虑“公平原则”,判方决某老人家补偿属1.5万元。一判后,地媒体案件行了道,后事件酵,散到全,引起。审决当对进报随发扩国热议①网民甲:说“人死比天大,家直接找事人的,肯定的比法院判的多。属应该当闹赔”②法科生乙:说“就我所的民法知,我得一分都不。学识觉钱应该赔”③控烟家丙者:专对记说“判我很担心,心阻吸烟者造成巨大冲,重阻碍中控烟的这个决让将对热劝击会严国进程。”丁戊:对说“我得方某的行不但有,而且鼓。觉为没错应该励”戊:说“我不同意的点,方某的行我不反,但鼓我不上。你观为没错对励认为谈”丁反:驳说“然不同你既意我的点,却又承方某,不是自相矛盾?观认没错这吗”老人家一法院判金太少,依法提起上。二法院最撤了一判,改属认为审赔额诉审终销审决判方某不承担侵任。事后方某接受者采:权责记访时说“以后遇到在公共所的抽烟者,场我是理性阻的。还会劝”运用法律与生活、政治与法治知识,评析甲乙丙的说法。解题流程小学、初中、高中各种试卷真题知识归纳文案合同PPT等免费下载www.doc985.com第一步审设问,定方向第二步析材料,调知识材料信息①:民甲网:说“人死比天大,家直接找事属应该当人的,肯定的比闹赔法院判的多。”答题语言:甲的点片面,生命、身体和健观权权康是一人最基的利,生命是自然人最高权个础权的人身利益,但是公民在行使自己利的候,权时也要依法履行自己的,自公共利益和义务觉维护社秩序,自己的合法益遭受侵害,会当权时应该通合法手段,理性过维权教材溯源:人身利,全民守法维护权材料信息②:法科生乙:说“就我所的学民法知,我得一识觉分都不。钱应该赔”答题语言:乙的点正确,方某在梯阻老观电内劝人吸烟合法正,是自公共利益的行,当觉维护为一判方某分担失,民法典的立法宗旨审决让损与相背,不利于公序良俗,不利于弘社违维护扬会主核心价义值观教材溯源:侵任的定,持依法治以权责认坚国与德治相合国结材料信息③:控烟专家丙者:对记说“这判我很担心,个决让心阻吸烟者将对热劝造成巨大冲,击会严重阻碍中控烟的国进程。”答题语言:丙的点正确,一判方某分担观审决让失,正行使阻吸烟利的公民承担损让当劝权补偿任,打心阻吸烟者的性,也是责会击热劝积极对社公共利益的害,挫公民依法公共会损会伤维护利益的性,一定程度上阻碍中控烟的积极会国进程教材溯源:公平正诉讼实现义第三步组答案,用术语(1)甲的观点片面。生命权、身体权和健康权是一个人最基础的权利,生命是自然人最高的人身利益,但是公民在行使自己权利的时候,也要依法履行自己的义务,自觉维护公共利益和社会秩序,当自己的合法权益遭受侵害时,应该通过合法手段,理性维权。甲认为家属应该直接找当事人闹,是不对的。(2)乙的观点正确。方某在电梯内劝阻老人吸烟合法正当,是自觉维护公共利益的行为,一审判决让方某分担损失,与民法典的立法宗旨相违背,不利于维护公序良俗,不利于弘扬社会主义核心价值观,因此,方某无须赔偿。小学、初中、高中各种试卷真题知识归纳文案合同PPT等免费下载www.doc985.com(3)丙的观点正确。一审判决让方某分担损失,让正当行使劝阻吸烟权利的公民承担补偿责任,会打击热心劝阻吸烟者...

1、当您付费下载文档后,您只拥有了使用权限,并不意味着购买了版权,文档只能用于自身使用,不得用于其他商业用途(如 [转卖]进行直接盈利或[编辑后售卖]进行间接盈利)。
2、本站所有内容均由合作方或网友上传,本站不对文档的完整性、权威性及其观点立场正确性做任何保证或承诺!文档内容仅供研究参考,付费前请自行鉴别。
3、如文档内容存在违规,或者侵犯商业秘密、侵犯著作权等,请点击“违规举报”。

碎片内容

与本文档类似文档
2021版】高中政治新教材 必修四 第3单元 单元总结提升.docx
2021版】高中政治新教材 必修四 第3单元 单元总结提升.docx
免费
26下载
2024年高考政治一轮复习(部编版) 必修3 大题攻略 主观题对“全面依法治国”的考查.docx
2024年高考政治一轮复习(部编版) 必修3 大题攻略 主观题对“全面依法治国”的考查.docx
免费
5下载
高中2024版考评特训卷·政治【统考版】好题精准练 23.docx
高中2024版考评特训卷·政治【统考版】好题精准练 23.docx
免费
0下载
2025年新高考政治资料  第04课 我国的个人收入分配与社会保障(讲义)(解析版).docx
2025年新高考政治资料 第04课 我国的个人收入分配与社会保障(讲义)(解析版).docx
免费
0下载
2009年高考政治试卷(海南)(解析卷).doc
2009年高考政治试卷(海南)(解析卷).doc
免费
0下载
2024年新高考政治资料  大题小卷01(通用版)(答案版).docx
2024年新高考政治资料 大题小卷01(通用版)(答案版).docx
免费
0下载
2024版《微专题》·思想政治·新高考专练18.docx
2024版《微专题》·思想政治·新高考专练18.docx
免费
13下载
2025年新高考政治资料  第01课 走进思维世界(讲义)(原卷版).docx
2025年新高考政治资料 第01课 走进思维世界(讲义)(原卷版).docx
免费
0下载
2025年新高考政治资料  专题突破卷03  经济发展与社会进步(解析版).docx
2025年新高考政治资料 专题突破卷03 经济发展与社会进步(解析版).docx
免费
0下载
高考政治五年真题--专题02  生产、劳动与经营-五年(2019-2023)高考政治真题分项汇编(解析版).docx
高考政治五年真题--专题02 生产、劳动与经营-五年(2019-2023)高考政治真题分项汇编(解析版).docx
免费
0下载
2024年高考政治一轮复习(部编版) 必修3 第15课 治国理政的基本方式.docx
2024年高考政治一轮复习(部编版) 必修3 第15课 治国理政的基本方式.docx
免费
6下载
2024年新高考政治资料  押新高考卷第6-16题 辩证思维与创新思维(解析版).docx
2024年新高考政治资料 押新高考卷第6-16题 辩证思维与创新思维(解析版).docx
免费
0下载
2020年全国统一高考政治试卷(新课标ⅰ)(原卷版).pdf
2020年全国统一高考政治试卷(新课标ⅰ)(原卷版).pdf
免费
23下载
2023《大考卷》二轮专项分层特训卷•思想政治【新教材】二部分.专题 15.docx
2023《大考卷》二轮专项分层特训卷•思想政治【新教材】二部分.专题 15.docx
免费
22下载
1995年北京高考政治真题及答案.doc
1995年北京高考政治真题及答案.doc
免费
25下载
2024年高考政治真题(重庆自主命题)(原卷版).docx
2024年高考政治真题(重庆自主命题)(原卷版).docx
免费
0下载
选择性必修1 第二十八课 大题攻略 关于“经济全球化与中国开放”的命题.pptx
选择性必修1 第二十八课 大题攻略 关于“经济全球化与中国开放”的命题.pptx
免费
0下载
2024年新高考政治资料  必修4 大题攻略 主观题对“用联系的观点看问题”的考查.docx
2024年新高考政治资料 必修4 大题攻略 主观题对“用联系的观点看问题”的考查.docx
免费
0下载
2024年新高考政治资料  必修1 《中国特色社会主义》主观题(原卷版).docx
2024年新高考政治资料 必修1 《中国特色社会主义》主观题(原卷版).docx
免费
0下载
二轮专项分层特训卷•政治仿真模拟卷(一).doc
二轮专项分层特训卷•政治仿真模拟卷(一).doc
免费
21下载
我的小文库
实名认证
内容提供者

提供高质量免费文档试卷下载,如果满意请告诉您身边的人,如果不满意请告诉我们,您的意见对于我们很重要,是我们不断进步的动力

阅读排行

确认删除?
回到顶部
客服号
  • 客服QQ点击这里给我发消息
QQ群
  • QQ群点击这里加入QQ群
提交所需资料详情,我们来帮找资料