2024年新高考政治资料 押第5-7题 政治与法治(解析版).docx本文件免费下载 【共14页】

2024年新高考政治资料  押第5-7题 政治与法治(解析版).docx
2024年新高考政治资料  押第5-7题 政治与法治(解析版).docx
2024年新高考政治资料  押第5-7题 政治与法治(解析版).docx
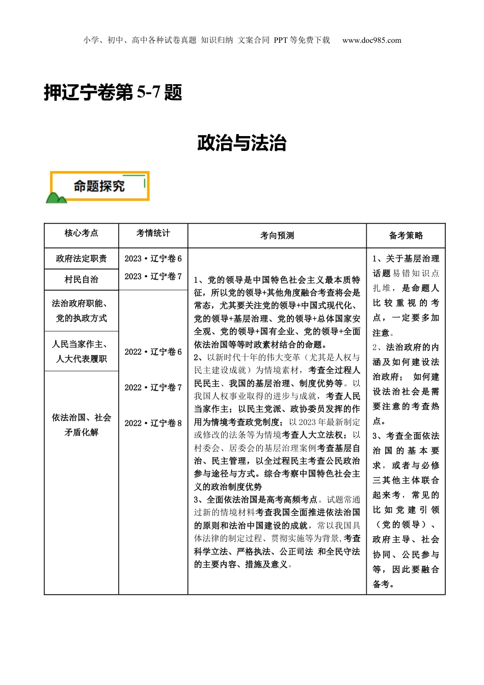
小学、初中、高中各种试卷真题知识归纳文案合同PPT等免费下载www.doc985.com押辽宁卷第5-7题政治与法治核心考点考情统计考向预测备考策略政府法定职责2023·辽宁卷62023·辽宁卷71、党的领导是中国特色社会主义最本质特征,所以党的领导+其他角度融合考查将会是常态,尤其要关注党的领导+中国式现代化、党的领导+基层治理、党的领导+总体国家安全观、党的领导+国有企业、党的领导+全面依法治国等等时政素材结合的命题。2、以新时代十年的伟大变革(尤其是人权与民主建设成就)为情境素材,考查全过程人民民主、我国的基层治理、制度优势等。以我国人权事业取得的进步与成就,考查人民当家作主;以民主党派、政协委员发挥的作用为情境考查政党制度;以2023年最新制定或修改的法条等为情境考查人大立法权;以村委会、居委会的基层治理案例考查基层自治、民主管理,以全过程民主考查公民政治参与途径与方式。综合考察中国特色社会主义的政治制度优势3、全面依法治国是高考高频考点。试题常通过新的情境材料考查我国全面推进依法治国的原则和法治中国建设的成就,常以我国具体法律的制定过程、贯彻实施等为背景,考查科学立法、严格执法、公正司法和全民守法的主要内容、措施及意义。1、关于基层治理话题易错知识点扎堆,是命题人比较重视的考点,一定要多加注意。2、法治政府的内涵及如何建设法治政府;如何建设法治社会是需要注意的考查热点。3、考查全面依法治国的基本要求,或者与必修三其他主体联合起来考,常见的比如党建引领(党的领导)、政府主导、社会协同、公民参与等,因此要融合备考。村民自治法治政府职能、党的执政方式2022·辽宁卷62022·辽宁卷72022·辽宁卷8人民当家作主、人大代表履职依法治国、社会矛盾化解小学、初中、高中各种试卷真题知识归纳文案合同PPT等免费下载www.doc985.com1.(2023年新高考辽宁政治高考真题)甲公司向市场监督管理局投诉乙公司侵犯其商标权,该局受理后展开调查,经查明事实,对乙公司作出行政处罚。乙公司不服,向法院提起行政诉讼,法院维持该行政处罚决定,驳回了乙公司的诉讼请求,乙公司未上诉。这体现了该局()①依法履行法定职责,规范地行使了行政权力②对争议事实进行查证,有效化解了行政争议③运用了行政裁决、行政诉讼等纠纷解决机制④维护了当事人的合法权益,彰显了公平正义A.①②B.①④C.②③D.③④【答案】B【解析】【详解】①④:甲公司向市场监督管理局投诉乙公司侵犯其商标权,该局受理后展开调查,经查明事实,对乙公司作出行政处罚。这体现了该局依法履行法定职责,规范地行使了行政权力,维护了当事人的合法权益,彰显了公平正义,①④符合题意。②:材料反映该局对乙公司侵犯其商标权进行了查证,并对侵权者作出行政处罚,不存在化解行政争议问题,②与题意不符。③:材料反映该局运用法律手段和行政手段处理商标侵权,不涉及运用了行政裁决、行政诉讼等纠纷解决机制,③与题意不符。2.(2023年新高考辽宁政治高考真题)李先生向社区提出了解决人车分流问题的建议。在街道党总支牵头下,社区多次召开物业、商铺及李先生等居民共同参与的意见征求会议,最终形成了反映整体诉求的社区生活秩序优化方案。方案的落地增强了人们的归属感和幸福感。这一过程()①提高了公众维权意识和协商式监督的积极性②体现了对社区治理成果认同和共享的广泛性③实现公众意见征询从决策前向决策后的延伸④表明党和人民是利益一致、同心同向的整体A.①③B.①④C.②③D.②④【答案】D【详解】②④:在街道党总支牵头下,社区多次召开物业、商铺及李先生等居民共同参与的意见征求会议,最终形成了反映整体诉求的社区生活秩序优化方案。方案的落地增强了人们的归属感和幸福感。这一过程体现了社会主义协商民主的重要性,表明党和人民是利益一致、同心同向的整体,有利于增强对社区治理成果认同和共享的广泛性,②④符合题意。小学、初中、高中各种试卷真题知识归纳文案合同PPT等免费下载www.doc985.com①:本题强调公民参与民主决策的重要性,没有涉及维权意识和协商式监督,①不合题意。③:材料中方案的落地实现公众意见征询从决策...

1、当您付费下载文档后,您只拥有了使用权限,并不意味着购买了版权,文档只能用于自身使用,不得用于其他商业用途(如 [转卖]进行直接盈利或[编辑后售卖]进行间接盈利)。
2、本站所有内容均由合作方或网友上传,本站不对文档的完整性、权威性及其观点立场正确性做任何保证或承诺!文档内容仅供研究参考,付费前请自行鉴别。
3、如文档内容存在违规,或者侵犯商业秘密、侵犯著作权等,请点击“违规举报”。

碎片内容

与本文档类似文档
2021版】高中政治新教材 必修四 第3单元 单元总结提升.docx
2021版】高中政治新教材 必修四 第3单元 单元总结提升.docx
免费
26下载
2024年高考政治一轮复习(部编版) 必修3 大题攻略 主观题对“全面依法治国”的考查.docx
2024年高考政治一轮复习(部编版) 必修3 大题攻略 主观题对“全面依法治国”的考查.docx
免费
5下载
高中2024版考评特训卷·政治【统考版】好题精准练 23.docx
高中2024版考评特训卷·政治【统考版】好题精准练 23.docx
免费
0下载
2025年新高考政治资料  第04课 我国的个人收入分配与社会保障(讲义)(解析版).docx
2025年新高考政治资料 第04课 我国的个人收入分配与社会保障(讲义)(解析版).docx
免费
0下载
2009年高考政治试卷(海南)(解析卷).doc
2009年高考政治试卷(海南)(解析卷).doc
免费
0下载
2024年新高考政治资料  大题小卷01(通用版)(答案版).docx
2024年新高考政治资料 大题小卷01(通用版)(答案版).docx
免费
0下载
2024版《微专题》·思想政治·新高考专练18.docx
2024版《微专题》·思想政治·新高考专练18.docx
免费
13下载
2025年新高考政治资料  第01课 走进思维世界(讲义)(原卷版).docx
2025年新高考政治资料 第01课 走进思维世界(讲义)(原卷版).docx
免费
0下载
2025年新高考政治资料  专题突破卷03  经济发展与社会进步(解析版).docx
2025年新高考政治资料 专题突破卷03 经济发展与社会进步(解析版).docx
免费
0下载
高考政治五年真题--专题02  生产、劳动与经营-五年(2019-2023)高考政治真题分项汇编(解析版).docx
高考政治五年真题--专题02 生产、劳动与经营-五年(2019-2023)高考政治真题分项汇编(解析版).docx
免费
0下载
2024年高考政治一轮复习(部编版) 必修3 第15课 治国理政的基本方式.docx
2024年高考政治一轮复习(部编版) 必修3 第15课 治国理政的基本方式.docx
免费
6下载
2024年新高考政治资料  押新高考卷第6-16题 辩证思维与创新思维(解析版).docx
2024年新高考政治资料 押新高考卷第6-16题 辩证思维与创新思维(解析版).docx
免费
0下载
2020年全国统一高考政治试卷(新课标ⅰ)(原卷版).pdf
2020年全国统一高考政治试卷(新课标ⅰ)(原卷版).pdf
免费
23下载
2023《大考卷》二轮专项分层特训卷•思想政治【新教材】二部分.专题 15.docx
2023《大考卷》二轮专项分层特训卷•思想政治【新教材】二部分.专题 15.docx
免费
22下载
1995年北京高考政治真题及答案.doc
1995年北京高考政治真题及答案.doc
免费
25下载
2024年高考政治真题(重庆自主命题)(原卷版).docx
2024年高考政治真题(重庆自主命题)(原卷版).docx
免费
0下载
选择性必修1 第二十八课 大题攻略 关于“经济全球化与中国开放”的命题.pptx
选择性必修1 第二十八课 大题攻略 关于“经济全球化与中国开放”的命题.pptx
免费
0下载
2024年新高考政治资料  必修4 大题攻略 主观题对“用联系的观点看问题”的考查.docx
2024年新高考政治资料 必修4 大题攻略 主观题对“用联系的观点看问题”的考查.docx
免费
0下载
2024年新高考政治资料  必修1 《中国特色社会主义》主观题(原卷版).docx
2024年新高考政治资料 必修1 《中国特色社会主义》主观题(原卷版).docx
免费
0下载
二轮专项分层特训卷•政治仿真模拟卷(一).doc
二轮专项分层特训卷•政治仿真模拟卷(一).doc
免费
21下载
我的小文库
实名认证
内容提供者

提供高质量免费文档试卷下载,如果满意请告诉您身边的人,如果不满意请告诉我们,您的意见对于我们很重要,是我们不断进步的动力

阅读排行

确认删除?
回到顶部
客服号
  • 客服QQ点击这里给我发消息
QQ群
  • QQ群点击这里加入QQ群
提交所需资料详情,我们来帮找资料