2025年新高考化学资料 专题05 元素及其化合物的性质与应用(测试)(原卷版).docx本文件免费下载 【共7页】

2025年新高考化学资料  专题05 元素及其化合物的性质与应用(测试)(原卷版).docx
2025年新高考化学资料  专题05 元素及其化合物的性质与应用(测试)(原卷版).docx
2025年新高考化学资料  专题05 元素及其化合物的性质与应用(测试)(原卷版).docx
小学、初中、高中各种试卷真题知识归纳文案合同PPT等免费下载www.doc985.com专题05元素及其化合物的性质与应用(考试时间:75分钟试卷满分:100分)一、选择题(本题共15小题,每小题3分,共45分。每小题只有一项是符合题目要求的)1.(2024·山西吕梁高三联考)下列说法正确的是()A.Cl2和Br2分别与Fe2+反应得到Cl-和Br-B.加热NaI与浓H3PO4混合物可制备HI,说明H3PO4比HI酸性强C.1molSO3与1molNO2分别通入1L水中可产生相同浓度的H2SO4和HNO3D.浓HNO3和稀HNO3与Cu反应的还原产物分别为NO2和NO,故稀HNO3氧化性更强2.对下列事实的解释正确的是()A.氯气可以使湿润的有色布条褪色,是因为氯气具有漂白性B.医疗上可用硫酸钡作x射线透视肠胃的内服药,是因为硫酸钡不溶于酸C.向50mL18mol·L-1的H2SO4溶液中加入足量的铜片加热充分反应后,被还原的H2SO4的物质的量等于0.45molD.常温下,浓H2SO4可以用铝制容器贮存,说明铝与浓H2SO4不反应3.(2024·天津高三期中)类比推理是化学中常用的思维方法。下列推理正确的是()A.Na与O2在加热条件下反应生成Na2O2,故可推测Li与O2在加热条件下反应生成Li2O2B.BaSO4可用作医疗X射线检查的内服药剂,俗称“钡餐”,故可推测BaCO3也用作“钡餐”C.工业上采用电解熔融NaCl的方法冶炼金属钠,故工业上也可用电解熔融AlCl3的方法冶炼金属铝D.SO2与H2O反应生成H2SO4,故可推测SSO2与Na2O2反应生成Na2SO44.(2024·浙江高三选考模拟)下列关于元素及其化合物的性质说法正确的是()A.工业上利用水和NO2反应制备硝酸B.工业上用焦炭和金刚砂反应制备粗硅C.用铁与浓硫酸常温下反应制备SO2D.La-Ni储氢合金在加热条件下可与氢气反应生成稳定的金属氢化物5.根据下列各反应现象所归纳的元素性质不正确的是()A.将一小块钠投入到盛有硫酸铜溶液的烧杯中,发现没有紫红色的铜析出。不能说明钠的金属性比铜弱B.用湿润的淀粉碘化钾试纸放置在有氯气产生的导管上端,发现试纸变蓝。说明氯元素的非金属性比碘元素强C.把H2S气体和Cl2在集气瓶中混合,一段时间后发现瓶壁有淡黄色固体析出。说明Cl的非金属性比S强D.将0.1molNa、Mg、Al分别与足量稀盐酸反应,除共同产生H2外,还分别生成了NaCl、MgCl2、小学、初中、高中各种试卷真题知识归纳文案合同PPT等免费下载www.doc985.comAlCl3,金属失去的电子数分别为0.1mol、0.2mol、0.3mol。说明这三种金属的活泼性为:Al>Mg>Na6.在火星上工作的美国“勇气号”、“机遇号”探测车的一个重要任务就是收集有关Fe2O3及硫酸盐的信息,以证明火星上存在或曾经存在过水。以下叙述正确的是()A.铝热剂就是单指Fe2O3粉和铝粉的混合物B.检验从火星上带回来的红色物质是否是Fe2O3的操作步骤为:样品→粉碎→加水溶解→过滤→向滤液中滴加KSCN溶液C.还原amolFe2O3所需H2、Al、CO的物质的量之比为3∶2∶3D.明矾属于硫酸盐,含结晶水,是混合物7.(2024·湖北荆州·高三荆州中学校考阶段练习)已知水合肼(N2H4•H2O)具有较强还原性,通常可被氧化为N2。现用如图流程可制得较纯的单质Pt,下列有关说法不正确的是()A.王水是由浓盐酸与浓硝酸组成,与粗Pt反应时浓硝酸表现出强氧化性B.已知H2[PtCl6]是配合物,则中心原子是Pt,配位数为6C.脱硝除去残余的HNO3和氮氧化物,主要目的是防止其污染环境D.由PtO2制得1mol纯Pt,理论上至少需要1molN2H4•H2O作还原剂8.在一定温度和催化剂作用下,NO跟NH3可以发生反应生成N2和H2O。现有NO和NH3的混合物1mol,充分反应后所得产物中,经还原得到的N2比经氧化得到的N2多1.4g。已知反应的化学方程式:4NH3+6NO5N2+6H2O,则下列说法正确的是()A.当转移的电子数约为3.612×1023时,则标况下有4.48L氨气被还原B.氧化产物和还原产物的物质的量比为3:2C.若以上反应进行完全,原混合物中NO与NH3的物质的量之比为可能为3:7D.若有混合物中有0.2molNH3,则参与反应的NO为0.8mol9.已知甲、乙、丙三种物质均含有同种元素X,其转化关系如下:下列说法错误的是()A.若A为NaOH溶液,乙为白色沉淀,则X可能为短周期金属元素B.若A为硝酸,X为金属元素,则甲与乙反应可生成丙C.若A为氧气,丙...

1、当您付费下载文档后,您只拥有了使用权限,并不意味着购买了版权,文档只能用于自身使用,不得用于其他商业用途(如 [转卖]进行直接盈利或[编辑后售卖]进行间接盈利)。
2、本站所有内容均由合作方或网友上传,本站不对文档的完整性、权威性及其观点立场正确性做任何保证或承诺!文档内容仅供研究参考,付费前请自行鉴别。
3、如文档内容存在违规,或者侵犯商业秘密、侵犯著作权等,请点击“违规举报”。

碎片内容

与本文档类似文档
精品解析:江苏省决胜新高考部分学校2023-2024学年高三上学期10月大联考化学试题(原卷版).docx
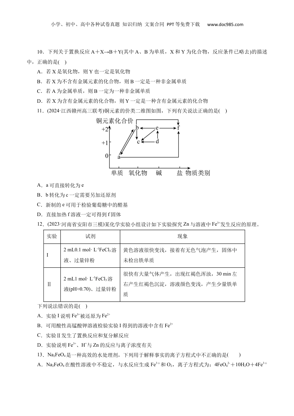
精品解析:江苏省决胜新高考部分学校2023-2024学年高三上学期10月大联考化学试题(原卷版).docx
免费
0下载
高考化学复习  专题10 微型化学工艺流程(选择题)(解析版)-备战2025年高考化学【二轮·突破提升】专题复习讲义(新高考通用).docx
高考化学复习 专题10 微型化学工艺流程(选择题)(解析版)-备战2025年高考化学【二轮·突破提升】专题复习讲义(新高考通用).docx
免费
0下载
1991年辽宁高考化学真题及答案.doc
1991年辽宁高考化学真题及答案.doc
免费
25下载
2007年天津市高考化学试卷   .doc
2007年天津市高考化学试卷 .doc
免费
6下载
高考化学复习  模板02 化学反应机理图像分析(原卷版).docx
高考化学复习 模板02 化学反应机理图像分析(原卷版).docx
免费
0下载
上海市黄浦区2016年高三第二学期期中(二模)学科质量检测化学试题及答案(word解析版).doc
上海市黄浦区2016年高三第二学期期中(二模)学科质量检测化学试题及答案(word解析版).doc
免费
0下载
高中2022·微专题·小练习·化学【新高考】专练44.docx
高中2022·微专题·小练习·化学【新高考】专练44.docx
免费
0下载
高考化学复习  大单元二 第四章 第10讲 碱金属 钠及其氧化物.docx
高考化学复习 大单元二 第四章 第10讲 碱金属 钠及其氧化物.docx
免费
0下载
专题05 常见无机物的性质、用途与转化-五年(2019-2023)高考化学真题分项汇编(全国通用)(解析版) (1).docx
专题05 常见无机物的性质、用途与转化-五年(2019-2023)高考化学真题分项汇编(全国通用)(解析版) (1).docx
免费
0下载
2005年内蒙古高考理科综合真题及答案 (1).doc
2005年内蒙古高考理科综合真题及答案 (1).doc
免费
0下载
2023《微专题·小练习》·化学·新教材·XL-6专练1阿伏加德罗常数的应用.docx
2023《微专题·小练习》·化学·新教材·XL-6专练1阿伏加德罗常数的应用.docx
免费
15下载
2016年高考化学真题(新课标Ⅲ)(原卷版).doc
2016年高考化学真题(新课标Ⅲ)(原卷版).doc
免费
3下载
2023年新高考天津化学.docx
2023年新高考天津化学.docx
免费
0下载
【高考化学】备战2024年(全国通用)易错类型13 水溶液中的离子平衡(9大易错点)(解析版).docx
【高考化学】备战2024年(全国通用)易错类型13 水溶液中的离子平衡(9大易错点)(解析版).docx
免费
0下载
2024版《大考卷》全程考评特训卷·化学【新教材】(含不定项)仿真模拟冲刺标准练(二).docx
2024版《大考卷》全程考评特训卷·化学【新教材】(含不定项)仿真模拟冲刺标准练(二).docx
免费
5下载
上海市闵行区2022年高三第一学期期末(一模)化学答案.docx
上海市闵行区2022年高三第一学期期末(一模)化学答案.docx
免费
0下载
高考化学复习  信息必刷卷01(浙江专用)(原卷版).docx
高考化学复习 信息必刷卷01(浙江专用)(原卷版).docx
免费
0下载
2023《大考卷》二轮专项分层特训卷•化学【新教材】不定项练 8.docx
2023《大考卷》二轮专项分层特训卷•化学【新教材】不定项练 8.docx
免费
16下载
2021年高考全国甲卷化学试题(原卷版)A3.doc
2021年高考全国甲卷化学试题(原卷版)A3.doc
免费
11下载
高考化学复习  信息必刷卷01(天津专用)(原卷版).docx
高考化学复习 信息必刷卷01(天津专用)(原卷版).docx
免费
0下载
我的小文库
实名认证
内容提供者

提供高质量免费文档试卷下载,如果满意请告诉您身边的人,如果不满意请告诉我们,您的意见对于我们很重要,是我们不断进步的动力

阅读排行

确认删除?
回到顶部
客服号
  • 客服QQ点击这里给我发消息
QQ群
  • QQ群点击这里加入QQ群
提交所需资料详情,我们来帮找资料