2025年新高考物理资料 考点25 验证机械能守恒定律(核心考点精讲精练)(原卷版).docx本文件免费下载 【共15页】

2025年新高考物理资料  考点25 验证机械能守恒定律(核心考点精讲精练)(原卷版).docx
2025年新高考物理资料  考点25 验证机械能守恒定律(核心考点精讲精练)(原卷版).docx
2025年新高考物理资料  考点25 验证机械能守恒定律(核心考点精讲精练)(原卷版).docx
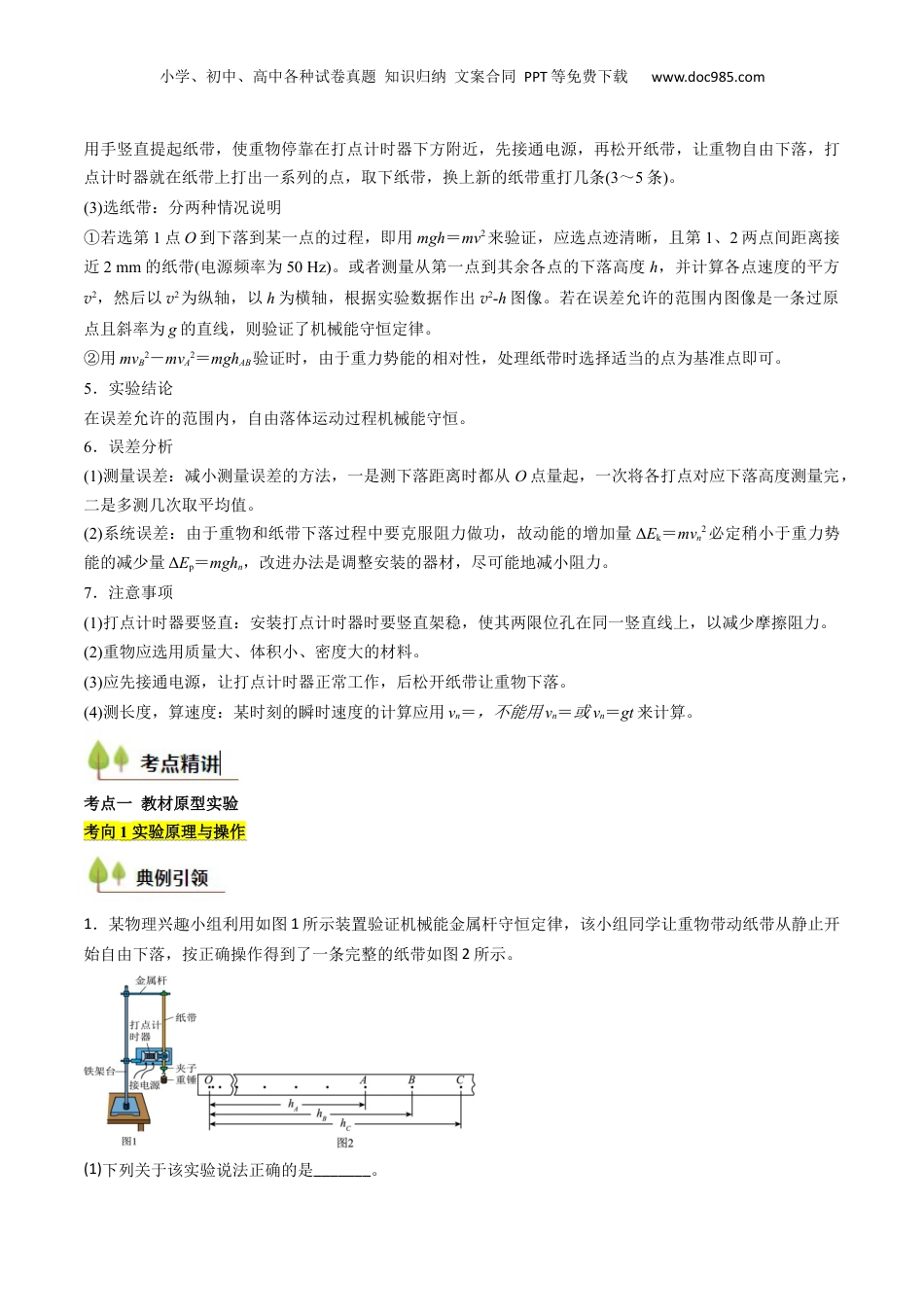
小学、初中、高中各种试卷真题知识归纳文案合同PPT等免费下载www.doc985.com考点25验证机械能守恒定律1.高考真题考点分布题型考点考查考题统计实验题验证机械能守恒定律2024年6月浙江卷实验题验证机械能守恒定律2023年天津卷实验题验证机械能守恒定律2022年湖北卷、河北卷2.命题规律及备考策略【命题规律】各地高考对验证机械能守恒定律这个实验的考查频度较高,考查多在原型实验的所用原理的基础之上,通过创新实验的方式予以考查。【备考策略】1.掌握并会利用实验的原理验证机械能守恒定律,并会做出必要的误差分析。2.能够在原型实验基础上,通过对实验的改进或者创新,做出同类探究。【命题预测】重点关键利用创新性实验装置或方法对机械能守恒定律的验证。1.实验目的验证机械能守恒定律。2.实验原理通过实验,求出做自由落体运动物体的重力势能的减少量和对应过程动能的增加量,在实验误差允许范围内,若二者相等,说明机械能守恒,从而验证机械能守恒定律。3.实验器材打点计时器、交流电源、纸带、复写纸、重物、刻度尺、铁架台(带铁夹)、导线。4.实验步骤(1)安装器材:将打点计时器固定在铁架台上,用导线将打点计时器与电源相连。(2)打纸带小学、初中、高中各种试卷真题知识归纳文案合同PPT等免费下载www.doc985.com用手竖直提起纸带,使重物停靠在打点计时器下方附近,先接通电源,再松开纸带,让重物自由下落,打点计时器就在纸带上打出一系列的点,取下纸带,换上新的纸带重打几条(3~5条)。(3)选纸带:分两种情况说明①若选第1点O到下落到某一点的过程,即用mgh=mv2来验证,应选点迹清晰,且第1、2两点间距离接近2mm的纸带(电源频率为50Hz)。或者测量从第一点到其余各点的下落高度h,并计算各点速度的平方v2,然后以v2为纵轴,以h为横轴,根据实验数据作出v2-h图像。若在误差允许的范围内图像是一条过原点且斜率为g的直线,则验证了机械能守恒定律。②用mvB2-mvA2=mghAB验证时,由于重力势能的相对性,处理纸带时选择适当的点为基准点即可。5.实验结论在误差允许的范围内,自由落体运动过程机械能守恒。6.误差分析(1)测量误差:减小测量误差的方法,一是测下落距离时都从O点量起,一次将各打点对应下落高度测量完,二是多测几次取平均值。(2)系统误差:由于重物和纸带下落过程中要克服阻力做功,故动能的增加量ΔEk=mvn2必定稍小于重力势能的减少量ΔEp=mghn,改进办法是调整安装的器材,尽可能地减小阻力。7.注意事项(1)打点计时器要竖直:安装打点计时器时要竖直架稳,使其两限位孔在同一竖直线上,以减少摩擦阻力。(2)重物应选用质量大、体积小、密度大的材料。(3)应先接通电源,让打点计时器正常工作,后松开纸带让重物下落。(4)测长度,算速度:某时刻的瞬时速度的计算应用vn=,不能用vn=或vn=gt来计算。考点一教材原型实验考向1实验原理与操作1.某物理兴趣小组利用如图1所示装置验证机械能金属杆守恒定律,该小组同学让重物带动纸带从静止开始自由下落,按正确操作得到了一条完整的纸带如图2所示。(1)下列关于该实验说法正确的是_______。小学、初中、高中各种试卷真题知识归纳文案合同PPT等免费下载www.doc985.comA.实验时重锤可以用木质小球替代B.打点计时器工作时的电压应选择直流6~8VC.安装实验器材时,必须使打点计时器的两个限位孔在同一竖直线上D.实验时应先手掌托住重锤使其紧靠打点计时器,待接通电源后,再释放重锤(2)在纸带上选取三个连续打出的,点A、B、C,测得它们到起始点O(O点与下一点的间距接近2mm)的距离分别为。已知当地重力加速度为g,打点计时器的打点周期为T。设重物质量为m。从打O点到B点的过程中,重物的重力势能变化量,动能变化量。(用已知字母表示)(3)若通过计算发现,物体动能的增加量大于重力势能减少量,则原因可能是下列选项的_______。A.重物受到空气阻力的影响B.打点计时器的电压较低C.纸带和打点计时器间存在摩擦D.实验时先释放纸带再接通电源2.某实验小组的同学利用如图1所示的实验装置验证机械能守恒定律。规范操作后,得到一条点迹清晰的纸带,如图2所示,A、B、C、D、E、F是纸带上选取的6个...

1、当您付费下载文档后,您只拥有了使用权限,并不意味着购买了版权,文档只能用于自身使用,不得用于其他商业用途(如 [转卖]进行直接盈利或[编辑后售卖]进行间接盈利)。
2、本站所有内容均由合作方或网友上传,本站不对文档的完整性、权威性及其观点立场正确性做任何保证或承诺!文档内容仅供研究参考,付费前请自行鉴别。
3、如文档内容存在违规,或者侵犯商业秘密、侵犯著作权等,请点击“违规举报”。

碎片内容

与本文档类似文档
高中2022·微专题·小练习·物理【新高考】专题38.docx
高中2022·微专题·小练习·物理【新高考】专题38.docx
免费
0下载
2024版《大考卷》全程考评特训卷·物理【新教材】(河北专版)考点86.docx
2024版《大考卷》全程考评特训卷·物理【新教材】(河北专版)考点86.docx
免费
9下载
2024年新高考物理资料 热点12 恒定电流.docx
2024年新高考物理资料 热点12 恒定电流.docx
免费
0下载
2024年新高考物理资料 专题11 磁场-2022年高考真题和模拟题物理分专题训练(教师版含解析).docx
2024年新高考物理资料 专题11 磁场-2022年高考真题和模拟题物理分专题训练(教师版含解析).docx
免费
0下载
2021年高考物理真题(北京自主命题)(解析版).doc
2021年高考物理真题(北京自主命题)(解析版).doc
免费
9下载
2024年新高考物理资料 第57讲 电磁感应中的动力学和能量问题(练习)(原卷版).docx
2024年新高考物理资料 第57讲 电磁感应中的动力学和能量问题(练习)(原卷版).docx
免费
0下载
2024年高考物理 一轮复习讲义(新人教版)第12章 专题强化练215 动量观点在电磁感应中的应用.docx
2024年高考物理 一轮复习讲义(新人教版)第12章 专题强化练215 动量观点在电磁感应中的应用.docx
免费
11下载
2024年新高考物理资料 第一篇 专题四 第11讲 直流电路与交变电流.docx
2024年新高考物理资料 第一篇 专题四 第11讲 直流电路与交变电流.docx
免费
0下载
精品解析:2024届上海市金山区高三上学期一模物理试卷(原卷版) (1).docx
精品解析:2024届上海市金山区高三上学期一模物理试卷(原卷版) (1).docx
免费
0下载
2023《大考卷》二轮专项分层特训卷·物理【新教材】河北专版模拟小卷练4.docx
2023《大考卷》二轮专项分层特训卷·物理【新教材】河北专版模拟小卷练4.docx
免费
2下载
精品解析:2023届江苏省盐城中学高三下学期第三次模拟考试物理试题(原卷版).docx
精品解析:2023届江苏省盐城中学高三下学期第三次模拟考试物理试题(原卷版).docx
免费
0下载
2025年新高考物理资料  第一章 微点突破1 追及相遇问题.docx
2025年新高考物理资料 第一章 微点突破1 追及相遇问题.docx
免费
0下载
2009年高考物理试卷(北京)(解析卷).doc
2009年高考物理试卷(北京)(解析卷).doc
免费
0下载
2024年新高考物理资料  第46讲 测定金属丝的电阻率(课件).pptx
2024年新高考物理资料 第46讲 测定金属丝的电阻率(课件).pptx
免费
0下载
2024年新高考物理资料 模块四 电路与电磁感应综合测试卷(解析版).docx
2024年新高考物理资料 模块四 电路与电磁感应综合测试卷(解析版).docx
免费
0下载
精品解析:2024届上海市虹口区高三上学期期终学生学习能力诊断测试(一模)物理试卷(原卷版).docx
精品解析:2024届上海市虹口区高三上学期期终学生学习能力诊断测试(一模)物理试卷(原卷版).docx
免费
0下载
2024年新高考物理资料  第56讲 电磁感应现象中的电路和图像问题(课件).pptx
2024年新高考物理资料 第56讲 电磁感应现象中的电路和图像问题(课件).pptx
免费
0下载
2025年新高考物理资料  第十五章 第3课时 气体的性质 (1).docx
2025年新高考物理资料 第十五章 第3课时 气体的性质 (1).docx
免费
0下载
高中物理·必修第一册课时作业WORD  课时分层作业(八).docx
高中物理·必修第一册课时作业WORD 课时分层作业(八).docx
免费
18下载
2024年高考物理一轮复习(新人教版) 第1章 实验1 探究小车速度随时间变化的规律.pptx
2024年高考物理一轮复习(新人教版) 第1章 实验1 探究小车速度随时间变化的规律.pptx
免费
0下载
我的小文库
实名认证
内容提供者

提供高质量免费文档试卷下载,如果满意请告诉您身边的人,如果不满意请告诉我们,您的意见对于我们很重要,是我们不断进步的动力

阅读排行

确认删除?
回到顶部
客服号
  • 客服QQ点击这里给我发消息
QQ群
  • QQ群点击这里加入QQ群