2024年新高考物理资料 第二篇 二、计算题解题技巧及规范.docx本文件免费下载 【共4页】

2024年新高考物理资料 第二篇 二、计算题解题技巧及规范.docx
2024年新高考物理资料 第二篇 二、计算题解题技巧及规范.docx
2024年新高考物理资料 第二篇 二、计算题解题技巧及规范.docx
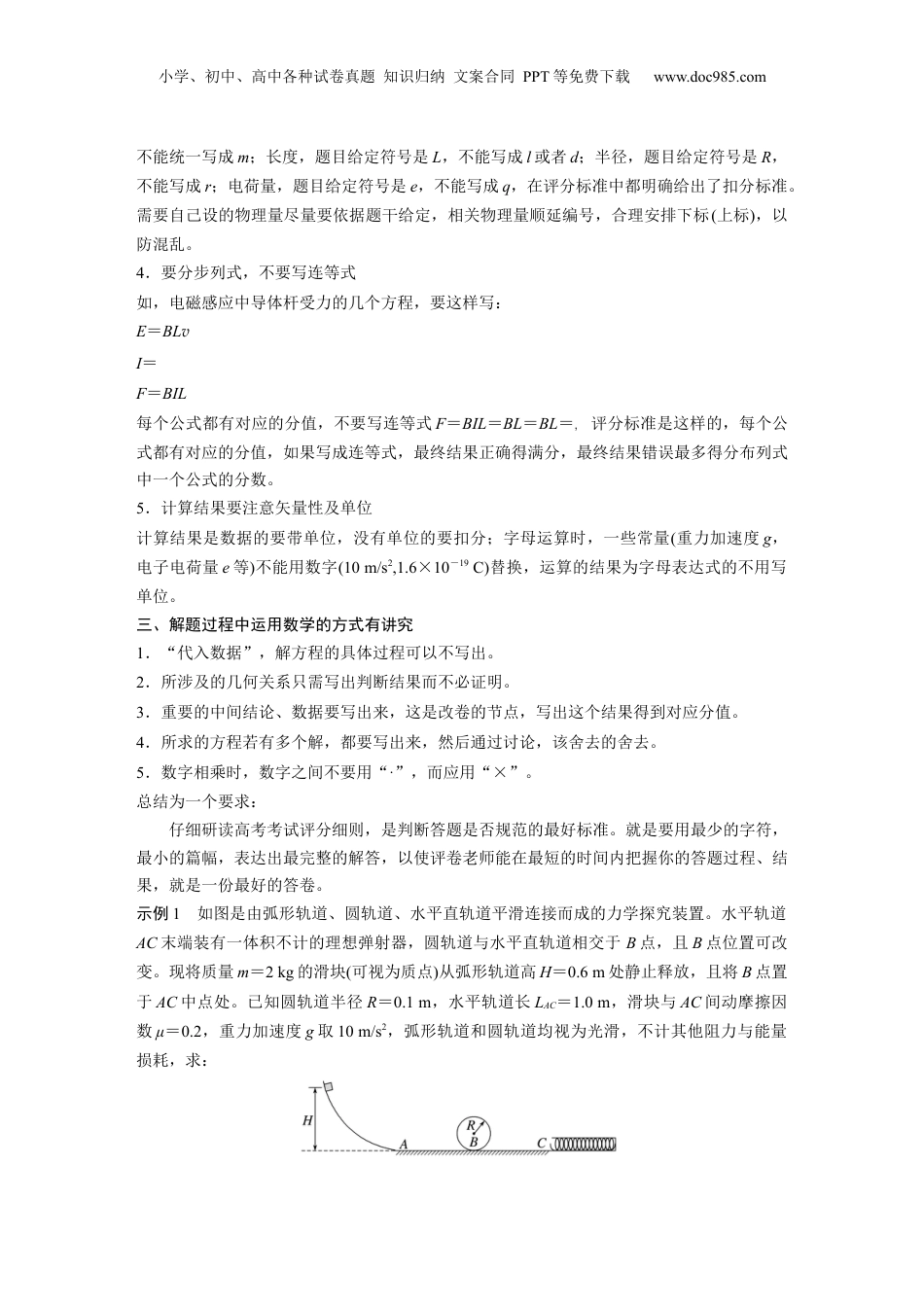
小学、初中、高中各种试卷真题知识归纳文案合同PPT等免费下载www.doc985.com二、计算题解题技巧及规范考试答题,对分数影响最为关键的就是答案的正确性。很多考生答案正确却没拿到满分。很多时候就是忽略了答题的规范性。越是大型的考试对答题的要求就越严格,重大考试的不标准答题造成的考试失分,很可惜。物理大题的答题要求是这样的:“解答应写出必要的文字说明、方程式和重要的演算步骤,只写出最后答案的不能得分,有数值计算的题,答案中必须明确写出数值和单位。”因此,考生要想提高得分率,取得好成绩,在复习过程中,除了要做好基础知识的掌握、解题能力的训练外,平时还必须强化答题的规范,培养良好的答题习惯。一、文字说明要清楚文字说明的字体要书写工整、版面布局合理整齐、段落清晰……让改卷老师看到你的卷面后有赏心悦目的感觉。必要的文字说明是指以下几方面内容:1.研究的对象、研究的过程或状态的说明。2.题中给出的物理量要用题中的符号,非题中的物理量或符号,一定要用提前假设进行说明。3.题目中的一些隐含条件或临界条件分析出来后,要加以说明。4.所列方程的依据及名称要进行说明。5.规定的正方向、零势能点及所建立的坐标系要进行说明。6.对题目所求或所问要有明确的答复,对所求结果的物理意义要进行说明。7.文字说明不要过于简略,缺乏逻辑性,也不要太啰唆,而找不到得分点。二、主干方程要突出在高考评卷中,主干方程是得分的重点。主干方程是指物理规律、公式或数学的三角函数、几何关系式等,方程要单列一行,绝不能连续写下去,切忌将方程、答案淹没在文字之中。1.主干方程要有依据一般表述为:由××定理(定律)得;由图中几何关系得,根据……得等。“定律”“定理”“公式”“关系”“定则”等词要用准确。2.主干方程列式形式书写规范严格按课本“原始公式”的形式列式,不能以变形的结果式代替方程式(这是相当多考生所忽视的)。要全部用字母符号表示方程,不能字母、符号和数据混合,如:带电粒子在磁场中的运动应有qvB=m,而不是其变形结果R=;轻绳模型中,小球恰好能通过竖直平面内圆周运动的最高点,有mg=m,不能写成v=。3.物理量符号要和题干一致最终结果字母必须准确才得分,物体的质量,题目给定符号是m0、ma、2m、M、m′等,小学、初中、高中各种试卷真题知识归纳文案合同PPT等免费下载www.doc985.com不能统一写成m;长度,题目给定符号是L,不能写成l或者d;半径,题目给定符号是R,不能写成r;电荷量,题目给定符号是e,不能写成q,在评分标准中都明确给出了扣分标准。需要自己设的物理量尽量要依据题干给定,相关物理量顺延编号,合理安排下标(上标),以防混乱。4.要分步列式,不要写连等式如,电磁感应中导体杆受力的几个方程,要这样写:E=BLvI=F=BIL每个公式都有对应的分值,不要写连等式F=BIL=BL=BL=,评分标准是这样的,每个公式都有对应的分值,如果写成连等式,最终结果正确得满分,最终结果错误最多得分布列式中一个公式的分数。5.计算结果要注意矢量性及单位计算结果是数据的要带单位,没有单位的要扣分;字母运算时,一些常量(重力加速度g,电子电荷量e等)不能用数字(10m/s2,1.6×10-19C)替换,运算的结果为字母表达式的不用写单位。三、解题过程中运用数学的方式有讲究1.“代入数据”,解方程的具体过程可以不写出。2.所涉及的几何关系只需写出判断结果而不必证明。3.重要的中间结论、数据要写出来,这是改卷的节点,写出这个结果得到对应分值。4.所求的方程若有多个解,都要写出来,然后通过讨论,该舍去的舍去。5.数字相乘时,数字之间不要用“·”,而应用“×”。总结为一个要求:仔细研读高考考试评分细则,是判断答题是否规范的最好标准。就是要用最少的字符,最小的篇幅,表达出最完整的解答,以使评卷老师能在最短的时间内把握你的答题过程、结果,就是一份最好的答卷。示例1如图是由弧形轨道、圆轨道、水平直轨道平滑连接而成的力学探究装置。水平轨道AC末端装有一体积不计的理想弹射器,圆轨道与水平直轨道相交于B点,且B点位置可改变。现将质量m=2kg的滑块(可视为质点)从...

1、当您付费下载文档后,您只拥有了使用权限,并不意味着购买了版权,文档只能用于自身使用,不得用于其他商业用途(如 [转卖]进行直接盈利或[编辑后售卖]进行间接盈利)。
2、本站所有内容均由合作方或网友上传,本站不对文档的完整性、权威性及其观点立场正确性做任何保证或承诺!文档内容仅供研究参考,付费前请自行鉴别。
3、如文档内容存在违规,或者侵犯商业秘密、侵犯著作权等,请点击“违规举报”。

碎片内容

与本文档类似文档
2024年新高考物理资料 第56讲 电磁感应现象中的电路和图像问题(练习)(解析版).docx
2024年新高考物理资料 第56讲 电磁感应现象中的电路和图像问题(练习)(解析版).docx
免费
0下载
高考物理专题48 线框进出磁场问题(原卷卷)-十年(2014-2023)高考物理真题分项汇编(全国通用).docx
高考物理专题48 线框进出磁场问题(原卷卷)-十年(2014-2023)高考物理真题分项汇编(全国通用).docx
免费
0下载
2024版《大考卷》全程考评特训卷·物理【新教材】热光原部分素养综合评价.docx
2024版《大考卷》全程考评特训卷·物理【新教材】热光原部分素养综合评价.docx
免费
17下载
2024版《大考卷》全程考评特训卷·物理【新教材】考点52.docx
2024版《大考卷》全程考评特训卷·物理【新教材】考点52.docx
免费
30下载
1997年上海高考物理真题及答案.doc
1997年上海高考物理真题及答案.doc
免费
9下载
精品解析:2023届江苏省苏北地区高三上学期一模物理试题(原卷版).docx
精品解析:2023届江苏省苏北地区高三上学期一模物理试题(原卷版).docx
免费
0下载
1990年广东高考物理真题及答案.doc
1990年广东高考物理真题及答案.doc
免费
17下载
11.广东省惠州市惠阳泰雅实验学校2022-2023学年高二年级下学期物理学科第一次月考试题.pdf
11.广东省惠州市惠阳泰雅实验学校2022-2023学年高二年级下学期物理学科第一次月考试题.pdf
免费
20下载
2024年新高考物理资料 第62讲 光的折射 全反射(讲义)(解析版).docx
2024年新高考物理资料 第62讲 光的折射 全反射(讲义)(解析版).docx
免费
0下载
2024年高考物理一轮复习(新人教版) 第2章 专题强化3 动态平衡问题 平衡中的临界、极值问题.docx
2024年高考物理一轮复习(新人教版) 第2章 专题强化3 动态平衡问题 平衡中的临界、极值问题.docx
免费
0下载
2024年新高考物理资料  第29讲 验证机械能守恒定律(课件).pptx
2024年新高考物理资料 第29讲 验证机械能守恒定律(课件).pptx
免费
0下载
【免费下载】湖南2023年高考物理真题(湖南自主命题)(解析版).docx
【免费下载】湖南2023年高考物理真题(湖南自主命题)(解析版).docx
免费
0下载
2025年新高考物理资料  考点巩固卷14 磁场中基本概念和规律的理解和应用(原卷版).docx
2025年新高考物理资料 考点巩固卷14 磁场中基本概念和规律的理解和应用(原卷版).docx
免费
0下载
2016年上海市奉贤区高考物理一模试卷.doc
2016年上海市奉贤区高考物理一模试卷.doc
免费
0下载
2025年高考物理二轮复习导学案:专题强化九带电粒子在磁场中运动的临界、极值及多解问题.docx
2025年高考物理二轮复习导学案:专题强化九带电粒子在磁场中运动的临界、极值及多解问题.docx
免费
0下载
2025年新高考物理资料  第五章 第3课时 专题强化:卫星变轨问题 双星模型 (1).docx
2025年新高考物理资料 第五章 第3课时 专题强化:卫星变轨问题 双星模型 (1).docx
免费
0下载
2024年高考物理 一轮复习讲义(新人教版)第6章 第4讲 功能关系 能量守恒定律.docx
2024年高考物理 一轮复习讲义(新人教版)第6章 第4讲 功能关系 能量守恒定律.docx
免费
17下载
2024年新高考物理资料 第73讲 原子结构 原子核(练习)(原卷版).docx
2024年新高考物理资料 第73讲 原子结构 原子核(练习)(原卷版).docx
免费
0下载
2024年新高考物理资料 专题01 力与物体的平衡(练习)(解析版).docx
2024年新高考物理资料 专题01 力与物体的平衡(练习)(解析版).docx
免费
0下载
2024年新高考物理资料 第13章 第4讲 传感器 实验:利用传感器制作简单的自动控制装置.docx
2024年新高考物理资料 第13章 第4讲 传感器 实验:利用传感器制作简单的自动控制装置.docx
免费
0下载
我的小文库
实名认证
内容提供者

提供高质量免费文档试卷下载,如果满意请告诉您身边的人,如果不满意请告诉我们,您的意见对于我们很重要,是我们不断进步的动力

阅读排行

确认删除?
回到顶部
客服号
  • 客服QQ点击这里给我发消息
QQ群
  • QQ群点击这里加入QQ群