2025年新高考语文复习 必修下册(三) 单篇梳理6~7 谏逐客书 与妻书.docx本文件免费下载 【共7页】

2025年新高考语文复习  必修下册(三) 单篇梳理6~7 谏逐客书 与妻书.docx
2025年新高考语文复习  必修下册(三) 单篇梳理6~7 谏逐客书 与妻书.docx
2025年新高考语文复习  必修下册(三) 单篇梳理6~7 谏逐客书 与妻书.docx
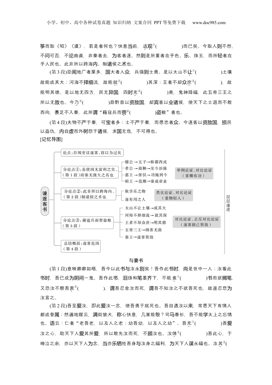
小学、初中、高中各种试卷真题知识归纳文案合同PPT等免费下载www.doc985.com复习重点1.积累并记牢“私”“却”“拔”“造”“即”“故”“发”等重要实词。2.背诵《谏逐客书》,翻译重点句子。3.掌握词类活用中使动用法、意动用法的特点及辨析方法。单篇梳理6~7谏逐客书与妻书通读全文,解释加点的词语。谏逐客书(第1段)臣吏逐客,闻议窃①()以矣。昔公求士,西取由余于戎,得为过缪东百里奚于宛,迎蹇叔于宋,丕豹、公支于晋。此五子者,不来孙产②()于秦,而公用之,缪并③()二十,遂霸西戎。孝公用商鞅之法,移易俗,民以国风殷盛④(),以富强,百姓国用乐⑤(),侯服,楚、魏之,诸亲获师举⑥()地千里,至今治⑦()强。惠王用之,拔三川之地,西巴、蜀,北收上郡,南取张仪计并汉中,包⑧()九夷,制鄢、郢,据成皋之,割东险膏腴⑨()之壤,遂散六之,使之西面事秦,功国从施⑩()到今。昭王得范雎,穰侯,逐,强公室废华阳,杜⑪()私,蚕食侯,使秦成帝。此四君者,皆门诸业以⑫()客之功。由此之,客何于秦哉!观负向使⑬()四君却客而不,疏士而不用,是使无富利内国之而秦无强大之名也。实(第2段)今陛下致①()昆山之玉,有、和之,垂明月之珠,服太阿之,随宝剑乘离之,建翠之旗,之鼓。此者,秦不生一焉,而陛下之,何也?必秦纤马凤树灵鼍数宝说之所生然后可,是夜光之璧不朝廷,犀象之器不玩好,、之女不充后,而国则饰为郑卫宫骏良不实②()外,江南金不用,西蜀丹不采。所以后、充下厩锡为青为饰宫陈、心意、耳目者,必出于秦然后可,是宛珠之簪、娱说则傅③()之珥、阿之衣玑缟、之不于前,而锦绣饰进俗雅化随④()佳冶窈窕女不立于也。夫瓮叩缶,赵侧击弹筝搏⑤()髀⑥(),而歌呼快耳者,秦之也;《》《》《桑呜呜真声郑卫》,《昭》《虞》《武》《象》者,之也。今弃瓮叩缶而就《》《》,退间异国乐击郑卫弹小学、初中、高中各种试卷真题知识归纳文案合同PPT等免费下载www.doc985.com而取《昭》《虞》,若是者何也?快意前,筝当适观⑦()而已矣。今取人不然则,不可否,不曲直,非秦者去,客者逐。然是所重者在乎色、、珠玉,而所者在问论为则乐轻乎人民也。此非所以跨海、制侯之也。内诸术(第3段)臣地广者粟多,大者人,兵强士勇。是以太山不闻国众则让①()土壤故能成其大;河海不流,故能择细就②()其深;王者不却众庶③(),故能明其德。是以地无四方,民无,四异国时充④()美,鬼神降福,此五帝三王之所以无也。今敌乃⑤()弃黔首以,却客以侯,使天下之士退而不敢资敌国宾业诸西向,裹足不入秦,此所谓“藉寇兵而赍⑥()粮盗”者也。(第4段)夫物不于秦,可者多;士不于秦,而愿忠者。今逐客以,民产宝产众资敌国损以益仇,自而外怨于侯,求无危,不可得也。内虚树诸国[记忆导图]与妻书(第1段)意映卿卿如晤,吾今以此汝永矣!吾作此,是世中一人;汝看此书与别书时尚,吾已成一鬼。吾作此,珠和墨下,不能书时为阴间书泪笔齐竟①()而欲书搁笔,又恐汝不察吾衷②(),吾忍舍汝而死,吾不知汝之不欲吾死也,故遂忍悲谓谓为汝言之。(第2段)吾至汝,即此汝一念,使吾勇于就死也。吾自遇汝以,常愿天下有情人爱爱来都成眷;然遍地腥云,街狼犬,心快意,几家能彀?司春衫,吾不能太上之忘情属满称马学也。云:仁者语“老吾老,以及人之老;幼吾幼,以及人之幼”。吾充①()吾爱汝之心,助天下人其所,所以敢先汝而死,不汝也。汝爱爱顾体②()吾此心,于啼泣之余,亦以天下人念,亦牲吾身汝身之福利,天下人永福也。汝为当乐牺与为谋其③(小学、初中、高中各种试卷真题知识归纳文案合同PPT等免费下载www.doc985.com)勿悲!(第3段)汝否?四五年前某夕,吾曰:忆尝语“使与①()吾先死也,无宁②()汝先吾而死。”汝初言而怒,后吾婉解,不吾言是,而亦无相答。吾之意盖闻经虽谓为词以汝之弱,必不能谓禁③()失吾之悲,吾先死,留苦汝,吾心不忍,故宁汝与请先死,吾担悲也。嗟夫!知吾卒先汝而死乎?谁(第4段)吾不能忘汝也!回后街之屋,入穿廊,前后,又三四折,有小真真忆门过厅厅,旁一室,吾汝栖之所。初婚三四月,厅为与双个适①()冬之望日前后,窗外疏梅月影,依稀掩映;吾肩携...

1、当您付费下载文档后,您只拥有了使用权限,并不意味着购买了版权,文档只能用于自身使用,不得用于其他商业用途(如 [转卖]进行直接盈利或[编辑后售卖]进行间接盈利)。
2、本站所有内容均由合作方或网友上传,本站不对文档的完整性、权威性及其观点立场正确性做任何保证或承诺!文档内容仅供研究参考,付费前请自行鉴别。
3、如文档内容存在违规,或者侵犯商业秘密、侵犯著作权等,请点击“违规举报”。

碎片内容

与本文档类似文档
2025年新高考语文复习  板块五 学案41 《〈老子〉八章》《季氏将伐颛臾》.docx
2025年新高考语文复习 板块五 学案41 《〈老子〉八章》《季氏将伐颛臾》.docx
免费
0下载
2024年新高考语文资料复习任务群一 重点突破学案2 “篇”“类”结合,分析文体特征和文本特色.docx
2024年新高考语文资料复习任务群一 重点突破学案2 “篇”“类”结合,分析文体特征和文本特色.docx
免费
0下载
精品解析:2022年湖南省普通高中高二学业水平合格性考试语文试题(解析版).docx
精品解析:2022年湖南省普通高中高二学业水平合格性考试语文试题(解析版).docx
免费
5下载
黄金卷04-备战2024年高考语文模拟卷(新高考Ⅱ卷专用)(解析版).docx
黄金卷04-备战2024年高考语文模拟卷(新高考Ⅱ卷专用)(解析版).docx
免费
0下载
2000年山西高考语文真题及答案.doc
2000年山西高考语文真题及答案.doc
免费
10下载
高中2024版考评特训卷·语文【新教材】练案8.docx
高中2024版考评特训卷·语文【新教材】练案8.docx
免费
0下载
高考语文复习 板块五 学案47 理解文言实词(一)——词分古今,义究源流.docx
高考语文复习 板块五 学案47 理解文言实词(一)——词分古今,义究源流.docx
免费
0下载
高考语文复习 板块一 对点练案3 分析文本特色(实用类).docx
高考语文复习 板块一 对点练案3 分析文本特色(实用类).docx
免费
0下载
高考语文复习 专题02 论述类文本-3年(2022-2024)高考1年模拟语文真题分类汇编(全国通用)(原卷版).docx
高考语文复习 专题02 论述类文本-3年(2022-2024)高考1年模拟语文真题分类汇编(全国通用)(原卷版).docx
免费
0下载
2021年全国统一高考语文试卷(新课标ⅲ)(原卷版) word文档.doc
2021年全国统一高考语文试卷(新课标ⅲ)(原卷版) word文档.doc
免费
12下载
2019年高考真题 语文(山东卷)(含解析版).docx
2019年高考真题 语文(山东卷)(含解析版).docx
免费
25下载
2013年全国统一高考语文试卷(大纲版)(含解析版) word.doc
2013年全国统一高考语文试卷(大纲版)(含解析版) word.doc
免费
27下载
2025年新高考语文复习  考点03 古诗词赏析(核心考点精讲精练)-备战2025年高考语文一轮复习考点帮(上海专用)(解析版).docx
2025年新高考语文复习 考点03 古诗词赏析(核心考点精讲精练)-备战2025年高考语文一轮复习考点帮(上海专用)(解析版).docx
免费
0下载
2023年高考语文真题(全国甲卷)(解析版).docx
2023年高考语文真题(全国甲卷)(解析版).docx
免费
24下载
【高考语文】备战2024年(新高考专用)易错题23  古代诗歌阅读之表达技巧题——不明诗歌表达技巧范畴(解析型).docx
【高考语文】备战2024年(新高考专用)易错题23 古代诗歌阅读之表达技巧题——不明诗歌表达技巧范畴(解析型).docx
免费
0下载
2024年高考押题预测卷语文(新高考Ⅱ卷02)(全解全析).docx
2024年高考押题预测卷语文(新高考Ⅱ卷02)(全解全析).docx
免费
16下载
高考语文复习 阶段性检测卷02   古代诗文阅读(原卷版).docx
高考语文复习 阶段性检测卷02 古代诗文阅读(原卷版).docx
免费
0下载
2024年新高考语文资料板块8 第2部分 语言应用 课时75 语言仿写和得体——形神兼似,因境设辞.docx
2024年新高考语文资料板块8 第2部分 语言应用 课时75 语言仿写和得体——形神兼似,因境设辞.docx
免费
0下载
2022年高考语文真题(全国乙卷)(解析版).docx
2022年高考语文真题(全国乙卷)(解析版).docx
免费
14下载
高考语文复习 必修下册(四) 单篇梳理10 答司马谏议书 (1).docx
高考语文复习 必修下册(四) 单篇梳理10 答司马谏议书 (1).docx
免费
0下载
我的小文库
实名认证
内容提供者

提供高质量免费文档试卷下载,如果满意请告诉您身边的人,如果不满意请告诉我们,您的意见对于我们很重要,是我们不断进步的动力

阅读排行

确认删除?
回到顶部
客服号
  • 客服QQ点击这里给我发消息
QQ群
  • QQ群点击这里加入QQ群
提交所需资料详情,我们来帮找资料