2022届江苏省南京市高三8月检测政治试题(解析版).docx本文件免费下载 【共17页】

2022届江苏省南京市高三8月检测政治试题(解析版).docx
2022届江苏省南京市高三8月检测政治试题(解析版).docx
2022届江苏省南京市高三8月检测政治试题(解析版).docx
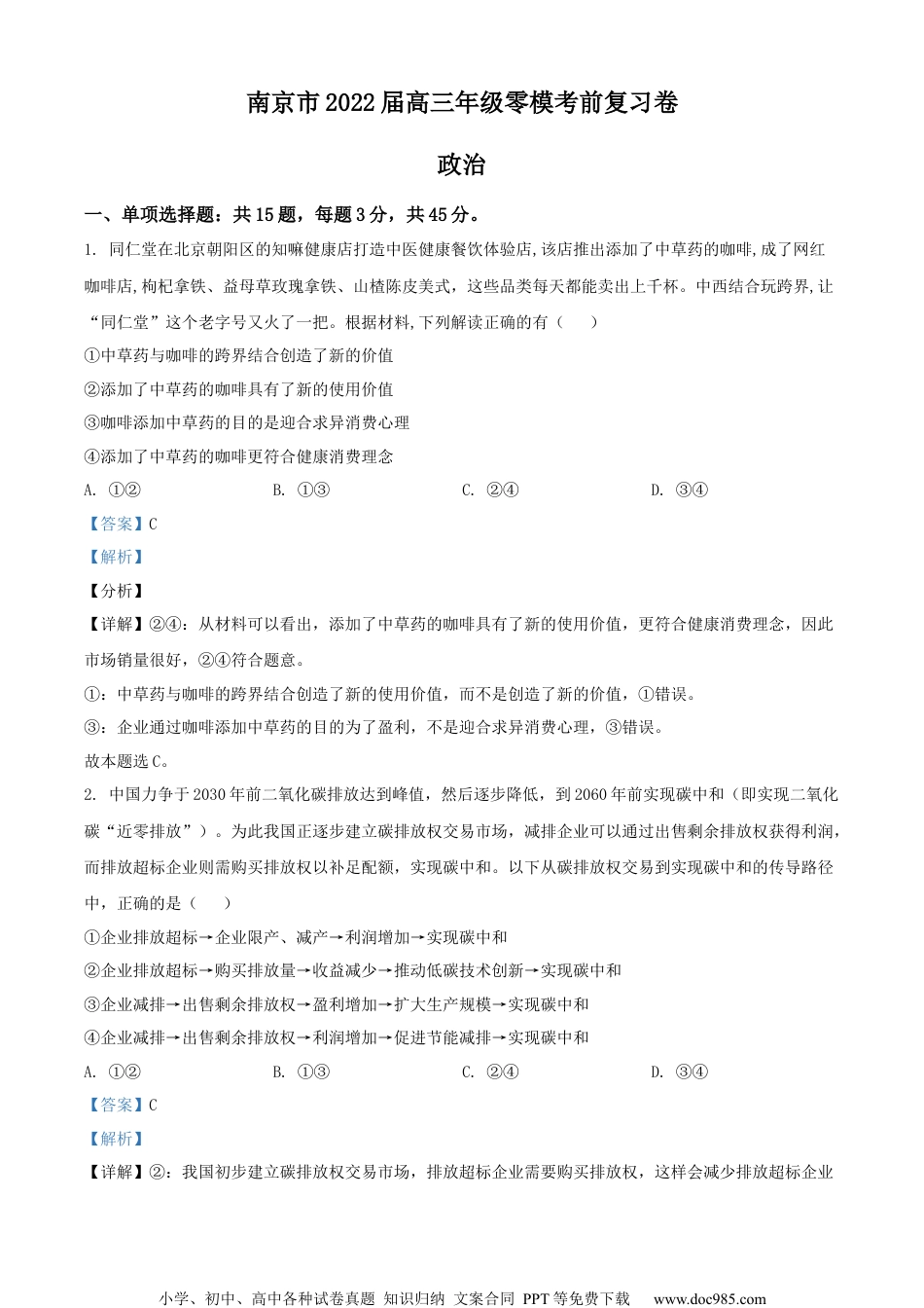
小学、初中、高中各种试卷真题知识归纳文案合同PPT等免费下载www.doc985.com南京市2022届高三年级零模考前复习卷政治一、单项选择题:共15题,每题3分,共45分。1.同仁堂在北京朝阳区的知嘛健康店打造中医健康餐饮体验店,该店推出添加了中草药的咖啡,成了网红咖啡店,枸杞拿铁、益母草玫瑰拿铁、山楂陈皮美式,这些品类每天都能卖出上千杯。中西结合玩跨界,让“同仁堂”这个老字号又火了一把。根据材料,下列解读正确的有()①中草药与咖啡的跨界结合创造了新的价值②添加了中草药的咖啡具有了新的使用价值③咖啡添加中草药的目的是迎合求异消费心理④添加了中草药的咖啡更符合健康消费理念A.①②B.①③C.②④D.③④【答案】C【解析】【分析】【详解】②④:从材料可以看出,添加了中草药的咖啡具有了新的使用价值,更符合健康消费理念,因此市场销量很好,②④符合题意。①:中草药与咖啡的跨界结合创造了新的使用价值,而不是创造了新的价值,①错误。③:企业通过咖啡添加中草药的目的为了盈利,不是迎合求异消费心理,③错误。故本题选C。2.中国力争于2030年前二氧化碳排放达到峰值,然后逐步降低,到2060年前实现碳中和(即实现二氧化碳“近零排放”)。为此我国正逐步建立碳排放权交易市场,减排企业可以通过出售剩余排放权获得利润,而排放超标企业则需购买排放权以补足配额,实现碳中和。以下从碳排放权交易到实现碳中和的传导路径中,正确的是()①企业排放超标→企业限产、减产→利润增加→实现碳中和②企业排放超标→购买排放量→收益减少→推动低碳技术创新→实现碳中和③企业减排→出售剩余排放权→盈利增加→扩大生产规模→实现碳中和④企业减排→出售剩余排放权→利润增加→促进节能减排→实现碳中和A.①②B.①③C.②④D.③④【答案】C【解析】【详解】②:我国初步建立碳排放权交易市场,排放超标企业需要购买排放权,这样会减少排放超标企业小学、初中、高中各种试卷真题知识归纳文案合同PPT等免费下载www.doc985.com的利润,从而推动低碳技术的个性,进而实现碳中和,②应选。④:我国初步建立碳排放权交易市场,减排企业可以出售剩余排放权,从而增加利润,进而促进节能减排,最终实现碳中和,④应选。①:我国初步建立碳排放权交易市场,排放超标企业将限产、减产,无法增加利润,①不选。③:我国初步建立碳排放权交易市场,减排企业可以出售剩余排放权,从而盈利增加,扩大生产规模一说牵强,更无法实现碳中和,③不选。故本题选C。3.2020年11月5日,民政部负责人在国务院新闻办公室举行的新闻发布会上表示,我国易地扶贫搬迁960多万贫困人口同步新建了约3.5万个安置社区,一揽子解决了搬迁群众的吃、住、行、就医、就学等方面的问题。我国易地扶贫搬迁精准扶贫这一成绩的取得()①说明搬离贫困地区是脱贫的最佳途径②是通过初次分配促进社会公平的结果③是我国贯彻落实共享发展理念的成效④彰显了中国特色社会主义制度的优势A.①②B.①④C.②③D.③④【答案】D【解析】【详解】③④:通过异地搬迁让贫困人口脱贫,说明我国贯彻落实共享发展理念取得成效,也体现了社会主义制度的优越性,③④符合题意。①:易地扶贫搬迁是解决处于不适宜生存地区的贫困人口的脱贫的途径,并非所有贫困人口的最佳途径,①不选。②:扶贫搬迁运用的是再分配手段,而不是初次分配,②不选。故本题选D。4.我国50岁以上的银发人群人口点比达到1/3,为互联网银发经济的发展奠定了基础。结合下图中反映的信息,下列分析正确的有()①银发群体存在使用互联网的需求,企业可据此开发特定的产品小学、初中、高中各种试卷真题知识归纳文案合同PPT等免费下载www.doc985.com②政府实施减税等积极财政政策,有效降低银发群体的学习成本③银发群体应转变消费观念,增加金融理财等方面的消费支出④对于银发经济催生的新业态、新模式,要坚持审慎包容的监管原则A.①③B.①④C.②③D.②④【答案】B【解析】【分析】【详解】①:消费调节生产,银发群体拥有较多的时间,对于广泛娱乐、资讯相关等“杀时间”应用需求较多,存在使用互联网的需求,这对企业开发特定的产品具有导向作用,故①入选...

1、当您付费下载文档后,您只拥有了使用权限,并不意味着购买了版权,文档只能用于自身使用,不得用于其他商业用途(如 [转卖]进行直接盈利或[编辑后售卖]进行间接盈利)。
2、本站所有内容均由合作方或网友上传,本站不对文档的完整性、权威性及其观点立场正确性做任何保证或承诺!文档内容仅供研究参考,付费前请自行鉴别。
3、如文档内容存在违规,或者侵犯商业秘密、侵犯著作权等,请点击“违规举报”。

碎片内容

与本文档类似文档
2024版《大考卷》全程考评特训卷·政治【统考版】好题精准练 07.docx
2024版《大考卷》全程考评特训卷·政治【统考版】好题精准练 07.docx
免费
17下载
2024年高考政治试卷(新课标)(空白卷) (2).docx
2024年高考政治试卷(新课标)(空白卷) (2).docx
免费
0下载
2025年新高考政治资料  专题七 主观题题型突破 政治措施建议类 (1).docx
2025年新高考政治资料 专题七 主观题题型突破 政治措施建议类 (1).docx
免费
0下载
上海市虹口区2020年高三第一学期期末(一模)学科质量检测政治试卷(word原卷版).docx
上海市虹口区2020年高三第一学期期末(一模)学科质量检测政治试卷(word原卷版).docx
免费
0下载
2024年高考政治一轮复习讲义(部编版)选择性必修2 第311课 训练2 依法有效保护财产权.docx
2024年高考政治一轮复习讲义(部编版)选择性必修2 第311课 训练2 依法有效保护财产权.docx
免费
18下载
2024年高考政治试卷(福建)(解析卷) (1).docx
2024年高考政治试卷(福建)(解析卷) (1).docx
免费
0下载
2024版《微专题》·思想政治·新高考专练24.docx
2024版《微专题》·思想政治·新高考专练24.docx
免费
1下载
2024年新高考政治资料  第07课 经济全球化与中国(练习)(原卷版).docx
2024年新高考政治资料 第07课 经济全球化与中国(练习)(原卷版).docx
免费
0下载
高中 思想政治•选择性必修3课时作业(word)  课时作业7.docx
高中 思想政治•选择性必修3课时作业(word) 课时作业7.docx
免费
14下载
2017年江苏省高考政治试卷   .pdf
2017年江苏省高考政治试卷 .pdf
免费
30下载
2021版】高中政治新教材 必修三 第2单元 第4课 课时2 坚持人民民主专政.docx
2021版】高中政治新教材 必修三 第2单元 第4课 课时2 坚持人民民主专政.docx
免费
25下载
2021年高考真题—— 政治(广东卷) (解析版).doc
2021年高考真题—— 政治(广东卷) (解析版).doc
免费
6下载
时政热点3 中亚峰会-【每月时政】2024届高考政治时政热点专题(热点背景+链接教材+创新演练)(新高考通用).docx
时政热点3 中亚峰会-【每月时政】2024届高考政治时政热点专题(热点背景+链接教材+创新演练)(新高考通用).docx
免费
0下载
2013年高考政治真题(北京自主命题)(解析版).doc
2013年高考政治真题(北京自主命题)(解析版).doc
免费
0下载
2024年新高考政治资料  专题九 课时1 唯物辩证法的总特征.docx
2024年新高考政治资料 专题九 课时1 唯物辩证法的总特征.docx
免费
0下载
2022年高考政治试卷(全国乙卷)(解析卷) (2).docx
2022年高考政治试卷(全国乙卷)(解析卷) (2).docx
免费
0下载
高考政治复习  必修四《哲学与文化》【知识清单】-【上好课】2025年高考政治一轮复习知识清单(新高考专用).docx
高考政治复习 必修四《哲学与文化》【知识清单】-【上好课】2025年高考政治一轮复习知识清单(新高考专用).docx
免费
0下载
第七课 治国理政的基本方式 练习(原卷版)【抢分秘籍】2025年高考政治一轮复习精讲精练.doc
第七课 治国理政的基本方式 练习(原卷版)【抢分秘籍】2025年高考政治一轮复习精讲精练.doc
免费
0下载
2024年新高考政治资料  必修4 第20课 训练1 世界是普遍联系的.docx
2024年新高考政治资料 必修4 第20课 训练1 世界是普遍联系的.docx
免费
0下载
第六课 我国的基本政治制度 学案(解析版)【抢分秘籍】2025年高考政治一轮复习精讲精练.doc
第六课 我国的基本政治制度 学案(解析版)【抢分秘籍】2025年高考政治一轮复习精讲精练.doc
免费
0下载
我的小文库
实名认证
内容提供者

提供高质量免费文档试卷下载,如果满意请告诉您身边的人,如果不满意请告诉我们,您的意见对于我们很重要,是我们不断进步的动力

阅读排行

确认删除?
回到顶部
客服号
  • 客服QQ点击这里给我发消息
QQ群
  • QQ群点击这里加入QQ群
提交所需资料详情,我们来帮找资料