精品解析:2024届江苏省南京市、盐城市高考一模政治试题 (原卷版).docx本文件免费下载 【共8页】

精品解析:2024届江苏省南京市、盐城市高考一模政治试题 (原卷版).docx
精品解析:2024届江苏省南京市、盐城市高考一模政治试题 (原卷版).docx
精品解析:2024届江苏省南京市、盐城市高考一模政治试题 (原卷版).docx
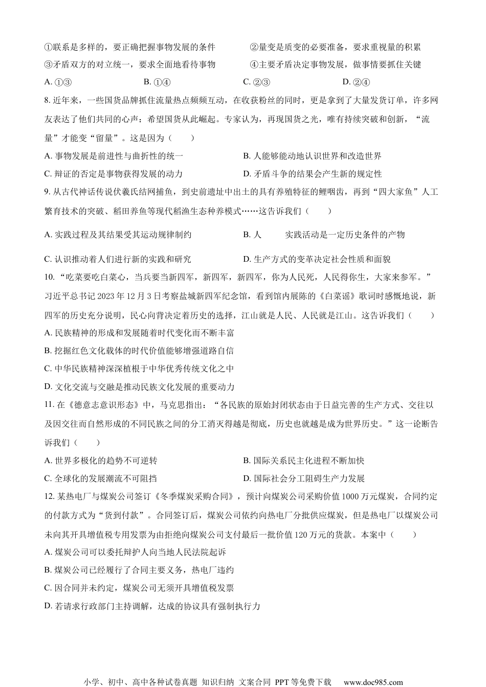
小学、初中、高中各种试卷真题知识归纳文案合同PPT等免费下载www.doc985.com南京市、盐城市2024届高三年级第一次模拟考试思想政治注意事项:1.本试卷考试时间为75分钟,试卷满分100分,考试形式闭卷;2.本试卷中所有试题必须作答在答题卡上规定的位置,否则不给分;3.答题前,务必将自己的学校、班级、姓名、准考证号用0.5毫米黑色墨水签字笔填写在答题卡上。一、单项选择题:共15题,每题3分,共45分。每题只有一个选项最符合题意。1.《共产党宣言》指出,过去的一切运动都是少数人的或者为少数人谋利益的运动,无产阶级的运动是绝大多数人的、为绝大多数人谋利益的独立的运动。这一鲜明的政治立场()A.全面阐述了马克思主义政党的崇高理想B.深刻揭露了资本主义生产方式的内在矛盾C.毫不掩饰地揭示了马克思主义政党的阶级性D.科学论证了无产阶级是先进生产力的代表者2.2023年10月,中央金融工作会议指出,要着力营造良好的货币金融环境,切实加强对重大战略、重点领域和薄弱环节的优质金融服务;要始终保持货币政策的稳健性,更加注重做好跨周期和逆周期调节,充实货币政策工具箱。上述要求主要体现()A.社会主义市场经济的高水平发展需要做好顶层设计B.推动金融创新必须加强党和政府对金融工作的领导C.维护金融安全必须推动有效市场和有为政府的结合D.深化金融供给侧结构性改革必须规范金融市场秩序3.2023年9月,习近平总书记在黑龙江考察时强调要“整合科技创新资源,引领发展战略性新兴产业和未来产业,加快形成新质生产力”。当前,健康发展数字经济为加快形成新质生产力提供了新赛道。下列能正确反映其内在联系的是()健康发展数字经济①稳步推进要素驱动,着力提高土地、资本、资源要素生产率②培育数字经济战略科技力量,协同抓好学科体系和人才队伍建设③聚焦重点任务,加快5G、千兆网络、算力、数据中心等基础设施建设④抢占科技革命制高点,控制全球产业供应链价值链加快形成新质生产力小学、初中、高中各种试卷真题知识归纳文案合同PPT等免费下载www.doc985.comA.①③B.①④C.②③D.②④4.京津冀协同发展战略实施以来,“跨城养老”按下共建共享“快进键”。廊坊市与北京市通州区、天津市武清区签订《通武廊养老工作协同发展合作协议》,实现与京津养老机构运营补贴的互联互通,廊坊域内养老机构收住京津老人,可享受每床每月100元至700元的运营补贴。此举旨在()A.降低制度性交易成本,增强群众获得感和幸福感B.完善再分配机制,实现社会基本公共服务均等化C.激励社会创办养老服务机构,满足多元化养老需求D.推动养老资源优化配置,促进经济社会高质量发展5.某社区每逢星期四组织辖区内党员群众从人情细处着手,从难题症结抓起,不断推动从“事后解决”到“事前预防”,从“逢四说事”到“逢事办事”的基层治理转变,在社区形成多元参与、协商共治的新格局,社区治理方式的转变()A.体现基层党组织担负促进城乡融合发展的职责B.充分发挥了辖区基层共产党员的治理主体作用C.彰显了我国民主是最广泛最真实最管用的民主D.是不断完善我国基层行政管理体制的有益探索6.2023年12月5日,全国政协举行总工会界别协商座谈会,围绕“建立健全创新技能导向的产业工人激励机制”,组织全国政协委员、界别群众代表等同志开展协商交流。与会人士就“推动企业健全技能人才薪酬分配制度和合理增长机制”等提出意见建议,助力产业工人队伍建设。这()A.开辟了社会主义协商民主的崭新渠道B.体现人民政协积极履行政治协商的国家职能C.表明民主党派是为社会主义服务的政治联盟D.说明人民政协是发扬社会主义民主的重要形式7.下图漫画的哲学寓意是()小学、初中、高中各种试卷真题知识归纳文案合同PPT等免费下载www.doc985.com①联系是多样的,要正确把握事物发展的条件②量变是质变的必要准备,要求重视量的积累③矛盾双方的对立统一,要求全面地看待事物④主要矛盾决定事物发展,做事情要抓住关键A.①③B.①④C.②③D.②④8.近年来,一些国货品牌抓住流量热点频频互动,在收获粉丝的同时,更是拿到了大量发货订单,许多网友表达了他们共同的心声:希望国货从此崛起。专家认为,...

1、当您付费下载文档后,您只拥有了使用权限,并不意味着购买了版权,文档只能用于自身使用,不得用于其他商业用途(如 [转卖]进行直接盈利或[编辑后售卖]进行间接盈利)。
2、本站所有内容均由合作方或网友上传,本站不对文档的完整性、权威性及其观点立场正确性做任何保证或承诺!文档内容仅供研究参考,付费前请自行鉴别。
3、如文档内容存在违规,或者侵犯商业秘密、侵犯著作权等,请点击“违规举报”。

碎片内容

与本文档类似文档
2025届高中政治一轮复习:必修1 第三课 只有中国特色社会主义才能发展中国(共78张ppt).pptx
2025届高中政治一轮复习:必修1 第三课 只有中国特色社会主义才能发展中国(共78张ppt).pptx
免费
0下载
高考政治复习  选择性必修二《法律与生活》【答题模板】-【上好课】2025年高考政治一轮复习知识清单+(新高考专用).docx
高考政治复习 选择性必修二《法律与生活》【答题模板】-【上好课】2025年高考政治一轮复习知识清单+(新高考专用).docx
免费
0下载
专题05 公民的政治生活-五年(2019-2023)高考政治真题分项汇编(解析版).docx
专题05 公民的政治生活-五年(2019-2023)高考政治真题分项汇编(解析版).docx
免费
0下载
2024版《大考卷》全程考评特训卷·政治【统考版】好题精准练 07.docx
2024版《大考卷》全程考评特训卷·政治【统考版】好题精准练 07.docx
免费
17下载
必修一《中国特色社会主义》【思维导图】-【上好课】2025年高考政治一轮复习知识清单(新高考专用).docx
必修一《中国特色社会主义》【思维导图】-【上好课】2025年高考政治一轮复习知识清单(新高考专用).docx
免费
0下载
【免费下载】2021年浙江高考道德与法治【06月】(原卷版).doc
【免费下载】2021年浙江高考道德与法治【06月】(原卷版).doc
免费
0下载
高考政治复习  第五课 寻觅社会的真谛学案(解析版)【抢分秘籍】2025年高考政治一轮复习精讲精练.doc
高考政治复习 第五课 寻觅社会的真谛学案(解析版)【抢分秘籍】2025年高考政治一轮复习精讲精练.doc
免费
0下载
高考政治复习  第三课 把握世界的规律 学案(解析版)【抢分秘籍】2025年高考政治一轮复习精讲精练.doc
高考政治复习 第三课 把握世界的规律 学案(解析版)【抢分秘籍】2025年高考政治一轮复习精讲精练.doc
免费
0下载
2024年高考政治一轮复习(部编版) 必修4 第18课 时代精神的精华.docx
2024年高考政治一轮复习(部编版) 必修4 第18课 时代精神的精华.docx
免费
4下载
2021版】高中政治新教材 必修三 第2单元 周练过关(四).docx
2021版】高中政治新教材 必修三 第2单元 周练过关(四).docx
免费
25下载
2024年新高考政治资料  必修2 第6课 训练1 使市场在资源配置中起决定性作用.docx
2024年新高考政治资料 必修2 第6课 训练1 使市场在资源配置中起决定性作用.docx
免费
0下载
2013年安徽省高考语文试卷.doc
2013年安徽省高考语文试卷.doc
免费
0下载
高考政治复习  模块五 《当代国际政治与经济》【最新模拟题50练AB卷】(解析版).docx
高考政治复习 模块五 《当代国际政治与经济》【最新模拟题50练AB卷】(解析版).docx
免费
0下载
2025年新高考政治资料  专题三 训练1 贯彻新发展理念 推动高质量发展.docx
2025年新高考政治资料 专题三 训练1 贯彻新发展理念 推动高质量发展.docx
免费
0下载
2024年新高考政治资料  必修4 《哲学与文化》主观题(解析版).docx
2024年新高考政治资料 必修4 《哲学与文化》主观题(解析版).docx
免费
0下载
2024年高考政治一轮复习讲义(部编版)必修1 第1课 训练2 科学社会主义的理论与实践.docx
2024年高考政治一轮复习讲义(部编版)必修1 第1课 训练2 科学社会主义的理论与实践.docx
免费
3下载
2024年高考政治试卷(广东)(解析卷) (1).docx
2024年高考政治试卷(广东)(解析卷) (1).docx
免费
0下载
2025年新高考政治资料  专题十四 训练1 树立科学思维观念 提高创新思维能力.docx
2025年新高考政治资料 专题十四 训练1 树立科学思维观念 提高创新思维能力.docx
免费
0下载
2025年新高考政治资料  考点巩固卷13 国际组织(解析版).docx
2025年新高考政治资料 考点巩固卷13 国际组织(解析版).docx
免费
0下载
高考政治专题14 唯物辩证法的联系观与发展观-2023年高考真题和模拟题政治分项汇编(原卷卷).docx
高考政治专题14 唯物辩证法的联系观与发展观-2023年高考真题和模拟题政治分项汇编(原卷卷).docx
免费
0下载
我的小文库
实名认证
内容提供者

提供高质量免费文档试卷下载,如果满意请告诉您身边的人,如果不满意请告诉我们,您的意见对于我们很重要,是我们不断进步的动力

阅读排行

确认删除?
回到顶部
客服号
  • 客服QQ点击这里给我发消息
QQ群
  • QQ群点击这里加入QQ群
提交所需资料详情,我们来帮找资料