2021~2022学年江苏省泰州市兴化市高三下学期模拟考试政治试题(原卷版).docx本文件免费下载 【共9页】

2021~2022学年江苏省泰州市兴化市高三下学期模拟考试政治试题(原卷版).docx
2021~2022学年江苏省泰州市兴化市高三下学期模拟考试政治试题(原卷版).docx
2021~2022学年江苏省泰州市兴化市高三下学期模拟考试政治试题(原卷版).docx
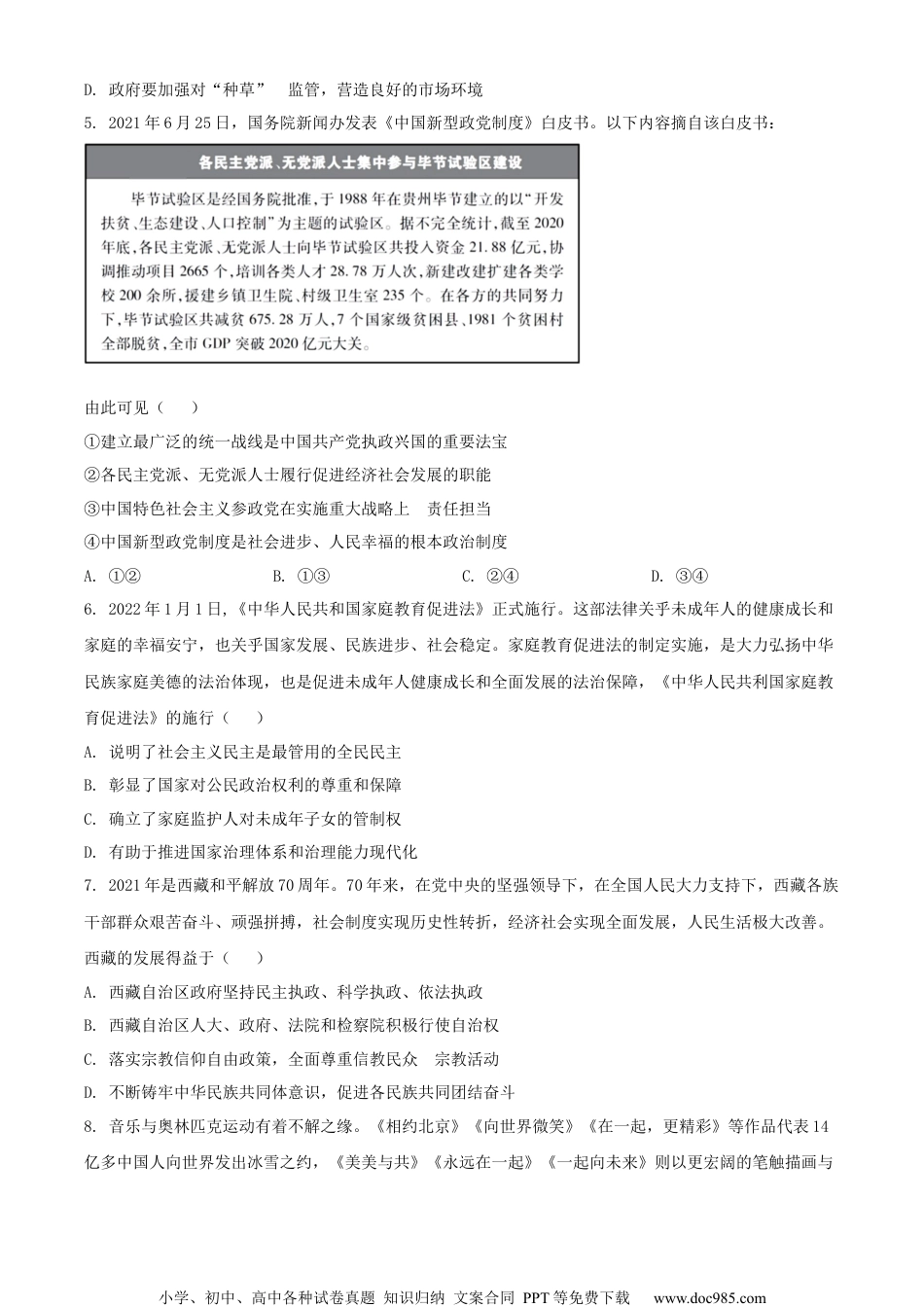
小学、初中、高中各种试卷真题知识归纳文案合同PPT等免费下载www.doc985.com兴华市2021~2022学年度第二学期高三年级模拟考试思想政治试题注意事项:1.本试卷考试时间为75分钟,试卷满分100分,考试形式闭卷;2.本试卷中所有试题必须作答在答题卡上规定的位置,否则不给分;3.答题前,务必将自己的学校、班级、姓名、准考证号用0.5毫米黑色墨水签字笔填写在试卷及答题卡上。一、单项选择题:共15题,每题3分,共45分。每题只有一个选项最符合题意。1.2021年被誉为碳中和行动“元年”。《中共中央国务院关于完整准确全面贯彻新发展理念做好碳达峰碳中和工作的意见》10月对外公布,明确了碳达峰碳中和工作路线图、施工图。透过中国减碳时间表,可知我国()小学、初中、高中各种试卷真题知识归纳文案合同PPT等免费下载www.doc985.comA.坚持创新发展理念,引进节能减排技术水平B.加强生态文明建设,推动经济社会协调发展C.坚持绿色发展理念,追寻人与自然和谐共生D.努力改变消费模式,营造节能降碳浓厚氛围2.纳税人在纳税年度终了后,需要在规定期限内办理个人所得税综合所得年度汇算清缴,就上一年的工资薪金、劳务报酬、稿酬、特许权使用费四项综合所得,在平时已预缴税款的基础上“查遗补漏,汇总收支,按年算账,多退少补”。年度汇算清缴()①实现精准纳税,提升公众依法纳税意识②针对纳税人收入来源多样化提供优惠,扎实推动共同富裕③着力扩大中等收入群体规模,加强对高收入的规范和调节④推动个税改革持续深化,助力改革红利释放A.①②B.①④C.②③D.③④3.2021年中央财政安排专项资金支持实施小微企业融资担保降费奖补政策,对扩大小微企业融资担保业务规模、降低小微企业融资担保费率等政策性引导较强的省份进行奖补。前三季度全国新增减税降费规模9100亿元。截至10月底,普惠小微贷款余额同比增长26.7%。中央财政这一举措的传导路径是()A.实施融资担保奖补→带动地方财政支持→引导金融资源配置→增强小微企业活力B.实施融资担保奖补→增加金融流动性→引导利率下调→减轻小微企业的融资成本C.加大中央的财政支持→落实减税降费→提高制度性交易成本→优化市场营商环境D.支持融资担保奖补→扩大小微企业融资规模→推动减税降费→降低地方财政风险4.最近你被“种草”了吗?将自己喜欢的事物推荐给别人,将自己认可的经验分享出来,通过“体验晒单”“试用笔记”等激发他入购买欲望的模式被称为“种草"。“种草”正影响着人们的消费习惯。下图为消费者被“种草”的主要原因调查结果。表明()A.商家要诚信经营,公开“种草”网红、达人的信息B.平台要完善“种草”内容筛查机制,加大违法处罚C.消费者要保持理性,拒绝被“种草”影响生活消费小学、初中、高中各种试卷真题知识归纳文案合同PPT等免费下载www.doc985.comD.政府要加强对“种草”的监管,营造良好的市场环境5.2021年6月25日,国务院新闻办发表《中国新型政党制度》白皮书。以下内容摘自该白皮书:由此可见()①建立最广泛的统一战线是中国共产党执政兴国的重要法宝②各民主党派、无党派人士履行促进经济社会发展的职能③中国特色社会主义参政党在实施重大战略上的责任担当④中国新型政党制度是社会进步、人民幸福的根本政治制度A.①②B.①③C.②④D.③④6.2022年1月1日,《中华人民共和国家庭教育促进法》正式施行。这部法律关乎未成年人的健康成长和家庭的幸福安宁,也关乎国家发展、民族进步、社会稳定。家庭教育促进法的制定实施,是大力弘扬中华民族家庭美德的法治体现,也是促进未成年人健康成长和全面发展的法治保障,《中华人民共利国家庭教育促进法》的施行()A.说明了社会主义民主是最管用的全民民主B.彰显了国家对公民政治权利的尊重和保障C.确立了家庭监护人对未成年子女的管制权D.有助于推进国家治理体系和治理能力现代化7.2021年是西藏和平解放70周年。70年来,在党中央的坚强领导下,在全国人民大力支持下,西藏各族干部群众艰苦奋斗、顽强拼搏,社会制度实现历史性转折,经济社会实现全面发展,人民生活极大改善。西藏的发展得益于()A.西藏自治区政府坚持民主执政、科学执政、依法执政B.西...

1、当您付费下载文档后,您只拥有了使用权限,并不意味着购买了版权,文档只能用于自身使用,不得用于其他商业用途(如 [转卖]进行直接盈利或[编辑后售卖]进行间接盈利)。
2、本站所有内容均由合作方或网友上传,本站不对文档的完整性、权威性及其观点立场正确性做任何保证或承诺!文档内容仅供研究参考,付费前请自行鉴别。
3、如文档内容存在违规,或者侵犯商业秘密、侵犯著作权等,请点击“违规举报”。

碎片内容

与本文档类似文档
2024年高考政治一轮复习(部编版) 选择性必修3 第318课 课时2 超前思维与开拓创新.pptx
2024年高考政治一轮复习(部编版) 选择性必修3 第318课 课时2 超前思维与开拓创新.pptx
免费
0下载
专题06 法律与生活(原卷版).docx
专题06 法律与生活(原卷版).docx
免费
0下载
专题05 公民的政治生活-五年(2019-2023)高考政治真题分项汇编(原卷版).docx
专题05 公民的政治生活-五年(2019-2023)高考政治真题分项汇编(原卷版).docx
免费
0下载
2022年高考政治试卷(山东)(空白卷).docx
2022年高考政治试卷(山东)(空白卷).docx
免费
0下载
【高考政治】备战2024年选择性必修2《法律与生活》  选择题专练50题 (解析版)--备战2024年高考政治考试易错题(新高考专用).docx
【高考政治】备战2024年选择性必修2《法律与生活》 选择题专练50题 (解析版)--备战2024年高考政治考试易错题(新高考专用).docx
免费
0下载
2024年高考政治一轮复习讲义(部编版)必修4 大题攻略 主观题对“继承发展中华优秀传统文化”的考查.docx
2024年高考政治一轮复习讲义(部编版)必修4 大题攻略 主观题对“继承发展中华优秀传统文化”的考查.docx
免费
15下载
1994年辽宁高考政治真题及答案.doc
1994年辽宁高考政治真题及答案.doc
免费
7下载
第三课 多极化趋势  练习(解析版)【抢分秘籍】2025年高考政治一轮复习精讲精练.doc
第三课 多极化趋势 练习(解析版)【抢分秘籍】2025年高考政治一轮复习精讲精练.doc
免费
0下载
高中2024版考评特训卷·思想政治【新教材】核心考点增分练 33.docx
高中2024版考评特训卷·思想政治【新教材】核心考点增分练 33.docx
免费
0下载
2024年新高考政治资料  必修1 阶段提升复习1 中国特色社会主义.docx
2024年新高考政治资料 必修1 阶段提升复习1 中国特色社会主义.docx
免费
0下载
2015年全国统一高考政治试卷(新课标ⅰ)(含解析版).doc
2015年全国统一高考政治试卷(新课标ⅰ)(含解析版).doc
免费
27下载
第九课 理解质量互变 练习(原卷版)【抢分秘籍】2025年高考政治一轮复习精讲精练.doc
第九课 理解质量互变 练习(原卷版)【抢分秘籍】2025年高考政治一轮复习精讲精练.doc
免费
0下载
2025年新高考政治资料  必修4 第十七课 时代精神的精华.docx
2025年新高考政治资料 必修4 第十七课 时代精神的精华.docx
免费
0下载
1995年新疆高考政治真题及答案.doc
1995年新疆高考政治真题及答案.doc
免费
9下载
专题一 课时2 中国社会主义的发展历程.pptx
专题一 课时2 中国社会主义的发展历程.pptx
免费
0下载
2023年高考政治试卷(福建)(解析卷).docx
2023年高考政治试卷(福建)(解析卷).docx
免费
0下载
上海市浦东新区2015年高三第二学期期中(二模)学科质量检测政治试题及答案(word版).doc
上海市浦东新区2015年高三第二学期期中(二模)学科质量检测政治试题及答案(word版).doc
免费
0下载
【高考政治】备战2024年(新高考专用)选择性必修1《当代国际政治与经济》  选择题专练50题 (解析版)-备战2024年高考政治考试易错题(新高考专用).docx
【高考政治】备战2024年(新高考专用)选择性必修1《当代国际政治与经济》 选择题专练50题 (解析版)-备战2024年高考政治考试易错题(新高考专用).docx
免费
0下载
精品解析:上海市青浦区2023届高三二模政治试题(解析版).docx
精品解析:上海市青浦区2023届高三二模政治试题(解析版).docx
免费
0下载
北京市东城区2022-2023学年高一下学期期末考试政治试题.pdf
北京市东城区2022-2023学年高一下学期期末考试政治试题.pdf
免费
9下载
我的小文库
实名认证
内容提供者

提供高质量免费文档试卷下载,如果满意请告诉您身边的人,如果不满意请告诉我们,您的意见对于我们很重要,是我们不断进步的动力

阅读排行

确认删除?
回到顶部
客服号
  • 客服QQ点击这里给我发消息
QQ群
  • QQ群点击这里加入QQ群
提交所需资料详情,我们来帮找资料