精品解析:江苏省南京市、盐城市2023届高三第二次模拟考试政治试题(原卷版).docx本文件免费下载 【共8页】

精品解析:江苏省南京市、盐城市2023届高三第二次模拟考试政治试题(原卷版).docx
精品解析:江苏省南京市、盐城市2023届高三第二次模拟考试政治试题(原卷版).docx
精品解析:江苏省南京市、盐城市2023届高三第二次模拟考试政治试题(原卷版).docx
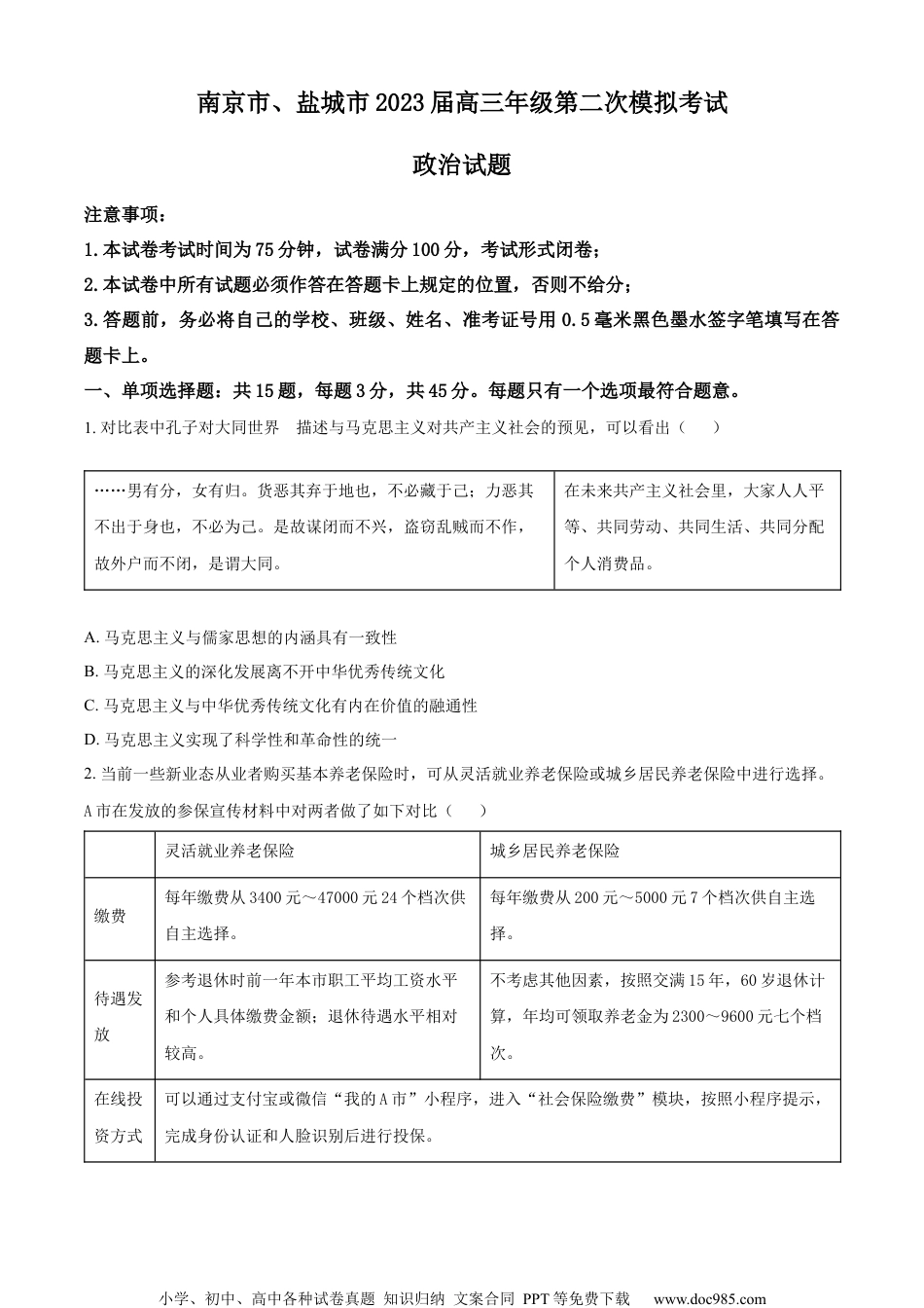
小学、初中、高中各种试卷真题知识归纳文案合同PPT等免费下载www.doc985.com南京市、盐城市2023届高三年级第二次模拟考试政治试题注意事项:1.本试卷考试时间为75分钟,试卷满分100分,考试形式闭卷;2.本试卷中所有试题必须作答在答题卡上规定的位置,否则不给分;3.答题前,务必将自己的学校、班级、姓名、准考证号用0.5毫米黑色墨水签字笔填写在答题卡上。一、单项选择题:共15题,每题3分,共45分。每题只有一个选项最符合题意。1.对比表中孔子对大同世界的描述与马克思主义对共产主义社会的预见,可以看出()……男有分,女有归。货恶其弃于地也,不必藏于己;力恶其不出于身也,不必为己。是故谋闭而不兴,盗窃乱贼而不作,故外户而不闭,是谓大同。在未来共产主义社会里,大家人人平等、共同劳动、共同生活、共同分配个人消费品。A.马克思主义与儒家思想的内涵具有一致性B.马克思主义的深化发展离不开中华优秀传统文化C.马克思主义与中华优秀传统文化有内在价值的融通性D.马克思主义实现了科学性和革命性的统一2.当前一些新业态从业者购买基本养老保险时,可从灵活就业养老保险或城乡居民养老保险中进行选择。A市在发放的参保宣传材料中对两者做了如下对比()灵活就业养老保险城乡居民养老保险缴费每年缴费从3400元~47000元24个档次供自主选择。每年缴费从200元~5000元7个档次供自主选择。待遇发放参考退休时前一年本市职工平均工资水平和个人具体缴费金额;退休待遇水平相对较高。不考虑其他因素,按照交满15年,60岁退休计算,年均可领取养老金为2300~9600元七个档次。在线投资方式可以通过支付宝或微信“我的A市”小程序,进入“社会保险缴费”模块,按照小程序提示,完成身份认证和人脸识别后进行投保。小学、初中、高中各种试卷真题知识归纳文案合同PPT等免费下载www.doc985.comA.努力实现养老保障全覆盖,以推动产业格局优化调整B.根据市场经济自愿原则,建立和完善多层次养老保险体系C.在完善社会保障制度过程中,坚持了权利和义务的统一D.推进社会保障建设,尽力而为满足社会成员的要求3.2022年,西北某村联合知名旅行社,共同成立沙漠星空生态农业旅游农民专业合作社。该合作社组织当地群众,聚集闲散资源,搭建创业平台,提供职业培训,完善旅游基础设施,创设运营旅游公众号和旅游产品网络销售平台,打造全域沙漠旅游特色产业。预计该合作社可辐射带动百余名劳动力就业,增加村民收入,改善村民生活。该村推进乡村振兴的探究的启示是()①利用当地资源创新发展业态,落实共享发展②培育新型农业经营主体,构建产业服务体系③改革农村集体产权制度,大力发展现代农业④支持引导非公有制经济发展,促进产业融合A.①②B.①④C.②③D.③④4.央行逆回购是公开市场操作的重要方式之一,简而言之,就是央行主动向券商贷出资金,获取有价证券质押的交易。2023年1月29日,中国人民银行以利率招标方式开展了新一轮总额为1280亿元的逆回购操作。这一操作对市场所起的作用最有可能的是()A.市场流动性回笼→扩大社会总需求→促进实体经济发展→稳定经济增长B.市场流动性增加→扩大资金供给→市场利率水平降低→缓解“融资贵”难题C.市场流动性回笼→削减信贷规模→降低金融机构违约风险→实现经济平稳运行D.市场流动性增加→下调基准利率→缓解市场融资压力→推动实体经济健康发展5.某村以户为单位为村民注册“综治银行”账户对村民进行考核,根据村民在德治、法治、自治等方面表现按照规范流程给予“储户”赋分,总积分没有上限,村民可随时凭积分在“综治超市”兑换物品。这一做法()①调动了村民自我管理的积极性,有利于形成多元主体共治体系②为村民打造了一个参与基层治理的窗口,丰富了基层民主实践③通过“治”融合,加强民主监督,促进乡风文明④创新基层管理方式,激发群众自我管理、自我教育的内生动力A.①②B.①③C.②④D.③④6.2022年12月30日,第十三届全国人民代表大会常务委员会通过了关于修改对外贸易法的决定,删去其中第九条关于对外贸易经营者备案登记的规定。取消该规定为国内市场主体开展外贸业务降低了门槛,简化了企业从事外贸业务的流程,...

1、当您付费下载文档后,您只拥有了使用权限,并不意味着购买了版权,文档只能用于自身使用,不得用于其他商业用途(如 [转卖]进行直接盈利或[编辑后售卖]进行间接盈利)。
2、本站所有内容均由合作方或网友上传,本站不对文档的完整性、权威性及其观点立场正确性做任何保证或承诺!文档内容仅供研究参考,付费前请自行鉴别。
3、如文档内容存在违规,或者侵犯商业秘密、侵犯著作权等,请点击“违规举报”。

碎片内容

与本文档类似文档
2014年高考政治试卷(新课标Ⅱ)(空白卷).docx
2014年高考政治试卷(新课标Ⅱ)(空白卷).docx
免费
0下载
1991年河北高考政治真题及答案.doc
1991年河北高考政治真题及答案.doc
免费
2下载
高中 思想政治•选择性必修3课时作业(word)  课时作业4.docx
高中 思想政治•选择性必修3课时作业(word) 课时作业4.docx
免费
28下载
2025年新高考政治资料  高中思想政治2025届一轮复习选择性必修三:第三十三课第一课时 思维与科学思维(含综合探究).docx
2025年新高考政治资料 高中思想政治2025届一轮复习选择性必修三:第三十三课第一课时 思维与科学思维(含综合探究).docx
免费
0下载
2025年新高考政治资料  专题七 全面依法治国.docx
2025年新高考政治资料 专题七 全面依法治国.docx
免费
0下载
2025届高考政治一轮总复习选择性必修1第一单元各具特色的国家第一课国体与政体课件.pptx
2025届高考政治一轮总复习选择性必修1第一单元各具特色的国家第一课国体与政体课件.pptx
免费
0下载
2024年高考政治一轮复习(部编版) 选择性必修3 第36课 课时3 简单判断的演绎推理.docx
2024年高考政治一轮复习(部编版) 选择性必修3 第36课 课时3 简单判断的演绎推理.docx
免费
30下载
2024年新高考政治资料  第一单元 生产资料所有制与经济体制(测试)(原卷版).docx
2024年新高考政治资料 第一单元 生产资料所有制与经济体制(测试)(原卷版).docx
免费
0下载
高中 思想政治·必修1、2合订本课时作业WORD  必修2  第一课 周练过关(一).docx
高中 思想政治·必修1、2合订本课时作业WORD 必修2 第一课 周练过关(一).docx
免费
6下载
2024年高考政治一轮复习讲义(部编版)必修4 第23课 训练2 价值判断与价值选择、价值的创造和实现.docx
2024年高考政治一轮复习讲义(部编版)必修4 第23课 训练2 价值判断与价值选择、价值的创造和实现.docx
免费
12下载
25.浙江省杭州市2022-2023学年高二下学期期末教学质量检测政治试题.pdf
25.浙江省杭州市2022-2023学年高二下学期期末教学质量检测政治试题.pdf
免费
7下载
上海市浦东新区2016年高三第二学期期中(二模)学科质量检测政治试题及答案(word解析版).doc
上海市浦东新区2016年高三第二学期期中(二模)学科质量检测政治试题及答案(word解析版).doc
免费
0下载
第七课 学会归纳与类比推理  练习(原卷版)【抢分秘籍】2025年高考政治一轮复习精讲精练.doc
第七课 学会归纳与类比推理 练习(原卷版)【抢分秘籍】2025年高考政治一轮复习精讲精练.doc
免费
0下载
高中2023《微专题·小练习》·政治专练48.docx
高中2023《微专题·小练习》·政治专练48.docx
免费
0下载
2011年高考生物试卷(北京)(解析卷) (1).doc
2011年高考生物试卷(北京)(解析卷) (1).doc
免费
0下载
高中2024版《微专题》·政治·统考版专练 11.docx
高中2024版《微专题》·政治·统考版专练 11.docx
免费
0下载
2024年新高考政治资料  选择性必修1 第208课 训练2 中国的外交.docx
2024年新高考政治资料 选择性必修1 第208课 训练2 中国的外交.docx
免费
0下载
2019年高考政治真题(江苏自主命题)(原卷版).doc
2019年高考政治真题(江苏自主命题)(原卷版).doc
免费
0下载
2024年高考政治一轮复习(部编版) 选择性必修1 阶段提升复习6 当代国际政治与经济.pptx
2024年高考政治一轮复习(部编版) 选择性必修1 阶段提升复习6 当代国际政治与经济.pptx
免费
0下载
2025年新高考政治资料  必刷题 主观题50道 选择性必修2《法律与生活》(解析版).docx
2025年新高考政治资料 必刷题 主观题50道 选择性必修2《法律与生活》(解析版).docx
免费
0下载
我的小文库
实名认证
内容提供者

提供高质量免费文档试卷下载,如果满意请告诉您身边的人,如果不满意请告诉我们,您的意见对于我们很重要,是我们不断进步的动力

确认删除?
回到顶部
客服号
  • 客服QQ点击这里给我发消息
QQ群
  • QQ群点击这里加入QQ群