精品解析:江苏省淮安市五校联盟2023-2024学年高三上学期10月学情调查测试政治试题(原卷版).docx本文件免费下载 【共9页】

精品解析:江苏省淮安市五校联盟2023-2024学年高三上学期10月学情调查测试政治试题(原卷版).docx
精品解析:江苏省淮安市五校联盟2023-2024学年高三上学期10月学情调查测试政治试题(原卷版).docx
精品解析:江苏省淮安市五校联盟2023-2024学年高三上学期10月学情调查测试政治试题(原卷版).docx
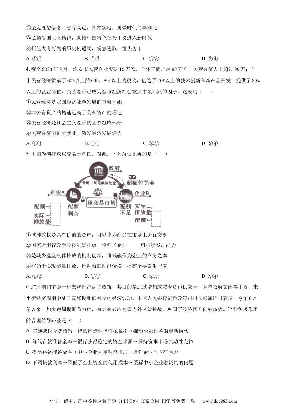
小学、初中、高中各种试卷真题知识归纳文案合同PPT等免费下载www.doc985.com2024届高三五校联盟10月学情调查测试思想政治试题一、单项选择题:共15题,每题3分,共45分。每题只有一个选项最符合题意。1.某校政治学习小组以“社会主义没有辜负中国”为主题,开展研究性学习,下列是小组成员为此课题搜集的资料,符合这一主题的有()①1921年7月,中国共产党在浙江嘉兴南湖游船上诞生进一步夯实了党在中国人民和中国革命中的主心骨地位②1949年10月,开国大典在天安门广场隆重举行实现了中国从千年封建帝制政治向人民民主的伟大飞跃③1978年12月,党的十一届三中全会在北京召开,作出了实行改革开放的重大决策是决定当代中国命运的关键一招,也是决定实现中华民族伟大复兴的关键一招④党的十八大以来,我国经济增长在世界主要国家名列前茅,国内生产总值稳居世界第二科学社会主义在21世纪的中国焕发出强大的生机活力A.①②B.①③C.②④D.③④2.“中国模式”就是中国人民在自己的奋斗实践中创造的中国特色社会主义道路。党的十八大以来,中国道路进入5.0升级版,要在2035年基本实现社会主义现代化,开启中国道路强国新征程。走好今后的“中国道路”,需要()①一以贯之推进党的建设新的伟大工程②深入贯彻“五位一体”的战略布局③高举中国特色社会主义旗帜不动摇④在党的领导下决胜全面建成小康社会A.①②B.①③C.②④D.③④3.从2020年的“让我们只争朝夕,不负韶华”,到2021年的“每个人都了不起”,再到2022年的“踔厉奋发、笃行不怠”,再到2023年的“艰难困苦,玉汝于成”。习近平总书记的新年贺词总能给青年人奋斗的力量。在实现中华民族伟大复兴的征途上,广大青年一代应()①承担更多国际义务,构建人类命运共同体小学、初中、高中各种试卷真题知识归纳文案合同PPT等免费下载www.doc985.com②坚定理想信念、志存高远,脚踏实地,勇做时代的弄潮儿③弘扬爱国主义精神,助推中国特色社会主义进入新时代④抓住大有可为的历史机遇期,锐意进取、埋头苦干A.①②B.①③C.②③D.②④4.截至2023年9月,淮安市民营企业突破12万家,个体工商户达80万户,民营经济人士超过90万;全市民营经济贡献了60%以上的GDP、60%以上的税收,创造了70%以上的技术创新和新产品开发,提供了80%以上的就业岗位,民营经济已成为全市经济社会发展中最活跃的因子。这表明()①民营经济是我国经济社会发展的重要基础②非公有资产的增速远高于公有资产的增速③民营经济是社会主义经济的重要组成部分④民营经济能扩大就业、激发经济发展活力A.①③B.①④C.②③D.②④5.下图为碳排放权交易示意图,对此,下列解读正确的是()①碳排放权是具有价值的资产,可以作为商品在市场上进行交换②国家运用行政手段控制碳排放,增强了企业的可持续发展能力③是减少温室气体排放的机制创新,将低碳作为企业的立身之本④有助于实现减量排放,推动新旧动能转换,提高全要素生产率A.①②B.①④C.②③D.③④6.逆周期调节是一种宏观经济调控政策,其目的是通过增加或减少货币供应量、调整政府支出等手段,来平衡经济周期中处于高峰期和低谷期的经济波动。中国人民银行货币政策司司长邹澜近日表示,今年8月份以来,加大逆周期调节力度,有力有效应对国内外风险挑战,巩固了经济回升向好态势。这种积极作用的合理传导路径是()A.实施减税降费政策→降低制造业增值税税率→推动企业设备的更新换代B.降低存款准备金率→银行获得稳定的资金来源→保持资本市场流动性充裕C.提高存款准备金率→中小企业直接融资增加→增强企业的内在活力D.下调贷款利率→降低了企业资金的使用成本→缓解中小企业融资贵的问题小学、初中、高中各种试卷真题知识归纳文案合同PPT等免费下载www.doc985.com7.2023年2月28日,国家统计局发布《中华人民共和国2022年国民经济和社会发展统计公报》。根据下列数据可以看出()项目总量同比增速国内生产总值12102073.0%居民人均可支配收入368834.5%①居民收入增长与经济增长基本同步②我国经济逐步走出低迷状态,持续回稳向好③做大“蛋糕”是分好“蛋糕”的前提④我国已形成橄榄型分配格局A.①②B.①④C.②...

1、当您付费下载文档后,您只拥有了使用权限,并不意味着购买了版权,文档只能用于自身使用,不得用于其他商业用途(如 [转卖]进行直接盈利或[编辑后售卖]进行间接盈利)。
2、本站所有内容均由合作方或网友上传,本站不对文档的完整性、权威性及其观点立场正确性做任何保证或承诺!文档内容仅供研究参考,付费前请自行鉴别。
3、如文档内容存在违规,或者侵犯商业秘密、侵犯著作权等,请点击“违规举报”。

碎片内容

与本文档类似文档
2025届高中政治一轮复习:必修1 第三课 只有中国特色社会主义才能发展中国(共78张ppt).pptx
2025届高中政治一轮复习:必修1 第三课 只有中国特色社会主义才能发展中国(共78张ppt).pptx
免费
0下载
高考政治复习  选择性必修二《法律与生活》【答题模板】-【上好课】2025年高考政治一轮复习知识清单+(新高考专用).docx
高考政治复习 选择性必修二《法律与生活》【答题模板】-【上好课】2025年高考政治一轮复习知识清单+(新高考专用).docx
免费
0下载
专题05 公民的政治生活-五年(2019-2023)高考政治真题分项汇编(解析版).docx
专题05 公民的政治生活-五年(2019-2023)高考政治真题分项汇编(解析版).docx
免费
0下载
2024版《大考卷》全程考评特训卷·政治【统考版】好题精准练 07.docx
2024版《大考卷》全程考评特训卷·政治【统考版】好题精准练 07.docx
免费
17下载
必修一《中国特色社会主义》【思维导图】-【上好课】2025年高考政治一轮复习知识清单(新高考专用).docx
必修一《中国特色社会主义》【思维导图】-【上好课】2025年高考政治一轮复习知识清单(新高考专用).docx
免费
0下载
【免费下载】2021年浙江高考道德与法治【06月】(原卷版).doc
【免费下载】2021年浙江高考道德与法治【06月】(原卷版).doc
免费
0下载
高考政治复习  第五课 寻觅社会的真谛学案(解析版)【抢分秘籍】2025年高考政治一轮复习精讲精练.doc
高考政治复习 第五课 寻觅社会的真谛学案(解析版)【抢分秘籍】2025年高考政治一轮复习精讲精练.doc
免费
0下载
高考政治复习  第三课 把握世界的规律 学案(解析版)【抢分秘籍】2025年高考政治一轮复习精讲精练.doc
高考政治复习 第三课 把握世界的规律 学案(解析版)【抢分秘籍】2025年高考政治一轮复习精讲精练.doc
免费
0下载
2024年高考政治一轮复习(部编版) 必修4 第18课 时代精神的精华.docx
2024年高考政治一轮复习(部编版) 必修4 第18课 时代精神的精华.docx
免费
4下载
2021版】高中政治新教材 必修三 第2单元 周练过关(四).docx
2021版】高中政治新教材 必修三 第2单元 周练过关(四).docx
免费
25下载
2024年新高考政治资料  必修2 第6课 训练1 使市场在资源配置中起决定性作用.docx
2024年新高考政治资料 必修2 第6课 训练1 使市场在资源配置中起决定性作用.docx
免费
0下载
2013年安徽省高考语文试卷.doc
2013年安徽省高考语文试卷.doc
免费
0下载
高考政治复习  模块五 《当代国际政治与经济》【最新模拟题50练AB卷】(解析版).docx
高考政治复习 模块五 《当代国际政治与经济》【最新模拟题50练AB卷】(解析版).docx
免费
0下载
2025年新高考政治资料  专题三 训练1 贯彻新发展理念 推动高质量发展.docx
2025年新高考政治资料 专题三 训练1 贯彻新发展理念 推动高质量发展.docx
免费
0下载
2024年新高考政治资料  必修4 《哲学与文化》主观题(解析版).docx
2024年新高考政治资料 必修4 《哲学与文化》主观题(解析版).docx
免费
0下载
2024年高考政治一轮复习讲义(部编版)必修1 第1课 训练2 科学社会主义的理论与实践.docx
2024年高考政治一轮复习讲义(部编版)必修1 第1课 训练2 科学社会主义的理论与实践.docx
免费
3下载
2024年高考政治试卷(广东)(解析卷) (1).docx
2024年高考政治试卷(广东)(解析卷) (1).docx
免费
0下载
2025年新高考政治资料  专题十四 训练1 树立科学思维观念 提高创新思维能力.docx
2025年新高考政治资料 专题十四 训练1 树立科学思维观念 提高创新思维能力.docx
免费
0下载
2025年新高考政治资料  考点巩固卷13 国际组织(解析版).docx
2025年新高考政治资料 考点巩固卷13 国际组织(解析版).docx
免费
0下载
高考政治专题14 唯物辩证法的联系观与发展观-2023年高考真题和模拟题政治分项汇编(原卷卷).docx
高考政治专题14 唯物辩证法的联系观与发展观-2023年高考真题和模拟题政治分项汇编(原卷卷).docx
免费
0下载
我的小文库
实名认证
内容提供者

提供高质量免费文档试卷下载,如果满意请告诉您身边的人,如果不满意请告诉我们,您的意见对于我们很重要,是我们不断进步的动力

阅读排行

确认删除?
回到顶部
客服号
  • 客服QQ点击这里给我发消息
QQ群
  • QQ群点击这里加入QQ群
提交所需资料详情,我们来帮找资料