2021届江苏扬州市高三1月调研考试化学试题(原卷版).doc本文件免费下载 【共9页】

2021届江苏扬州市高三1月调研考试化学试题(原卷版).doc
2021届江苏扬州市高三1月调研考试化学试题(原卷版).doc
2021届江苏扬州市高三1月调研考试化学试题(原卷版).doc
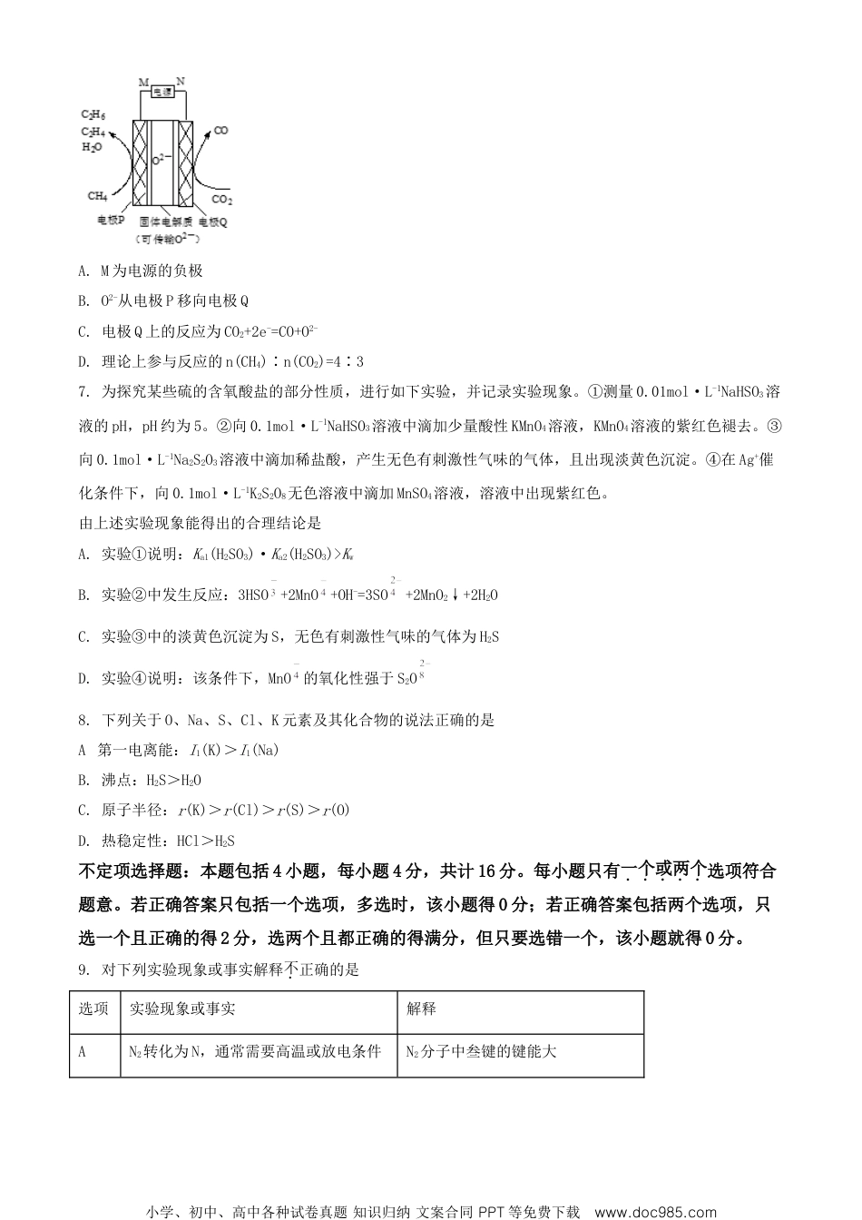
2020—2021学年度第一学期检测试题高三化学注意事项:考生在答题前请认真阅读本注意事项及各题答题要求1.本试卷共6页,包含选择题[第1题~第12题,共32分]、非选择题[第13题~第16题,共68分]两部分。本次考试时间为75分钟,满分100分。考试结束后,请将答题卡交回。2.答题前,请考生务必将自己的学校、班级、姓名、学号、考生号、座位号用0.5毫米的黑色签字笔写在答题卡上相应的位置。3.选择题每小题选出答案后,请用2B铅笔在答题纸指定区域填涂,如需改动,用橡皮擦干净后,再填涂其它答案。非选择题请用0.5毫米的黑色签字笔在答题纸指定区域作答。在试卷或草稿纸上作答一律无效。4.如有作图需要,可用2B铅笔作答,并请加黑加粗,描写清楚。可能用到的相对原子质量:H-1C-12N-14O-16Na-23P-31S-32Co-59选择题(共32分)单项选择题:本题包括8小题,每小题2分,共计16分。每小题只有一个选项符合题意。1.中国古代作画颜料多源于矿物质,绿色颜料来自孔雀石[主要成分为Cu(OH)2·CuCO3],青色颜料来自蓝铜矿[主要成分为Cu(OH)2·2CuCO3]。下列说法不正确的是A.铜制品长期放置于空气中会被腐蚀B.孔雀石颜料受热不易分解C.蓝铜矿颜料不耐酸D.Cu(OH)2·CuCO3属于盐类2.2020年人类在金星大气中探测到PH3。实验室制备PH3的方法有:①PH4I+NaOH=NaI+PH3↑+H2O;②P4+3KOH+3H2O3KH2PO2+PH3↑。已知H3PO2是一元弱酸,其结构式为。下列说法正确的是A.基态P的轨道表示式为B.中提供孤电子对的原子是PC.NaOH中只存在一种化学键小学、初中、高中各种试卷真题知识归纳文案合同PPT等免费下载www.doc985.comD.反应②中若KOH过量会发生反应:P4+9KOH3K3PO2+PH3↑+3H2O3.下列选项所示的物质间转化均能实现的是A.NaCl(aq)Cl2(g)漂白粉B.FeS2(s)SO2(g)H2SO4(aq)C.Fe2O3(s)Fe(s)FeCl3(aq)D.NO2(g)HNO3(aq)Cu(NO3)2(aq)4.下列实验操作能达到实验目的的是A.用装置甲检验该条件下铁发生了吸氧腐蚀B.用装置乙制取并收集少量SO2气体C.用饱和NaHCO3溶液除去Cl2中的少量HClD.用湿润的pH试纸测量0.01mol·L-1Na2CO3溶液的pH5.Ksp(BaSO4)=2.6×10-9,Ksp(BaCO3)=1.1×10-10。以BaSO4为原料制备BaCO3一种方法的部分反应为:①BaSO4(s)+4C(s)BaS(s)+4CO(g)②2BaS(aq)+2H2O(l)Ba(HS)2(aq)+Ba(OH)2(aq)ΔH>0③Ba(OH)2+CO2=BaCO3↓+H2O。下列说法正确的是A.用Na2CO3溶液浸泡BaSO4,无法制备BaCO3B.反应①的ΔS<0C.反应②中升高温度,能使BaS反应更完全D.反应③中通入CO2至过量,溶液的导电性不断减弱6.资源化利用CO2的一种原理如图所示。下列说法正确的是小学、初中、高中各种试卷真题知识归纳文案合同PPT等免费下载www.doc985.comA.M为电源的负极B.O2-从电极P移向电极QC.电极Q上的反应为CO2+2e-=CO+O2-D.理论上参与反应的n(CH4)∶n(CO2)=4∶37.为探究某些硫的含氧酸盐的部分性质,进行如下实验,并记录实验现象。①测量0.01mol·L-1NaHSO3溶液的pH,pH约为5。②向0.1mol·L-1NaHSO3溶液中滴加少量酸性KMnO4溶液,KMnO4溶液的紫红色褪去。③向0.1mol·L-1Na2S2O3溶液中滴加稀盐酸,产生无色有刺激性气味的气体,且出现淡黄色沉淀。④在Ag+催化条件下,向0.1mol·L-1K2S2O8无色溶液中滴加MnSO4溶液,溶液中出现紫红色。由上述实验现象能得出的合理结论是A.实验①说明:Ka1(H2SO3)·Ka2(H2SO3)>KwB.实验②中发生反应:3HSO+2MnO+OH-=3SO+2MnO2↓+2H2OC.实验③中的淡黄色沉淀为S,无色有刺激性气味的气体为H2SD.实验④说明:该条件下,MnO的氧化性强于S2O8.下列关于O、Na、S、Cl、K元素及其化合物的说法正确的是A.第一电离能:I1(K)>I1(Na)B.沸点:H2S>H2OC.原子半径:r(K)>r(Cl)>r(S)>r(O)D.热稳定性:HCl>H2S不定项选择题:本题包括4小题,每小题4分,共计16分。每小题只有一个或两个选项符合题意。若正确答案只包括一个选项,多选时,该小题得0分;若正确答案包括两个选项,只选一个且正确的得2分,选两个且都正确的得满分,但只要选错一个,该小题就得0分。9.对下列实验现象或事实解释不正确的是选项实验现象或事实解释AN2转化为N,通常需要高温或放电条件N2分子中叁键的键能大小学、初中、高中各种试卷真题...

1、当您付费下载文档后,您只拥有了使用权限,并不意味着购买了版权,文档只能用于自身使用,不得用于其他商业用途(如 [转卖]进行直接盈利或[编辑后售卖]进行间接盈利)。
2、本站所有内容均由合作方或网友上传,本站不对文档的完整性、权威性及其观点立场正确性做任何保证或承诺!文档内容仅供研究参考,付费前请自行鉴别。
3、如文档内容存在违规,或者侵犯商业秘密、侵犯著作权等,请点击“违规举报”。

碎片内容

与本文档类似文档
2018年高考化学试卷(新课标Ⅲ)(空白卷).docx
2018年高考化学试卷(新课标Ⅲ)(空白卷).docx
免费
0下载
2023《大考卷》二轮专项分层特训卷•化学【新教材】不定项练 3.docx
2023《大考卷》二轮专项分层特训卷•化学【新教材】不定项练 3.docx
免费
6下载
2017年浙江省高考化学【4月】(含解析版).doc
2017年浙江省高考化学【4月】(含解析版).doc
免费
7下载
【高考化学】备战2024年易错类型17 物质的分离、提纯与鉴别(8大易错点)(原卷版).docx
【高考化学】备战2024年易错类型17 物质的分离、提纯与鉴别(8大易错点)(原卷版).docx
免费
0下载
高考化学复习  备战2025年高考二轮复习 化学(通用版)选择题标准练8 Word版含解析.docx
高考化学复习 备战2025年高考二轮复习 化学(通用版)选择题标准练8 Word版含解析.docx
免费
0下载
精品解析:2024届江苏省南通市如皋市高三上学期期初考试押题卷化学试题(原卷版).docx
精品解析:2024届江苏省南通市如皋市高三上学期期初考试押题卷化学试题(原卷版).docx
免费
0下载
2019年高考化学试卷(新课标Ⅲ)(空白卷) (3).docx
2019年高考化学试卷(新课标Ⅲ)(空白卷) (3).docx
免费
0下载
高考化学复习  知识清单19 电解池 金属的腐蚀与防护-【上好课】2025年高考化学一轮复习知识清单(新高考专用)(解析版).docx
高考化学复习 知识清单19 电解池 金属的腐蚀与防护-【上好课】2025年高考化学一轮复习知识清单(新高考专用)(解析版).docx
免费
0下载
专题05 常见无机物的性质、用途与转化-五年(2019-2023)高考化学真题分项汇编(全国通用)(原卷版).docx
专题05 常见无机物的性质、用途与转化-五年(2019-2023)高考化学真题分项汇编(全国通用)(原卷版).docx
免费
0下载
2024年高考化学一轮复习讲义(新人教版)第5章 第26练 氨和铵盐.docx
2024年高考化学一轮复习讲义(新人教版)第5章 第26练 氨和铵盐.docx
免费
1下载
高考化学复习  第五章 第24练 氮及其化合物的转化关系.docx
高考化学复习 第五章 第24练 氮及其化合物的转化关系.docx
免费
0下载
高考化学复习  题型13 化学反应速率与平衡(解析版).docx
高考化学复习 题型13 化学反应速率与平衡(解析版).docx
免费
0下载
高考化学复习  2025年高考复习化学课时检测五十五:强弱电解质的比较、电离平衡常数的应用及计算(含解析).doc
高考化学复习 2025年高考复习化学课时检测五十五:强弱电解质的比较、电离平衡常数的应用及计算(含解析).doc
免费
0下载
高考化学复习  第04讲 金属材料及金属矿物的开发利用(练习)(原卷版).docx
高考化学复习 第04讲 金属材料及金属矿物的开发利用(练习)(原卷版).docx
免费
0下载
高中化学·必修第一册(苏教版)课时作业(word)  课时作业17.docx
高中化学·必修第一册(苏教版)课时作业(word) 课时作业17.docx
免费
15下载
2018年高考化学试卷(新课标Ⅲ)(空白卷) (2).docx
2018年高考化学试卷(新课标Ⅲ)(空白卷) (2).docx
免费
0下载
2022年高考化学试卷(辽宁)(解析卷) (1).docx
2022年高考化学试卷(辽宁)(解析卷) (1).docx
免费
0下载
高考化学复习  第二章 化学计量及其应用(测试)(解析版).docx
高考化学复习 第二章 化学计量及其应用(测试)(解析版).docx
免费
0下载
高考化学复习  考点25 化学反应速率及其影响因素(核心考点精讲精练)-备战2025年高考化学一轮复习考点帮(新高考通用)(原卷版).docx
高考化学复习 考点25 化学反应速率及其影响因素(核心考点精讲精练)-备战2025年高考化学一轮复习考点帮(新高考通用)(原卷版).docx
免费
0下载
2016年北京市高考化学试卷(含解析版).pdf
2016年北京市高考化学试卷(含解析版).pdf
免费
9下载
我的小文库
实名认证
内容提供者

提供高质量免费文档试卷下载,如果满意请告诉您身边的人,如果不满意请告诉我们,您的意见对于我们很重要,是我们不断进步的动力

阅读排行

确认删除?
回到顶部
客服号
  • 客服QQ点击这里给我发消息
QQ群
  • QQ群点击这里加入QQ群
提交所需资料详情,我们来帮找资料