2014年高考政治试卷(新课标Ⅰ)(空白卷) (7).docx本文件免费下载 【共6页】

2014年高考政治试卷(新课标Ⅰ)(空白卷) (7).docx
2014年高考政治试卷(新课标Ⅰ)(空白卷) (7).docx
2014年高考政治试卷(新课标Ⅰ)(空白卷) (7).docx
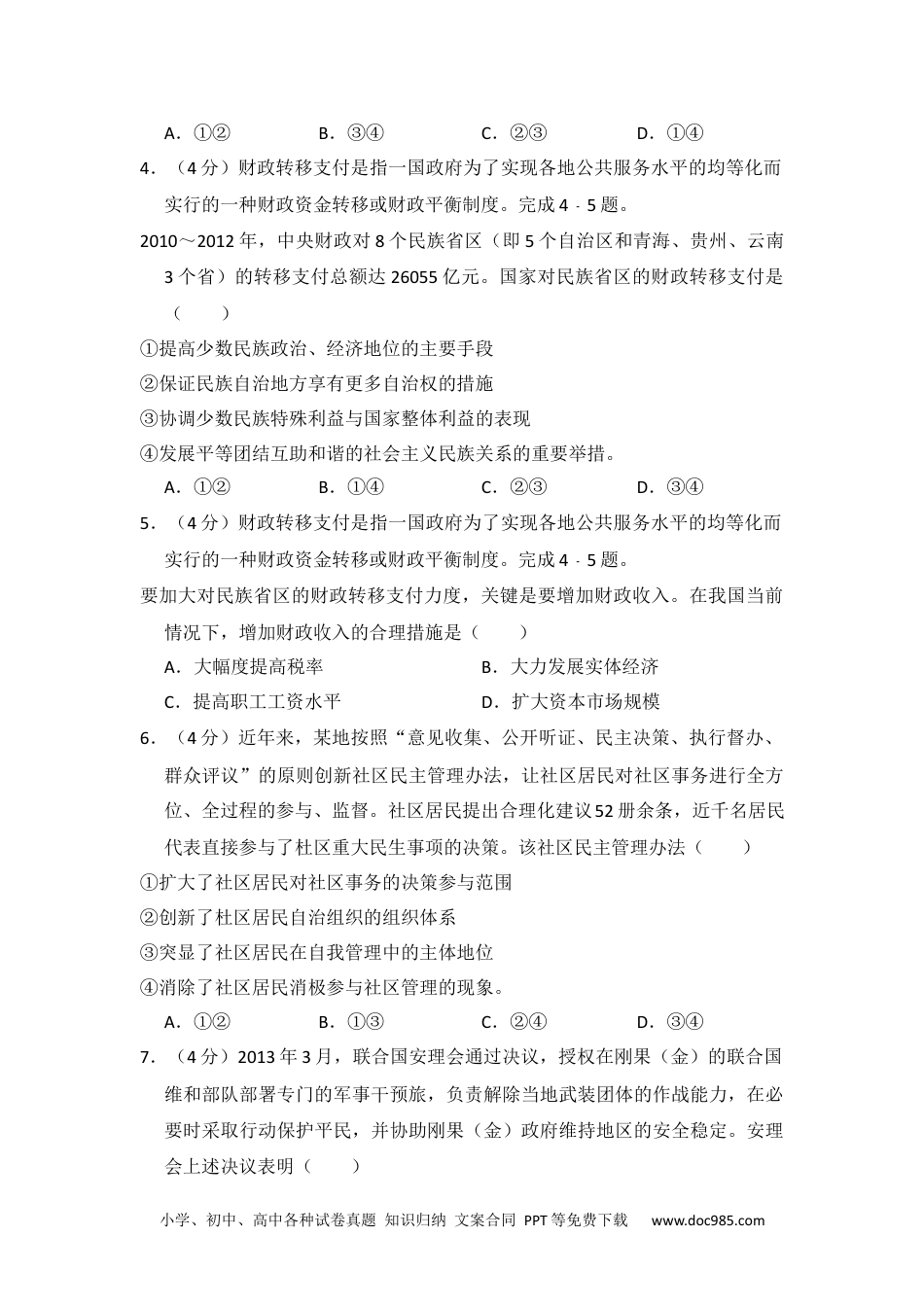
小学、初中、高中各种试卷真题知识归纳文案合同PPT等免费下载www.doc985.com2014年全国高考政治试卷(新课标Ⅰ)一、选择题(共10小题,每小题4分,满分32分)1.(4分)按现行规定,金融机构人民币存款利率(年利率)一年期为3%,两年期为3.75%.老陈有10000元闲置资金,准备存两年,那么,这笔钱以一年期连续存(第一期利息计入第二期本金)两年的利息比存一个两年期的利息()A.少141元B.多141元C.少150元D.多150元2.(4分)如图是某国20年来人均消费支出增长率的变化图。从图中可以推论出该国居民()①消费行为越来越不理性②收入差距不断扩大③日用品消费支出不断增长④生活水平逐步提高。A.①②B.①③C.②④D.③④3.(4分)大数据对当前企业发展具有重要意义,某知名家电企业通过大数据搜集消费者的需求信息,并根据他们的特殊需求专门生产了近万台定制彩电。从消费者下单到生产、配送、安装,整个过程仅耗时一个月,比传统批量生产模式(含产供销)少用半年多的时间。与传统的批量生产模式相比,这种定制生产模式能够()①充分发挥企业规模优势②以需定产缩短生产周期,减少企业库存③更灵活应对市场变化,满足消费者多样化需求④优化企业决策流程,提高企业技术水平小学、初中、高中各种试卷真题知识归纳文案合同PPT等免费下载www.doc985.comA.①②B.③④C.②③D.①④4.(4分)财政转移支付是指一国政府为了实现各地公共服务水平的均等化而实行的一种财政资金转移或财政平衡制度。完成45﹣题。2010~2012年,中央财政对8个民族省区(即5个自治区和青海、贵州、云南3个省)的转移支付总额达26055亿元。国家对民族省区的财政转移支付是()①提高少数民族政治、经济地位的主要手段②保证民族自治地方享有更多自治权的措施③协调少数民族特殊利益与国家整体利益的表现④发展平等团结互助和谐的社会主义民族关系的重要举措。A.①②B.①④C.②③D.③④5.(4分)财政转移支付是指一国政府为了实现各地公共服务水平的均等化而实行的一种财政资金转移或财政平衡制度。完成45﹣题。要加大对民族省区的财政转移支付力度,关键是要增加财政收入。在我国当前情况下,增加财政收入的合理措施是()A.大幅度提高税率B.大力发展实体经济C.提高职工工资水平D.扩大资本市场规模6.(4分)近年来,某地按照“意见收集、公开听证、民主决策、执行督办、群众评议”的原则创新社区民主管理办法,让社区居民对社区事务进行全方位、全过程的参与、监督。社区居民提出合理化建议52册余条,近千名居民代表直接参与了杜区重大民生事项的决策。该社区民主管理办法()①扩大了社区居民对社区事务的决策参与范围②创新了杜区居民自治组织的组织体系③突显了社区居民在自我管理中的主体地位④消除了社区居民消极参与社区管理的现象。A.①②B.①③C.②④D.③④7.(4分)2013年3月,联合国安理会通过决议,授权在刚果(金)的联合国维和部队部署专门的军事干预旅,负责解除当地武装团体的作战能力,在必要时采取行动保护平民,并协助刚果(金)政府维持地区的安全稳定。安理会上述决议表明()小学、初中、高中各种试卷真题知识归纳文案合同PPT等免费下载www.doc985.com①联合国积极参与成员国刚果(金)的和平重建工作②联合国代行成员国刚果(金)的部分独立权和自卫权③联合国是成员国以集体方式应对安全威胁的有效平台④联合国把使用武力作为解决地区安全问题的主要手段。A.①③B.①④C.②③D.②④8.2014年3月27日,国家主席习近平在巴黎出席中法建交50周年纪念大会并发表重话。完成89﹣题。历史上,中华文化曾经成为法国社会的时尚,在法国启蒙思想家的著作和凡尔赛宫的装饰中都能找到中华文化元素。同样,法国的历史、哲学、文学、艺术深深吸引着广大中国读者。建交51年来,中法文化交流进一步发展,促进了各自文化的繁荣,因为两国文化()①在长期交流中达到了相互融合②都体现着人类进步的价值追求③都有自己的精粹和独特的个性④都源远流长,具有相似的历史传统。A.①②B.①④C.②③D.③④9.(4分)2014年3月27日,国家主席习近平在巴黎出席中法建交50...

1、当您付费下载文档后,您只拥有了使用权限,并不意味着购买了版权,文档只能用于自身使用,不得用于其他商业用途(如 [转卖]进行直接盈利或[编辑后售卖]进行间接盈利)。
2、本站所有内容均由合作方或网友上传,本站不对文档的完整性、权威性及其观点立场正确性做任何保证或承诺!文档内容仅供研究参考,付费前请自行鉴别。
3、如文档内容存在违规,或者侵犯商业秘密、侵犯著作权等,请点击“违规举报”。

碎片内容

与本文档类似文档
高考政治专题02 生产资料所有制与经济制度-三年(2022-2024)高考政治真题分类汇编(教师卷).docx
高考政治专题02 生产资料所有制与经济制度-三年(2022-2024)高考政治真题分类汇编(教师卷).docx
免费
0下载
2014年高考政治试卷(大纲版)(解析卷).doc
2014年高考政治试卷(大纲版)(解析卷).doc
免费
0下载
2025届高中思想政治一轮复习:选择性必修1 第二十七课 课时2 中国的外交 课件(共69张ppt).pptx
2025届高中思想政治一轮复习:选择性必修1 第二十七课 课时2 中国的外交 课件(共69张ppt).pptx
免费
0下载
2024年新高考政治资料  第07课 继承发展中华优秀传统文化(练习)(解析版).docx
2024年新高考政治资料 第07课 继承发展中华优秀传统文化(练习)(解析版).docx
免费
0下载
2024年高考政治一轮复习讲义(部编版)必修1 第1课 课时1 原始社会的解体和阶级社会的演进.docx
2024年高考政治一轮复习讲义(部编版)必修1 第1课 课时1 原始社会的解体和阶级社会的演进.docx
免费
16下载
第三课 领会科学思维 学案(解析版)【抢分秘籍】2025年高考政治一轮复习精讲精练.doc
第三课 领会科学思维 学案(解析版)【抢分秘籍】2025年高考政治一轮复习精讲精练.doc
免费
0下载
2018年北京市高考政治试卷.doc
2018年北京市高考政治试卷.doc
免费
0下载
5.河北省石家庄市2022~2023学年高二上学期模拟检测政治试题.pdf
5.河北省石家庄市2022~2023学年高二上学期模拟检测政治试题.pdf
免费
25下载
精品解析:2024届上海市普陀区高三质量调研政治试卷(解析版).docx
精品解析:2024届上海市普陀区高三质量调研政治试卷(解析版).docx
免费
0下载
2025年新高考政治资料  选择性必修3 第三十五课 课时5 学会归纳与类比推理.docx
2025年新高考政治资料 选择性必修3 第三十五课 课时5 学会归纳与类比推理.docx
免费
0下载
第二课 国家的结构形式 学案(原卷版)【抢分秘籍】2025年高考政治一轮复习精讲精练.doc
第二课 国家的结构形式 学案(原卷版)【抢分秘籍】2025年高考政治一轮复习精讲精练.doc
免费
0下载
2024年新高考政治资料  选择性必修1 大题攻略 主观题对“经济全球化与中国”的考查.docx
2024年新高考政治资料 选择性必修1 大题攻略 主观题对“经济全球化与中国”的考查.docx
免费
0下载
2025年新高考政治资料  高中思想政治2025届一轮复习必修2 经济与社会:第六课第一课时 充分发挥市场在资源配置中的决定性作用.docx
2025年新高考政治资料 高中思想政治2025届一轮复习必修2 经济与社会:第六课第一课时 充分发挥市场在资源配置中的决定性作用.docx
免费
0下载
2024年新高考政治资料  必修1 第1课 训练2 科学社会主义的理论与实践.docx
2024年新高考政治资料 必修1 第1课 训练2 科学社会主义的理论与实践.docx
免费
0下载
2024年新高考政治资料  第08课+学习借鉴外来文化的有益成果(课件)-2024年高考政治一轮复习讲练测(新教材新高考).pptx
2024年新高考政治资料 第08课+学习借鉴外来文化的有益成果(课件)-2024年高考政治一轮复习讲练测(新教材新高考).pptx
免费
0下载
2013年高考政治试卷(新课标Ⅱ)(空白卷) (8).docx
2013年高考政治试卷(新课标Ⅱ)(空白卷) (8).docx
免费
0下载
通关01 主观题专练2024年1月时政热点(原卷版).docx
通关01 主观题专练2024年1月时政热点(原卷版).docx
免费
0下载
2014年普通高等学校招生全国统一考试(福建卷).docx
2014年普通高等学校招生全国统一考试(福建卷).docx
免费
0下载
2025届高中思想政治一轮复习:必修3 第十六课 课时2 公正司法与全民守法(共71张ppt).pptx
2025届高中思想政治一轮复习:必修3 第十六课 课时2 公正司法与全民守法(共71张ppt).pptx
免费
0下载
2024年新高考政治资料  第04课+探索认识的奥秘(课件)-2024年高考政治一轮复习讲练测(新教材新高考).pptx
2024年新高考政治资料 第04课+探索认识的奥秘(课件)-2024年高考政治一轮复习讲练测(新教材新高考).pptx
免费
0下载
我的小文库
实名认证
内容提供者

提供高质量免费文档试卷下载,如果满意请告诉您身边的人,如果不满意请告诉我们,您的意见对于我们很重要,是我们不断进步的动力

阅读排行

确认删除?
回到顶部
客服号
  • 客服QQ点击这里给我发消息
QQ群
  • QQ群点击这里加入QQ群
提交所需资料详情,我们来帮找资料