2023年高考政治试卷(湖南)(空白卷) (1).docx本文件免费下载 【共8页】

2023年高考政治试卷(湖南)(空白卷) (1).docx
2023年高考政治试卷(湖南)(空白卷) (1).docx
2023年高考政治试卷(湖南)(空白卷) (1).docx
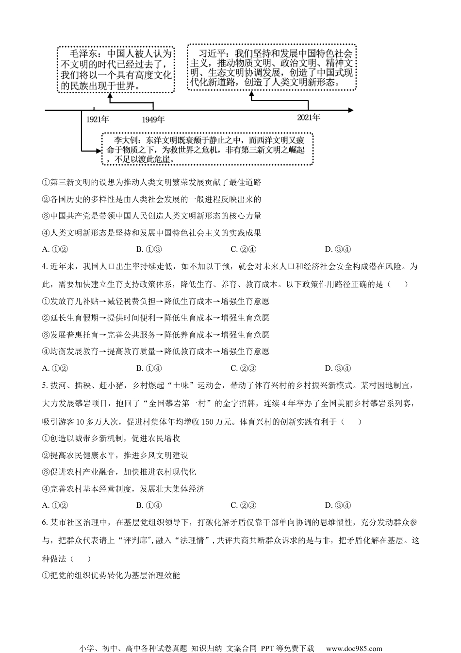
小学、初中、高中各种试卷真题知识归纳文案合同PPT等免费下载www.doc985.com湖南省2023年普通高中学业水平选择性考试思想政治注意事项:1.答卷前,考生务必将自己的姓名、准考证号填写在本试卷和答题卡上。2.回答选择题时,选出每小题答案后,用铅笔把答题卡上对应题目的答案标号涂黑。如需改动,用橡皮擦干净后,再选涂其他答案标号。回答非选择题时,将答案写在答题卡上。写在本试卷上无效。3.考试结束后,将本试卷和答题卡一并交回。一、选择题:本题共16小题,每小题3分,共48分。在每小题给出的四个选项中,只有一项是符合题目要求的。1.中国特色社会主义开创于改革开放新时期,但了解其形成和发展的脉络,认识其历史必然性和科学真理性,应该拉长时间尺度,放在世界社会主义演进的历程中去把握。从这一历程来看()①科学社会主义在二十一世纪的中国焕发出强大生机活力②中国特色社会主义不断发展并已跨越社会主义初级阶段③中国特色社会主义正成为振兴世界社会主义的中流砥柱④冷战结束后世界社会主义运动低潮状态得到了根本改变A.①②B.①③C.②④D.③④2.马克思和恩格斯在《德意志意识形态》中写道,在共产主义社会里,“任何人都没有特殊的活动范围,而是都可以在任何部门内发展,社会调节着整个生产,因而使我有可能随自己的兴趣今天干这事,明天干那事,上午打猎,下午捕鱼,傍晚从事畜牧,晚饭后从事批判,这样就不会使我老是一个猎人、渔夫、牧人或批判者。”对此理解正确的是()①这是对未来共产主义社会形态的全面描绘②人的自由发展是共产主义社会的基本前提③追求人的自由发展是共产主义的价值旨归④共产主义社会人们将摆脱传统分工的束缚A.①②B.①③C.②④D.③④3.从期盼"第三新文明”到创造“人类文明新形态"深刻昭示()小学、初中、高中各种试卷真题知识归纳文案合同PPT等免费下载www.doc985.com①第三新文明的设想为推动人类文明繁荣发展贡献了最佳道路②各国历史的多样性是由人类社会发展的一般进程反映出来的③中国共产党是带领中国人民创造人类文明新形态的核心力量④人类文明新形态是坚持和发展中国特色社会主义的实践成果A.①②B.①③C.②④D.③④4.近年来,我国人口出生率持续走低,如不加以干预,就会对未来人口和经济社会安全构成潜在风险。为此,需要加快建立生育支持政策体系,降低生育、养育、教育成本。以下政策作用路径正确的是()①发放育儿补贴→减轻税费负担→降低生育成本→增强生育意愿②延长生育假期→提供时间便利→降低生育成本→增强生育意愿③发展普惠托育→完善公共服务→降低养育成本→增强生育意愿④均衡发展教育→提高教育质量→降低教育成本→增强生育意愿A.①②B.①④C.②③D.③④5.拔河、插秧、赶小猪,乡村燃起“土味”运动会,带动了体育兴村的乡村振兴新模式。某村因地制宜,大力发展攀岩项目,抱回了“全国攀岩第一村”的金字招牌,连续4年举办了全国美丽乡村攀岩系列赛,吸引游客10多万人次,促进村集体年均增收150万元。体育兴村的创新实践有利于()①创造以城带乡新机制,促进农民增收②提高农民健康水平,推进乡风文明建设③促进农村产业融合,加快推进农村现代化④完善农村基本经营制度,发展壮大集体经济A.①②B.①④C.②③D.③④6.某市社区治理中,在基层党组织领导下,打破化解矛盾仅靠干部单向协调的思维惯性,充分发动群众参与,把群众代表请上“评判席",融入“法理情”,共评共商共断群众诉求的是与非,把矛盾化解在基层。这种做法()①把党的组织优势转化为基层治理效能小学、初中、高中各种试卷真题知识归纳文案合同PPT等免费下载www.doc985.com②调动了多元主体参与基层治理的积极性③是基层政权转变治理方式的生动实践④结合了法律的教化作用和道德的规范作用A.①②B.①④C.②③D.③④7.在新一轮国家机构改革中,重组后的科技部不再参与具体科研项目评审和管理,而是强化战略规划、资源统筹、综合协调等宏观管理职责,推动健全新型举国体制,优化科技创新全链条管理,促进科技成果转化。重组科技部旨在()①为提升科技创新整体效能提供基本政治制度保障②优化部门职能配置,以科技力量赋能国家治理...

1、当您付费下载文档后,您只拥有了使用权限,并不意味着购买了版权,文档只能用于自身使用,不得用于其他商业用途(如 [转卖]进行直接盈利或[编辑后售卖]进行间接盈利)。
2、本站所有内容均由合作方或网友上传,本站不对文档的完整性、权威性及其观点立场正确性做任何保证或承诺!文档内容仅供研究参考,付费前请自行鉴别。
3、如文档内容存在违规,或者侵犯商业秘密、侵犯著作权等,请点击“违规举报”。

碎片内容

与本文档类似文档
2024年高考政治一轮复习(部编版) 选择性必修3 第318课 课时2 超前思维与开拓创新.pptx
2024年高考政治一轮复习(部编版) 选择性必修3 第318课 课时2 超前思维与开拓创新.pptx
免费
0下载
专题06 法律与生活(原卷版).docx
专题06 法律与生活(原卷版).docx
免费
0下载
专题05 公民的政治生活-五年(2019-2023)高考政治真题分项汇编(原卷版).docx
专题05 公民的政治生活-五年(2019-2023)高考政治真题分项汇编(原卷版).docx
免费
0下载
2022年高考政治试卷(山东)(空白卷).docx
2022年高考政治试卷(山东)(空白卷).docx
免费
0下载
【高考政治】备战2024年选择性必修2《法律与生活》  选择题专练50题 (解析版)--备战2024年高考政治考试易错题(新高考专用).docx
【高考政治】备战2024年选择性必修2《法律与生活》 选择题专练50题 (解析版)--备战2024年高考政治考试易错题(新高考专用).docx
免费
0下载
2024年高考政治一轮复习讲义(部编版)必修4 大题攻略 主观题对“继承发展中华优秀传统文化”的考查.docx
2024年高考政治一轮复习讲义(部编版)必修4 大题攻略 主观题对“继承发展中华优秀传统文化”的考查.docx
免费
15下载
1994年辽宁高考政治真题及答案.doc
1994年辽宁高考政治真题及答案.doc
免费
7下载
第三课 多极化趋势  练习(解析版)【抢分秘籍】2025年高考政治一轮复习精讲精练.doc
第三课 多极化趋势 练习(解析版)【抢分秘籍】2025年高考政治一轮复习精讲精练.doc
免费
0下载
高中2024版考评特训卷·思想政治【新教材】核心考点增分练 33.docx
高中2024版考评特训卷·思想政治【新教材】核心考点增分练 33.docx
免费
0下载
2024年新高考政治资料  必修1 阶段提升复习1 中国特色社会主义.docx
2024年新高考政治资料 必修1 阶段提升复习1 中国特色社会主义.docx
免费
0下载
2015年全国统一高考政治试卷(新课标ⅰ)(含解析版).doc
2015年全国统一高考政治试卷(新课标ⅰ)(含解析版).doc
免费
27下载
第九课 理解质量互变 练习(原卷版)【抢分秘籍】2025年高考政治一轮复习精讲精练.doc
第九课 理解质量互变 练习(原卷版)【抢分秘籍】2025年高考政治一轮复习精讲精练.doc
免费
0下载
2025年新高考政治资料  必修4 第十七课 时代精神的精华.docx
2025年新高考政治资料 必修4 第十七课 时代精神的精华.docx
免费
0下载
1995年新疆高考政治真题及答案.doc
1995年新疆高考政治真题及答案.doc
免费
9下载
专题一 课时2 中国社会主义的发展历程.pptx
专题一 课时2 中国社会主义的发展历程.pptx
免费
0下载
2023年高考政治试卷(福建)(解析卷).docx
2023年高考政治试卷(福建)(解析卷).docx
免费
0下载
上海市浦东新区2015年高三第二学期期中(二模)学科质量检测政治试题及答案(word版).doc
上海市浦东新区2015年高三第二学期期中(二模)学科质量检测政治试题及答案(word版).doc
免费
0下载
【高考政治】备战2024年(新高考专用)选择性必修1《当代国际政治与经济》  选择题专练50题 (解析版)-备战2024年高考政治考试易错题(新高考专用).docx
【高考政治】备战2024年(新高考专用)选择性必修1《当代国际政治与经济》 选择题专练50题 (解析版)-备战2024年高考政治考试易错题(新高考专用).docx
免费
0下载
精品解析:上海市青浦区2023届高三二模政治试题(解析版).docx
精品解析:上海市青浦区2023届高三二模政治试题(解析版).docx
免费
0下载
北京市东城区2022-2023学年高一下学期期末考试政治试题.pdf
北京市东城区2022-2023学年高一下学期期末考试政治试题.pdf
免费
9下载
我的小文库
实名认证
内容提供者

提供高质量免费文档试卷下载,如果满意请告诉您身边的人,如果不满意请告诉我们,您的意见对于我们很重要,是我们不断进步的动力

阅读排行

确认删除?
回到顶部
客服号
  • 客服QQ点击这里给我发消息
QQ群
  • QQ群点击这里加入QQ群
提交所需资料详情,我们来帮找资料