2024年高考政治试卷(北京)(空白卷) (1).docx本文件免费下载 【共9页】

2024年高考政治试卷(北京)(空白卷) (1).docx
2024年高考政治试卷(北京)(空白卷) (1).docx
2024年高考政治试卷(北京)(空白卷) (1).docx
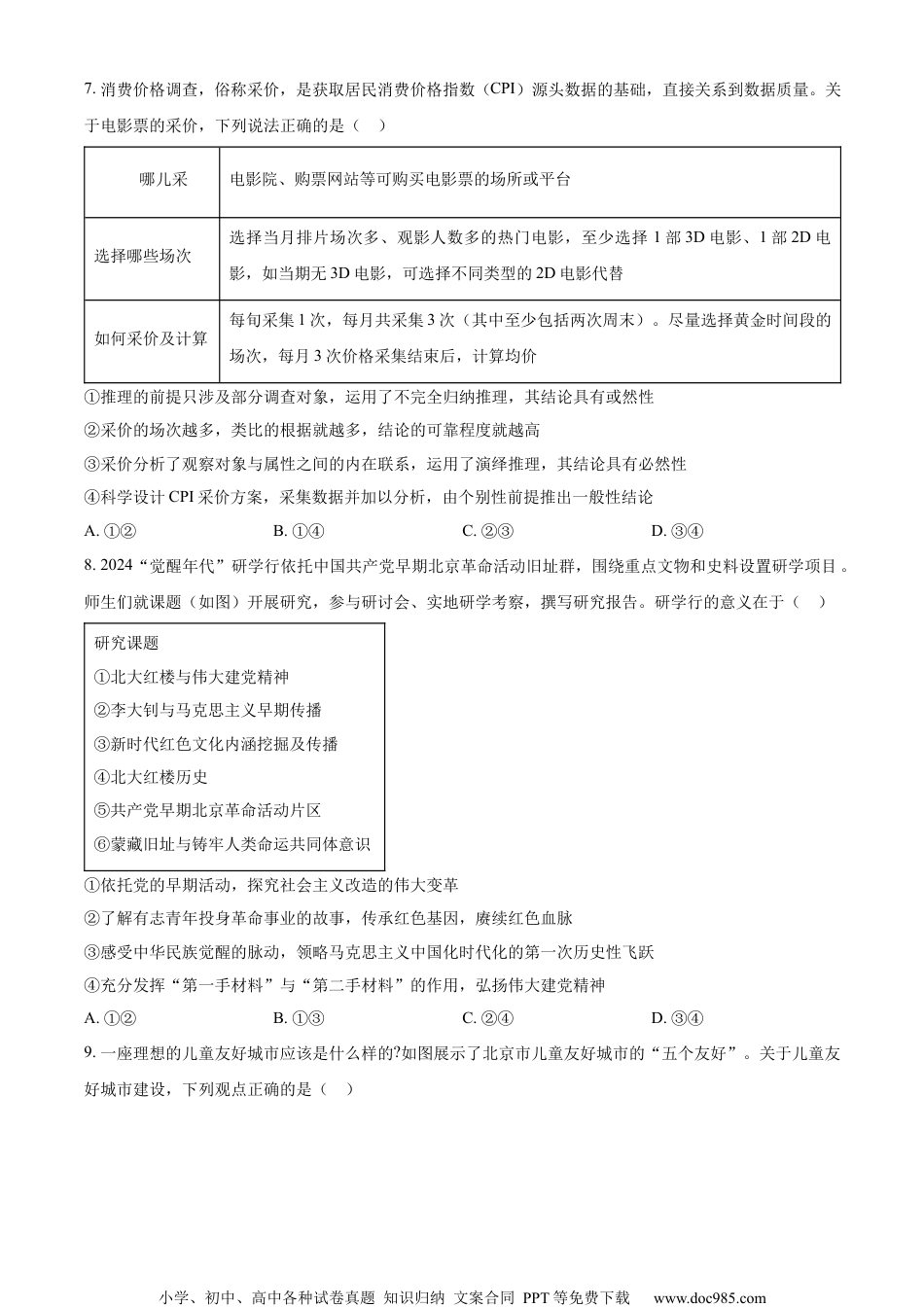
小学、初中、高中各种试卷真题知识归纳文案合同PPT等免费下载www.doc985.com北京市2024年普通高中学业水平等级性考试思想政治本试卷满分100分,考试时间90分钟。第一部分分一、选择题(本大题共15小题,每小题3分,共45分。在每小题给出的四个选项中,只有一项是最符合题目要求的)1.辛亥革命后,各种政治力量反复较量,中国共产党脱颖而出,团结带领人民夺取了新民主主义革命胜利,建立了人民当家作主的新中国。新中国成立后,党领导人民召开人民代表大会,通过了一九五四年宪法,确立了人民代表大会制度。75年来,我国社会生产力、综合国力、人民生活水平实现了历史性跨越。下列分析正确的是()①中国共产党深刻改变了中国人民和中华民族的前途命运②“五四宪法”以国家根本法的形式确认了中国人民掌握国家权力的历史变革③政治制度是推动社会历史发展的决定力量④美好生活是社会主义社会发展的直接动力A.①②B.①③C.②④D.③④2.基层是国家治理的末梢,是党和政府联系服务群众的“最后一公里”。整治形式主义为基层减负,是一项重要政治任务。身边有什么问题线索,对基层减负有哪些意见建议,都可以到“留言板”说说。下列选项正确的是()①公开征集问题线索和减负建议,坚持了群众观点与群众路线②直面基层工作难点,为基层减负,要以征集的意见建议作为行动出发点③理顺基层事务职责,要坚持问题导向,勇于面对矛盾,善于化解矛盾④形式是事物存在的基础,要坚持内容与形式的统一,以形式减量促服务增量A.①②B.①③C.②④D.③④3.将青山唤作“翠微”,“十里楼台倚翠微”;将信使唤作“鸿雁”,“鸿雁几时到,江湖秋水多”;将小学、初中、高中各种试卷真题知识归纳文案合同PPT等免费下载www.doc985.com日月星辰唤作“曜灵”“望舒”“白榆”……天地万物,草木摇落,飞禽走兽,稚子鱼虫,多有其雅称,富有诗意。这说明()A.人们的精神世界归根到底是由语言文字塑造的B.雅称是人们想象出来的观念,是一种个体意识C.事物的美感来自于自然界本身,不以人的意志为转移D.雅称呈现了意境之美,蕴含着中华文化的丰富内涵4.每年春天和秋天,有数百万只鸟在迁徙途中经过北京。某社区在专业团队的支持下,基于已有的湿地环境进行微地形改造,根据鸟类需要,补植白皮松、丁香等植物,形成立体植物群落,引入鸢尾等水生植物,形成丰富的水生植物群落,吸引了多种鸟类在社区栖息。这一做法()①基于社区条件,遵循客观规律,保护了生物多样性②根据鸟类需要,从其主体性出发,为之提供适宜栖息的环境③建立了生物间自在事物的联系,践行了生态保护理念④运用综合思维,优化社区湿地环境,实现人与自然和谐共生A.①②B.①④C.②③D.③④5.长城是中华文明的重要象征。延庆区八达岭镇石峡村的乡亲们自发守护石峡关长城,传承长城文化。习近平总书记回信勉励他们接续努力、久久为功,带动更多人了解长城、保护长城。下列选项正确的是()A.“长城”和“中华文明的重要象征”在外延上是一致的B.“石峡关长城”和“长城”是属种关系C.“接续努力、久久为功”,说明要把握好事物发展过程中渐进性和飞跃性的关系D.“带动更多人了解长城、保护长城”,此处的“带动”关系为对称关系6.“你劳动的样子真美。”某中学开设了植物栽培、面点制作、陶瓷修复、三维打印等劳动课程。就课程参与情况,下列说法合乎逻辑的是()①由“李同学或报了植物栽培课,或报了面点制作课”为假,能推出“李同学既没报植物栽培课,也没报面点制作课”为真②由“有的陶瓷修复课的学生不是三班同学”为真,能推出“有的三班同学不是陶瓷修复课的学生”为真③由“张同学既报了陶瓷修复课,又报了三维打印课”为假,能推出“张同学或没报陶瓷修复课,或没报三维打印课”为真④关于植物栽培课的学生能否在“劳动最美丽”展示活动中获奖,王同学说“或者获奖,或者获不了奖,我都不赞同”A.①③B.①④C.②③D.②④小学、初中、高中各种试卷真题知识归纳文案合同PPT等免费下载www.doc985.com7.消费价格调查,俗称采价,是获取居民消费价格指数(CPI)源头数据的基础,直接关系到数据质量。关于电影票的采价,下列说法正确...

1、当您付费下载文档后,您只拥有了使用权限,并不意味着购买了版权,文档只能用于自身使用,不得用于其他商业用途(如 [转卖]进行直接盈利或[编辑后售卖]进行间接盈利)。
2、本站所有内容均由合作方或网友上传,本站不对文档的完整性、权威性及其观点立场正确性做任何保证或承诺!文档内容仅供研究参考,付费前请自行鉴别。
3、如文档内容存在违规,或者侵犯商业秘密、侵犯著作权等,请点击“违规举报”。

碎片内容

与本文档类似文档
2024年新高考政治资料  第03课 领会科学思维(课件)-2024年高考政治一轮复习讲练测(新教材新高考).pptx
2024年新高考政治资料 第03课 领会科学思维(课件)-2024年高考政治一轮复习讲练测(新教材新高考).pptx
免费
0下载
高考政治复习  第三课 领会科学思维  练习(解析版)【抢分秘籍】2025年高考政治一轮复习精讲精练.doc
高考政治复习 第三课 领会科学思维 练习(解析版)【抢分秘籍】2025年高考政治一轮复习精讲精练.doc
免费
0下载
2024版《大考卷》全程考评特训卷·思想政治【新教材】核心考点增分练 31.docx
2024版《大考卷》全程考评特训卷·思想政治【新教材】核心考点增分练 31.docx
免费
19下载
2024版《大考卷》全程考评特训卷·思想政治【新教材】阶段滚动复习提升卷(五).docx
2024版《大考卷》全程考评特训卷·思想政治【新教材】阶段滚动复习提升卷(五).docx
免费
12下载
2024年新高考政治资料  专题十四 主观题题型突破 逻辑与思维中推理类试题 (1).docx
2024年新高考政治资料 专题十四 主观题题型突破 逻辑与思维中推理类试题 (1).docx
免费
0下载
2023《微专题·小练习》·政治题型七.docx
2023《微专题·小练习》·政治题型七.docx
免费
11下载
2020年江苏省高考政治试卷   .pdf
2020年江苏省高考政治试卷 .pdf
免费
5下载
2024年高考历史一轮复习讲义(部编版)板块1 第1单元 训练3  秦汉的统一与政治制度.docx
2024年高考历史一轮复习讲义(部编版)板块1 第1单元 训练3 秦汉的统一与政治制度.docx
免费
20下载
高中2024版《微专题》·政治·统考版专练 32.docx
高中2024版《微专题》·政治·统考版专练 32.docx
免费
0下载
1995年山东高考政治真题及答案.doc
1995年山东高考政治真题及答案.doc
免费
1下载
2020年上海市金山区高考政治二模试卷.doc
2020年上海市金山区高考政治二模试卷.doc
免费
0下载
2024年高考政治一轮复习(部编版) 选择性必修3 第316课 课时4 复合判断的演绎推理.pptx
2024年高考政治一轮复习(部编版) 选择性必修3 第316课 课时4 复合判断的演绎推理.pptx
免费
0下载
2024年新高考政治资料  热点02  金砖国家第十五次会晤.pptx
2024年新高考政治资料 热点02 金砖国家第十五次会晤.pptx
免费
0下载
政治(江苏卷01)(原卷版)-备战2024年高考政治临考题号押题(江苏卷).docx
政治(江苏卷01)(原卷版)-备战2024年高考政治临考题号押题(江苏卷).docx
免费
0下载
2024年新高考政治资料  第01课+社会主义从空想到科学、从理论到实践的发展(课件)-2024年高考政治一轮复习讲练测(新教材新高考).pptx
2024年新高考政治资料 第01课+社会主义从空想到科学、从理论到实践的发展(课件)-2024年高考政治一轮复习讲练测(新教材新高考).pptx
免费
0下载
探索认识的奥秘 2025年高考二轮复习课件ppt.pptx
探索认识的奥秘 2025年高考二轮复习课件ppt.pptx
免费
0下载
2024版《大考卷》全程考评特训卷·政治【统考版】单元检测(十一).docx
2024版《大考卷》全程考评特训卷·政治【统考版】单元检测(十一).docx
免费
16下载
【高考政治】备战2024年(新高考专用)易错点6 人民当家作主(原卷版)-备战2024年高考政治易错题(新教材新高考).docx
【高考政治】备战2024年(新高考专用)易错点6 人民当家作主(原卷版)-备战2024年高考政治易错题(新教材新高考).docx
免费
0下载
2024年新高考政治资料  题型四 体现说明类主观题 (1).docx
2024年新高考政治资料 题型四 体现说明类主观题 (1).docx
免费
0下载
2013年高考广东政治试卷及答案.docx
2013年高考广东政治试卷及答案.docx
免费
4下载
我的小文库
实名认证
内容提供者

提供高质量免费文档试卷下载,如果满意请告诉您身边的人,如果不满意请告诉我们,您的意见对于我们很重要,是我们不断进步的动力

阅读排行

确认删除?
回到顶部
客服号
  • 客服QQ点击这里给我发消息
QQ群
  • QQ群点击这里加入QQ群
提交所需资料详情,我们来帮找资料