2022年高考历史试卷(浙江)(6月)(解析卷) (2).docx本文件免费下载 【共18页】

2022年高考历史试卷(浙江)(6月)(解析卷) (2).docx
2022年高考历史试卷(浙江)(6月)(解析卷) (2).docx
2022年高考历史试卷(浙江)(6月)(解析卷) (2).docx
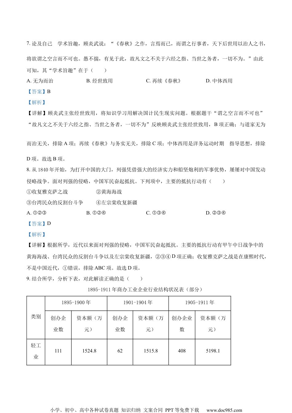
小学、初中、高中各种试卷真题知识归纳文案合同PPT等免费下载www.doc985.com历史试题一、选择题(本大题共25小题,每小题2分,共50分。每小题列出的四个备选项中只有一个是符合题目要求的,不选、多选、错选均不得分)1.谈及个人的政治抱负和所心仪的时代,孔子说:“周监于二代,郁郁乎文哉!吾从周。”下列项中,与孔子“从周”相关的是()A.“封建亲戚,以蕃屏周”B.“海内为郡县,法令由一统”C.“罢黜百家,独尊儒术”D.“上品无寒门,下品无世族”【答案】A【解析】【详解】“从周”是指孔子推崇的主张周代的礼制,维护有序的等级秩序,“封建亲戚,以藩屏周”是周代的分封制,维护了等级秩序,A项正确;“海内为郡县,法令由一统”是战国以后的郡县制,排除B项;“罢黜百家,独尊儒术”是西汉董仲舒的儒学独尊主张,排除C项;“上品无寒门,下品无世族”涉及魏晋时期的九品中正制,排除D项。故选A项。2.“长太息以掩涕兮,哀民生之多艰”,出自一首政治抒情长诗。作者毕生追求“美政”,其作品充满对家国的炽热情感和深切忧念。他是()A.墨子B.韩非C.屈原D.杜甫【答案】C【解析】【详解】根据材料“长太息以掩涕兮,哀民生之多艰”并结合所学可知其出于文学作品《离骚》,属于屈原的作品,他的作品充满对家国的炽热情感和深切忧念,C项正确;墨子代表中下层平民的利益,与毕生追求“美政”不符合,排除A项;韩非代表法家,主张严刑峻法,排除B项;杜甫的文学作品是唐诗,与材料信息不符合,排除D项。故选C项。3.中国是纸的发明地,敬惜字纸是中华民族的传统美德。经过考古工作者的不解努力,目前已知书写用纸的发明可能是在()A.西汉B.唐代C.北宋D.元代【答案】A【解析】【详解】由所学知识可知,考古学家在西安灞桥、甘肃天水、敦煌等地几次发现了西汉时期的麻纸,有的纸上面还有文字和地图,这证明在西汉时已出现书写用纸,A项正确;考古发掘表明,目前已知书写用纸的发明可能出现在西汉时,而非唐代和北宋,排除B项、C项;目前已知在西汉时可能已产生书写用纸,不是元代,排除D项。故选A项。4.历代职官制度的演进,既有传承又有创新。下表所列秦、元、明、清四朝职官信息,按时序排列正确的小学、初中、高中各种试卷真题知识归纳文案合同PPT等免费下载www.doc985.com是()①理藩院尚书、军机大臣、水师提督②丞相、御史大夫、郡守③大学士、内阁首辅、锦衣卫指挥使④监察御史、宣政院使、福建行省右丞A.①③②④B.②④③①C.③①②④D.④②①③【答案】B【解析】【详解】清朝设置军机处,明朝设置内阁,元朝设置宣政院,秦朝实行郡县制和三公九卿制,中央有丞相和御史大夫,地方有郡守,因此①是清朝,②是秦朝,③是明朝,④是元朝,B项正确;排除A、C、D项。故选B项。5.白居易有诗云:“水市通阛阓(街市),烟村混舳舻。吏征渔户税,人纳火田租。亥日饶虾蟹,寅年足虎䝙。……堤喧簇贩夫。夜船论铺赁,春酒断瓶酤。”诗作反映出()A.草市渐成规模,交易商品丰富B.富商大贾辟建会馆C.商业活动未曾受到官吏的监管D.“俞大娘航船”规模宏大【答案】A【解析】【详解】根据“水市通阛阓(街市),烟村混舳舻。吏征渔户税,人纳火田租。亥日饶虾蟹,寅年足虎䝙。……堤喧簇贩夫。夜船论铺货,春酒断瓶酤。”可得出其反映的是民间草市的发展情况,A项正确;会馆明清才出现,排除B项;C项太绝对,排除C项;材料没有体现国内航船的规模,排除D项。故选A项。6.中华海洋文明源远流长,海路绵延,联通中外。下列关于古代中国海外经济文化交流的认知,不正确的是()A.唐宋以来,“海上丝绸之路”也被称为“瓷路”B.宋元时期,海外商运发展,商品远销东欧、北非C.12世纪末至13世纪初,指南针由海路传入阿拉伯D.明清时期,禁止外国商人到中国进行贸易【答案】D【解析】【详解】根据所学,明清推行海禁政策,是限制外国人到中国贸易,不是禁止,D项错误,符合题意;ABC项正确,不符合题意。故选D项。小学、初中、高中各种试卷真题知识归纳文案合同PPT等免费下载www.doc985.com7.论及自己的学术旨趣,顾炎武说:“《春秋》之作,言焉而已,而谓之行事者,天下后世用以治人之书,...

1、当您付费下载文档后,您只拥有了使用权限,并不意味着购买了版权,文档只能用于自身使用,不得用于其他商业用途(如 [转卖]进行直接盈利或[编辑后售卖]进行间接盈利)。
2、本站所有内容均由合作方或网友上传,本站不对文档的完整性、权威性及其观点立场正确性做任何保证或承诺!文档内容仅供研究参考,付费前请自行鉴别。
3、如文档内容存在违规,或者侵犯商业秘密、侵犯著作权等,请点击“违规举报”。

碎片内容

与本文档类似文档
2025新教材历史高考第一轮基础练习--第十九单元渊源流长的中华文化与丰富多样的世界文化过关检测(含答案).docx
2025新教材历史高考第一轮基础练习--第十九单元渊源流长的中华文化与丰富多样的世界文化过关检测(含答案).docx
免费
0下载
上海市嘉定区2020年高三第一学期期末(一模)学科质量检测历史试卷(word原卷版).docx
上海市嘉定区2020年高三第一学期期末(一模)学科质量检测历史试卷(word原卷版).docx
免费
0下载
二轮专项分层特训卷•历史仿真模拟 1.doc
二轮专项分层特训卷•历史仿真模拟 1.doc
免费
2下载
高中2023《微专题·小练习》·历史专练九 资本主义政治制度在欧洲大陆的扩展.docx
高中2023《微专题·小练习》·历史专练九 资本主义政治制度在欧洲大陆的扩展.docx
免费
0下载
2025年新高考历史资料  版块五 第十六单元 第56讲 货币与赋税制度 (1).docx
2025年新高考历史资料 版块五 第十六单元 第56讲 货币与赋税制度 (1).docx
免费
0下载
2025年新高考历史资料  第20讲 中国特色社会主义新时代(讲义)(原卷版).docx
2025年新高考历史资料 第20讲 中国特色社会主义新时代(讲义)(原卷版).docx
免费
0下载
精品解析:2024届上海市崇明区高三下学期第二次学业水质量调研历史试卷(原卷版).docx
精品解析:2024届上海市崇明区高三下学期第二次学业水质量调研历史试卷(原卷版).docx
免费
0下载
上海市杨浦区2016年高三第一学期期末(一模)学科质量检测历史试题及答案(word版).doc
上海市杨浦区2016年高三第一学期期末(一模)学科质量检测历史试题及答案(word版).doc
免费
0下载
2012年全国统一高考历史试卷(新课标)(含解析版).doc
2012年全国统一高考历史试卷(新课标)(含解析版).doc
免费
5下载
2025年新高考历史资料  板块一 第二单元 第4讲 汉代统一多民族封建国家的巩固 (2).docx
2025年新高考历史资料 板块一 第二单元 第4讲 汉代统一多民族封建国家的巩固 (2).docx
免费
0下载
高中2022·微专题·小练习·历史【统考版】专题小练二十四.docx
高中2022·微专题·小练习·历史【统考版】专题小练二十四.docx
免费
0下载
2013年浙江省高考历史试卷.doc
2013年浙江省高考历史试卷.doc
免费
0下载
工业革命与马克思主义的诞生-2023-2024学年高三历史二轮(专题训练)原卷版.docx
工业革命与马克思主义的诞生-2023-2024学年高三历史二轮(专题训练)原卷版.docx
免费
0下载
2024年高考历史一轮复习(部编版) 板块7 第15单元 第43讲 中国古代的法律与教化.pptx
2024年高考历史一轮复习(部编版) 板块7 第15单元 第43讲 中国古代的法律与教化.pptx
免费
0下载
2024年新高考历史资料  专题04 反映体现类选择题(原卷版) .docx
2024年新高考历史资料 专题04 反映体现类选择题(原卷版) .docx
免费
0下载
江苏省盐城市盐城中学2023届高三一模历史试题(解析版).docx
江苏省盐城市盐城中学2023届高三一模历史试题(解析版).docx
免费
0下载
2023年高考历史试卷(新课标)(解析卷).docx
2023年高考历史试卷(新课标)(解析卷).docx
免费
0下载
精品解析:2022年湖南省普通高中学业水平合格性考试历史模拟试卷(二)(解析版).docx
精品解析:2022年湖南省普通高中学业水平合格性考试历史模拟试卷(二)(解析版).docx
免费
1下载
适用于新高考新教材备战2025届高考历史一轮总复习第16单元货币赋税制度与基层治理社会保障课时练第51讲世界主要国家的基层治理与社会保障课件.pptx
适用于新高考新教材备战2025届高考历史一轮总复习第16单元货币赋税制度与基层治理社会保障课时练第51讲世界主要国家的基层治理与社会保障课件.pptx
免费
0下载
2024年高考历史一轮复习讲义(部编版)第11讲 中国古代的法治教化、商业贸易及货币与赋税制度.doc
2024年高考历史一轮复习讲义(部编版)第11讲 中国古代的法治教化、商业贸易及货币与赋税制度.doc
免费
28下载
我的小文库
实名认证
内容提供者

提供高质量免费文档试卷下载,如果满意请告诉您身边的人,如果不满意请告诉我们,您的意见对于我们很重要,是我们不断进步的动力

阅读排行

确认删除?
回到顶部
客服号
  • 客服QQ点击这里给我发消息
QQ群
  • QQ群点击这里加入QQ群
提交所需资料详情,我们来帮找资料