2017年高考历史试卷(新课标Ⅰ)(空白卷) (2).docx本文件免费下载 【共9页】

2017年高考历史试卷(新课标Ⅰ)(空白卷) (2).docx
2017年高考历史试卷(新课标Ⅰ)(空白卷) (2).docx
2017年高考历史试卷(新课标Ⅰ)(空白卷) (2).docx
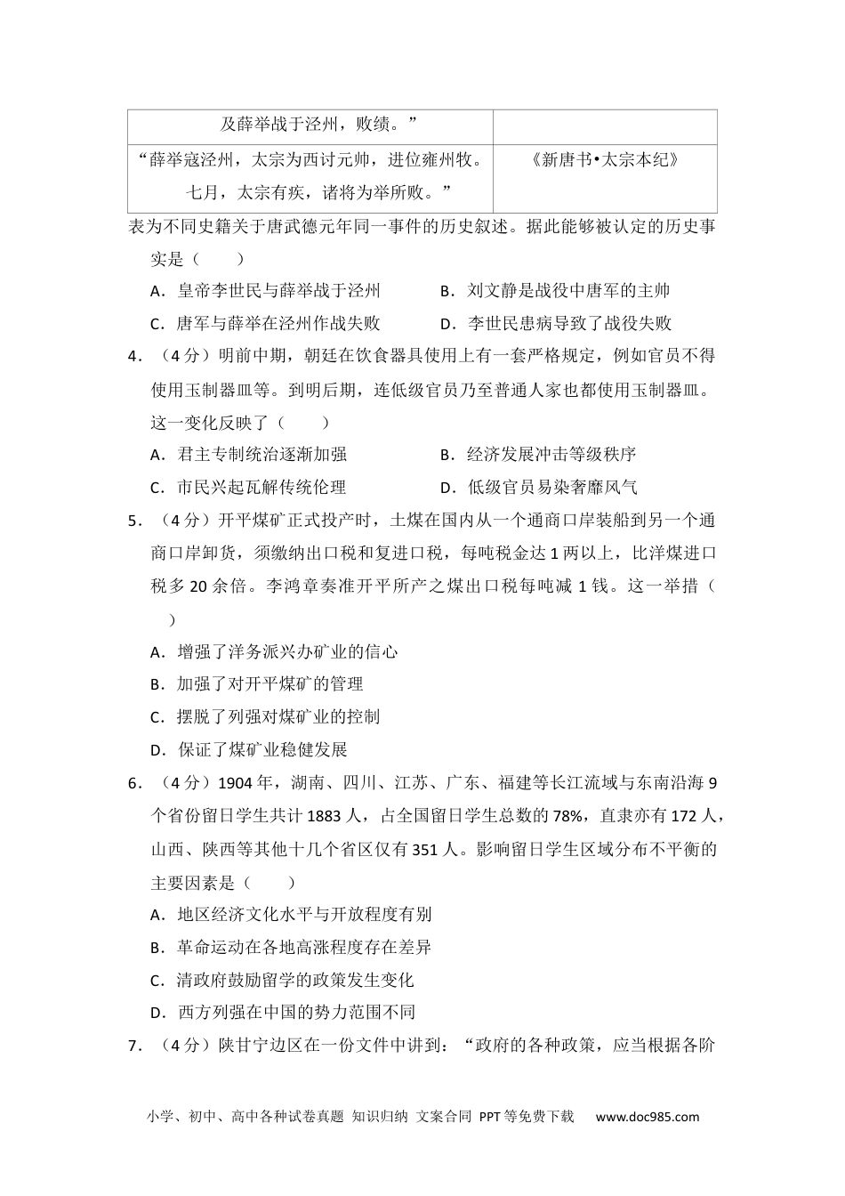
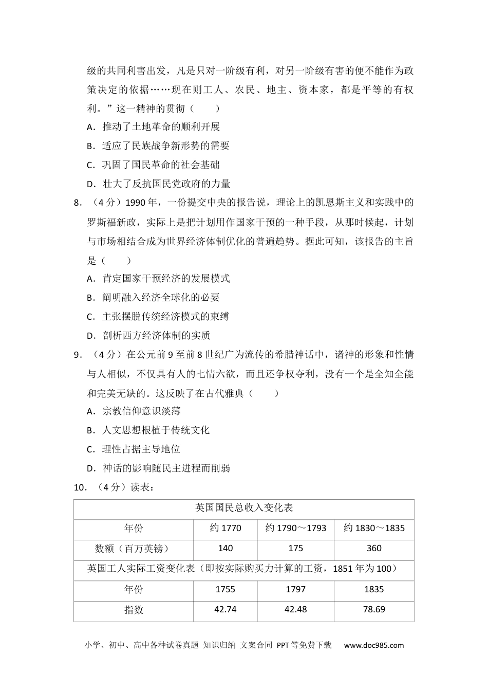
小学、初中、高中各种试卷真题知识归纳文案合同PPT等免费下载www.doc985.com2017年全国统一高考历史试卷(新课标Ⅰ)一、选择题:本题共12小题,每小题4分.在每小题给出第四个选项中,只有一项是符合题目要求的.1.(4分)周灭商之后,推行分封制,如封武王弟康叔于卫,都朝歌(今河南淇县);封周公长子伯禽于鲁,都奄(今山东曲阜);封召公奭于燕,都蓟(今北京).分封()A.推动了文化的交流与文化认同B.强化了君主专制权力C.实现了王室对地方的直接控制D.确立了贵族世袭特权2.(4分)读表:皇帝纪年公元纪年郡级政区汉高帝十二年前195年15郡汉文帝十六年前164年24郡汉景帝中六年前144年68郡、国汉武帝元封五年前106年108郡、国表为西汉朝廷直接管辖的郡级政区变化表。据此可知()A.诸侯王国与朝廷矛盾渐趋激化B.中央行政体制进行了调整C.朝廷解决边患的条件更加成熟D.王国控制的区域日益扩大3.(4分)读表:记述出处“秦王(李世民)与薛举大战于泾州,我师败绩。”《旧唐书•高祖本纪》“薛举寇泾州,太宗(李世民)率众讨之,不利而旋。”《旧唐书•太宗本纪》“秦王世民为西讨元帅……刘文静(唐朝将领)《新唐书•高祖本纪》小学、初中、高中各种试卷真题知识归纳文案合同PPT等免费下载www.doc985.com及薛举战于泾州,败绩。”“薛举寇泾州,太宗为西讨元帅,进位雍州牧。七月,太宗有疾,诸将为举所败。”《新唐书•太宗本纪》表为不同史籍关于唐武德元年同一事件的历史叙述。据此能够被认定的历史事实是()A.皇帝李世民与薛举战于泾州B.刘文静是战役中唐军的主帅C.唐军与薛举在泾州作战失败D.李世民患病导致了战役失败4.(4分)明前中期,朝廷在饮食器具使用上有一套严格规定,例如官员不得使用玉制器皿等。到明后期,连低级官员乃至普通人家也都使用玉制器皿。这一变化反映了()A.君主专制统治逐渐加强B.经济发展冲击等级秩序C.市民兴起瓦解传统伦理D.低级官员易染奢靡风气5.(4分)开平煤矿正式投产时,土煤在国内从一个通商口岸装船到另一个通商口岸卸货,须缴纳出口税和复进口税,每吨税金达1两以上,比洋煤进口税多20余倍。李鸿章奏准开平所产之煤出口税每吨减1钱。这一举措()A.增强了洋务派兴办矿业的信心B.加强了对开平煤矿的管理C.摆脱了列强对煤矿业的控制D.保证了煤矿业稳健发展6.(4分)1904年,湖南、四川、江苏、广东、福建等长江流域与东南沿海9个省份留日学生共计1883人,占全国留日学生总数的78%,直隶亦有172人,山西、陕西等其他十几个省区仅有351人。影响留日学生区域分布不平衡的主要因素是()A.地区经济文化水平与开放程度有别B.革命运动在各地高涨程度存在差异C.清政府鼓励留学的政策发生变化D.西方列强在中国的势力范围不同7.(4分)陕甘宁边区在一份文件中讲到:“政府的各种政策,应当根据各阶小学、初中、高中各种试卷真题知识归纳文案合同PPT等免费下载www.doc985.com级的共同利害出发,凡是只对一阶级有利,对另一阶级有害的便不能作为政策决定的依据……现在则工人、农民、地主、资本家,都是平等的有权利。”这一精神的贯彻()A.推动了土地革命的顺利开展B.适应了民族战争新形势的需要C.巩固了国民革命的社会基础D.壮大了反抗国民党政府的力量8.(4分)1990年,一份提交中央的报告说,理论上的凯恩斯主义和实践中的罗斯福新政,实际上是把计划用作国家干预的一种手段,从那时候起,计划与市场相结合成为世界经济体制优化的普遍趋势。据此可知,该报告的主旨是()A.肯定国家干预经济的发展模式B.阐明融入经济全球化的必要C.主张摆脱传统经济模式的束缚D.剖析西方经济体制的实质9.(4分)在公元前9至前8世纪广为流传的希腊神话中,诸神的形象和性情与人相似,不仅具有人的七情六欲,而且还争权夺利,没有一个是全知全能和完美无缺的。这反映了在古代雅典()A.宗教信仰意识淡薄B.人文思想根植于传统文化C.理性占据主导地位D.神话的影响随民主进程而削弱10.(4分)读表:英国国民总收入变化表年份约1770约1790~1793约1830~1835数额(百万英镑)140175360英国工人实际工资变化表...

1、当您付费下载文档后,您只拥有了使用权限,并不意味着购买了版权,文档只能用于自身使用,不得用于其他商业用途(如 [转卖]进行直接盈利或[编辑后售卖]进行间接盈利)。
2、本站所有内容均由合作方或网友上传,本站不对文档的完整性、权威性及其观点立场正确性做任何保证或承诺!文档内容仅供研究参考,付费前请自行鉴别。
3、如文档内容存在违规,或者侵犯商业秘密、侵犯著作权等,请点击“违规举报”。

碎片内容

与本文档类似文档
2008年浙江省高考历史(含解析版).doc
2008年浙江省高考历史(含解析版).doc
免费
5下载
2025年新高考历史资料  大题突破技法22非选择题解答“四要四不要”课件.pptx
2025年新高考历史资料 大题突破技法22非选择题解答“四要四不要”课件.pptx
免费
0下载
【2024年一轮复习收官卷】第一模拟(海南卷)(原卷版).docx
【2024年一轮复习收官卷】第一模拟(海南卷)(原卷版).docx
免费
0下载
2023《微专题·小练习》·历史·新教材第2练.docx
2023《微专题·小练习》·历史·新教材第2练.docx
免费
6下载
高中2022·微专题·小练习·历史【新高考】第32练.docx
高中2022·微专题·小练习·历史【新高考】第32练.docx
免费
0下载
2024年新高考历史资料  热点6 外交与大国博弈.docx
2024年新高考历史资料 热点6 外交与大国博弈.docx
免费
0下载
高中2023《微专题·小练习》·历史·新教材第29练.docx
高中2023《微专题·小练习》·历史·新教材第29练.docx
免费
0下载
【高考历史】备战2024年(新高考专用)专题08 中华人民共和国时期:新中国的成立与社会主义建设道路的探索和发展(解析版).docx
【高考历史】备战2024年(新高考专用)专题08 中华人民共和国时期:新中国的成立与社会主义建设道路的探索和发展(解析版).docx
免费
0下载
精品解析:2025届上海市青浦区高三上学期期终学业质量调研(一模)历史(解析版).docx
精品解析:2025届上海市青浦区高三上学期期终学业质量调研(一模)历史(解析版).docx
免费
0下载
2017年高考历史试卷(新课标Ⅰ)(空白卷) (4).docx
2017年高考历史试卷(新课标Ⅰ)(空白卷) (4).docx
免费
0下载
2023《大考卷》二轮专项分层特训卷·历史【新教材】辽宁专版小题满分练(五).docx
2023《大考卷》二轮专项分层特训卷·历史【新教材】辽宁专版小题满分练(五).docx
免费
5下载
2022年高考历史试卷(全国甲卷)(空白卷) (6).docx
2022年高考历史试卷(全国甲卷)(空白卷) (6).docx
免费
1下载
2025年新高考历史资料  第27讲 资本主义世界殖民体系和世界市场的形成(课件).pptx
2025年新高考历史资料 第27讲 资本主义世界殖民体系和世界市场的形成(课件).pptx
免费
0下载
高考历史复习  板块四 第十一单元 第31讲 中古时期的亚洲、非洲和美洲 (1).docx
高考历史复习 板块四 第十一单元 第31讲 中古时期的亚洲、非洲和美洲 (1).docx
免费
0下载
2025年新高考历史资料  (一) 突破“文字类”材料情境 (1).pptx
2025年新高考历史资料 (一) 突破“文字类”材料情境 (1).pptx
免费
0下载
2024年新高考历史资料  押江苏卷第5题 明清时期(1840年之前)(解析版).docx
2024年新高考历史资料 押江苏卷第5题 明清时期(1840年之前)(解析版).docx
免费
0下载
第10讲+明至清中叶的经济与文化-【精准备考】2025年新高三历史一轮复习备课课件(新教材新高考).pptx
第10讲+明至清中叶的经济与文化-【精准备考】2025年新高三历史一轮复习备课课件(新教材新高考).pptx
免费
0下载
上海市崇明区2018年高三第二学期期中(二模)学科质量检测历史试题及答案(word解析版).doc
上海市崇明区2018年高三第二学期期中(二模)学科质量检测历史试题及答案(word解析版).doc
免费
0下载
2024年高考历史一轮复习讲义(部编版)板块5 第11单元 训练29 走向整体的世界.docx
2024年高考历史一轮复习讲义(部编版)板块5 第11单元 训练29 走向整体的世界.docx
免费
20下载
精品解析:2024届上海市黄浦区高三下学期二模考试历史试卷(原卷版).docx
精品解析:2024届上海市黄浦区高三下学期二模考试历史试卷(原卷版).docx
免费
0下载

发表评论取消回复

参与评论可获取积分奖励  
我的小文库
实名认证
内容提供者

提供高质量免费文档试卷下载,如果满意请告诉您身边的人,如果不满意请告诉我们,您的意见对于我们很重要,是我们不断进步的动力

阅读排行

确认删除?
回到顶部
客服号
  • 客服QQ点击这里给我发消息
QQ群
  • QQ群点击这里加入QQ群
提交所需资料详情,我们来帮找资料