专题13 第二次世界大战后:世界多元文明的竞争与发展(解析版).docx本文件免费下载 【共44页】

专题13 第二次世界大战后:世界多元文明的竞争与发展(解析版).docx
专题13 第二次世界大战后:世界多元文明的竞争与发展(解析版).docx
专题13 第二次世界大战后:世界多元文明的竞争与发展(解析版).docx
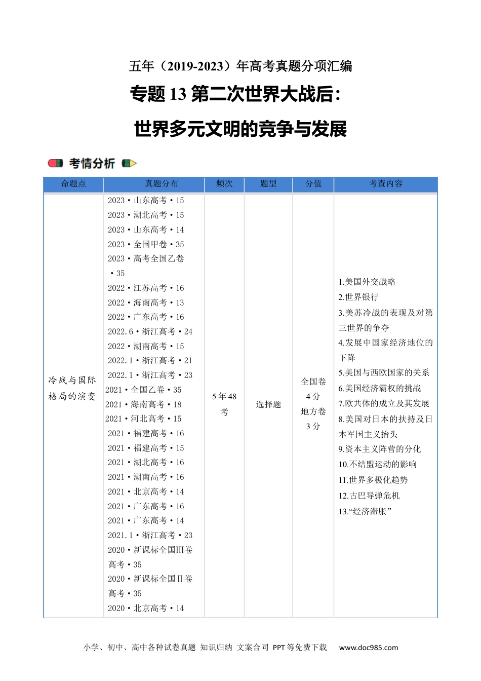
小学、初中、高中各种试卷真题知识归纳文案合同PPT等免费下载www.doc985.com五年(2019-2023)年高考真题分项汇编专题13第二次世界大战后:世界多元文明的竞争与发展命题点真题分布频次题型分值考查内容冷战与国际格局的演变2023·山东高考·152023·湖北高考·152023·山东高考·142023·全国甲卷·352023·高考全国乙卷·352022·江苏高考·162022·海南高考·132022·广东高考·162022.6·浙江高考·242022·湖南高考·152022.1·浙江高考·212022.1·浙江高考·232021·全国乙卷·352021·海南高考·182021·河北高考·152021·福建高考·162021·福建高考·152021·湖北高考·162021·湖南高考·162021·北京高考·142021·广东高考·162021·广东高考·142021.1·浙江高考·232020·新课标全国Ⅲ卷高考·352020·新课标全国Ⅱ卷高考·352020·北京高考·145年48考选择题全国卷4分地方卷3分1.美国外交战略2.世界银行3.美苏冷战的表现及对第三世界的争夺4.发展中国家经济地位的下降5.美国与西欧国家的关系6.美国经济霸权的挑战7.欧共体的成立及其发展8.美国对日本的扶持及日本军国主义抬头9.资本主义阵营的分化10.不结盟运动的影响11.世界多极化趋势12.古巴导弹危机13.“经济滞胀”小学、初中、高中各种试卷真题知识归纳文案合同PPT等免费下载www.doc985.com2020·海南高考·202020·海南高考·192020·海南高考·172020.7·天津高考·152020.7·浙江高考·242020·山东高考·152020.1·浙江高考·242020.1·浙江高考·232019·新课标全国Ⅲ卷高考·352019·新课标全国Ⅲ卷高考·342019·上海高考·152019·天津高考·112019·北京高考·232019·浙江4月高考选考·252023·湖北高考·18题2021·全国乙卷·46题2021·河北高考·20题2021·湖南高考·21题2021·广东高考·21题2020·海南高考·26题2019·海南高考·23题2019·浙江4月高考选考·32题材料分析题论述题15分15分12分10分12分15分15分10分1.美元霸权与国际秩序2.美国越南战争中化学剂的使用3.美国的“鸡冻战”4.法国与”北约“关系5.阿拉伯国家”石油武器“6.二战后美国的经济政策资本主义国家的新变化第2023·广东高考·162023·浙江高考·152023·浙江高考·142023·湖南高考·162023·浙江高考·172022·全国甲卷·352022·山东高考·152022·湖北高考·162022.1·浙江高考·242021·海南高考·192021·山东高考·142020·海南高考·185年13考选择题全国卷4分地方卷3分1.西方国家减少对经济的干预2.福利国家与贫富差距3.美国农业经济的发展4.第三次科技革命及其对5.发达国家和发展中国家的影响6.美国种族问题7.资本主义国家经济政策调整小学、初中、高中各种试卷真题知识归纳文案合同PPT等免费下载www.doc985.com2019·海南高考·20社会主义国家的发展与变化2022·重庆高考·152019·新课标全国Ⅱ卷高考·355年2考选择题全国卷4分地方卷3分1.苏联的社会主义建设2.苏联改革存在的问题第44讲当代世界发展的特点与主要趋势2023·北京高考·102023·浙江高考·202023·浙江高考·82023·全国新课标卷·352022·海南高考·92022·天津高考·132022·辽宁高考·162021·辽宁高考·162021·江苏高考·162021.1·浙江高考·242020.7·江苏高考·202020·新课标全国Ⅰ卷高考·352020.7·天津高考·132019·江苏高考·205年17考选择题3分1.现代史学研究的手段2.文化的多样性3.上海合作组织4.发达国家的逆全球化行为5.经济全球化的发展6.经济区域化7.亚太经合组织8.欧盟的国际影响力9.北美自由贸易区2022·江苏高考·18题2021.6·浙江高考·29题2020·新课标全国Ⅱ卷高考·42题材料分析题论述题12分15分12分1,世界经济发展演变2.全球化进程中合作才能共赢3.欧洲联盟1.近年来,随着信息技术不断发展,各种类型的历史资料数据库相继建立。有学者认为,“大数据使历史资料利用产生革命性变革”,历史研究进入“e—考据”时代。对此理解正确的是()①大数据的应用改变了史料运用的原则②数字化史料丰富了史学家的研究手段③历史资料数字化提高了史料利用效率④“e—考据”指历史学与考古学的结合小学、初中、高中各种试卷真题知...

1、当您付费下载文档后,您只拥有了使用权限,并不意味着购买了版权,文档只能用于自身使用,不得用于其他商业用途(如 [转卖]进行直接盈利或[编辑后售卖]进行间接盈利)。
2、本站所有内容均由合作方或网友上传,本站不对文档的完整性、权威性及其观点立场正确性做任何保证或承诺!文档内容仅供研究参考,付费前请自行鉴别。
3、如文档内容存在违规,或者侵犯商业秘密、侵犯著作权等,请点击“违规举报”。

碎片内容

与本文档类似文档
2008年浙江省高考历史(含解析版).doc
2008年浙江省高考历史(含解析版).doc
免费
5下载
2025年新高考历史资料  大题突破技法22非选择题解答“四要四不要”课件.pptx
2025年新高考历史资料 大题突破技法22非选择题解答“四要四不要”课件.pptx
免费
0下载
【2024年一轮复习收官卷】第一模拟(海南卷)(原卷版).docx
【2024年一轮复习收官卷】第一模拟(海南卷)(原卷版).docx
免费
0下载
2023《微专题·小练习》·历史·新教材第2练.docx
2023《微专题·小练习》·历史·新教材第2练.docx
免费
6下载
高中2022·微专题·小练习·历史【新高考】第32练.docx
高中2022·微专题·小练习·历史【新高考】第32练.docx
免费
0下载
2024年新高考历史资料  热点6 外交与大国博弈.docx
2024年新高考历史资料 热点6 外交与大国博弈.docx
免费
0下载
高中2023《微专题·小练习》·历史·新教材第29练.docx
高中2023《微专题·小练习》·历史·新教材第29练.docx
免费
0下载
【高考历史】备战2024年(新高考专用)专题08 中华人民共和国时期:新中国的成立与社会主义建设道路的探索和发展(解析版).docx
【高考历史】备战2024年(新高考专用)专题08 中华人民共和国时期:新中国的成立与社会主义建设道路的探索和发展(解析版).docx
免费
0下载
精品解析:2025届上海市青浦区高三上学期期终学业质量调研(一模)历史(解析版).docx
精品解析:2025届上海市青浦区高三上学期期终学业质量调研(一模)历史(解析版).docx
免费
0下载
2017年高考历史试卷(新课标Ⅰ)(空白卷) (4).docx
2017年高考历史试卷(新课标Ⅰ)(空白卷) (4).docx
免费
0下载
2023《大考卷》二轮专项分层特训卷·历史【新教材】辽宁专版小题满分练(五).docx
2023《大考卷》二轮专项分层特训卷·历史【新教材】辽宁专版小题满分练(五).docx
免费
5下载
2022年高考历史试卷(全国甲卷)(空白卷) (6).docx
2022年高考历史试卷(全国甲卷)(空白卷) (6).docx
免费
1下载
2025年新高考历史资料  第27讲 资本主义世界殖民体系和世界市场的形成(课件).pptx
2025年新高考历史资料 第27讲 资本主义世界殖民体系和世界市场的形成(课件).pptx
免费
0下载
高考历史复习  板块四 第十一单元 第31讲 中古时期的亚洲、非洲和美洲 (1).docx
高考历史复习 板块四 第十一单元 第31讲 中古时期的亚洲、非洲和美洲 (1).docx
免费
0下载
2025年新高考历史资料  (一) 突破“文字类”材料情境 (1).pptx
2025年新高考历史资料 (一) 突破“文字类”材料情境 (1).pptx
免费
0下载
2024年新高考历史资料  押江苏卷第5题 明清时期(1840年之前)(解析版).docx
2024年新高考历史资料 押江苏卷第5题 明清时期(1840年之前)(解析版).docx
免费
0下载
第10讲+明至清中叶的经济与文化-【精准备考】2025年新高三历史一轮复习备课课件(新教材新高考).pptx
第10讲+明至清中叶的经济与文化-【精准备考】2025年新高三历史一轮复习备课课件(新教材新高考).pptx
免费
0下载
上海市崇明区2018年高三第二学期期中(二模)学科质量检测历史试题及答案(word解析版).doc
上海市崇明区2018年高三第二学期期中(二模)学科质量检测历史试题及答案(word解析版).doc
免费
0下载
2024年高考历史一轮复习讲义(部编版)板块5 第11单元 训练29 走向整体的世界.docx
2024年高考历史一轮复习讲义(部编版)板块5 第11单元 训练29 走向整体的世界.docx
免费
20下载
精品解析:2024届上海市黄浦区高三下学期二模考试历史试卷(原卷版).docx
精品解析:2024届上海市黄浦区高三下学期二模考试历史试卷(原卷版).docx
免费
0下载

发表评论取消回复

参与评论可获取积分奖励  
我的小文库
实名认证
内容提供者

提供高质量免费文档试卷下载,如果满意请告诉您身边的人,如果不满意请告诉我们,您的意见对于我们很重要,是我们不断进步的动力

阅读排行

确认删除?
回到顶部
客服号
  • 客服QQ点击这里给我发消息
QQ群
  • QQ群点击这里加入QQ群
提交所需资料详情,我们来帮找资料