2016年高考化学试卷(新课标Ⅲ)(空白卷) (2).docx本文件免费下载 【共8页】

2016年高考化学试卷(新课标Ⅲ)(空白卷) (2).docx
2016年高考化学试卷(新课标Ⅲ)(空白卷) (2).docx
2016年高考化学试卷(新课标Ⅲ)(空白卷) (2).docx
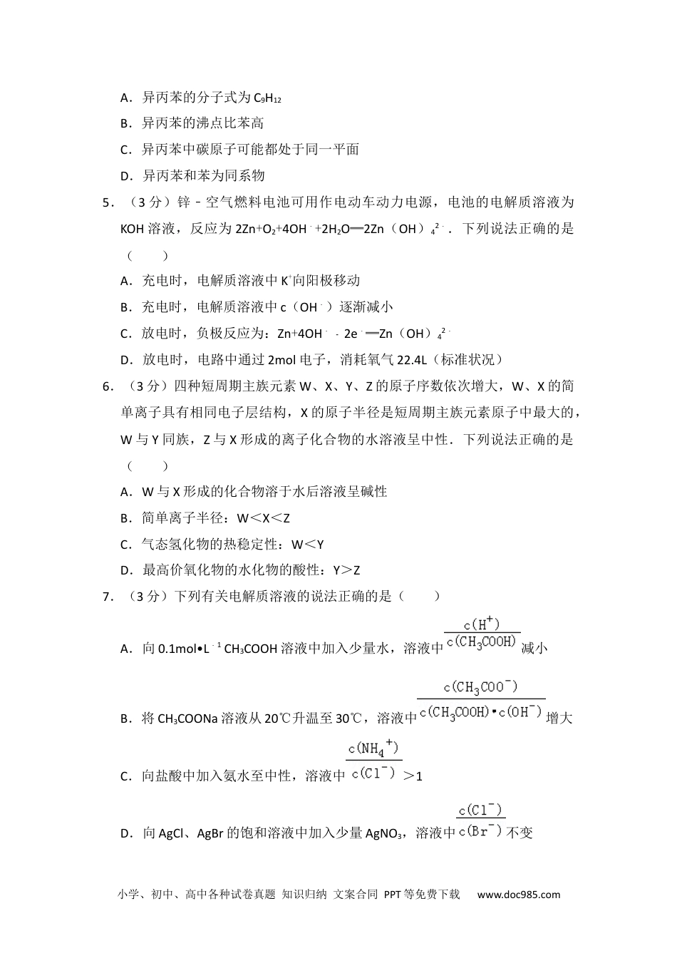
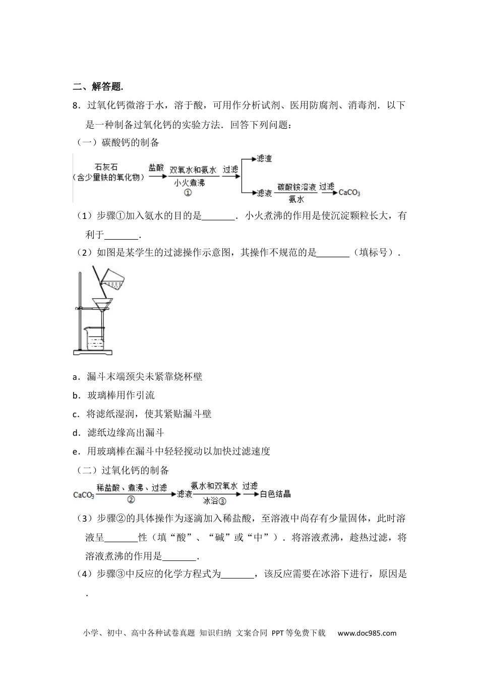
小学、初中、高中各种试卷真题知识归纳文案合同PPT等免费下载www.doc985.com2016年全国统一高考化学试卷(新课标Ⅲ)一、选择题.1.(3分)化学在生活中有着广泛的应用,下列对应关系错误的是()选项化学性质实际应用AClO2具有强氧化性自来水消毒杀菌BSO2具有还原性用作漂白剂CNaHCO3受热易分解并且生成气体焙制糕点DAl(OH)3分解吸收大量热量并有H2O生成阻燃剂A.AB.BC.CD.D2.(3分)下列说法错误的是()A.乙烷光照下能与浓盐酸发生取代反应B.乙烯可以用作生产食品包装材料的原料C.乙醇室温下在水中的溶解度大于溴乙烷D.乙酸和甲酸甲酯互为同分异构体3.(3分)下列有关实验的操作正确的是()实验操作A除去NaHCO3固体中混有的NH4Cl直接将固体加热B实验室收集Cu与稀硝酸反应成的NO向上排空气法收集C检验乙酸具有酸性配制乙酸溶液,滴加NaHCO3溶液有气泡产生D测定某稀硫酸的浓度取20.00ml该稀硫酸于干净的锥形瓶中,用0.1000mol/L的NaOH标准液进行滴定A.AB.BC.CD.D4.(3分)已知异丙苯的结构简式如图,下列说法错误的是()小学、初中、高中各种试卷真题知识归纳文案合同PPT等免费下载www.doc985.comA.异丙苯的分子式为C9H12B.异丙苯的沸点比苯高C.异丙苯中碳原子可能都处于同一平面D.异丙苯和苯为同系物5.(3分)锌﹣空气燃料电池可用作电动车动力电源,电池的电解质溶液为KOH溶液,反应为2Zn+O2+4OH﹣+2H2O═2Zn(OH)42﹣.下列说法正确的是()A.充电时,电解质溶液中K+向阳极移动B.充电时,电解质溶液中c(OH﹣)逐渐减小C.放电时,负极反应为:Zn+4OH﹣2e﹣﹣═Zn(OH)42﹣D.放电时,电路中通过2mol电子,消耗氧气22.4L(标准状况)6.(3分)四种短周期主族元素W、X、Y、Z的原子序数依次增大,W、X的简单离子具有相同电子层结构,X的原子半径是短周期主族元素原子中最大的,W与Y同族,Z与X形成的离子化合物的水溶液呈中性.下列说法正确的是()A.W与X形成的化合物溶于水后溶液呈碱性B.简单离子半径:W<X<ZC.气态氢化物的热稳定性:W<YD.最高价氧化物的水化物的酸性:Y>Z7.(3分)下列有关电解质溶液的说法正确的是()A.向0.1mol•L1﹣CH3COOH溶液中加入少量水,溶液中减小B.将CH3COONa溶液从20℃升温至30℃,溶液中增大C.向盐酸中加入氨水至中性,溶液中>1D.向AgCl、AgBr的饱和溶液中加入少量AgNO3,溶液中不变小学、初中、高中各种试卷真题知识归纳文案合同PPT等免费下载www.doc985.com二、解答题.8.过氧化钙微溶于水,溶于酸,可用作分析试剂、医用防腐剂、消毒剂.以下是一种制备过氧化钙的实验方法.回答下列问题:(一)碳酸钙的制备(1)步骤①加入氨水的目的是.小火煮沸的作用是使沉淀颗粒长大,有利于.(2)如图是某学生的过滤操作示意图,其操作不规范的是(填标号).a.漏斗末端颈尖未紧靠烧杯壁b.玻璃棒用作引流c.将滤纸湿润,使其紧贴漏斗壁d.滤纸边缘高出漏斗e.用玻璃棒在漏斗中轻轻搅动以加快过滤速度(二)过氧化钙的制备(3)步骤②的具体操作为逐滴加入稀盐酸,至溶液中尚存有少量固体,此时溶液呈性(填“酸”、“碱”或“中”).将溶液煮沸,趁热过滤,将溶液煮沸的作用是.(4)步骤③中反应的化学方程式为,该反应需要在冰浴下进行,原因是.小学、初中、高中各种试卷真题知识归纳文案合同PPT等免费下载www.doc985.com(5)将过滤得到的白色结晶依次使用蒸馏水、乙醇洗涤,使用乙醇洗涤的目的是.(6)制备过氧化钙的另一种方法是:将石灰石煅烧后,直接加入双氧水反应,过滤后可得到过氧化钙产品.该工艺方法的优点是,产品的缺点是.9.煤燃烧排放的烟含有SO2和NOx,形成酸雨、污染大气,采用NaClO2溶液作为吸收剂可同时对烟气进行脱硫、脱硝。回答下列问题:(1)NaClO2的化学名称为。(2)在鼓泡反应器中通入含SO2、NOx的烟气,反应温度323K,NaClO2溶液浓度为5×103﹣mol•L1﹣.反应一段时间后溶液中离子浓度的分析结果如表。离子SO42﹣SO32﹣NO3﹣NO2﹣Cl﹣c/(mol•L﹣1)8.35×104﹣6.87×106﹣1.5×104﹣1.2×105﹣3.4×103﹣①写出NaClO2溶液脱硝过程中主要反应的离子方程式。增加压强...

1、当您付费下载文档后,您只拥有了使用权限,并不意味着购买了版权,文档只能用于自身使用,不得用于其他商业用途(如 [转卖]进行直接盈利或[编辑后售卖]进行间接盈利)。
2、本站所有内容均由合作方或网友上传,本站不对文档的完整性、权威性及其观点立场正确性做任何保证或承诺!文档内容仅供研究参考,付费前请自行鉴别。
3、如文档内容存在违规,或者侵犯商业秘密、侵犯著作权等,请点击“违规举报”。

碎片内容

与本文档类似文档
精品解析:2021年新高考江苏化学高考真题(解析版).docx
精品解析:2021年新高考江苏化学高考真题(解析版).docx
免费
18下载
高中2023《微专题·小练习》·化学·新教材·XL-6专练7离子方程式书写与正误判断.docx
高中2023《微专题·小练习》·化学·新教材·XL-6专练7离子方程式书写与正误判断.docx
免费
0下载
高中2024版考评特训卷·化学【新教材】(含不定项)课练 15.docx
高中2024版考评特训卷·化学【新教材】(含不定项)课练 15.docx
免费
0下载
2017年高考化学真题(新课标Ⅰ)(解析版).doc
2017年高考化学真题(新课标Ⅰ)(解析版).doc
免费
5下载
高考化学复习  大单元五 第十五章 第70讲 有机合成与推断综合突破.docx
高考化学复习 大单元五 第十五章 第70讲 有机合成与推断综合突破.docx
免费
0下载
高考化学复习  2025年高考复习化学课时检测三十五:元素“位—构—性”关系相互推断(含解析).doc
高考化学复习 2025年高考复习化学课时检测三十五:元素“位—构—性”关系相互推断(含解析).doc
免费
0下载
高考化学专题84  离子检验与推断(原卷卷).docx
高考化学专题84 离子检验与推断(原卷卷).docx
免费
0下载
高考化学复习  考点35 烃(核心考点精讲精练)-备战2025年高考化学一轮复习考点帮(新高考通用)(原卷版).docx
高考化学复习 考点35 烃(核心考点精讲精练)-备战2025年高考化学一轮复习考点帮(新高考通用)(原卷版).docx
免费
0下载
高中2024版《微专题》·化学·新高考专练55.docx
高中2024版《微专题》·化学·新高考专练55.docx
免费
0下载
2024版《大考卷》全程考评特训卷·化学【新教材】(河北省专用)课练 15.docx
2024版《大考卷》全程考评特训卷·化学【新教材】(河北省专用)课练 15.docx
免费
21下载
高三化学上学期期中测试A卷-解析版.pdf
高三化学上学期期中测试A卷-解析版.pdf
免费
0下载
高考化学复习  考点19  分子结构与性质、化学键(核心考点精讲精练)-备战2025年高考化学一轮复习考点帮(新高考通用)(原卷版).docx
高考化学复习 考点19 分子结构与性质、化学键(核心考点精讲精练)-备战2025年高考化学一轮复习考点帮(新高考通用)(原卷版).docx
免费
0下载
1995年黑龙江高考化学真题及答案.doc
1995年黑龙江高考化学真题及答案.doc
免费
22下载
高考化学复习  微专题突破11 有机合成中的推断(作业一)(教师版).docx
高考化学复习 微专题突破11 有机合成中的推断(作业一)(教师版).docx
免费
0下载
高考化学复习  2025年高考复习化学课时检测十:阿伏加德罗常数NA的(含答案).doc
高考化学复习 2025年高考复习化学课时检测十:阿伏加德罗常数NA的(含答案).doc
免费
0下载
高考化学复习  01 考点四 研究有机物的一般步骤和方法(解析版).docx
高考化学复习 01 考点四 研究有机物的一般步骤和方法(解析版).docx
免费
0下载
高考化学复习  信息必刷卷04(云南专用)(解析版).docx
高考化学复习 信息必刷卷04(云南专用)(解析版).docx
免费
0下载
高中2022·微专题·小练习·化学【统考版】专练60.docx
高中2022·微专题·小练习·化学【统考版】专练60.docx
免费
0下载
高中化学·选择性必修2·RJ版课时作业(word)  第二章 单元测试题.docx
高中化学·选择性必修2·RJ版课时作业(word) 第二章 单元测试题.docx
免费
21下载
2013年上海市高考化学试卷往年高考真题.doc
2013年上海市高考化学试卷往年高考真题.doc
免费
0下载
我的小文库
实名认证
内容提供者

提供高质量免费文档试卷下载,如果满意请告诉您身边的人,如果不满意请告诉我们,您的意见对于我们很重要,是我们不断进步的动力

阅读排行

确认删除?
回到顶部
客服号
  • 客服QQ点击这里给我发消息
QQ群
  • QQ群点击这里加入QQ群
提交所需资料详情,我们来帮找资料