精品解析:2024届上海市长宁区高三二模政治试卷(解析版).docx本文件免费下载 【共11页】

精品解析:2024届上海市长宁区高三二模政治试卷(解析版).docx
精品解析:2024届上海市长宁区高三二模政治试卷(解析版).docx
精品解析:2024届上海市长宁区高三二模政治试卷(解析版).docx
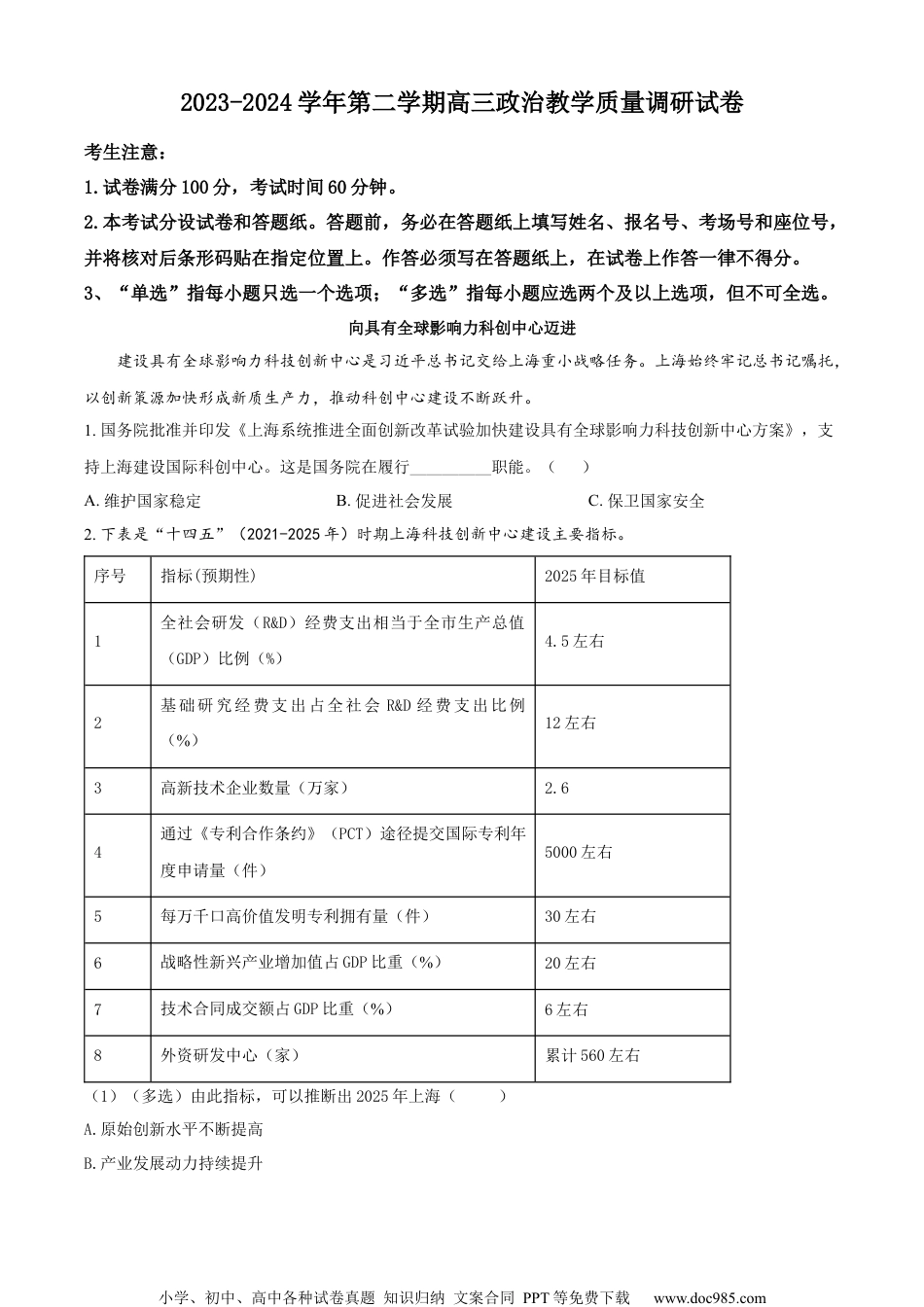
小学、初中、高中各种试卷真题知识归纳文案合同PPT等免费下载www.doc985.com2023-2024学年第二学期高三政治教学质量调研试卷考生注意:1.试卷满分100分,考试时间60分钟。2.本考试分设试卷和答题纸。答题前,务必在答题纸上填写姓名、报名号、考场号和座位号,并将核对后条形码贴在指定位置上。作答必须写在答题纸上,在试卷上作答一律不得分。3、“单选”指每小题只选一个选项;“多选”指每小题应选两个及以上选项,但不可全选。向具有全球影响力科创中心迈进建设具有全球影响力科技创新中心是习近平总书记交给上海重小战略任务。上海始终牢记总书记嘱托,以创新策源加快形成新质生产力,推动科创中心建设不断跃升。1.国务院批准并印发《上海系统推进全面创新改革试验加快建设具有全球影响力科技创新中心方案》,支持上海建设国际科创中心。这是国务院在履行__________职能。()A.维护国家稳定B.促进社会发展C.保卫国家安全2.下表是“十四五”(2021-2025年)时期上海科技创新中心建设主要指标。序号指标(预期性)2025年目标值1全社会研发(R&D)经费支出相当于全市生产总值(GDP)比例(%)4.5左右2基础研究经费支出占全社会R&D经费支出比例(%)12左右3高新技术企业数量(万家)2.64通过《专利合作条约》(PCT)途径提交国际专利年度申请量(件)5000左右5每万千口高价值发明专利拥有量(件)30左右6战略性新兴产业增加值占GDP比重(%)20左右7技术合同成交额占GDP比重(%)6左右8外资研发中心(家)累计560左右(1)(多选)由此指标,可以推断出2025年上海()A.原始创新水平不断提高B.产业发展动力持续提升小学、初中、高中各种试卷真题知识归纳文案合同PPT等免费下载www.doc985.comC.科技创新策源功能增强D.建成国际科技创新中心(2)(多选)近年来,上海加小知识产权保护以促进创新发展。王教授发明了生产某种药物特殊方法,为了保护这一生产方法,王教授可以选择途径有()A.将生产方法作为商业秘密保护B.发表论证这种生产方法论文C.对这种生产方法申请专利保护D.使用这种方法自行生产药物并在药物包装上使用注册商标3.向具有全球影响力科创中心迈进,上海加快形成新质生产力。新质生产力是由技术革命性突破、生产要素创新性配置、产业深度转型升级而催生当代先进生产力,它以劳动者、劳动资料、劳动对象及其优化组合质变为基本内涵,以全要素生产率提升为核心标志。(1)小明同学根据老师对于“新质生产力”内涵讲解,画出了下图。从思维基本形态看,这属于()A.形象思维B.抽象思维C.发散思维(2)(多选)结合新质生产力内涵,下列关于上海加快形成新质生产力措施路径,正确是()A.健全新型举国体制→政产学研深度融合→强化协同攻关→关键核心技术自主可控B.强化千才支撑作用→加小要素投入力度→提高劳动者收入→增强企业竞争能力C.立足现有产业基础→完善数字基础设施→淘汰传统产业→促进产业结构优化升级D.坚持市场需求导向→加强应用基础研究→提高科技成果转化率→升级现实生产力(3)2024年上海“两会”期间,有关“新质生产力”话题持续引发政协委员和千小代表热议。甲如果想赢得国际竞争主动权,就必须加快新质生产力发展。乙没有科技发展关键性突破,就不会有新质生产力发展。丙一切利用新技术提升生产力水平的领域,都属于新质生产力应用范畴。小学、初中、高中各种试卷真题知识归纳文案合同PPT等免费下载www.doc985.com据上述观点可知()A.加快新质生产力发展就会赢得国际竞争主动权B.没有科技发展关键性突破,就不会赢得国际竞争主动权C.新质生产力应用范畴都属于利用新技术提升生产力水平领域4.习近平总书记指出:“绿色发展是高质量发展底色,新质生产力本身就是绿色生产力。”在习近平生态文明思想指引下,上海加快经济社会全面绿色转型、培育新质生产力“路径图”。综合上述材料,运用《经济与社会》所学内容,谈谈上海市经济社会全面绿色转型对加快形成新质生产力作用。【答案】1.B2..①ABC.②AC3..①B.②AD.③B4.①绿色是永续发展必要条件和千民对美好生活追求重要体现,绿色发展注重是解决千与自然和谐共生问题。上海市坚持绿色高质量发展底...

1、当您付费下载文档后,您只拥有了使用权限,并不意味着购买了版权,文档只能用于自身使用,不得用于其他商业用途(如 [转卖]进行直接盈利或[编辑后售卖]进行间接盈利)。
2、本站所有内容均由合作方或网友上传,本站不对文档的完整性、权威性及其观点立场正确性做任何保证或承诺!文档内容仅供研究参考,付费前请自行鉴别。
3、如文档内容存在违规,或者侵犯商业秘密、侵犯著作权等,请点击“违规举报”。

碎片内容

与本文档类似文档
2018年全国统一高考政治试卷(新课标ⅱ)往年高考真题.doc
2018年全国统一高考政治试卷(新课标ⅱ)往年高考真题.doc
免费
0下载
必修一《中国特色社会主义》【思维导图】-【上好课】2025年高考政治一轮复习知识清单(新高考专用).docx
必修一《中国特色社会主义》【思维导图】-【上好课】2025年高考政治一轮复习知识清单(新高考专用).docx
免费
0下载
上海市徐汇区2019年高三第二学期期中(二模)学科质量检测政治试题及答案(word版).docx
上海市徐汇区2019年高三第二学期期中(二模)学科质量检测政治试题及答案(word版).docx
免费
0下载
第07课 治国理政的基本方式(课件).pptx
第07课 治国理政的基本方式(课件).pptx
免费
0下载
2025年新高考政治资料  选择性必修2 第三十三课 社会争议解决 (2).docx
2025年新高考政治资料 选择性必修2 第三十三课 社会争议解决 (2).docx
免费
0下载
高中2024版考评特训卷·政治【统考版】好题精准练 30.docx
高中2024版考评特训卷·政治【统考版】好题精准练 30.docx
免费
0下载
2024年新高考政治资料  题型四 引文类选择题.docx
2024年新高考政治资料 题型四 引文类选择题.docx
免费
0下载
精品解析:江苏省淮安市五校联盟2023-2024学年高三上学期10月学情调查测试政治试题(原卷版).docx
精品解析:江苏省淮安市五校联盟2023-2024学年高三上学期10月学情调查测试政治试题(原卷版).docx
免费
0下载
2024年新高考政治资料  政治-2024年高考考前最后一课.docx
2024年新高考政治资料 政治-2024年高考考前最后一课.docx
免费
0下载
高考政治五年真题--专题04 发展社会主义市场经济-五年(2019-2023)高考政治真题分项汇编(原卷版).docx
高考政治五年真题--专题04 发展社会主义市场经济-五年(2019-2023)高考政治真题分项汇编(原卷版).docx
免费
0下载
2025年新高考政治资料  专题十四 长效热点探究 热点14 运用科学思维,提升治理效能 (1).docx
2025年新高考政治资料 专题十四 长效热点探究 热点14 运用科学思维,提升治理效能 (1).docx
免费
0下载
2018年高考政治试卷(江苏)(解析卷).doc
2018年高考政治试卷(江苏)(解析卷).doc
免费
0下载
实现人生的价值 2025年高考二轮复习课件ppt.pptx
实现人生的价值 2025年高考二轮复习课件ppt.pptx
免费
0下载
【高考政治】备战2024年(新高考专用)易错点12 世界多极化与经济全球化 (原卷版)-备战2024年高考政治易错题(新教材新高考).docx
【高考政治】备战2024年(新高考专用)易错点12 世界多极化与经济全球化 (原卷版)-备战2024年高考政治易错题(新教材新高考).docx
免费
0下载
2013年高考真题 政治(山东卷)(原卷版).doc
2013年高考真题 政治(山东卷)(原卷版).doc
免费
16下载
高中 思想政治·必修第三册课时作业(word)  课时作业20.docx
高中 思想政治·必修第三册课时作业(word) 课时作业20.docx
免费
7下载
专题十一 长效热点探究 热点11 坚定文化自信,建设文化强国.pptx
专题十一 长效热点探究 热点11 坚定文化自信,建设文化强国.pptx
免费
0下载
2024年新高考政治资料  专题10 文化传承与文化创新(讲义)(解析版).docx
2024年新高考政治资料 专题10 文化传承与文化创新(讲义)(解析版).docx
免费
0下载
2025年新高考政治资料  题型八 认识评析类主观题.docx
2025年新高考政治资料 题型八 认识评析类主观题.docx
免费
0下载
高考政治专题16 认识社会与价值选择-2023年高考真题和模拟题政治分项汇编(原卷卷).docx
高考政治专题16 认识社会与价值选择-2023年高考真题和模拟题政治分项汇编(原卷卷).docx
免费
0下载
我的小文库
实名认证
内容提供者

提供高质量免费文档试卷下载,如果满意请告诉您身边的人,如果不满意请告诉我们,您的意见对于我们很重要,是我们不断进步的动力

确认删除?
回到顶部
客服号
  • 客服QQ点击这里给我发消息
QQ群
  • QQ群点击这里加入QQ群
提交所需资料详情,我们来帮找资料