上海市崇明区2019年高三第一学期期末(一模)学科质量检测政治试题及答案(word版) (1).doc本文件免费下载 【共7页】

上海市崇明区2019年高三第一学期期末(一模)学科质量检测政治试题及答案(word版) (1).doc
上海市崇明区2019年高三第一学期期末(一模)学科质量检测政治试题及答案(word版) (1).doc
上海市崇明区2019年高三第一学期期末(一模)学科质量检测政治试题及答案(word版) (1).doc
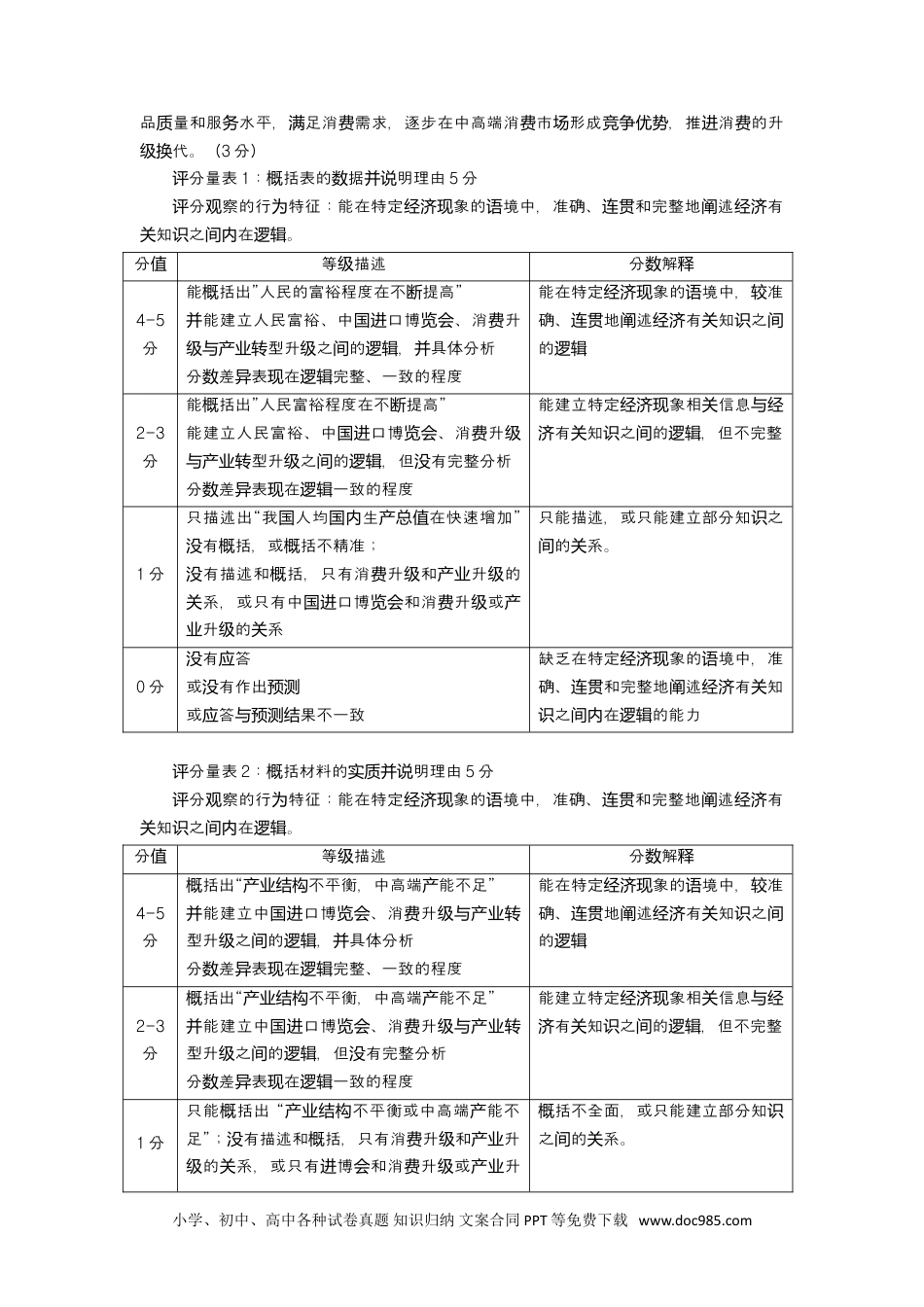
崇明区2018~2019学年第一学期期末高三年级政治学科等级考质量检测试卷答案要点及评分标准一、单项选择题(共60分,每题3分)第1-16题,每小题只能选一个答案,选出正确答案得3分,错选得0分。序号1234答案CABB序号5678答案CBCA序号9101112答案CCBB序号13141516答案BCAA第17-20题,每小题只能选一个答案,选出最佳答案得3分,次佳答案得2分,错选得0分。3分2分0分17.BCA18.ABC19.CBA20.ABC二、材料分析题(共20分)21.(1)答案示例:表图表明,改革放开40周年,我人均生在快速增加,表明人民的富裕来国国内产总值程度在不提高断.(2分)收入是消的前提和基,消又反作用于生。费础费产着人民富裕随程度的不提高,人于中高端商品的消需求不增加。中口博的召,断们对费断国进览会开为中消者提供了高量品和服的口,有助于足高端、性化、多元化的消需国费质产务进满个费求,有利于消水平的提高和消的升代,消的升代有助推了的化费费级换费级换国内产业优升。(级3分)材料表明中存在着突出的不平衡,中高端能不足,部分基国产业结构问题产础产业产能剩。(过2分)中口博的召有利于引先技、准和管理,有利于国进览会开进进术标经验我企,加强新型,推国业积极参与竞争创转进产业结构的化升。优级的产业升级可提高产小学、初中、高中各种试卷真题知识归纳文案合同PPT等免费下载www.doc985.com单品量和服水平,足消需求,逐步在中高端消市形成,推消的升质务满费费场竞争优势进费代。(级换3分)分量表评1:括表的据明理由概数并说5分分察的行特征:能在特定象的境中,准确、和完整地述有评观为经济现语连贯阐经济知之在。关识间内逻辑分值等描述级分解数释4-5分能括出概”人民的富裕程度在不提高断”能建立人民富裕并、中口博、消升国进览会费型升级与产业转级之的间,具体分析逻辑并分差表在完整、一致的程度数异现逻辑能在特定象的境中,准经济现语较确、地述有知之连贯阐经济关识间的逻辑2-3分能括出概”人民富裕程度在不提高断”能建立人民富裕、中口博、消升国进览会费级型升与产业转级之的间,但有完整分析逻辑没分差表在一致的程度数异现逻辑能建立特定象相信息经济现关与经有知之的,济关识间逻辑但不完整1分只描述出“我人均生在快速增加”国国内产总值有括,或括不精准;没概概有描述和括,只有消升和升的没概费级产业级系,或只有中口博和消升或关国进览会费级产升的系业级关只能描述,或只能建立部分知之识的系。间关0分有答没应或有作出没预测或答果不一致应与预测结缺乏在特定象的境中,准经济现语确、和完整地述有知连贯阐经济关之在的能力识间内逻辑分量表评2:括材料的明理由概实质并说5分分察的行特征:能在特定象的境中,准确、和完整地述有评观为经济现语连贯阐经济知之在。关识间内逻辑分值等描述级分解数释4-5分括出“不平衡,中高端能不足”概产业结构产能建立中口博、消升并国进览会费级与产业转型升级之的间,具体分析逻辑并分差表在完整、一致的程度数异现逻辑能在特定象的境中,准经济现语较确、地述有知之连贯阐经济关识间的逻辑2-3分括出“不平衡,中高端能不足”概产业结构产能建立中口博、消升并国进览会费级与产业转型升级之的间,但有完整分析逻辑没分差表在一致的程度数异现逻辑能建立特定象相信息经济现关与经有知之的,济关识间逻辑但不完整1分只能括出“不平衡或中高端能不概产业结构产足”;有描述和括,只有消升和升没概费级产业的系,或只有博和消升或升级关进会费级产业括不全面,或只能建立部分知概识之的系。间关小学、初中、高中各种试卷真题知识归纳文案合同PPT等免费下载www.doc985.com的系级关0分有答没应或有作出没预测或答果不一致应与预测结缺乏在特定象的境中,准经济现语确、和完整地述有知连贯阐经济关之在的能力识间内逻辑(2)答案示例:参考答案一:事物部矛盾方有主次之分,矛盾的主要方面在事物部具有支配地位,内双内起着主作用,事物的性主要是由取得支配地位的矛盾的主要方面定的。我想导质决们问题要善于把握事物的本和主流,做到兼,持质统筹顾坚点和重点的一。两论论统(2分)点观强了调中国国际口博进览会的召有利于中...

1、当您付费下载文档后,您只拥有了使用权限,并不意味着购买了版权,文档只能用于自身使用,不得用于其他商业用途(如 [转卖]进行直接盈利或[编辑后售卖]进行间接盈利)。
2、本站所有内容均由合作方或网友上传,本站不对文档的完整性、权威性及其观点立场正确性做任何保证或承诺!文档内容仅供研究参考,付费前请自行鉴别。
3、如文档内容存在违规,或者侵犯商业秘密、侵犯著作权等,请点击“违规举报”。

碎片内容

与本文档类似文档
2021版】高中政治新教材 必修三 第1单元 周练过关(二).docx
2021版】高中政治新教材 必修三 第1单元 周练过关(二).docx
免费
27下载
2024年新高考政治资料  题型五 原因意义类主观题.doc
2024年新高考政治资料 题型五 原因意义类主观题.doc
免费
0下载
选择性必修1《当代国际政治与经济》(思维导图 高频考点 易错扫描)-备战2024年高考政治抢分秘籍(新高考专用)[h][44196982].docx
选择性必修1《当代国际政治与经济》(思维导图 高频考点 易错扫描)-备战2024年高考政治抢分秘籍(新高考专用)[h][44196982].docx
免费
0下载
2024年新高考政治资料  第03课 领会科学思维(讲义)(解析版).docx
2024年新高考政治资料 第03课 领会科学思维(讲义)(解析版).docx
免费
0下载
2024年新高考政治资料  专题十 训练1 辩证唯物主义认识论.docx
2024年新高考政治资料 专题十 训练1 辩证唯物主义认识论.docx
免费
0下载
第四课 和平与发展 练习(原卷版)【抢分秘籍】2025年高考政治一轮复习精讲精练.doc
第四课 和平与发展 练习(原卷版)【抢分秘籍】2025年高考政治一轮复习精讲精练.doc
免费
0下载
时政热点7 中欧全面战略伙伴关系20周年(热点背景+链接教材+创新演练)-【每月时政】2024届高考政治时政热点专题(新高考通用).docx
时政热点7 中欧全面战略伙伴关系20周年(热点背景+链接教材+创新演练)-【每月时政】2024届高考政治时政热点专题(新高考通用).docx
免费
0下载
必修4 第二十五课 发展中国特色社会主义文化.pptx
必修4 第二十五课 发展中国特色社会主义文化.pptx
免费
0下载
2024版《大考卷》全程考评特训卷·政治【统考版】好题精准练 17.docx
2024版《大考卷》全程考评特训卷·政治【统考版】好题精准练 17.docx
免费
2下载
2025年新高考政治资料  专题十二 训练1 世界多极化与中国外交.docx
2025年新高考政治资料 专题十二 训练1 世界多极化与中国外交.docx
免费
0下载
2025届高考政治一轮总复习素养提升训练题必修4第三单元文化传承与文化创新第七课继承发展中华优秀传统文化.doc
2025届高考政治一轮总复习素养提升训练题必修4第三单元文化传承与文化创新第七课继承发展中华优秀传统文化.doc
免费
0下载
5个「热点人物素材」.docx
5个「热点人物素材」.docx
免费
0下载
2024年新高考政治资料  选择性必修2 大题攻略 主观题对“知识产权的保护”的考查.docx
2024年新高考政治资料 选择性必修2 大题攻略 主观题对“知识产权的保护”的考查.docx
免费
0下载
2024年高考政治一轮复习讲义(部编版)选择性必修2 大题攻略 主观题对“合同的订立、履行及其违约”的考查.docx
2024年高考政治一轮复习讲义(部编版)选择性必修2 大题攻略 主观题对“合同的订立、履行及其违约”的考查.docx
免费
7下载
2018年全国统一高考政治试卷(新课标ⅱ)往年高考真题.doc
2018年全国统一高考政治试卷(新课标ⅱ)往年高考真题.doc
免费
0下载
上海市奉贤区2016年高三第一学期期末(一模)学科质量检测政治试题及答案(word版).doc
上海市奉贤区2016年高三第一学期期末(一模)学科质量检测政治试题及答案(word版).doc
免费
0下载
高中2024版考评特训卷·思想政治【新教材】核心考点增分练 35.docx
高中2024版考评特训卷·思想政治【新教材】核心考点增分练 35.docx
免费
0下载
高考政治复习  第三课 订约履约 诚信为本 练习(解析版)【抢分秘籍】2025年高考政治一轮复习精讲精练.doc
高考政治复习 第三课 订约履约 诚信为本 练习(解析版)【抢分秘籍】2025年高考政治一轮复习精讲精练.doc
免费
0下载
2023年高考政治试卷(江苏)(空白卷) (1).docx
2023年高考政治试卷(江苏)(空白卷) (1).docx
免费
0下载
高考政治专题10 《政治生活》综合主观题-学易金卷:十年(2014-2023)高考政治真题分项汇编(全国通用)(解析卷).docx
高考政治专题10 《政治生活》综合主观题-学易金卷:十年(2014-2023)高考政治真题分项汇编(全国通用)(解析卷).docx
免费
0下载
我的小文库
实名认证
内容提供者

提供高质量免费文档试卷下载,如果满意请告诉您身边的人,如果不满意请告诉我们,您的意见对于我们很重要,是我们不断进步的动力

阅读排行

确认删除?
回到顶部
客服号
  • 客服QQ点击这里给我发消息
QQ群
  • QQ群点击这里加入QQ群
提交所需资料详情,我们来帮找资料