2021年上海市杨浦区高考政治二模试卷(等级考).doc本文件免费下载 【共31页】

2021年上海市杨浦区高考政治二模试卷(等级考).doc
2021年上海市杨浦区高考政治二模试卷(等级考).doc
2021年上海市杨浦区高考政治二模试卷(等级考).doc
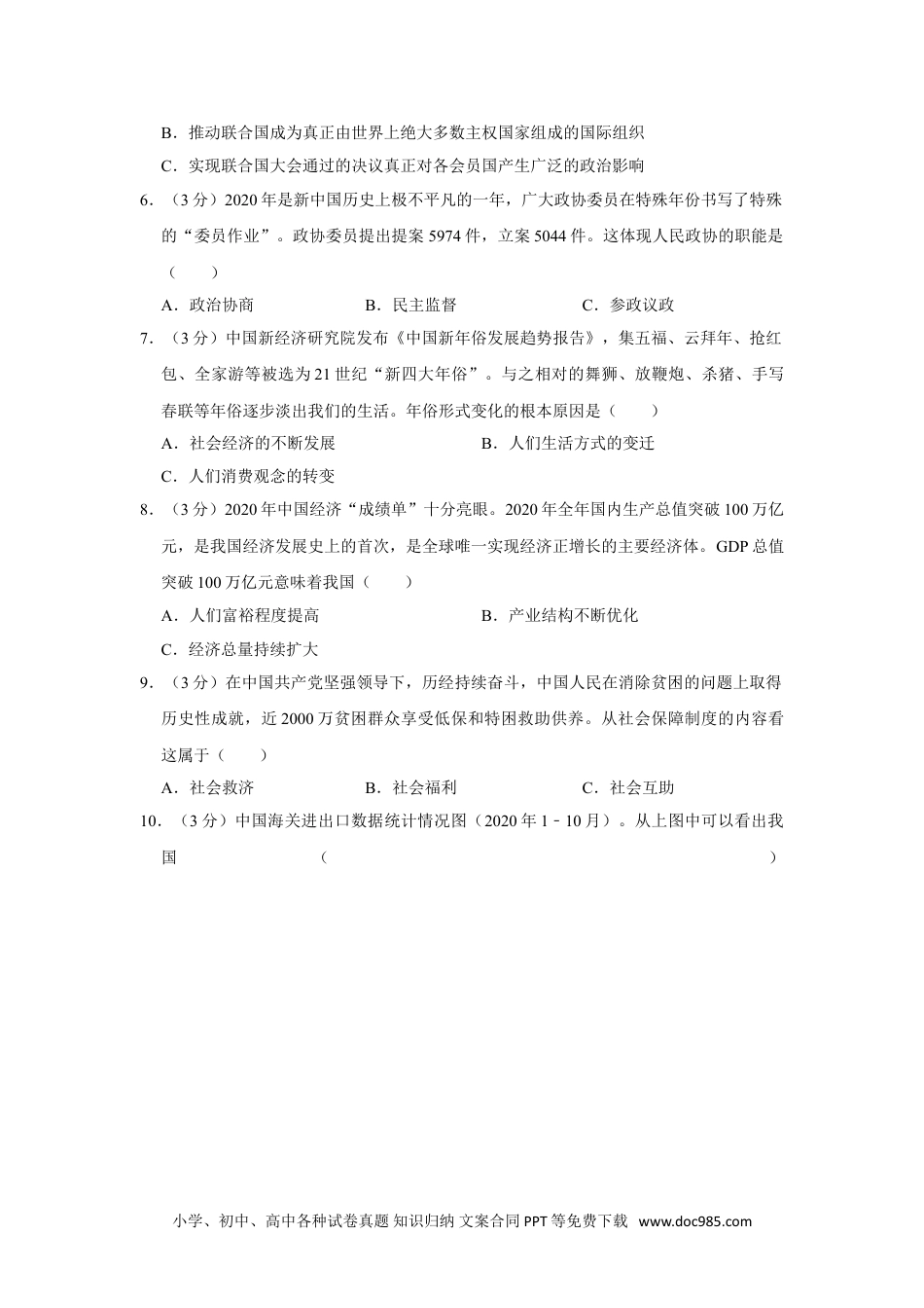
2021年上海市杨浦区高考政治二模试卷(等级考)一、选择题(共60分,每小题3分)第1-16题,每小题只能选一个答案,选出正确答案得3分,错选得0分。第17-20题,每小题只能选一个答案,选出最佳答案得3分,次佳答案得2分,错选得0分。1.(3分)2021年3月12日闭幕的全国两会,5000余名代表委员发扬民主、履职尽责,向世人呈现了生动的社会主义民主政治“现场课”。从两会触摸中国式民主的脉搏,感受中国式民主的魅力,读懂中国式民主的真谛。中国式民主的真谛是()A.国家一切权力属于人民,人民当家作主人B.人大代表享有管理国家和社会事务的权利C.依法打击破坏社会主义现代化建设的势力2.(3分)2021年1月1日,《中华人民共和国民法典》正式实施,为保障人民权益、建设法治国家提供了法制保障。下列国家机关中有权履行监督职责、保证《民法典》切实落实的是()A.审判机关B.检察机关C.权力机关3.(3分)十三届全国人大四次会议通过了《全国人民代表大会关于完善香港特别行政区选举制度的决定》,为全面落实“爱国者治港”提供了坚实的制度保障,国务院港澳办公室坚决拥护,并在工作中坚决执行。对此以下理解正确的是()A.国务院港澳办公室是国家的权力机关B.中央政府对香港特别行政区直接管辖C.“一国两制”是我国的基本政治制度4.(3分)抗击疫情是国际社会面临的最紧迫任务,我国加强疫苗研发、生产,让疫苗真正成为各国人民用得上、用得起的公共产品。截至目前,我国已向巴基斯坦等50多个发展中国家提供疫苗援助。中国的做法体现了()A.维护共同利益是我国对外活动的出发点B.中国在全球疫情防控中发挥着主导作用C.中国用行动践行人类命运共同体的理念5.(3分)50年前,第26届联合国大会通过决议,恢复了中华人民共和国的合法席位。从那个历史性时刻起,世界近四分之一人口的大国重返联合国大家庭,联合国真正具备了“普遍性”。从联合国的宗旨看,这个“普遍性”()A.使得世界和平与发展事业增加了一支值得信赖和依靠的中坚力量小学、初中、高中各种试卷真题知识归纳文案合同PPT等免费下载www.doc985.comB.推动联合国成为真正由世界上绝大多数主权国家组成的国际组织C.实现联合国大会通过的决议真正对各会员国产生广泛的政治影响6.(3分)2020年是新中国历史上极不平凡的一年,广大政协委员在特殊年份书写了特殊的“委员作业”。政协委员提出提案5974件,立案5044件。这体现人民政协的职能是()A.政治协商B.民主监督C.参政议政7.(3分)中国新经济研究院发布《中国新年俗发展趋势报告》,集五福、云拜年、抢红包、全家游等被选为21世纪“新四大年俗”。与之相对的舞狮、放鞭炮、杀猪、手写春联等年俗逐步淡出我们的生活。年俗形式变化的根本原因是()A.社会经济的不断发展B.人们生活方式的变迁C.人们消费观念的转变8.(3分)2020年中国经济“成绩单”十分亮眼。2020年全年国内生产总值突破100万亿元,是我国经济发展史上的首次,是全球唯一实现经济正增长的主要经济体。GDP总值突破100万亿元意味着我国()A.人们富裕程度提高B.产业结构不断优化C.经济总量持续扩大9.(3分)在中国共产党坚强领导下,历经持续奋斗,中国人民在消除贫困的问题上取得历史性成就,近2000万贫困群众享受低保和特困救助供养。从社会保障制度的内容看这属于()A.社会救济B.社会福利C.社会互助10.(3分)中国海关进出口数据统计情况图(2020年1﹣10月)。从上图中可以看出我国()小学、初中、高中各种试卷真题知识归纳文案合同PPT等免费下载www.doc985.comA.进一步扩大对外开放,提高开放型经济水平B.出口商品结构持续升级,外贸发展稳中提质C.科技实力日益提升,产品国际竞争力不断增强11.(3分)在我国,“压岁钱”往往用于表达长辈对晚辈的关爱和祝福。今年春节,小明拿到了1000元压岁钱,但是妈妈嘱咐他:“这个钱可不要马上花了。”小明妈妈的话,意在发挥的货币职能是()A.计价单位B.交换媒介C.财富储藏12.(3分)2020年12月8日,中国、尼泊尔两国向全世界正式宣布,珠穆朗玛峰的最新高程为8848.86米,较之1975年、2005年的两次测量结果又有...

1、当您付费下载文档后,您只拥有了使用权限,并不意味着购买了版权,文档只能用于自身使用,不得用于其他商业用途(如 [转卖]进行直接盈利或[编辑后售卖]进行间接盈利)。
2、本站所有内容均由合作方或网友上传,本站不对文档的完整性、权威性及其观点立场正确性做任何保证或承诺!文档内容仅供研究参考,付费前请自行鉴别。
3、如文档内容存在违规,或者侵犯商业秘密、侵犯著作权等,请点击“违规举报”。

碎片内容

与本文档类似文档
2021版】高中政治新教材 必修三 第1单元 周练过关(二).docx
2021版】高中政治新教材 必修三 第1单元 周练过关(二).docx
免费
27下载
2024年新高考政治资料  题型五 原因意义类主观题.doc
2024年新高考政治资料 题型五 原因意义类主观题.doc
免费
0下载
选择性必修1《当代国际政治与经济》(思维导图 高频考点 易错扫描)-备战2024年高考政治抢分秘籍(新高考专用)[h][44196982].docx
选择性必修1《当代国际政治与经济》(思维导图 高频考点 易错扫描)-备战2024年高考政治抢分秘籍(新高考专用)[h][44196982].docx
免费
0下载
2024年新高考政治资料  第03课 领会科学思维(讲义)(解析版).docx
2024年新高考政治资料 第03课 领会科学思维(讲义)(解析版).docx
免费
0下载
2024年新高考政治资料  专题十 训练1 辩证唯物主义认识论.docx
2024年新高考政治资料 专题十 训练1 辩证唯物主义认识论.docx
免费
0下载
第四课 和平与发展 练习(原卷版)【抢分秘籍】2025年高考政治一轮复习精讲精练.doc
第四课 和平与发展 练习(原卷版)【抢分秘籍】2025年高考政治一轮复习精讲精练.doc
免费
0下载
时政热点7 中欧全面战略伙伴关系20周年(热点背景+链接教材+创新演练)-【每月时政】2024届高考政治时政热点专题(新高考通用).docx
时政热点7 中欧全面战略伙伴关系20周年(热点背景+链接教材+创新演练)-【每月时政】2024届高考政治时政热点专题(新高考通用).docx
免费
0下载
必修4 第二十五课 发展中国特色社会主义文化.pptx
必修4 第二十五课 发展中国特色社会主义文化.pptx
免费
0下载
2024版《大考卷》全程考评特训卷·政治【统考版】好题精准练 17.docx
2024版《大考卷》全程考评特训卷·政治【统考版】好题精准练 17.docx
免费
2下载
2025年新高考政治资料  专题十二 训练1 世界多极化与中国外交.docx
2025年新高考政治资料 专题十二 训练1 世界多极化与中国外交.docx
免费
0下载
2025届高考政治一轮总复习素养提升训练题必修4第三单元文化传承与文化创新第七课继承发展中华优秀传统文化.doc
2025届高考政治一轮总复习素养提升训练题必修4第三单元文化传承与文化创新第七课继承发展中华优秀传统文化.doc
免费
0下载
5个「热点人物素材」.docx
5个「热点人物素材」.docx
免费
0下载
2024年新高考政治资料  选择性必修2 大题攻略 主观题对“知识产权的保护”的考查.docx
2024年新高考政治资料 选择性必修2 大题攻略 主观题对“知识产权的保护”的考查.docx
免费
0下载
2024年高考政治一轮复习讲义(部编版)选择性必修2 大题攻略 主观题对“合同的订立、履行及其违约”的考查.docx
2024年高考政治一轮复习讲义(部编版)选择性必修2 大题攻略 主观题对“合同的订立、履行及其违约”的考查.docx
免费
7下载
2018年全国统一高考政治试卷(新课标ⅱ)往年高考真题.doc
2018年全国统一高考政治试卷(新课标ⅱ)往年高考真题.doc
免费
0下载
上海市奉贤区2016年高三第一学期期末(一模)学科质量检测政治试题及答案(word版).doc
上海市奉贤区2016年高三第一学期期末(一模)学科质量检测政治试题及答案(word版).doc
免费
0下载
高中2024版考评特训卷·思想政治【新教材】核心考点增分练 35.docx
高中2024版考评特训卷·思想政治【新教材】核心考点增分练 35.docx
免费
0下载
高考政治复习  第三课 订约履约 诚信为本 练习(解析版)【抢分秘籍】2025年高考政治一轮复习精讲精练.doc
高考政治复习 第三课 订约履约 诚信为本 练习(解析版)【抢分秘籍】2025年高考政治一轮复习精讲精练.doc
免费
0下载
2023年高考政治试卷(江苏)(空白卷) (1).docx
2023年高考政治试卷(江苏)(空白卷) (1).docx
免费
0下载
高考政治专题10 《政治生活》综合主观题-学易金卷:十年(2014-2023)高考政治真题分项汇编(全国通用)(解析卷).docx
高考政治专题10 《政治生活》综合主观题-学易金卷:十年(2014-2023)高考政治真题分项汇编(全国通用)(解析卷).docx
免费
0下载
我的小文库
实名认证
内容提供者

提供高质量免费文档试卷下载,如果满意请告诉您身边的人,如果不满意请告诉我们,您的意见对于我们很重要,是我们不断进步的动力

阅读排行

确认删除?
回到顶部
客服号
  • 客服QQ点击这里给我发消息
QQ群
  • QQ群点击这里加入QQ群
提交所需资料详情,我们来帮找资料